Page Summary
-
Business Profile APIs enable discovery, creation, and verification of business locations, with options for managing existing, unclaimed, and duplicate locations.
-
Location creation involves using Google Maps Places data, adhering to address and category guidelines, and employing OAuth credentials for authorization.
-
Verification is crucial for public visibility, with platform-based options and recommended best practices for ensuring successful verification.
-
Businesses should utilize location search to identify existing locations and initiate ownership requests if necessary, streamlining the setup process.
-
Chains and brands have specific requirements and management considerations, while linking to Google Ads and deep linking enhance location functionality.
To set up your locations, you need to proceed through the following stages:
Discover locations
Published, verified locations are a canonical feature in Google Search and Maps results. These locations have an existing and verified owner. To change ownership from one Google Account to another, an ownership request is required. Unclaimed locations created by local guides or the user community are considered unverified. Platforms create and verify new locations.
Location search
To set up your locations with the Business Profile APIs, you need to create a platform for your merchants to manage their business on Google. On your platform, you can allow your users to search for listings that match their business name, address, and phone data.
The GoogleLocations API allows you to see in advance whether a location has been previously claimed by another merchant in Business Profile. If the location hasn't been claimed, you can immediately request ownership of that location. Otherwise, you must create and verify a new location.
For additional information, see the Search for matching listings guide.
Location search outcomes
When you search for location listings, you need to complete the following steps to claim a new location:
- Collect location data such as the business name, address, and category from the merchant.
- Call the
googleLocations.searchendpoint and provide the location data within the request body of the call. Alternatively, you can search for a query string, similar to what a user enters in Search or Maps. For example, "Starbucks 5th ave NYC" is a query string. The API returns a list of potential location matches and information about each location, such as the
locationNameand address of each one.When you receive the list returned by the API, you have two options:
- If there are no matches, create a new location and proceed to verify it.
If there are one or more matches, have the business owner select the closest match.
If
requestAdminRightsUrlexists, the proposed owner must sign in to their Google Account and click the link to initiate the ownership request process.If
requestAdminRightsUrlis absent, create a new location and proceed to verify it.
Ownership requests
Merchant trust, explicit communication, and Google Accounts are central to the ownership claim process. Ownership claims may be partially automated, with some steps that require the proposed business owner to leave the platform, sign in to their Google Account, and click buttons or links in Business Profile.
It takes up to seven days to successfully transfer a business. When it's finally transferred, the merchant must sign in and manually complete the ownership claim process.
Existing business owners might reject the request, and proposed owners might fail to act on the notification email from Google. If the ownership claim is rejected, the proposed business owner can manually initiate an appeal.
To minimize drop-off, we recommended that you implement a process to track ownership requests. We suggest that you perform an automated or manual follow-up with the proposed owner 7-10 days after a claim is initiated.
Location ownership process overview
The following diagram shows the location ownership process:
Duplicates
If you add a location that’s already been verified in Business Profile, it doesn't appear on Google Maps and is marked as a "duplicate location" in your account. Only a single, verified location is permitted. Duplicate locations are unverified and unpublished. There's no need to manually remove duplicates.
Reviews typically are migrated to the newly verified location. See Moving reviews across listings for more information.
Create locations
In Google Maps, places are represented by place IDs, and Business Profile accounts and locations are represented by account IDs and location IDs.
Locations and places
When you create a new location, it becomes associated with a place in Google Maps. This also applies to service area businesses, even though the address isn't publicly visible.
We recommend the following practices when you create locations:
- If you're a business owner who drives the process, Google Maps JavaScript Places widgets and Geocoding APIs offer the best and most familiar experience for you to drop a pin on a map to precisely locate the business.
- New developments and high-growth regions might require latitude-longitude coordinates. Normally, Google Maps establishes place IDs, addresses, and latitude-longitude data.
Locations and places have a many-to-many relationship. There can be multiple locations associated with a single place ID. For example, departments within a mall or hospital are multiple locations. Conversely, there can be multiple place IDs associated with a single location. For more information, see Guidelines for representing your business on Google. The guidelines are applicable to all users.
Maps place IDs
Maps place IDs aren't unique and might change over time. For information on how to safely cache, store, and manage Maps place IDs, multiple place IDs, and how to scope them, see the Place IDs guide.
To learn how to create and update floor plans, see the Use indoor maps to view floor plans guide.
OAuth credentials
Wherever possible, use the business owner’s OAuth credentials to create the location. This establishes the owner's Google Account as the primary owner to manage invites and change ownership, but without the use of the owner's name.
API objects and listing status
The API
Location object
encapsulates all information associated with a location. The
Metadata object gives details about the location, such as the Maps URL.
For a detailed description of each listing status, see Understand your listing status.
Categories and attributes
When you create or update locations, it's best to query and select from an up-to-date list of categories and attributes. The list of available categories and attributes is subject to change at any time.
Use the
categories.list and
attributes.list API
methods to obtain an accurate update to the date list from Google. Available options are localized
and differ between languages and regions. The API uses
BCP 47 language codes and
ISO 3166-1 alpha-2 country codes to describe languages and
regions.
Postal addresses
Addresses must comply with Business Profile regional and language postal address requirements. These requirements are often higher than those in unverified community-sourced businesses found in Google Maps. Local guides and users of Maps and Search can enter business addresses and details for unclaimed locations. This information is often colloquial and in non-standard formats.
This open source project might help your platform meet these requirements.
Merchants, operations teams, and third-parties can help ensure accuracy.
When you call
accounts.locations.create
with the validateOnly=true parameter set, we recommend that you confirm that the
required fields are present and that the postal addresses are properly formatted.
Geocoding
Geocoding converts addresses into geographic coordinates, which you can then use to place markers on a map, or to position the map.
Latitude and longitude coordinates are used to establish physical locations in Maps with geocoding, in places APIs, and are also used with third-party data.
Merchants, operations teams, and third parties can help ensure addresses are accurately linked to a place, which represents a latitude-longitude coordinate pair.
Location updates
Changes to locations come primarily from location owners and managers, but they may also come from the wider internet community, local guides, and Google. How Google sources and displays business information describes how updates are managed, and how they surface in Maps and search results.
Edits are generally accepted but aren't guaranteed. The What happens to your edits and Manage Google updates support pages describe the review and publishing process in more detail.
The
locations.getGoogleUpdated method returns details of Google location
edits. See our Manage Google Updates
guide to learn more about accepting or rejecting these updates.
Verify locations
The location verification process publishes a location to Google Maps and Search. Unverified businesses aren't publicly visible. The process positively confirms the identity of the location owner, and it effectively links a Google Account to that location. The owner might be required to enter a PIN code to verify the location.
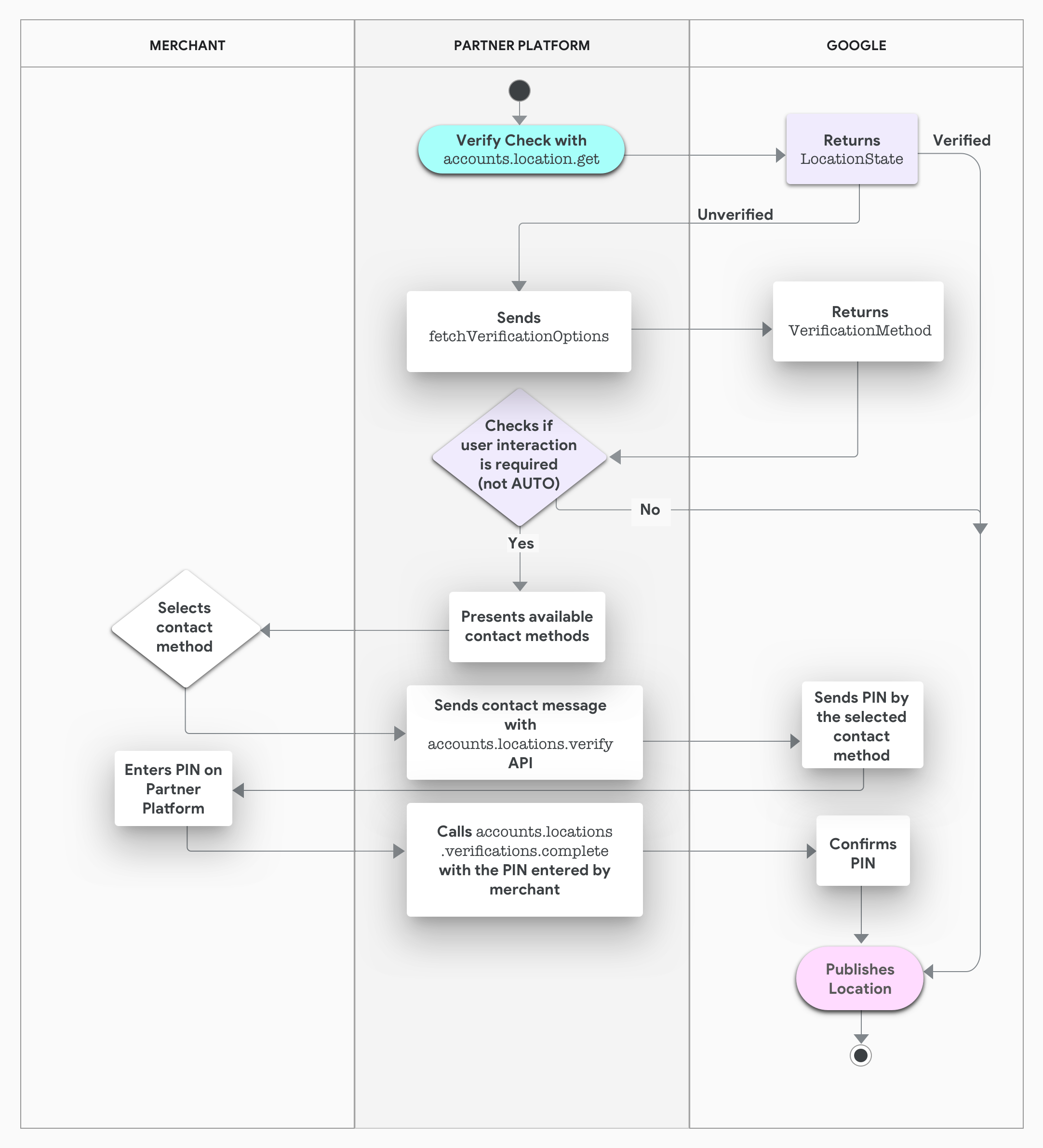
Platform-based verification
Partner platforms can verify locations without the need for users to exit the platform. The platform queries the available verification methods, such as email, SMS, voice, and postcard, or automatically, and, if necessary, prompts the business owner to choose their preferred method. Google services deliver the PIN verification code to the business owner. If automatic verification is available, the business owner isn't required to perform any steps to successfully verify their business.
The following diagram shows the platform-based verification process:
Best practices
In some situations, verification can take up to several days to complete. You need to poll for the verification status. If an empty list of verification methods is returned, use retries.
Changes to business names, addresses, and categories can trigger re-verification. Perform these types of edits before you start the verification process.
Follow these best practices to maximize the merchant conversion rates:
- Measure how frequently each verification method is presented.
- Measure the drop-off rates across dialogs and steps.
- Conduct a follow-up with the merchant if the location doesn't become verified.
Chains and brands
Chains and brands operate under different requirements to meet franchise, franchisee, and partner goals. Chains are managed by a dedicated partnership and support team.
For more information on the registration, creation, and verification of chain locations, see the Request bulk verification for 10+ locations guide.
Once verified, published chain locations can be managed with the Business Profile APIs in the same manner that other locations are managed, with some exceptions. For instance, site managers are treated differently, and they can add themselves to franchise locations. See Owners and managers of listings for more information.
Linking
To make your location findable, you can link it to Google Ads, posts, and reviews.
Link a location to Google Ads
For information on how to sync your Business Profile account with Google Ads, see the Google Ads Integration guide and the Using the Business Profile APIs to manage your location extensions post on the Google Ads Developer blog.
For general information, and to learn more about the AdWords API, visit the AdWords API developer site or the Adwords API forum.
The Business Profile APIs location storeCode must match the Ads local product inventory
feed value.
Generate links to locations, posts, and reviews
Use the following format to construct a Deep link:
https://business.google.com/{edit|posts|reviews}/l/u{location_id}The Business Profile APIs returns un-obfuscated account and location IDs. The Business Profile web interface uses a mixture of obfuscated and un-obfuscated IDs.
User login and access restrictions apply. For example, the Google Account user must have owner, or manager, rights to edit a location.
Performance metrics
The API provides you with several location performance metrics.
For each location, the following metrics are available for you to analyse:
- How many times that the resource was viewed on Google Search on desktop.
- How many times that the resource was viewed on Google Search on mobile.
- How many times that the resource was viewed on Google Maps on desktop.
- How many times that the resource was viewed on Google Maps on mobile.
- How many times that the website was clicked.
- How many times that the phone number was clicked.
- How many times that the driving directions were requested.
- How many times that the call-to-action button was clicked.
For more on location insights, see Retrieve location insights.