為何要寫入範例對話方塊
對話方塊範例是讓 Google 上打造優質「動作」的關鍵:這類對話方塊會提供您快速設計的低功耗感,以呈現您設計的互動方式。還能傳達使用者實際體驗的流程,無需將程式碼標記、複雜流程圖、辨識文法問題等技術性因素納入考量。
透過撰寫範例對話方塊,您可以隨意進行實驗並評估各種設計策略,例如宣傳新功能提高曝光度,或是如何「確認」使用者的要求 (例如是否使用隱含確認、明確確認,或是完全沒有確認訊息)?
從語音對話開始
開始時,建議只將重點放在口語交談,也就是「Google Home」等沒有螢幕的裝置。如果能集中在同一處,則使用簡單提示並不容易。當你像手機等其他裝置一樣,這些元素會逐漸從語音提示改為顯示提示、方塊和影像內容。
高階設計策略
經驗豐富的對話設計人員對高階設計的設計略有不同,使用的策略也可能因關鍵用途而異。不過,它們最後都有 2 個高階設計交付項目:1) 一組對話方塊範例,以及 2) 對話流程圖。
部分設計人員偏好先編寫範例對話方塊,有些則偏好繪製高階流程。設計人員經常在這兩種工具之間切換。無論採用哪種做法,他們都會善用人類對話內容,並深入瞭解透過使用者研究的最佳做法。
以對話的方式撰寫對話。輸入語音提示來記錄這些文字時,很容易就會滑入電子郵件/寫作。透過文字轉語音 (TTS) 功能朗讀各個語音提示內容,並構思出更複雜的對話內容,避免犯錯。即使你選擇錄製人物角色語音,這麼做也能確保在語音發音時快速取得對方的聲音。
以下各節將逐步說明初學者設計的方法。
新手對話方塊範例
Google 對話設計推廣部門主管 Cathy Pearl
請按照下列步驟編寫功能的範例對話方塊
| 步驟 1 | 將重點放在一個使用者人物角色和一個主要用途。 |
| 步驟 2 |
尋找一位合作夥伴並展開角色扮演遊戲,其中一人假裝自己是一名使用者,另一人假裝自己是系統人物角色。錄製對話。 如果你沒有合作夥伴,就必須在兩個角色之間切換。 |
| 步驟 3 | 轉錄對話內容。這是範例對話方塊的第一個草稿。 |
| 步驟 4 | 在對話方塊中,說出使用者行數,然後在文字轉語音 (TTS) 中轉譯各個系統人物角色的線條。如果 TTS 沒有問題,請重新編寫或使用語音合成標記語言 (SSML) 來變更效能。 |
| 步驟 5 | 針對不同的使用者角色和主要用途,重複執行步驟 1 到 4。 |
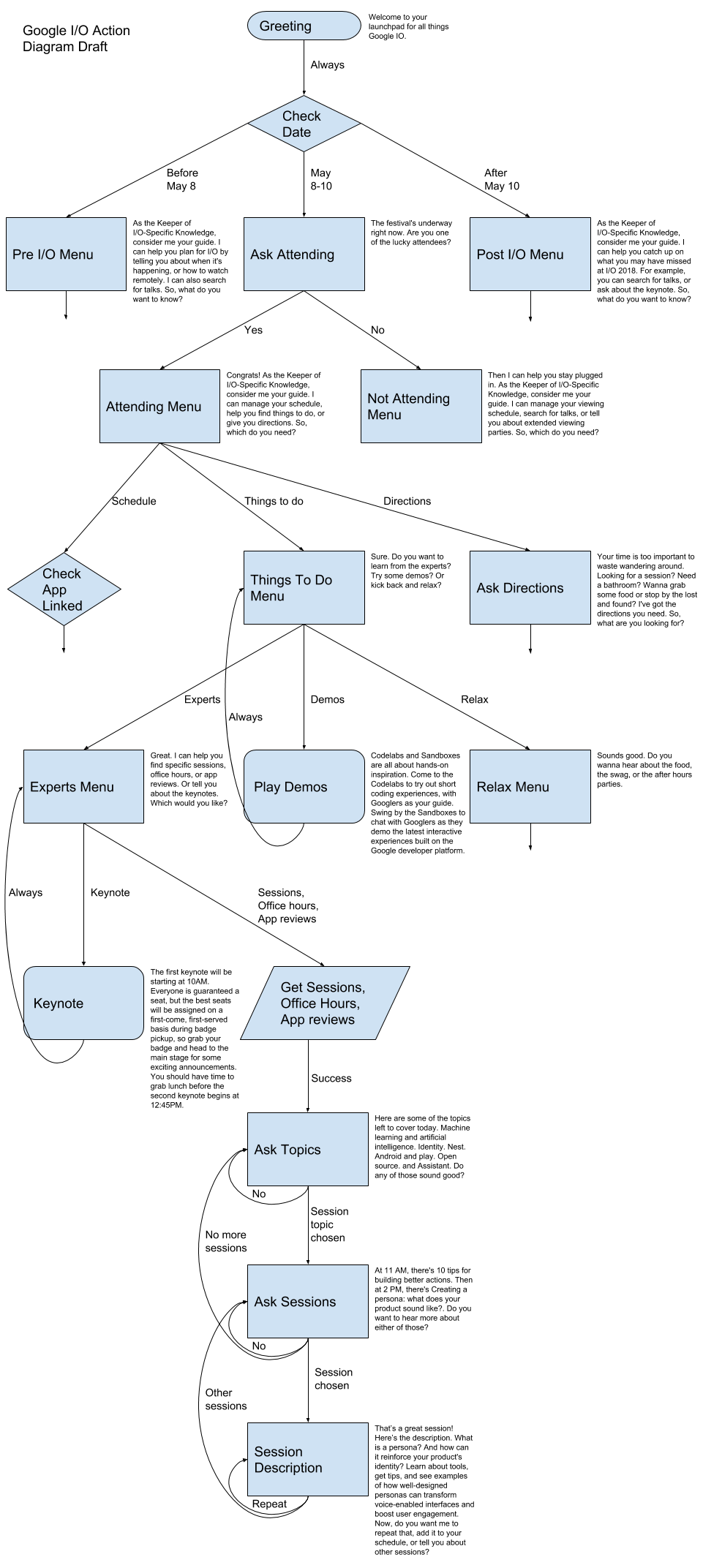
以下是 Google I/O 大會上早期的對話草稿範例
使用者人物角色:Anna 27 是一名使用者體驗設計師和素描藝術家,致力於打造引人入勝的使用者體驗,協助使用者在生活中完成生活。
使用者情境:Anna 目前正在 I/O 大會
使用者目標:她想瞭解當日剩餘工作階段的相關資訊。
主要用途:瀏覽工作階段、瀏覽路線,以及連結到行動應用程式
系統人物角色:I/O 專屬知識的「通知者」是 Google 開發人員專業人士,她深信科技的力量。他們是一位經驗豐富的網路專家,他們會負責在 StackOverflow 回答問題、為大型品牌建構應用程式,以及協助 Google 執行 makewithcode.com。他們參加了過去 7 年的 I/O,並擔任開發人員社群的信任成員。身為 I/O 的發言人,他們非常重視這項責任,但是他們還是樂於繼續做工作。
| 喇叭 | 使用者語音 / 語音提示 | 附註 |
|---|---|---|
| 使用者 |
Ok Google,與 Google I/O 大會交談 |
|
| Google 助理 |
好的,我是「Google I/O 大會」<earcon> |
|
| I/O |
歡迎使用 Google One I/O 大會啟動的啟動器。節慶活動進行中!你是否幸運? |
使用簡明扼要的問候語。 將與會者和非參與者分開的體驗,因為選項不同 (例如方向與直播)。 |
| 使用者 |
萬歲 |
記住使用者的回答 (在後續互動時不要再詢問) |
| I/O |
恭喜!身為 I/O 專屬知識的幕後團隊,我認為您的指引我可以管理行程、尋找待辦事項或提供路線指引。請問你需要什麼? |
說明人物角色,並提供此操作的例子 |
| 使用者 |
尋找觀光景點 |
|
| I/O |
不會,您想向專家學習嗎?要試玩一些示範嗎?還是坐下來放鬆心情? |
透過分組選項減少認知負載: 專家 = 主題演講 (僅限第 1 天)、工作階段、諮詢時間、應用程式評論 示範 = 程式碼研究室、沙箱 收回 = 食物、贈品,非營業時間 |
| 使用者 |
向專家學習 |
|
| I/O |
麻煩了!我可以向你分享主題演講。協助你瀏覽工作階段。你也可以提供特定的諮詢時間和應用程式評論。您偏好哪一個? |
|
| 使用者 |
瀏覽工作階段 |
|
| I/O |
今天的主題涵蓋以下幾個主題:機器學習和人工智慧、身分識別、Nest、Android 和 Google Play、開放原始碼和 Google 助理。你有絕佳意見嗎? |
不要讓使用者無時想用所有可能的主題,而是專注於當下/當下發生的事情。一次最多只提供 6 個清單,讓清單可以管理。 需要 SSML <speak>今天的主題涵蓋了以下幾個主題:<break time="300ms"/> 機器學習和人工智慧、<break time="300ms"/> 身分、<break time="300ms"/> Nest、<break time="300ms"/> Android 和 <break time="300ms"/><break time="750ms"/>請問兩者都一致嗎?</speak> |
| 使用者 |
是的,AI |
|
| I/O |
AI 冒險是下午 1 點,那就是藝術、科學和機器學習工具。到了 2:30 的部分,則可以使用 AutoML:建構自訂模型,完全不需要模型程式碼。請問你想瞭解更多最新資訊嗎? |
這些標題過長,因此難以接受。使用靜音來說明標題的開始和結尾。一次最多提供 2 次。 需要 SSML <speak>下午 1 點有 <break time="250ms"/>AI 冒險:藝術、科學和機器學習工具。<break time="750ms"/>代表下午 2:30 了 <break time="250ms"/>AutoML:無需自訂模型程式碼。<break time="1s"/> 想瞭解更多資訊嗎?</speak> 標題必須經過審查及編輯,才能在 TTS 中適當顯示,例如:「AutoML」這個字詞的發音為單一字詞。 |
| 使用者 |
納 |
|
| I/O |
好的。不久之後,我們會進行 Distributed TensorFlow 訓練。請問你想瞭解更多相關資訊嗎? |
需要 SSML <speak>好的。到了 4 月底,會有 <break time="250ms"/> 的 TensorFlow 訓練訓練。<break time="750msms 您是否想進一步瞭解相關資訊?</speak> |
| 使用者 |
不可以 |
|
| I/O |
好的。以上是機器學習和人工智慧的參考資料,請問你想選擇其他主題嗎? |
需要 SSML <speak>好的。這是今天的機器學習和人工智慧課程,今天要再來一次嗎?</speak> |
| 使用者 |
萬歲 |
|
| I/O |
其他主題包括身分、Nest、Android 和 Google Play、開放原始碼、Google 助理和 Firebase。以下任一都沒問題 |
需要 SSML <speak>其他主題包括 <break time="250ms"/>Identity、<break time="300ms"/>Nest、<break time="300ms"/>Android 和 Play、<break time="300ms"/>開放原始碼、<break time="300ms"/>Google 助理、<break time="300ms"/> 和 Firebase。<break time="750ms"/>有沒有什麼感覺?</p> |
| 使用者 |
Google 助理 |
|
| I/O |
早上 11 點,則有 10 個訣竅,可協助你建立更有效的行動。下午 2 點時,我們會建立人物角色:產品配音。請問你想瞭解更多最新資訊嗎? |
需要 SSML <speak>在早上 11 點,有 <break time="250ms"/>10 秘訣可幫助你建立更有效的行動。<break time="750ms"/>接下來下午 2 點 <break time="250ms"/> 建立人物角色:您的產品性質為何?<break time="1s"/> 想瞭解更多資訊嗎?</speak> |
| 使用者 |
好的,第二個 |
|
| I/O |
太棒了!以下是相關說明。什麼是人物角色?要如何加強產品識別?瞭解相關工具、取得提示及查看範例,瞭解他們設計好的人物角色如何翻轉支援語音的介面,並提高使用者參與度。好的,請問要重聽一次、將內容加入時間表,或是告訴我該如何前往那裡? |
課程說明過長,請勿傾聽。建議您進行編輯。 需要 SSML <speak>這堂課程非常棒!以下是相關說明。<break time="250ms"/> 什麼是人物角色?要如何加強產品識別?瞭解相關工具、取得提示及查看範例,瞭解他們設計好的人物角色如何翻轉支援語音的介面,並提高使用者參與度。<break time="1s"/>有需要可以重複一次,<break time="250 毫秒 - 將時間加入時間表,<break time="250 ms"/>或詢問如何前往目的地?</speak> |
| 使用者 |
加入我的時間表 |
|
| I/O |
如果要這麼做,你必須先將這個「2018 年 I/O 大會」連結至你的 Google 帳戶要立即更新嗎? |
|
| 使用者 |
不,謝謝 |
如果是,請提供具體的操作說明,協助使用者連結帳戶 |
| I/O |
別擔心,請問你要規劃路線或是聆聽其他場次的相關資訊嗎? |
|
| 使用者 |
該怎麼到那裡? |
|
| I/O |
這個課程的「建立人物角色」一節:在什麼產品中,你的產品可能是「<描述地標>」,例如「產品相關的地標」。你要再聽一次嗎? |
所有地點都需要路線 |
| 使用者 |
不可以 |
|
| I/O |
好的,請問還有其他問題需要我協助嗎? |
|
| 使用者 |
不可以 |
|
| I/O |
好的歡迎使用 I/O! |
需要 SSML <speak><prosody rate="fast">確定。祝你使用 IO!</prosody></speak> |
| Google 助理 |
<來電者> |
如需進一步瞭解如何編寫範例對話方塊,請參閱這篇兩部分網誌文章,詳細說明 Google 如何設計及建構 I/O 18 動作。
新手適用的高階流程
良好的設計需要在明確定義使用者路徑的情況下,滿足使用者想要的捷徑。
請將整體流程視為使用者如何瀏覽動作。
使用者開始理解動作時,不會自動知道可以採取哪些動作,因此您需要在路徑中加上路徑指示,引導他們進行追蹤。建立選單和樹狀結構的結構,可引導使用者完成動作的每個部分。
不過,別讓這種觀念透過強大的自然語言理解 (NLU) 技術,讓使用者只要有需求,就能隨時要求。