Örnek iletişim kutuları yazma

Hangi kullanıcıların (karakterleriniz ve kullanıcılarınız) kimlerle iletişim kurduğuna ve ne hakkında iletişime geçtiklerine (temel kullanım alanlarınıza) dair net bir fikir edindiğinize göre artık iletişim kutusunu yazabilirsiniz.

Neden örnek iletişim kutuları yazmalısınız?

Örnek iletişim kutuları, Google'da muhteşem Actions oluşturmanın anahtarıdır. Bu iletişim kutuları, tasarladığınız etkileşimin "sesli ve rahat" hissini hızlı, düşük kaliteli bir şekilde verir. Bunlar kod gösterimi, karmaşık akış diyagramları, tanıma-dil bilgisi sorunları gibi teknik aksaklıklar olmadan kullanıcının karşılaşacağı akışı aktarır.

Örnek diyaloglar yazarak, yeni özelliklerin keşfedilebilirliğini nasıl tanıtacağınız veya kullanıcı isteklerinin nasıl onaylanacağı (ör. örtülü onay, açık onay kullanma ya da hiç onay kullanmama) gibi farklı tasarım stratejilerini gayri olarak deneyebilir ve değerlendirebilirsiniz.


Sesli bir görüşmeyle başlayın

Başlangıçta yalnızca söylenen görüşmeye, yani Google Home gibi ekransız bir cihaz için tasarım yapmaya odaklanmanızı öneririz. Her şeyin tek bir yerde olması (sesli istemleri) her şeyin yolunda gitmesi daha kolay. Cep telefonları gibi diğer cihazları kapsayacak şekilde genişlemeniz sırasında parçalar, konuşulan istemlerden çıkarılıp ekran istemleri, çipler ve görsellere taşınır.


Üst düzey tasarım stratejileri

Deneyimli sohbet tasarımcılarının üst düzey tasarıma yaklaşımları biraz farklıdır ve kullandıkları stratejiler temel kullanım alanlarına göre değişiklik gösterebilir. Ancak tüm bunların sonucunda 2 üst düzey tasarım çıktısı elde edilir: 1) örnek iletişim kutuları ve 2) görüşme akışı şeması.

Bazı tasarımcılar örnek diyaloglar yazmaya başlamayı tercih ederken diğerleri, yüksek seviyeli akışları çizerek başlamayı tercih eder. Tasarımcılar genellikle bu ikisi arasında iki yöntem arasında geçiş yapar. Kullandıkları yaklaşım ne olursa olsun, insanla sohbet ve kullanıcı araştırmalarına dayalı en iyi uygulamalarla ilgili teknolojik sohbetlere derinlemesine eğilim gösteriyorlar.

Görüşme yazmak için pratik yapmak gerekir. İstemleri yazmak için sesli e-posta veya kompozisyon yazma stiline kolayca bağlanabilirsiniz. Metin okuma (TTS) dilinde söylenen her komutu dinleyip konuşmayı hayal ederek bu tuzağın önüne geçin. Karakteriniz için bir ses kaydı seçmiş olsanız bile bu işlemi yaptığınızda, söylenen seslerin nasıl geri geldiğiyle ilgili hızlıca geri bildirim alabilirsiniz.

Aşağıdaki bölümlerde, yeni başlayanlar için üst düzey tasarıma bir yaklaşım içeren adım adım açıklamalı kılavuz sunulmaktadır.


Yeni başlayanlar için örnek iletişim kutuları

60 saniyede örnek bir iletişim kutusunun ne olduğunu ve nasıl yazılacağını öğrenmek için bu videoyu izleyin
Diyalog yazmaya başlamanın en kolay yolu, yaşam boyu iletişiminizi sağlayacak bir uzmanlık alanı oluşturmaktır. İnsanlar bir şeyin ne zaman doğru veya yanlış olduğunu anlayabilseler de temel dilbilim ilkelerini o kadar iyi duymuş olmasalar bile anlayamayabilirler. Bu nedenle, bir diyalog oynamak ilk taslağı oluşturmanın ve sonraki taslakları tekrarlamanın en kolay yoludur.

Cathy Pearl, Sohbet Tasarımı Destek Ekibi, Google

1. Adım Tek bir kullanıcı karakterine ve bir temel kullanım alanına odaklanın.
2. Adım

Bir iş ortağı bulun ve konuşmayı bir kullanıcının kullanıcı rolünde, diğeri ise sistem karakteri gibi davranarak gerçekleştirin. Görüşmeyi kaydedin.

İş ortağınız yoksa her iki rolü de değiştirmeniz gerekir.

3. Adım Görüşmeyi metne dönüştürün. Bu, örnek iletişim kutunuzun ilk taslağıdır.
4. Adım İletişim kutusunda ilerleyerek kullanıcının satırlarını söyleyin ve sistem karakterlerinin her bir satırını, oluşturulacağı metin okumada (TTS) oynatın. TTS desteği yoksa sesle yeniden yazın veya performansını değiştirmek için Konuşma Sentezi Biçimlendirme Dili (SSML) kullanın.
5. Adım 1-4 arasındaki adımları farklı kullanıcı karakterleriyle ve temel kullanım alanlarıyla tekrarlayın.

Kullanıcı karakteri: Anna, 27 yaşındaki bir kullanıcı deneyimi tasarımcısı ve skeç sanatçısı. Kullanıcıların hayatında işleri halletmelerine yardımcı olan ilgi çekici kullanıcı deneyimleri oluşturma tutkusu var.

Kullanıcı bağlamı: Ayşe şu anda I/O'da

Kullanıcı hedefleri: Günde kalan oturumlarla ilgili bilgi almak istiyor.

Temel kullanım alanları: Göz atma oturumları, yol bulma ve mobil uygulamaya bağlantı verme

Sistem karakteri: I/O'ya Özel Bilgilerin Koruyucusu, teknolojinin gücüne büyük önem veren bir Google Geliştirici Uzmanıdır. Yetenekli bir ağ iletişimi uzmanı olan ekip, StackOverflow'da soruları yanıtlama, büyük markalara yönelik uygulamalar geliştirme ve Google'ın madewithcode.com'u çalıştırmasına yardımcı olma konusunda zamanı harcıyor. Son 7 yıldır I/O'ya katılmışlar ve geliştirici topluluğunun güvenilir bir üyesiler. I/O'nun sözcüsü olarak bu sorumluluğu son derece ciddiye alıyorlar ancak tabii ki bunu yapmaktan keyif alacaklar.

 

Hoparlör Kullanıcı ifadesi / Sesli istem Notlar
Kullanıcı

Ok Google, Google I/O ile konuş

Asistan

Tamamdır, Google I/O. <uyarı>

I/O

Google I/O ile ilgili her şey için lansman kumandanıza hoş geldiniz. Festival şu anda başlıyor. Şanslı katılımcılardan biri misiniz?

Karşılama mesajını kısa ve açık tutun.

Farklı seçenekler alakalı olacağı için (ör. yol tarifleri ve canlı yayın) katılımcılar ve katılımcı olmayanlar tarafından bölünen deneyim.

Kullanıcı

Evet

Kullanıcının yanıtını hatırla (sonraki etkileşimlerde bir daha sorma)

I/O

Tebrikler! I/O'ya özel bilgilerin koruyucusu olarak bana rehberliğinizi verin. Programını yönetebilir, yapılacak şeyler bulabilir veya sana yol tarifi verebilirim. Hangisine ihtiyacınız var?

Karakteri tanıtın ve bu Action'ın neler yapabileceğine dair örnekler verin

Kullanıcı

Yapacak şeyler bulun

I/O

Kesinlikle. Uzmanlardan bilgi edinmek ister misiniz? Demoları denemek ister misiniz? Ya da arkanıza yaslanıp rahatlayın?

Seçenekleri gruplandırarak bilişsel yükü azaltın:

uzmanlar = açılış konuşması

(yalnızca 1 gün), oturumlar, ofis saatleri, uygulama yorumları

demolar = codelab'ler, korumalı alanlar

geri çekilme = yiyecek, promosyon ürünleri, çalışma saatleri dışında

Kullanıcı

Uzmanlardan öğrenin

I/O

Harika. Açılış konuşması hakkında bilgi veriyorum. Oturumlara göz atmanıza yardımcı olur. Belirli çalışma saatleri ve uygulama yorumları da önerebilirsiniz. Hangisini istersin?

Kullanıcı

Oturumlara göz at

I/O

Bugün ele alınması gereken konulardan bazıları şunlardır: makine öğrenimi ve yapay zeka, kimlik, Nest, Android ve Play, açık kaynak ve Asistan. Senin için uygun mu?

Her gün kullanıcının tüm olası konuları bunaltmak yerine, şu anda/yakında olup bitenlere odaklanın. Tek seferde en fazla 6 liste sunarak listeyi yönetilebilir durumda tutun.

SSML gerekiyor

<speak>İşte bugün ele alacağımız konulardan bazıları, <break time="300ms"/> Makine öğrenimi ve yapay zeka, <break time="300ms"/> kimliği, <break time="300ms"/> Nest, <break time="300ms"/> Android ve Play, <break time="300ms"/> açık kaynak, <break time="300ms"/> ve Asistan. <break time="750ms"/> Sizin için uygun mu?</speak>

Kullanıcı

Evet, AI

I/O

Saat 13:00'de AI Maceraları: sanat, bilim ve makine öğrenimi araçları. Sonra 2:30'da AutoML: model oluşturmanız gerekmez, özel model oluşturun. Bunlardan biri hakkında daha fazla bilgi almak ister misin?

Bu başlıklar uzundur ve duyulmayacak şekilde yazılmamıştır. Başlıkların başlangıcını ve sonunu belirtmek için sessiz bölümü kullanın. Bir defada en fazla 2 teklif sunun.

SSML gerekiyor

<speak>13: 00'da <break time="250ms"/>AI Adventures:Sanat, bilim ve makine öğrenimi araçları vardır.<break time="750ms"/> Ardından, 14: 30'da özel bir model oluşturun, model kodu gerekmez. <break time="1s"/>Bunlardan daha fazlasını duymak ister misiniz?</speak>

Başlıkların TTS'de gerektiği gibi oluşturulabilmesi için gözden geçirilmesi ve düzenlenmesi gerekir.Ör. "AutoML" tek bir kelime olarak telaffuz ediliyor.

Kullanıcı

Yok

I/O

Olur. Daha sonra 4'te Dağıtılmış TensorFlow eğitimi olacaktır. Bunlar hakkında daha fazla bilgi edinmek ister misin?

SSML gerekiyor

<speak>Tamam. Daha sonra 4'te <break time="250ms"/>Dağıtılmış TensorFlow eğitimi olacaktır. <break time="750ms"/>Daha fazla bilgi edinmek ister misiniz?</speak>

Kullanıcı

Hayır

I/O

Tamam o zaman. Bugün tamamen makine öğrenimi ve yapay zeka için olduğundan başka bir konu seçmek ister misin?

SSML gerekiyor

<speak>Tamam. Bugün bugün makine öğrenimi ve yapay zeka ile ilgili son oturumumuz<< time>="250ms"/>, bu yüzden başka bir konu seçmek ister misiniz?</speak>

Kullanıcı

Evet

I/O

Günümüzde diğer konular arasında kimlik, Nest, Android ve play, açık kaynak, Asistan ve Firebase yer alıyor. Kulağa güzel geliyor mu

SSML gerekiyor

<speak>Bugün diğer konular arasında <break time="250ms"/>identity,<break time="300ms"/>Nest,<break time="300ms"/>Android and play,<break time="300ms"/>açık kaynak,<break time="300ms"/>Asistan,<break time="300ms"/>ve Firebase.<break time="750ms"/>Sizin için uygun mu?</speak>

Kullanıcı

Asistan

I/O

11:00'da, daha iyi işlemler oluşturmayla ilgili 10 ipucu vardır. Saat 14:00'te karakter oluşturma: Kulağınız nasıl görünüyor? Bunlardan biri hakkında daha fazla bilgi almak ister misin?

SSML gerekiyor

<speak>11:00'da, daha iyi işlemler oluşturmaya yönelik <break time="250ms"/>10 ipucu vardır. {0/} <break time="1s"/>Bunlardan daha fazlasını duymak ister misiniz?</speak>

Kullanıcı

Evet, ikincisi

I/O

Harika bir oturum oldu. Açıklamayı burada bulabilirsiniz. Karakter nedir? Peki ürününüzün kimliğini nasıl güçlendirebilir? Araçlar hakkında bilgi edinin, ipuçları alın ve iyi tasarlanmış karakterlerin sesli arayüzleri nasıl dönüştürebileceğine ve kullanıcı etkileşimini nasıl artırabileceğine dair örnekler görün. Tekrarlamamı mı, programına eklememi mi yoksa oraya nasıl gideceğimi söylememi mi istiyorsun?

Oturum açıklamaları uzundur ve duyulmayacak şekilde yazılmaz. Düzenlemeyi düşünebilirsiniz.

SSML gerekiyor

<speak>Harika bir oturum! Açıklamayı burada bulabilirsiniz. <break time="250ms"/>Karakter nedir? Peki ürününüzün kimliğini nasıl güçlendirebilir? Araçlar hakkında bilgi edinin, ipuçları alın ve iyi tasarlanmış karakterlerin sesli arayüzleri nasıl dönüştürebileceğine ve kullanıcı etkileşimini nasıl artırabileceğine dair örnekler görün. <break time="1s"/>Tekrarlamamı ister misin? <break time="250ms"/>

Kullanıcı

Programıma ekle

I/O

Bunu yapmak için bu I/O 2018 İşlemini Google Hesabınıza bağlamanız gerekir. Bunu şimdi yapmak ister misin?

Kullanıcı

Reddet

Yanıtınız evetse kullanıcının hesabını bağlamasına yardımcı olacak belirli talimatlara ihtiyacınız var

I/O

Sorun değil. Peki, yol tarifi almak mı yoksa başka oturumlar hakkında bilgi almak mı istiyorsun?

Kullanıcı

Oraya nasıl giderim?

I/O

"Karakter oluşturma: Ürün nasıl görünüyor?" ifadesi <Yer işaretleriyle tanımlayın>. Saat 14:00'te başlar. Bunu tekrar dinlemek ister misin?

Tüm konumlar için yol tarifi gerekiyor

Kullanıcı

Hayır

I/O

Tamam, şu anda size yardımcı olabileceğim başka bir konu var mı?

Kullanıcı

Hayır

I/O

Tamam'a dokunun. I/O'nun keyfini çıkarın

SSML gerekiyor

<speak><prosody rate="quick">Tamam. IO'nun keyfini çıkarın!</prosody></speak>

Asistan

<ses sinyali>

Örnek iletişim kutuları yazma konusunda daha fazla bilgi için I/O 18 İşlemini nasıl tasarladığımız ve tasarladığımız bu iki bölümlük blog yayınına göz atın.

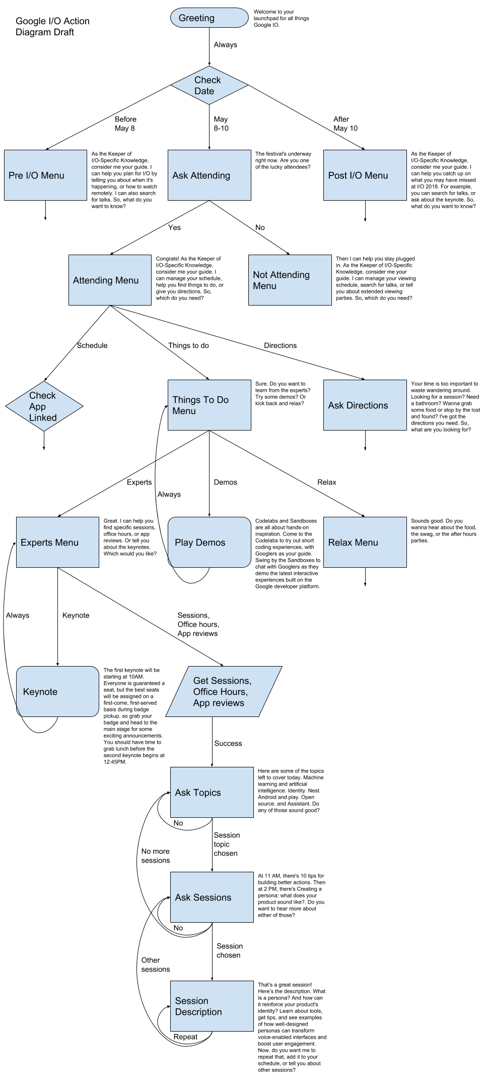
Yeni başlayanlar için üst düzey akışlar

Birkaç örnek iletişim kutusu oluşturduktan sonra görüşmenin akışını ve mantığını soyutlayabilirsiniz. Bu, sohbet arayüzünüzün yapısını sağlar. Google Çizimler gibi bir akış şeması aracı kullanarak daha resmi bir öğe oluşturmadan önce üst düzey akışlarınızı beyaz tahta veya kağıt üzerinde karalamaya başlamak isteyebilirsiniz.

Üst düzey akışınızı, kullanıcıların İşleminizde nasıl gezindiklerini gösteren bir harita olarak düşünün.

Kullanıcılar Action'ınızla konuşmaya başladığında ne talep edebileceklerini otomatik olarak bilemez. Bu nedenle, onlara yol boyunca imzalarla takip edebilecekleri yollar sunmanız gerekir. Bunun için kullanıcıları İşleminizin her bölümüne yönlendiren menüler ve ağaç yapıları oluşturun.

Ancak bu durumun, doğal dil anlama (NLU) teknolojisinin büyüsünden yararlanmasına engel olmasına izin vermeyin. Kullanıcılar, dilediklerini diledikleri zaman isteyebilecekleri şekilde dilediklerini sorabilirler.

Bu akışın yalnızca yukarıdaki örnek iletişim kutusunda ele alınan işlevleri gösterdiğini unutmayın. Bu örnekte tam olarak belirtilmeyen birden fazla "hiçbir yere gitme oku" vardır. (Google Çizimler kullanılarak oluşturulmuştur.)

Henüz okumadıysanız, tasarımımızı nasıl geliştirdiğimizi ayrıntılı bir şekilde açıklayan bu blog yayınını okuyun.

Akış çizelgesinin resmi. Tüm yollar Karşılama mesajıyla başlar, G/Ç öncesinde, sırasında veya sonrasında dallara göre dallanır. G/Ç sırasındaysa yol, kullanıcının katılıp katılmadığına göre tekrar bölünür. Kullanıcı deneyimini ayrıntılı bir şekilde gösteren bir menü menüsü bulunuyor.