دیالوگ های نمونه بنویسید
چرا دیالوگ های نمونه بنویسیم
دیالوگ های نمونه کلید ایجاد اکشن های عالی در گوگل هستند. آنها یک حس سریع و کم وفاداری از "صدا و احساس" تعاملی که طراحی می کنید به شما می دهند. آنها جریانی را که کاربر واقعاً تجربه خواهد کرد، بدون حواسپرتی فنی نمادگذاری کد، نمودارهای جریان پیچیده، مسائل مربوط به تشخیص-گرامر و غیره منتقل میکنند.
با نوشتن دیالوگهای نمونه، میتوانید بهطور غیررسمی استراتژیهای طراحی مختلف را آزمایش و ارزیابی کنید، مانند نحوه ارتقای قابلیت کشف ویژگیهای جدید یا نحوه تأیید درخواست کاربر (به عنوان مثال: آیا از تأیید ضمنی، تأیید صریح استفاده میکنید یا خیر؟» اصلاً تأیید؟).
با یک مکالمه گفتاری شروع کنید
هنگام شروع، توصیه می کنیم فقط بر روی مکالمه گفتاری تمرکز کنید - یعنی طراحی برای یک دستگاه بدون صفحه مانند Google Home. اگر همه چیز در یک مکان باشد - اعلان های گفتاری - انجام جریان صحیح آسان تر است. همانطور که به سایر دستگاهها مانند تلفنهای همراه گسترش میدهید، قطعات از اعلانهای گفتاری خارج میشوند و به اعلانها، تراشهها و تصاویر نمایشگر منتقل میشوند.
استراتژی های طراحی سطح بالا
طراحان مکالمه با تجربه همگی رویکردهای متفاوتی نسبت به طراحی سطح بالا دارند و استراتژی هایی که آنها استفاده می کنند بسته به موارد استفاده کلیدی می تواند متفاوت باشد. با این حال، همه آنها با 2 طرح قابل تحویل در سطح بالا به پایان می رسند: 1) مجموعه ای از دیالوگ های نمونه، و 2) نمودار جریان گفتگو.
برخی از طراحان ترجیح می دهند با نوشتن دیالوگ های نمونه شروع کنند، در حالی که برخی دیگر ترجیح می دهند با ترسیم جریان های سطح بالا شروع کنند. اغلب، طراحان در حال تغییر بین این دو هستند. هر رویکردی که اتخاذ کنند، دانش عمیقی از مکالمه انسانی و بهترین شیوههای مبتنی بر تحقیق کاربر برای مکالمات با فناوری به کار میگیرند.
نوشتن برای مکالمه نیاز به تمرین دارد. هنگام تایپ درخواستهای گفتاری برای مستند کردن آنها، میتوان به راحتی وارد سبک نوشتن ایمیل یا مقاله شد. با گوش دادن به هر یک از اعلان های گفتاری در تبدیل متن به گفتار (TTS) و تصور مکالمه از این دام اجتناب کنید. شما باید این کار را انجام دهید، حتی اگر انتخاب کرده اید که صدایی را برای شخصیت خود ضبط کنید، بنابراین می توانید بازخورد سریعی در مورد نحوه صدای خطوط هنگام صحبت دریافت کنید.
بخشهایی که در ادامه میآیند، یک رویکرد برای طراحی سطح بالا را برای مبتدیان ارائه میدهند.
دیالوگ های نمونه برای مبتدیان
کتی پرل، رئیس بخش طراحی گفتگو در گوگل
برای نوشتن دیالوگ های نمونه برای ویژگی خود این مراحل را دنبال کنید
| مرحله 1 | روی یک شخصیت کاربر و یک مورد استفاده کلیدی تمرکز کنید. |
| گام 2 | یک شریک پیدا کنید و در گفتگو نقش بازی کنید، به طوری که یک نفر وانمود کند که کاربر است و دیگری وانمود کند که شخصیت سیستم است. مکالمه را ضبط کنید. اگر شریکی ندارید، باید بین بازی کردن هر دو نقش جابجا شوید. |
| مرحله 3 | مکالمه را رونویسی کنید. این اولین پیش نویس گفتگوی نمونه شما است. |
| مرحله 4 | از طریق گفتگو گام بردارید، خطوط کاربر را بگویید و هر یک از خطوط پرسونای سیستم را در تبدیل متن به گفتار (TTS) که در آن رندر می شود، پخش کنید. اگر TTS خوب به نظر نمی رسد، آن را بازنویسی کنید یا از زبان نشانه گذاری سنتز گفتار (SSML) برای تغییر عملکرد آن استفاده کنید. |
| مرحله 5 | مراحل 1-4 را با پرسونای کاربر مختلف و موارد استفاده کلیدی تکرار کنید. |
در اینجا یک نمونه از پیش نویس گفتگوی نمونه اولیه از Google I/O Action آورده شده است
شخصیت کاربر: آنا، 27 ساله، یک طراح UX و طراح طراحی است که علاقه زیادی به ایجاد تجربیات کاربر جذاب دارد که به کاربران کمک می کند کارهای زندگی خود را انجام دهند.
زمینه کاربر: Anna در حال حاضر در I/O است
اهداف کاربر: او اطلاعاتی در مورد جلسات باقی مانده در روز می خواهد.
موارد استفاده کلیدی: جلسات مرور، راهیابی، و پیوند دادن به برنامه تلفن همراه
شخصیت سیستم: Keeper of I/O-Specific Knowledge یک متخصص توسعه دهنده گوگل است که به شدت به قدرت فناوری اعتقاد دارد. آنها که یک شبکهساز ماهر هستند، وقت خود را صرف پاسخ دادن به سؤالات در StackOverflow، ساختن برنامهها برای برندهای بزرگ و کمک به Google در اجرای madewithcode.com میکنند. آنها در 7 سال گذشته در I/O شرکت کردهاند و عضو قابل اعتماد جامعه توسعهدهندگان هستند. به عنوان سخنگوی I/O، آنها این مسئولیت را بسیار جدی می گیرند، اما، البته، هنوز هم از انجام آن لذت خواهند برد.
| بلندگو | بیان کاربر / اعلان گفتاری | یادداشت |
|---|---|---|
| کاربر | Ok Google، با Google I/O صحبت کنید | |
| دستیار | بسیار خوب، اینجا Google I/O است. < earcon > | |
| I/O | به صفحه راه اندازی خود برای همه چیزهای Google I/O خوش آمدید. جشنواره هم اکنون در حال برگزاری است آیا شما یکی از شرکت کنندگان خوش شانس هستید؟ | سلام کوتاه و سبک را ادامه دهید. تقسیم تجربه بین شرکتکنندگان و غیر شرکتکنندگان، زیرا گزینههای مختلف مرتبط خواهند بود (مثلاً مسیرها در مقابل پخش زنده). |
| کاربر | آره | پاسخ کاربر را به خاطر بسپارید (در تعاملات بعدی دوباره سوال نکنید) |
| I/O | تبریک میگم به عنوان نگهبان دانش ویژه I/O، مرا راهنمای خود در نظر بگیرید. من میتوانم برنامهتان را مدیریت کنم، به شما کمک کنم کارهایی را که باید انجام دهید پیدا کنید، یا به شما راهنمایی میکنم. بنابراین، به کدام یک نیاز دارید؟ | پرسونا را معرفی کنید و مثالهایی از کارهایی که این Action میتواند انجام دهد ارائه دهید |
| کاربر | کارهایی برای انجام دادن پیدا کنید | |
| I/O | مطمئن. آیا می خواهید از کارشناسان یاد بگیرید؟ چند دمو را امتحان کنید؟ یا به عقب برگردیم و استراحت کنیم؟ | کاهش بار شناختی با گروه بندی گزینه ها: خبرگان = حرف اصلی (فقط روز 1)، جلسات، ساعات اداری، بررسی برنامه دمو = کدها، جعبه های ماسه ای لگد زدن = غذا، سوگ، پس از ساعت |
| کاربر | از کارشناسان بیاموزید | |
| I/O | عالی. من می توانم در مورد سخنرانی اصلی به شما بگویم. به شما در مرور جلسات کمک می کند. یا ساعات اداری خاص و بررسی برنامه را توصیه کنید. کدام را دوست دارید؟ | |
| کاربر | جلسات را مرور کنید | |
| I/O | در اینجا برخی از موضوعات باقی مانده برای پوشش امروز وجود دارد: یادگیری ماشین و هوش مصنوعی، هویت، Nest، Android و Play، منبع باز و دستیار. آیا هیچ کدام از آن ها صدای خوبی دارند؟ | به جای اینکه کاربر را با همه موضوعات ممکن در تمام روزها تحت فشار قرار دهید، روی آنچه اکنون/به زودی اتفاق می افتد تمرکز کنید. تنها با ارائه حداکثر 6 در هر زمان، فهرست را قابل مدیریت نگه دارید. به SSML نیاز دارد <speak>در اینجا برخی از موضوعات باقی مانده برای پوشش امروز آمده است، <break time="300ms"/> یادگیری ماشینی و هوش مصنوعی، <break time="300ms"/> هویت، <break time="300ms"/> Nest، <break time="300ms"/> Android و Play، <break time="300ms"/> منبع باز، <break time="300ms"/> و Assistant. <break time="750ms"/> آیا هیچ کدام از آن ها خوب به نظر می رسد؟</speak> |
| کاربر | آره هوش مصنوعی | |
| I/O | در ساعت ۱ بعد از ظهر، ماجراهای هوش مصنوعی: هنر، علم و ابزارهای یادگیری ماشینی وجود دارد. سپس در ساعت 2:30، AutoML وجود دارد: ساخت یک مدل سفارشی، بدون نیاز به کد مدل. آیا می خواهید در مورد هر یک از آنها بیشتر بشنوید؟ | این عناوین طولانی هستند و برای شنیدن نوشته نشده اند. از سکوت برای نشان دادن شروع و پایان عنوان استفاده کنید. فقط حداکثر 2 عدد را در یک زمان ارائه دهید. به SSML نیاز دارد <speak>در ساعت 1 بعد از ظهر، <break time="250ms"/>Adventures AI: هنر، علم، و ابزارهای یادگیری ماشین است.<break time="750ms"/> سپس در ساعت 2:30، <break time= "250ms"/>AutoML: ساخت یک مدل سفارشی، بدون نیاز به کد مدل. <break time="1s"/>آیا میخواهید در مورد هر یک از آنها بیشتر بشنوید؟</speak> عناوین باید بازبینی و ویرایش شوند تا به طور مناسب در TTS ارائه شوند، به عنوان مثال، "AutoML" به عنوان یک کلمه واحد تلفظ می شود. |
| کاربر | نه | |
| I/O | بسيار خوب. بعداً در ساعت 4، آموزش Distributed TensorFlow وجود دارد. آیا می خواهید بیشتر در مورد آن بشنوید؟ | به SSML نیاز دارد <speak>بسیار خوب. بعداً در ساعت 4، آموزش <break time="250ms"/>Distributed TensorFlow وجود دارد. <break time="750ms"/>آیا میخواهید بیشتر در مورد آن بشنوید؟</speak> |
| کاربر | خیر | |
| I/O | باشه پس از آنجایی که امروزه همه اینها برای یادگیری ماشین و هوش مصنوعی است، آیا می خواهید موضوع دیگری را انتخاب کنید؟ | به SSML نیاز دارد <speak>باشه. از آنجایی که امروز آخرین جلسه در مورد یادگیری ماشین و هوش مصنوعی<break time="250ms"/> است، آیا میخواهید موضوع دیگری را انتخاب کنید؟</speak> |
| کاربر | آره | |
| I/O | موضوعات دیگر امروز شامل هویت، Nest، Android و play، منبع باز، Assistant و Firebase است. آیا هر کدام از آن صدا خوب است | به SSML نیاز دارد <speak>موضوعات دیگر امروز عبارتند از <break time="250ms"/>هویت،<break time="300ms"/>Nest،<break time="300ms"/>Android and play،<break time="300ms"/ >منبع باز،<break time="300ms"/>دستیار،<break time="300ms"/>و Firebase.<break time="750ms"/>آیا هیچ کدام از این موارد خوب به نظر می رسند؟</speak> |
| کاربر | دستیار | |
| I/O | در ساعت 11 صبح، 10 نکته برای ایجاد اقدامات بهتر وجود دارد. سپس در ساعت 2 بعد از ظهر، ایجاد یک شخصیت است: صدای محصول شما چگونه است؟ آیا می خواهید در مورد هر یک از آنها بیشتر بشنوید؟ | به SSML نیاز دارد <speak>در ساعت 11 صبح، <break time="250ms"/>10 نکته برای ایجاد اقدامات بهتر وجود دارد. <break time="750ms"/>سپس ساعت 2 بعدازظهر، <break time="250ms"/>ایجاد شخصیت وجود دارد: محصول شما چگونه است؟ <break time="1s"/>آیا میخواهید در مورد هر یک از آنها بیشتر بشنوید؟</speak> |
| کاربر | آره دومی | |
| I/O | این یک جلسه عالی است! اینم توضیحات پرسونا چیست؟ و چگونه می تواند هویت محصول شما را تقویت کند؟ درباره ابزارها بیاموزید، نکاتی را دریافت کنید و نمونه هایی از این که چگونه شخصیت های خوب طراحی شده می توانند رابط های صوتی فعال را تغییر دهند و تعامل کاربر را افزایش دهند، ببینید. حالا، آیا میخواهید آن را تکرار کنم، آن را به برنامهتان اضافه کنم، یا به شما بگویم چگونه میتوانید به آنجا بروید؟ | توضیحات جلسه طولانی است و برای شنیدن نوشته نشده است. ویرایش را در نظر بگیرید. به SSML نیاز دارد <speak>این یک جلسه عالی است! اینم توضیحات <break time="250ms"/>پرسونا چیست؟ و چگونه می تواند هویت محصول شما را تقویت کند؟ درباره ابزارها بیاموزید، نکاتی را دریافت کنید و نمونه هایی از این که چگونه شخصیت های خوب طراحی شده می توانند رابط های صوتی فعال را تغییر دهند و تعامل کاربر را افزایش دهند، ببینید. <break time="1s"/>اکنون، آیا میخواهید آن را تکرار کنم، <break time="250ms"/>آن را به برنامه خود اضافه کنید، <break time="250ms"/>یا به شما بگویم چگونه به آنجا برسید ?</speak> |
| کاربر | آن را به برنامه من اضافه کنید | |
| I/O | برای انجام این کار، باید این اکشن I/O 2018 را به حساب Google خود پیوند دهید. الان میخوای اینکارو بکنی؟ | |
| کاربر | نه ممنون | اگر بله، به دستورالعملهای خاصی برای کمک به کاربر برای پیوند دادن حساب خود نیاز دارید |
| I/O | مشکلی نیست اکنون، آیا میخواهید مسیرها را دریافت کنید یا در مورد جلسات دیگر بشنوید؟ | |
| کاربر | چگونه به آنجا برسم؟ | |
| I/O | جلسه ایجاد یک شخصیت: محصول شما چگونه به نظر می رسد؟ <describe with landmarks> واقع شده است. ساعت 2 بعد از ظهر شروع می شود. آیا می خواهید دوباره آن را بشنوید؟ | برای همه مکانها به راهنمایی نیاز دارید |
| کاربر | خیر | |
| I/O | خوب، در حال حاضر در مورد چیز دیگری می توانم به شما کمک کنم؟ | |
| کاربر | خیر | |
| I/O | خوب. از I/O لذت ببرید! | به SSML نیاز دارد <speak><prosody rate="fast">تأیید. از IO لذت ببرید!</prosody></speak> |
| دستیار | <earcon> |
برای اطلاعات بیشتر در مورد نوشتن دیالوگ های نمونه، این پست وبلاگ دو قسمتی را بررسی کنید که جزئیات نحوه طراحی و ساخت I/O 18 Action را نشان می دهد.
جریان های سطح بالا برای مبتدیان
طرح های خوب نیاز به مسیرهای کاربری واضح و مشخص را با تمایل کاربران به میانبرهایی که مستقیماً به آنچه می خواهند، متعادل می کند.
به جریان سطح بالای خود به عنوان نقشه نحوه پیمایش کاربران در Action خود فکر کنید.
وقتی کاربران شروع به صحبت با Action شما میکنند، بهطور خودکار نمیدانند چه چیزی میتوانند بخواهند، بنابراین باید مسیرهایی را به آنها ارائه دهید تا آنها را دنبال کنند، همراه با تابلوهای راهنما در مسیر. این کار را با ایجاد منوها و ساختارهای درختی که کاربران را به هر قسمت از Action شما راهنمایی می کند، انجام دهید.
با این حال، اجازه ندهید که این امر مانع استفاده از فنآوری جادوی درک زبان طبیعی (NLU) شود، که به کاربران اجازه میدهد هر زمان که خواستند آنچه را که میخواهند بپرسند (تا زمانی که بدانند وجود دارد).
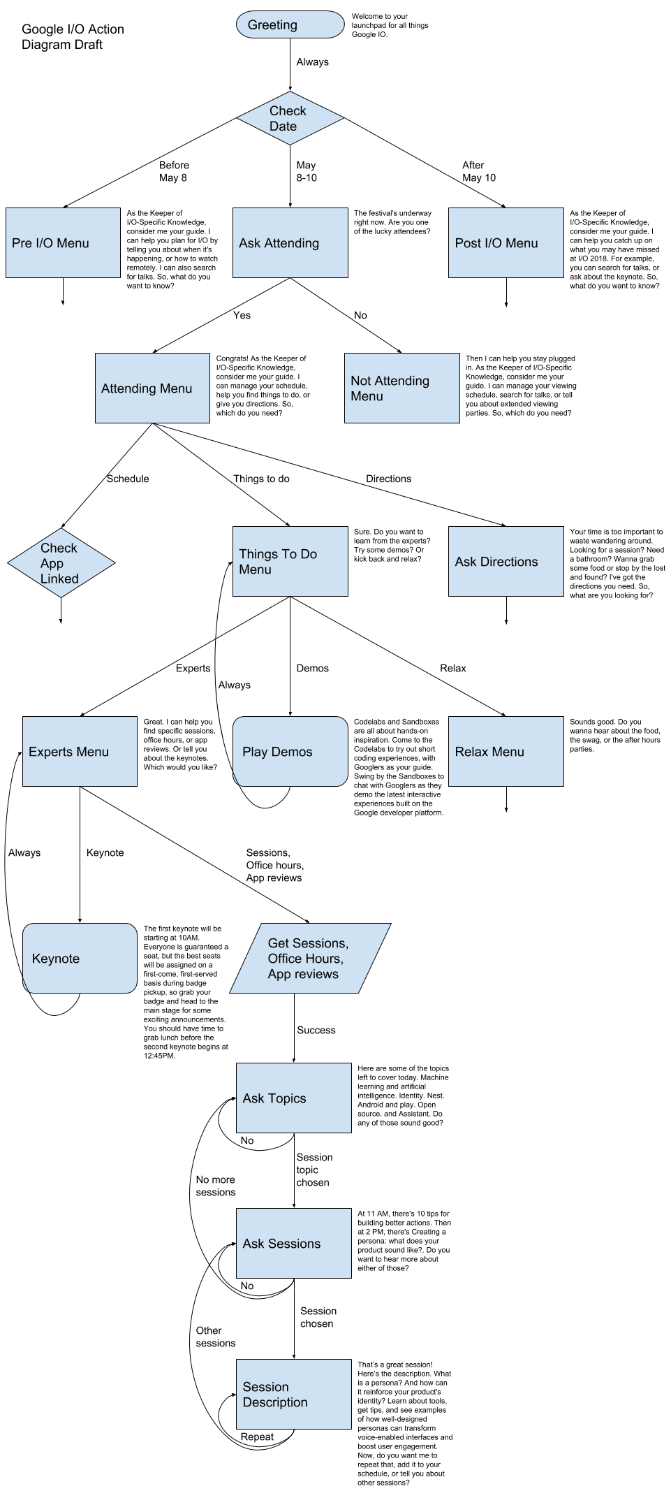
در اینجا نمونه ای از پیش نویس اولیه از Google I/O Action آمده است
توجه داشته باشید که این جریان فقط عملکرد پوشش داده شده در گفتگوی نمونه بالا را نشان می دهد. چندین "پیکان به هیچ جا" وجود دارد که در این مثال به طور کامل مشخص نشده است. (با استفاده از نقشه های گوگل ایجاد شده است.)
اگر قبلاً این کار را نکردهاید، این پست وبلاگ را بخوانید تا توضیح دقیقی در مورد اینکه چگونه طراحی خود را انجام دادهایم.