Beispieldialogfelder schreiben

Sie haben nun ein klares Bild davon gewonnen, wer kommuniziert (Ihre Identität und Ihre Nutzer) und worauf diese sich beziehen (Ihre wichtigsten Anwendungsfälle). Jetzt ist es an der Zeit, das Dialogfeld zu verfassen.

Gründe für das Schreiben von Beispieldialogen

Beispiel-Dialogfelder sind der Schlüssel zu hervorragenden Aktionen bei Google. Sie bieten einen schnellen, einfachen Überblick über den Klang und das Gefühl der Interaktion, die Sie entwerfen. Sie vermitteln den Ablauf, den der Nutzer tatsächlich wahrnimmt, ohne die technischen Ablenkungen in der Codeschreibweise, komplexe Flussdiagramme, Probleme mit Erkennungsgrammen usw. zu verlieren.

Wenn Sie Beispieldialoge schreiben, können Sie mit verschiedenen Designstrategien experimentieren und diese bewerten, z. B. die Auffindbarkeit neuer Funktionen fördern oder die Anfrage eines Nutzers bestätigen (z. B. ob Sie eine implizite, explizite oder gar keine Bestätigung verwenden sollten).


Mit einer gesprochenen Unterhaltung beginnen

Wir empfehlen, sich zu Beginn nur auf die gesprochene Unterhaltung zu konzentrieren, also auf ein geräteloses Gerät wie Google Home. Der richtige Ablauf ist einfacher, wenn alles an einem Ort ist – die gesprochenen Aufforderungen. Wenn Sie die App auf andere Geräte wie Smartphones erweitern, werden sie aus den gesprochenen Aufforderungen in die Aufforderungen auf dem Display, Chips und die visuellen Elemente verschoben.


Allgemeine Designstrategien

Erfahrene Gesprächsdesigner haben jeweils unterschiedliche Ansätze für allgemeines Design und die von ihnen verwendeten Strategien können je nach den wichtigsten Anwendungsfällen variieren. Am Ende enthalten sie aber zwei übergeordnete Designelemente: 1) eine Reihe von Beispieldialogen und 2) ein Diagramm mit dem Gesprächsablauf.

Manche Designer beginnen mit der Erstellung von Beispieldialogen, während andere eher allgemeine Abläufe zeichnen. Designer wechseln oft zwischen diesen beiden Methoden. Unabhängig davon, welchen Ansatz sie verfolgen, nutzen sie ein umfassendes Wissen über von Menschen geführte Unterhaltungen und Best Practices, die bei der Nutzerrecherche auf Technologie für Unterhaltungen mit Technologie angewendet werden.

Das Schreiben im Gespräch ist eine Praxis. Wenn du gesprochene Aufforderungen zur Dokumentation eingibst, kannst du den Stil für eine E-Mail oder einen Aufsatz leicht anpassen. Sie können diesen Fehler vermeiden, indem Sie sich jede gesprochene Aufforderung in Sprachausgabe anhören und sich die Unterhaltung vorstellen. Sie sollten dies auch tun, wenn Sie eine Stimme für Ihre Identität aufgezeichnet haben, damit Sie schnell Feedback dazu erhalten, wie die Linien gesprochen werden.

Die folgenden Abschnitte enthalten eine Schritt-für-Schritt-Anleitung für das anspruchsvolle Design.


Beispieldialogfelder für Anfänger

In diesem Video erfahren Sie in 60 Sekunden, was ein Beispieldialog ist und wie Sie einen Dialog schreiben können.
Am einfachsten beginnen Sie mit dem Schreiben von Dialogen, indem Sie Ihr Fachwissen als sogenannte „Lifetime Communicator“ zur Verfügung stellen. In der Regel wissen die Nutzer, wenn etwas richtig oder falsch klingt, selbst wenn sie die zugrunde liegenden linguistischen Prinzipien nicht erklären können. Aus diesem Grund ist das Dialogen über Rollen am einfachsten, um den Anfangsentwurf zu erstellen, sodass aufeinanderfolgende Entwürfe wiederholt werden können.

Cathy Pearl, Head of Conversation Design Outreach bei Google

Schritt 1 Konzentrieren Sie sich auf eine Nutzeridentität und einen wichtigen Anwendungsfall.
Schritt 2

Suchen Sie einen Partner und spielen Sie die Unterhaltung in der Rolle. Eine Person gibt vor, dass sie die Person ist, und eine andere gibt an, dass sie die System-Persona ist. Unterhaltung aufzeichnen.

Wenn Sie keinen Partner haben, müssen Sie zwischen den beiden Rollen wechseln.

Schritt 3 Transkribieren Sie die Unterhaltung. Dies ist der erste Entwurf des Beispieldialogfelds.
Schritt 4 Gehen Sie das Dialogfeld durch und geben Sie die Zeilen des Nutzers an. Jede der Systemzeilen wird in der Sprachausgabe abgespielt, in der sie gerendert wird. Wenn die Sprachausgabe nicht gut klingt, formulieren Sie sie neu oder verwenden Sie die Speech Synthese Markup Language (SSML), um ihre Leistung zu ändern.
Schritt 5 Wiederholen Sie die Schritte 1 bis 4 mit unterschiedlichen Nutzeridentitäten und wichtigen Anwendungsfällen.

Persona des Publikums:Anna, eine 27-jährige UX-Designerin und Sketch-Künstlerin, möchte ansprechende Nutzererlebnisse erstellen, die Nutzern helfen, Aufgaben zu erledigen.

Nutzerkontext:Anna ist derzeit bei der I/O.

Nutzerziele:Sie möchte Informationen zu den Sitzungen erhalten, die am Tag verbleiben.

Wichtige Anwendungsfälle:Browsersitzungen, Suchmöglichkeiten und Links zur mobilen App

Systempersonen:Der Keeper der I/O-spezifischen Kenntnisse ist ein Google Developer-Experte, der sich stark für Technologie hält. Ein erfahrener Netzwerker beantwortet die Fragen auf StackOverflow, entwickelt Apps für große Marken und unterstützt Google bei der Ausführung von makewithcode.com. Er ist seit sieben Jahren an der I/O teilgenommen und vertrauenswürdiges Mitglied der Entwickler-Community. Als Sprecher der I/O nehmen sie diese Verantwortung sehr ernst, aber natürlich wird sie Spaß haben.

 

Lautsprecher Nutzeräußerung / gesprochene Aufforderung Hinweise
Nutzer

Hey Google, sprich mit Google I/O

Assistant

In Ordnung, hier ist die Google I/O. <Earcon>

E/A

Willkommen bei deinem Launchpad für alles rund um die Google I/O. Das Festival findet gerade statt. Haben Sie Glück?

Halten Sie die Begrüßung kurz und leicht.

Die Aufteilung der Teilnehmer nach Personen, die nicht an der Veranstaltung teilgenommen haben, da verschiedene Optionen relevant sind (z. B. Wegbeschreibung oder Livestream)

Nutzer

Yeah

Antwort des Nutzers speichern (bei nachfolgenden Interaktionen nicht mehr fragen)

E/A

Glückwunsch – Als Keeper der I/O-spezifischen Kenntnisse solltest du mich als Leitfaden betrachten. Ich kann deine Termine verwalten, dir helfen, Dinge zu tun, oder dir Wegbeschreibungen geben. Was brauchst du also?

eine Person vorstellen und anhand von Beispielen zeigen, was diese Aktion tun kann

Nutzer

Mögliche Aktivitäten finden

E/A

Sicher. Möchten Sie von den Experten lernen? Möchtest du ein paar Demos ausprobieren? Oder dich einfach entspannen?

Kognitive Auslastung durch Gruppierungsoptionen reduzieren:

Experten = Keynote

(nur Tag 1), Sitzungen, Sprechstunden, App-Überprüfungen

Demos = Codelabs, Sandboxes

nachmittags = Ernährung, Merchandise, nach Feierabend

Nutzer

Lernen Sie von den Experten.

E/A

Sehr gut. Ich kann Ihnen etwas über die Keynote erzählen. Hilfe beim Stöbern in Sitzungen. Oder du empfehlen bestimmte Öffnungszeiten und App-Rezensionen. Which would you like?

Nutzer

Stöbersitzungen

E/A

Hier noch einige der Themen, die wir heute behandeln können: maschinelles Lernen und künstliche Intelligenz, Identität, Nest, Android und Play, Open Source und Assistant. Wären Sie damit zufrieden?

Statt den Nutzer an allen Tagen mit allen möglichen Themen zu überfordern, konzentriere dich auf die aktuelle Situation. Sie können maximal 6 Listen gleichzeitig anbieten.

SSML erforderlich

<speak>Hier sind einige der Themen, die wir heute besprechen können, <break time="300ms"/> Maschinelles Lernen und künstliche Intelligenz, <break time="300ms"/> Identität, <break time="300ms"/> Nest, <break time="300ms"/> Android und Play, <break time="300ms"/> Open Source, <break time="300ms"/> und Assistant. <break time="750ms"/> Ist das richtig gut?</speak>

Nutzer

Ja, KI

E/A

Um 13 Uhr gibt es KI-Abenteuer: Kunst, Wissenschaft und Tools des maschinellen Lernens. Um 2:30 Uhr ist AutoML verfügbar: ein benutzerdefiniertes Modell erstellen, ohne Modellcode erforderlich. Möchtest du mehr darüber erfahren?

Diese Titel sind lang und daher nicht hörbar. Mit der Funktion „Stummschalten“ können Sie Anfang und Ende der Titel angeben. Maximal zwei Angebote auf einmal anbieten.

SSML erforderlich

<speak>Um 13 Uhr gibt es <break time="250ms"/>AI Adventures: Art, Science und Tools des maschinellen Lernens.<break time="750ms"/> Dann um 14:30 Uhr gibt es <break time="250ms"/>AutoML: build a custom model, no model code required. <break time="1s"/>Möchtest du mehr darüber erfahren?</speak>

Die Titel müssen überprüft und bearbeitet werden, damit sie in TTS gerendert werden, z.B. „AutoML“ wird als ein Wort ausgesprochen.

Nutzer

Nein

E/A

Ok Gegen 4. Uhr finden Sie das Training für verteiltes TensorFlow. Möchtest du mehr darüber erfahren?

SSML erforderlich

<speak>Alles klar. Später bei 4 findet ein <break time="250ms"/>verteiltes TensorFlow-Training statt. <break time="750ms"/>Möchten Sie mehr darüber erfahren?</speak>

Nutzer

Nein

E/A

Geht klar. Das ist alles für maschinelles Lernen und künstliche Intelligenz heute. Möchten Sie ein anderes Thema auswählen?

SSML erforderlich

<speak>Okay. Und das war heute die letzte Sitzung über maschinelles Lernen und künstliche Intelligenz.<break time="250ms"/>. Möchten Sie ein anderes Thema auswählen?</speak>

Nutzer

Yeah

E/A

Weitere Themen sind heute Themen wie Identität, Nest, Android und Play, Open Source, Assistant und Firebase. Kommt all das gut an?

SSML erforderlich

<speak>Zu den weiteren Themen gehören heute <break time="250ms"/>identity,<break time="300ms"/>Nest,<break time="300ms"/>Android und play,<break time="300ms"/>Open Source,<break time="300ms"/>Assistant,<break time="300ms"/>und Firebase.<break time="750ms"/>Ist das gut?</s>

Nutzer

Assistant

E/A

Um 11 Uhr gibt es 10 Tipps zum Erstellen besserer Aktionen. Um 14:00 Uhr gibt es die Rolle „Persona erstellen“: Wie klingt Ihr Produkt? Möchtest du mehr darüber erfahren?

SSML erforderlich

<speak>Um 11:00 Uhr gibt es <break time="250ms"/>10 Tipps für bessere Aktionen. <break time="750ms"/>Anschließend um 14:00 Uhr gibt es <break time="250ms"/>Eine Persona erstellen: Wie klingt Ihr Produkt? <break time="1s"/>Möchtest du mehr darüber erfahren?</speak>

Nutzer

Ja, die zweite

E/A

Das ist eine tolle Sitzung! Hier ist die Beschreibung. Was ist eine Persona? Und wie kann es die Identität Ihres Produkts stärken? Hier finden Sie nützliche Informationen zu Tools, Tipps und Beispiele dafür, wie gut entwickelte Rollen die sprachgesteuerten Benutzeroberflächen transformieren und die Nutzerinteraktion fördern können. Soll ich das wiederholen, in deinen Terminplan aufnehmen oder dir sagen, wie ich da hinkomme?

Sitzungsbeschreibungen sind lang und nicht dafür geschrieben. Jetzt bearbeiten

SSML erforderlich

<speak>Das ist eine tolle Sitzung. Hier ist die Beschreibung. <break time="250ms"/>Was ist eine Person? Und wie kann es die Identität Ihres Produkts stärken? Hier finden Sie nützliche Informationen zu Tools, Tipps und Beispiele dafür, wie gut entwickelte Rollen die sprachgesteuerten Benutzeroberflächen transformieren und die Nutzerinteraktion fördern können. <break time="1s"/>Möchten Sie das wiederholen? <break time="250ms"/>Füge es deinem Termin hinzu <break time="250ms"/>oder sag dir, wie du dorthin kommst.</speak>

Nutzer

Meinem Programm hinzufügen

E/A

Dazu müssen Sie diese I/O 2018-Aktion mit Ihrem Google-Konto verknüpfen. Möchten Sie das jetzt tun?

Nutzer

Nein danke

Wenn ja, benötigen Sie spezifische Anweisungen, um dem Nutzer beim Verknüpfen seines Kontos zu helfen

E/A

Kein Problem, Möchtest du eine Wegbeschreibung abrufen oder mehr über andere Sitzungen erfahren?

Nutzer

Wie komme ich dorthin?

E/A

Die Sitzung „Persona erstellen: Wie sieht dein Produkt aus?“ befindet sich <describe with Landmarks>. Es beginnt um 14:00 Uhr. Möchtest du das noch einmal hören?

Wegbeschreibungen für alle Standorte erforderlich

Nutzer

Nein

E/A

Alles klar, kann ich Ihnen momentan weiterhelfen?

Nutzer

Nein

E/A

OK Viel Spaß bei der I/O!

SSML erforderlich

<speak><prosody rate="fast">OK. Viel Spaß mit IO!</prosody></speak>

Assistant

<Earcon>

Weitere Informationen zum Schreiben von Beispieldialogen finden Sie in diesem zweiteiligen Blogpost, in dem wir nachlesen, wie wir die I/O 18-Aktion entwickeln und erstellen.

Übersichtliche Abläufe für Anfänger

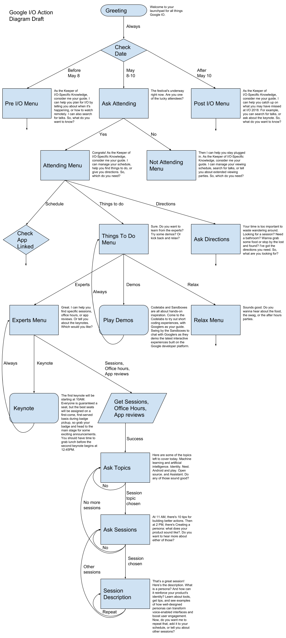
Wenn Sie mehrere Beispieldialogfelder erstellt haben, können Sie den Ablauf und die Logik der Unterhaltung abstrahieren. So erhalten Sie die Struktur Ihrer Kommunikationsoberfläche. Beginnen Sie am besten, wenn Sie mit einigen Zeichnungen auf einem Whiteboard oder Papier skizzieren, bevor Sie mit einem Flussdiagramm-Tool wie Google Zeichnungen eine formellere Gestaltung vornehmen.

Betrachten Sie den Ablauf wie eine Karte für die Interaktion mit der Aktion.

Nutzer wissen nicht automatisch, was sie anfordern können, wenn sie mit der Aktion beginnen. Sie müssen ihnen also die Pfade nennen, denen sie folgen müssen, um auf Schildern zu sehen. Dazu erstellen Sie Menüs und Baumstrukturen, die Nutzer zu jedem Teil Ihrer Aktion leiten.

Gleichzeitig sollten Sie dies aber nicht auf die Magie der Natural Language Understanding-Technologie (NLU) beschränken. Mit dieser lassen sich die Nutzer jederzeit nach ihren Wünschen fragen, sofern sie ihn kennen.

In diesem Ablauf werden nur die Funktionen angezeigt, die im Beispieldialog oben beschrieben wurden. Es gibt mehrere „Pfeile bis jetzt“, die in diesem Beispiel nicht vollständig angegeben sind. (Diese wurde mit Google Zeichnungen erstellt.)

In diesem Blogpost erfahrt ihr mehr darüber, wie wir unser Design umgesetzt haben.

Bild eines Flussdiagramms. Alle Pfade beginnen mit der Begrüßung und verzweigen sich danach, ob sie vor, während oder nach der I/O liegt. Wenn es während der E/A stattfindet, wird der Pfad noch einmal aufgeteilt, je nachdem, ob der Nutzer anwesend ist oder nicht. Dann gibt es eine Reihe von Menüs, die die Nutzererfahrung weiter verzweigen.