كتابة نماذج مربّعات حوار
أهمية كتابة نماذج لمربّعات الحوار
تشكّل نماذج مربّعات الحوار مفتاح إنشاء مهام رائعة على Google، وهي ستمنحك إحساسًا سريعًا ودقيقًا بشعور التفاعل الذي تُصمِّمه. وهي توضح مسار تجربة المستخدم، بدون تشتيت الانتباه بشأن ترميز الرموز ومخطّطات التدفق المعقّدة والمشاكل المتعلقة بالتعرّف على الترميز وغير ذلك.
من خلال كتابة نماذج لمربّعات حوار، يمكنك تجربة استراتيجيات تصميم مختلفة وتقييمها بشكل غير رسمي، مثل طريقة الترويج لقابلية العثور على ميزات جديدة أو كيفية تأكيد طلب المستخدم (على سبيل المثال: هل يجب استخدام تأكيد ضمني أو تأكيد صريح أو عدم تأكيد مطلقًا؟).
البدء بمحادثة منطوقة
عند البدء، ننصحك بالتركيز فقط على المحادثات الشفهية، أي التصميم لجهاز بدون شاشة، مثل Google Home. ويُعدّ تدفق التدفق بشكل أسهل إذا كان كل شيء في مكان واحد، وهو الإشعارات المنطوقة. أثناء التوسّع ليشمل أجهزة أخرى، مثل الهواتف الجوّالة، سيتم نقل القطع من رسائل المطالبة المنطوقة إلى رسائل المطالبة والعروض والمرئيات على شاشة العرض.
استراتيجيات التصميم العالية المستوى
يختلف تصميم مصمِّمي المحادثات المتمرسين قليلاً بشأن التصميم العالي المستوى، ويمكن أن تختلف الاستراتيجيات التي يستخدمونها باختلاف حالات الاستخدام الرئيسية. ومع ذلك، تنتهي جميعًا مصممَين بتصاميم عالية المستوى: 1) مجموعة من نماذج مربعات الحوار، و2) مخطط للتدفق في المحادثة.
يفضّل بعض المصممين البدء بكتابة نماذج لمربّعات حوار، بينما يفضّل البعض الآخر البدء برسم مسارات عالية المستوى. في كثير من الأحيان، يبدِّل المصمِّمون بين هذين الخيارين معًا. ومهما كان الأسلوب الذي يتّبعانه، فإنّهما يستفيدان من معرفة عميقة بالمحادثات البشرية وأفضل الممارسات المستنِدة إلى بحث المستخدم للمحادثات مع التكنولوجيا.
تتطلب كتابة المحادثات الممارسة. عند كتابة رسائل مطالبة شفهية لتوثيقها، قد يكون من السهل الوصول إلى نمط الكتابة في رسالة إلكترونية أو مقال. تجنَّب هذه المخاطر من خلال الاستماع إلى كل رسالة منطوقة في النص إلى كلام وتحويلها إلى محادثات. يجب أن تفعل ذلك حتى إذا اخترت تسجيل صوت لشخصتك، وبذلك يمكنك الحصول على ملاحظات وآراء سريعة حول طريقة لفظ الخطوط عند التحدّث.
تقدم الأقسام التي تقدّمها إرشادات للمبتدئين حول النهج الذي يعتمد على التصميم العالي المستوى.
نماذج مربعات حوار للمبتدئين
كاثي بيرل، رئيسة قسم تصميم المحادثات في Google
اتبع هذه الخطوات لكتابة نماذج مربعات حوار للميزة
| الخطوة 1 | التركيز على شخصية مستخدم واحدة وحالة استخدام رئيسية واحدة. |
| الخطوة 2 |
يمكنك العثور على شريك وتشغيل دوره في المحادثة، حيث يدّعي أحد الأشخاص أنه المستخدم الآخر ويتظاهر بأنّه شخصية النظام. تسجيل المحادثة إذا لم يكن لديك شريك، عليك التبديل بين لعب كلا الدورَين. |
| الخطوة 3 | تحويل الصوت إلى نص في المحادثة هذه هي أول مسودة لمربّع حوار نموذجي. |
| الخطوة 4 | انتقِل إلى داخل مربّع الحوار لقول سطرَي المستخدم وتشغيل كل سطر من الخطوط في نظام "تحويل النص إلى كلام" (TTS) حيث سيتم عرضه. إذا كانت تقنية تحويل النص إلى كلام لا تبدو جيدة، أعِد كتابتها أو استخدِم لغة ترميز توليف الكلام (SSML) لتغيير أدائها. |
| الخطوة 5 | كرِّر الخطوات من 1 إلى 4 مع شخصيات المستخدم وحالات الاستخدام المختلفة. |
في ما يلي مثال على مسودة مربع حوار مبكّر من إجراء Google I/O.
شخصية المستخدم: "آنا"، 27 عامًا، هي مصمِّمة تجارب المستخدم وفنانة تخطيطية، لديها شغف بإنشاء تجارب مستخدمين تفاعلية تساعد المستخدمين على إنجاز مهامهم.
سياق المستخدم: آنا في مؤتمر I/O حاليًا
أهداف المستخدم: وهي تريد الحصول على معلومات عن الجلسات المتبقية خلال اليوم.
حالات الاستخدام الرئيسية: جلسات التصفّح، والعثور على الإرشادات، والربط بالتطبيق المتوافق مع الأجهزة الجوّالة
شخصية النظام: يُعد أحد الخبراء في مجال مؤتمر I/O-Specific خبيرًا في مجال تطوير البرامج في Google ويؤمن بشدّة في إمكانات التكنولوجيا. إنّه منشئ محتوى ذو مهارات عالية، يقضي أفراده وقتهم في الإجابة عن الأسئلة على StackOverflow وإنشاء تطبيقات للعلامات التجارية الكبيرة ومساعدة Google في تنفيذMadewithcode.com. وقد حضروا مؤتمر I/O خلال آخر 7 أعوام وهم أعضاء موثوقون في منتدى مطوّري البرامج. وبصفتك متحدثًا عن مؤتمر I/O، يتعامل مع هذه المسؤولية بمنتهى الجدية، ولكن بالطبع سيستمر في الاستمتاع بها.
| مكبّر الصوت | نطق المستخدم / المطالبة المنطوقة | ملاحظات |
|---|---|---|
| المستخدم |
Ok Google، حوار مع مؤتمر Google I/O |
|
| مساعد Google |
حسنًا، إليك مؤتمر Google I/O. <earcon> |
|
| مؤتمر I/O |
مرحبًا بك في لوحة عمليات الإطلاق لجميع ميزات مؤتمر Google I/O. سَيَبْدَأُ الْحَدَثُ الْآنْ. هل أنت من الضيوف المحظوظين؟ |
احرص على أن تكون رسالة الترحيب قصيرة وفاتحة. يمكنك تقسيم التجربة حسب الضيوف والضيوف بما أنّ الخيارات المختلفة ستكون ذات صلة (على سبيل المثال، الاتجاهات في مقابل البث المباشر). |
| المستخدم |
نعم |
تذكُّر إجابة المستخدم (لا تسأل مرة أخرى في التفاعلات اللاحقة) |
| مؤتمر I/O |
تهانينا. حاصل على مرشد المعرفة/المعلومات المتعلقة بمؤتمر I/O، يمكنك اعتباري دليلك. يمكنني إدارة جدولك الزمني أو مساعدتك في العثور على نشاطات مقترحة أو إطلاعك على الاتجاهات. إِذًا، أَيّْ خِيَارْ هُوَ الْمَطْلُوبْ؟ |
تقديم شخصية وأمثلة على الإجراءات التي يمكن تنفيذها |
| المستخدم |
البحث عن نشاطات مقترحة |
|
| مؤتمر I/O |
حاضر. هل تريد التعلّم من الخبراء؟ هل تريد تجربة بعض العروض التوضيحية؟ أو تريد الاسترخاء؟ |
تقليل الحمل المعرفي من خلال تجميع الخيارات: خبراء = الكلمة الافتتاحية (اليوم الأول فقط) الجلسات وساعات العمل ومراجعات التطبيق عروض توضيحية = رموز اختبارية، وضع الحماية العودة = طعام، هدايا ترويجية، بعد ساعات |
| المستخدم |
التعلّم من الخبراء |
|
| مؤتمر I/O |
كان رائعًا، يمكنني إخبارك عن الكلمة الافتتاحية. مساعدتك في تصفُّح الجلسات أو يمكنك اقتراح ساعات عمل معيّنة ومراجعات للتطبيق. ما الوجهة التي تريدها؟ |
|
| المستخدم |
تصفُّح الجلسات |
|
| مؤتمر I/O |
في ما يلي بعض المواضيع التي سيتم تناولها اليوم: تعلُّم الآلة والذكاء الاصطناعي والهوية وNest وAndroid وPlay والبرامج المفتوحة المصدر و"مساعد Google". هَلْ هَذَا مُنَاسِبْ؟ |
بدلاً من إزعاج جميع المستخدمين بالمواضيع المحتملة في جميع الأيام، ركِّز على ما يحدث الآن/قريبًا. يمكنك إبقاء القائمة قابلة للإدارة من خلال تقديم 6 بحد أقصى في كل مرة. يجب استخدام بروتوكول SSML. <speak>في ما يلي بعض المواضيع التي سنناقشها اليوم، <BREAK time="300ms"/>، تعلّم الآلة والذكاء الاصطناعي، <BREAK time="300ms"/>، <BREAK time="300ms"/>، <BREAK time="300ms"/> وAndroid <BREAKtime="300ms"/> و<الفاصل الزمني="300msms و"مساعد Google" <BREAK time="750ms"/> هل يبدو أي من هذه الأصوات جيدًا؟</speak> |
| المستخدم |
نعم، الذكاء الاصطناعي (AI) |
|
| مؤتمر I/O |
فِي السَّاعَة 1 بَعْدَ الظُّهْرْ، سَأُشَغِّلُ الْآنْ دَفْعَاتْ الذكاء الاصطناعي: أَهْمِ الْفَنَّانْ وَعَلَامَةْ وَأَجْهِزَةْ تَعَلُّمِ الْآلَة. بعد ذلك، في 2:30، توجد AutoML: إنشاء نموذج مخصّص، وليس مطلوبًا استخدام رمز نموذج. هَلْ أَذْكُرُ الْمَزِيدْ مِنَ التَّالِي؟ |
هذه العناوين طويلة وغير مكتوبة لسمعها. استخدِم كتم الصوت للإشارة إلى بداية العناوين ونهايتها. يمكنك عرض إعلانَين كحد أقصى في كل مرة. يجب استخدام بروتوكول SSML. <speak>في الساعة 1 بعد الظهر، هناك <BREAK time="250ms"/> مغامرات: تعلُّم الفن والعلوم وأدوات تعلُّم الآلة.<BREAK time="750ms"/> <BREAK time="1s"/>هل تريد سماع المزيد من المعلومات عن أيٍّ منهما؟</speak> يجب مراجعة العناوين وتعديلها لعرضها بشكل مناسب في تحويل النص إلى كلام، مثل يتم لفظ "AutoML" ككلمة واحدة. |
| المستخدم |
ناه |
|
| مؤتمر I/O |
حسنًا. في وقت لاحق من الساعة 4، تم تدريب TensorFlow. هَلْ فِيهْ رَغْبَة لِسَمَاعْ حَاجَة تَانِي؟ |
يجب استخدام بروتوكول SSML. <speak>حسنًا. في وقت لاحق من الساعة 4، تم تدريب <span time="250ms"/>. <BREAK time="750ms"/> هل تريد معرفة المزيد من المعلومات عنها؟</speak> |
| المستخدم |
لا |
|
| مؤتمر I/O |
حسنًا. بما أنّ هذا كان بسبب تعلُّم الآلة والذكاء الاصطناعي، هل تريد اختيار موضوع آخر؟ |
يجب استخدام بروتوكول SSML. <speak>حسنًا. بما أنّها الجلسة الأخيرة اليوم على تعلُّم الآلة والذكاء الاصطناعي، <BREAK time="250ms"/>، هل تريد اختيار موضوع آخر؟</speak> |
| المستخدم |
نعم |
|
| مؤتمر I/O |
وتشمل المواضيع الأخرى اليوم الهويّة وNest وAndroid واللعب والبرنامج المفتوح المصدر و"مساعد Google" وFirebase. هَلْ فِيهْ حَاجَة جَيِّدَة صَحّْ؟ |
يجب استخدام بروتوكول SSML. <speak>تشمل المواضيع الأخرى اليوم اليوم <BREAK time="250ms"/>identity,<BREAK time="300ms"/>.<BREAK time="300ms"/> |
| المستخدم |
مساعد Google |
|
| مؤتمر I/O |
السَّاعَة 11 صَبَاحًا، فِيهْ 10 نَصَايِحْ لِجَمْعِ الْإِجْرَاءَاتْ بِشَكْلْ أَفْضَلْ. في الساعة الثانية مساءً، هناك شخصية يتم إنشاؤها من ناحية شخصية: كيف يبدو منتجك؟ هَلْ أَذْكُرُ الْمَزِيدْ مِنَ التَّالِي؟ |
يجب استخدام بروتوكول SSML. <speak>في الساعة 11 صباحًا، هناك <BREAK time="250ms"/>10 نصائح لإنشاء إجراءات أفضل. <BREAKtime="750ms"/> بعد ذلك، في الساعة 2 بعد الظهر، هناك <BREAK time="250ms"/>. إنشاء شخصية شخصية: كيف يبدو منتجك؟ <BREAK time="1s"/>هل تريد سماع المزيد من المعلومات عن أيٍّ منهما؟</speak> |
| المستخدم |
نعم، الخيار الثاني |
|
| مؤتمر I/O |
رائع. إليك الوصف. ما هي الشخصية؟ وكيف يمكنها تعزيز هوية منتجك؟ تعرَّف على الأدوات واحصل على نصائح واطّلِع على أمثلة عن الشخصيات المصمَّمة جيدًا التي يمكنها تغيير الواجهات التي تم تفعيل ميزة الصوت فيها وتعزيز تفاعل المستخدمين. وَالْآنْ، هَلْ أُكَرِّرُ ذَلِكْ أَوْ أُضِيفُهُ إِلَى جَدْوَلِ الْمَوْعِدْ أَوْ نُطْلِقْ عَلَى هَذَا الْوَقْتْ؟ |
أوصاف الجلسات طويلة ولم تتم كتابتها ليتم سماعها. ننصحك بتعديلها. يجب استخدام بروتوكول SSML. <speak>هذه جلسة رائعة. إليك الوصف. <BREAK time="250ms"/>ما هي الشخصية؟ وكيف يمكنها تعزيز هوية منتجك؟ تعرَّف على الأدوات واحصل على نصائح واطّلِع على أمثلة عن الشخصيات المصمَّمة جيدًا التي يمكنها تغيير الواجهات التي تم تفعيل ميزة الصوت فيها وتعزيز تفاعل المستخدمين. <BREAKtime="1s"/>الآن، هل تريد مني تكرار ذلك، <BREAK time="250ms"/>وإضافته إلى جدولك الزمني، <BREAK time="250ms"/> أو إطلاعك على كيفية الوصول إلى هناك؟</speak> |
| المستخدم |
إضافته إلى جدولي |
|
| مؤتمر I/O |
لِإِجْرَاءْ ذَلِكْ، يَجِبْ رَبْطُ الْإِجْرَاءِ الْمَطْلُوبْ حَوْلَ الْإِجْرَاءِ الْأَوَّلِي 2018 بِحِسَابْ Google. هَلْ مَطْلُوبْ إِجْرَاءْ ذَلِكَ الْآنْ؟ |
|
| المستخدم |
لا، شكرًا |
إذا كانت الإجابة "نعم"، يجب الحصول على تعليمات محدّدة لمساعدة المستخدم على ربط حسابه. |
| مؤتمر I/O |
لا مشكلة في ذلك. دِلْوَقْتِي، هَلْ مَطْلُوبِ الْحُصُولْ عَلَى الِاتِّجَاهَاتْ، وَلَّا سَمَاعْ مَعْلُومَاتْ عَنِ الْجَلَسَاتِ التَّانْيَة؟ |
|
| المستخدم |
كيف أصِل إلى هناك؟ |
|
| مؤتمر I/O |
تبدأ الجلسة حول إنشاء شخصية: كيف يبدو منتجك؟ <الوصف مع المعالم>. تبدأ الفعالية في الساعة 2 بعد الظهر. هَلْ فِيهْ رَغْبَة فِي سَمَاعْ دَهْ مَرَّة كَمَانْ؟ |
بحاجة إلى اتجاهات لجميع المواقع الجغرافية |
| المستخدم |
لا |
|
| مؤتمر I/O |
حسنًا، هل أنت بحاجة إلى المساعدة في أي وقت آخر؟ |
|
| المستخدم |
لا |
|
| مؤتمر I/O |
موافق. مؤتمر I/O |
يجب استخدام بروتوكول SSML. <speak><prosodyRate="fast">حسنًا. IO!</prosody></speak> |
| مساعد Google |
<earcon> |
لمزيد من المعلومات عن كتابة عيّنات حوار، يمكنك الاطّلاع على مشاركة المدونة التي تتألف من جزأين والتي توضّح كيفية تصميم وتصميم إجراء مؤتمر I/O 18.
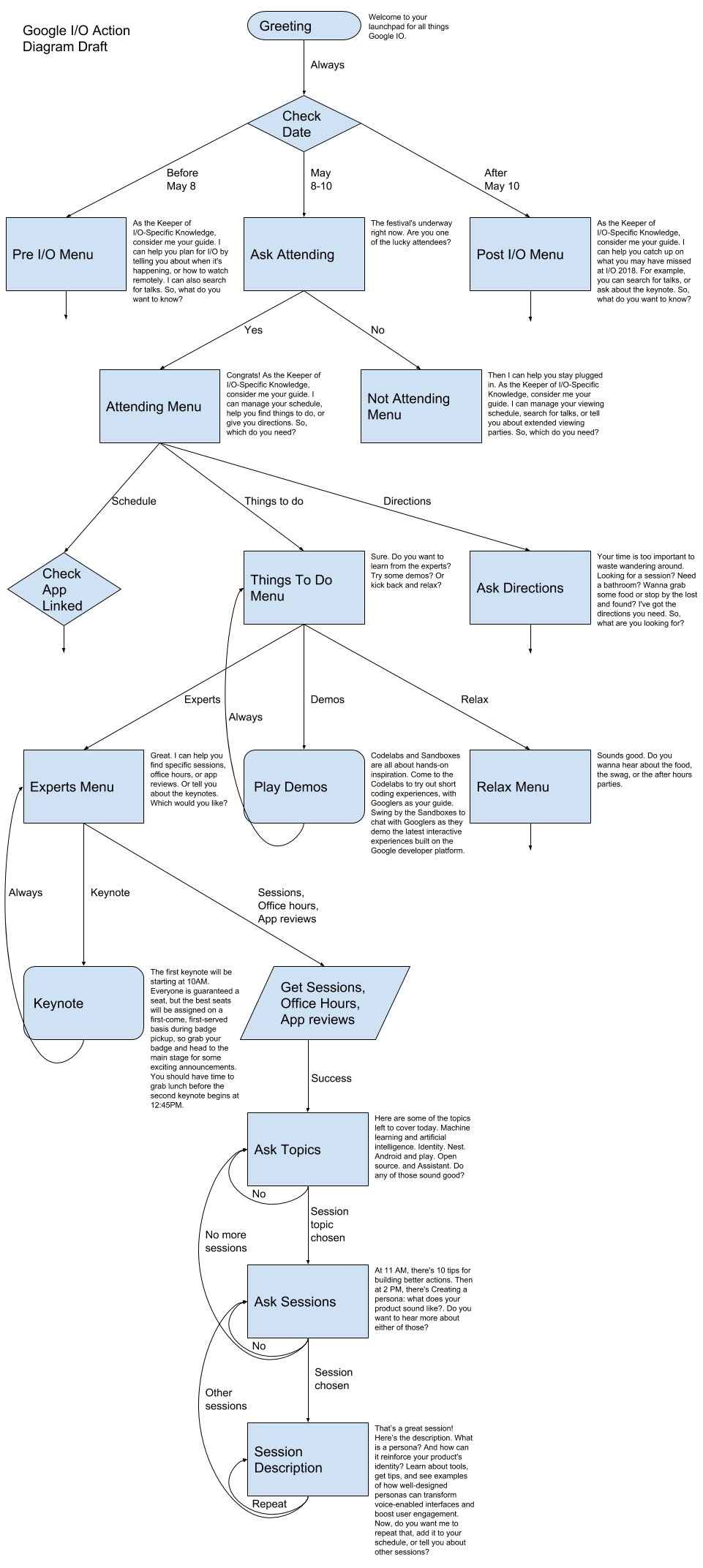
مسارات عالية المستوى للمبتدئين
فالتصميمات الجيّدة توازن بين الحاجة إلى مسارات المستخدمين المحدّدة بوضوح ورغبة المستخدمين في الحصول على اختصارات مباشرةً إلى ما يريدونه.
يمكن اعتبار أنّ قناتك عالية المستوى كخريطة لكيفية تنقّل المستخدمين في "الإجراء".
لن يعرف المستخدمون تلقائيًا ما يمكنهم طلبه عند بدء التحدث إلى الإجراء الخاص بك، لذلك عليك تزويدهم بمسارات لاتّباعها من خلال نشر علامات على طول الطريق. ويمكنك إجراء ذلك من خلال إنشاء قوائم وهياكل متفرّعة توجِّه المستخدمين إلى كل جزء من الإجراء الذي تتخذه.
ومع ذلك، لا تدع هذا يعرقل استفادتك من تقنية فهم اللغة الطبيعية (NLU) التي تتيح للمستخدمين طلب ما يريدونه في أي وقت (طالما أنهم يعرفون ذلك).
في ما يلي مثال على مسودة مبكرة من فعالية Google I/O.
يُرجى العِلم أنّ هذه العملية لا تعرض سوى الوظائف التي يتناولها نموذج مربّع الحوار أعلاه. هناك "أسهم متعددة من أي مكان" غير محدّدة بالكامل في هذا المثال. (تم إنشاء باستخدام رسومات Google).
إذا لم يسبق لك الاطّلاع على مشاركة المدونة هذه، يمكنك الاطّلاع على حساب مفصّل حول طريقتنا في تنفيذ تصميمنا.