כדי להגדיר את המיקומים, צריך לבצע את השלבים הבאים:
גילוי מיקומים
מיקומים מאומתים שפורסמו הם תכונה קנוניקלית בתוצאות החיפוש בחיפוש Google ובמפות Google. למיקומים האלה יש בעלים קיים ומאומת. כדי לשנות את הבעלות מחשבון Google אחד לחשבון Google אחר, צריך לשלוח בקשת בעלות. מיקומים שלא נטען עליהם בעלות ונוצרו על ידי ממליצים מקומיים או על ידי קהילת המשתמשים נחשבים לא מאומתים. פלטפורמות יוצרות ומאמתות מיקומים חדשים.
חיפוש מיקום
כדי להגדיר את המיקומים שלכם באמצעות ממשקי ה-API של פרופיל העסק, אתם צריכים ליצור פלטפורמה למוכרים שלכם לניהול העסק ב-Google. בפלטפורמה שלכם, תוכלו לאפשר למשתמשים לחפש כרטיסי מוצר שתואמים לשם העסק, לכתובת ולנתוני הטלפון שלהם.
באמצעות Google Locations API תוכלו לראות מראש אם מיקום מסוים כבר נרשם על ידי מוֹכר אחר בפרופיל העסק. אם לא הוגשה תלונה על זכויות יוצרים לגבי המיקום, תוכלו לבקש מיד בעלות עליו. אחרת, תצטרכו ליצור מיקום חדש ולאמת אותו.
מידע נוסף זמין במדריך לחיפוש כרטיסי מוצר תואמים.
תוצאות של חיפוש מיקום
כשמחפשים כרטיסי מוצר של מיקומים, צריך לבצע את השלבים הבאים כדי לצרף מיקום חדש:
- לאסוף מהמוכר נתוני מיקום כמו שם העסק, כתובת וקטגוריה.
- קוראים לנקודת הקצה
googleLocations.search
ומספקים את נתוני המיקום בגוף הבקשה של הקריאה. לחלופין, אפשר לחפש מחרוזת שאילתה, בדומה למה שמשתמש מזין בחיפוש Google או במפות Google. לדוגמה, "Starbucks 5th ave NYC" היא מחרוזת שאילתה. ה-API מחזיר רשימה של התאמות אפשריות למיקומים ומידע על כל מיקום, כמו
locationName
והכתובת של כל אחד מהם.כשמקבלים את הרשימה שמוחזרת על ידי ה-API, יש שתי אפשרויות:
- אם לא נמצאו התאמות, יוצרים מיקום חדש וממשיכים בתהליך האימות.
אם יש התאמה אחת או יותר, מבקשים מבעל העסק לבחור את ההתאמה הקרובה ביותר.
אם השדה
requestAdminRightsUrl
קיים, הבעלים המיועד צריך להיכנס לחשבון Google שלו וללחוץ על הקישור כדי להתחיל בתהליך הבקשה לבעלות.אם השדה
requestAdminRightsUrl
חסר, יוצרים מיקום חדש וממשיכים בתהליך האימות.
בקשות בעלות
אמון של מוכרים, תקשורת מפורשת וחשבונות Google הם גורמים מרכזיים בתהליך של תביעת בעלות. תביעות הבעלות עשויות להיות אוטומטיות באופן חלקי, עם כמה שלבים שבהם בעל העסק המשוער יצטרך לצאת מהפלטפורמה, להיכנס לחשבון Google שלו וללחוץ על לחצנים או קישורים בפרופיל העסק.
העברת העסק נמשכת עד שבעה ימים. בסיום ההעברה, המוכר צריך להיכנס לחשבון ולהשלים את תהליך הצהרת הבעלות באופן ידני.
יכול להיות שבעלי העסק הקיימים יידחו את הבקשה, ובעלי העסק המוצעים לא יגיבו לאימייל ההודעה מ-Google. אם תביעת הבעלות תידחה, הבעלים המוצעים של העסק יוכלו להגיש ערעור באופן ידני.
כדי למזער את מספר הלקוחות שמפסיקים להשתמש בשירות, מומלץ להטמיע תהליך למעקב אחר בקשות לבעלות. מומלץ לבצע מעקב אוטומטי או ידני אחרי הבעלים המוצע 7 עד 10 ימים אחרי שליחת התלונה.
סקירה כללית של תהליך הבעלות על מיקום
בתרשים הבא מוצג תהליך הבעלות על מיקום:

כפילויות
אם מוסיפים מיקום שכבר אומת בפרופיל העסק, הוא לא מופיע במפות Google ויסומן כ'מיקום כפול' בחשבון. מותר להוסיף רק מיקום אחד מאומת. מיקומים כפולים לא מאומתים ולא מפורסמים. אין צורך להסיר עותקים כפולים באופן ידני.
בדרך כלל הביקורות מועברות למיקום החדש שאומת. למידע נוסף, אפשר לקרוא את המאמר העברת ביקורות בין כרטיסי מוצר.
יצירת מיקומים
במפות Google, מקומות מיוצגים על ידי מזהי מקומות, וחשבונות ומיקומים של 'פרופיל העסק ב-Google' מיוצגים על ידי מזהי חשבונות ומזהי מיקומים.
מיקומים ומקומות
כשאתם יוצרים מיקום חדש, הוא משויך למקום במפות Google. ההנחיה הזו חלה גם על עסקים שמספקים שירות באזור מוגדר, גם אם הכתובת לא גלויה לכולם.
מומלץ לפעול לפי השיטות הבאות כשיוצרים מיקומים:
- אם אתם בעלי עסק שמנהלים את התהליך, ווידג'טים של מפות Google וממשקי API לצורך גיאוקודינג ב-JavaScript הם האפשרויות הטובות והמוכרות ביותר להצגת סיכה במפה כדי לסמן את המיקום המדויק של העסק.
- יכול להיות שיהיה צורך בקואורדינטות של קו אורך וקו רוחב במקומות חדשים ובאזורים עם צמיחה גבוהה. בדרך כלל, מפות Google יוצרות מזהי מקומות, כתובות ונתוני קו הרוחב ואורך הגלובוס.
למיקומים ולמקומות יש יחס 'רבים לרבים'. יכולים להיות כמה מיקומים שמשויכים למזהה מקום אחד. לדוגמה, מחלקות בקניון או בבית חולים הן כמה מיקומים. לעומת זאת, יכולים להיות כמה מזהי מקומות שמשויכים למיקום אחד. מידע נוסף זמין בהנחיות לייצוג העסק ב-Google. ההנחיות חלות על כל המשתמשים.
מזהי מקומות במפות Google
מזהי המקומות במפות Google הם לא ייחודיים ויכול להיות שהם ישתנו עם הזמן. במדריך מזהי מקומות מוסבר איך לשמור במטמון, לאחסן ולנהל בבטחה מזהי מקומות במפות Google, כמה מזהי מקומות ואיך להגדיר את ההיקף שלהם.
במדריך שימוש במפות פנים כדי להציג תוכניות קומה מוסבר איך יוצרים ומעדכנים תוכניות קומה.
פרטי כניסה ל-OAuth
במידת האפשר, כדאי להשתמש בפרטי הכניסה של OAuth של בעלי העסק כדי ליצור את המיקום. כך חשבון Google של הבעלים יוגדר כבעלים הראשי, כדי לנהל את ההזמנות ולשנות את הבעלות, אבל בלי להשתמש בשם הבעלים.
אובייקטים של API וסטטוס כרטיסי מוצר
אובייקט ה-API Location
מכיל את כל המידע שמשויך למיקום. האובייקט
Metadata
מכיל פרטים על המיקום, כמו כתובת ה-URL במפות Google.
תיאור מפורט של כל אחד מהסטטוסים של כרטיסי המוצר זמין במאמר הסבר על סטטוס כרטיסי המוצר.
קטגוריות ומאפיינים
כשיוצרים או מעדכנים מיקומים, מומלץ להריץ שאילתה ולבחור מתוך רשימה עדכנית של קטגוריות ומאפיינים. רשימת המאפיינים והקטגוריות הזמינים עשויה להשתנות בכל שלב.
משתמשים ב-methods של ה-API categories.list
ו-attributes.list
כדי לקבל עדכון מדויק של רשימת התאריכים מ-Google. האפשרויות הזמינות מותאמות לשפה ולמיקום, והן עשויות להשתנות בהתאם לשפה ולמיקום. ה-API משתמש בקודי שפות BCP 47 ובקודי מדינות מסוג ISO 3166-1 alpha-2 כדי לתאר שפות ואזורים.
כתובות דואר
הכתובות צריכות לעמוד בדרישות של כתובת למשלוח דואר לפי אזור ולפי שפה בפרופיל העסק. בדרך כלל הדרישות האלה מחמירות יותר מאלה של עסקים לא מאומתים שמקורם בקהילה ומופיעים במפות Google. ממליצים מקומיים ומשתמשים במפות Google ובחיפוש Google יכולים להזין כתובות ופרטים של עסקים במיקומים שלא הוצהרה עליהם בעלות. המידע הזה בדרך כלל נכתב בשפה מדוברת ובפורמטים לא סטנדרטיים.
הפרויקט הזה בקוד פתוח יכול לעזור לפלטפורמה שלכם לעמוד בדרישות האלה.
מוכרים, צוותי תפעול וצדדים שלישיים יכולים לעזור להבטיח את הדיוק.
כשקוראים ל-accounts.locations.create
עם הפרמטר validateOnly=true
מוגדר, מומלץ לוודא שהשדות הנדרשים נמצאים ושהכתובות הרשומות בפורמט הנכון.
המרת כתובות לקואורדינטות (geocoding)
שירותי גיאוקוד ממירים כתובות לקואורדינטות גאוגרפיות, שבאמצעותן אפשר להציב סמנים במפה או למקם את המפה.
קואורדינטות של קווי אורך ורוחב משמשות להגדרת מיקומים פיזיים במפות Google באמצעות קידוד גיאוגרפי, בממשקי API של מקומות, וגם עם נתונים של צד שלישי.
מוכרים, צוותי תפעול וצדדים שלישיים יכולים לעזור לוודא שהכתובות מקושרות בצורה מדויקת למקום, שמיוצג על ידי שתי קואורדינטות של קו רוחב וקו אורך.
עדכוני מיקום
השינויים במיקומים מגיעים בעיקר מבעלי המיקומים וממנהלי המיקומים, אבל הם יכולים להגיע גם מקהילת האינטרנט הרחבה יותר, מממליצים מקומיים ומ-Google. במאמר מהם המקורות שמהם Google מקבלת פרטי עסקים, וכיצד היא מציגה את הפרטים האלה מוסבר איך מנהלים את העדכונים ואיך הם מוצגים במפות Google ובתוצאות החיפוש.
בדרך כלל אנחנו מאשרים את העריכות, אבל אין לנו התחייבות לכך. בדפי התמיכה מה קורה לעריכות שלך וניהול עדכוני Google מתוארים תהליך הבדיקה והפרסום בפירוט רב יותר.
השיטה
locations.getGoogleUpdated
מחזירה פרטים על העריכות של המיקומים ב-Google. במדריך ניהול עדכוני Google תוכלו לקרוא מידע נוסף על אישור או דחייה של העדכונים האלה.
אימות מיקומים
תהליך אימות המיקום מפרסם את המיקום במפות Google ובחיפוש Google. עסקים לא מאומתים לא גלויים לכולם. התהליך מאשר באופן חד-משמעי את הזהות של הבעלים של המיקום, ומקשר חשבון Google למיקום הזה. יכול להיות שהבעלים יצטרך להזין קוד אימות כדי לאמת את המיקום.
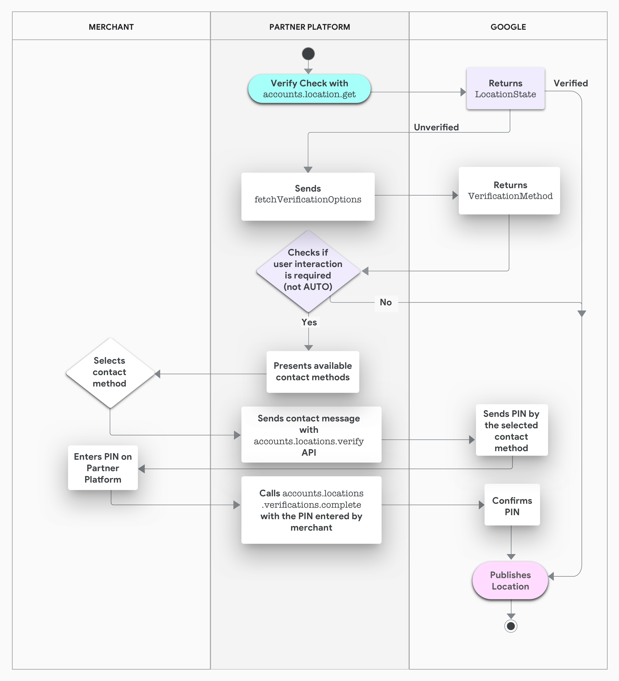
אימות מבוסס-פלטפורמה
פלטפורמות של שותפים יכולות לאמת מיקומים בלי שהמשתמשים יצטרכו לצאת מהפלטפורמה. הפלטפורמה שולחת שאילתה לגבי שיטות האימות הזמינות, כמו אימייל, SMS, שיחה קולית וגלויה, או ששולחת שאילתה באופן אוטומטי, ואם צריך, מבקשת מבעלי העסק לבחור את השיטה המועדפת עליו. שירותי Google מעבירים את קוד האימות לבעלים של העסק. אם האימות האוטומטי זמין, בעל העסק לא צריך לבצע אף שלב כדי לאמת את העסק.
בתרשים הבא מוצג תהליך האימות מבוסס-הפלטפורמה:

שיטות מומלצות
במקרים מסוימים, תהליך האימות עשוי להימשך כמה ימים. צריך לבצע סקרים כדי לבדוק את סטטוס האימות. אם המערכת מחזירה רשימה ריקה של שיטות אימות, צריך לנסות שוב.
שינויים בשמות, בכתובות ובקטגוריות של עסקים יכולים להוביל לביצוע אימות מחדש. כדאי לבצע את סוגי העריכה האלה לפני שמתחילים בתהליך האימות.
כדי למקסם את שיעורי ההמרות של המוכרים, כדאי לפעול לפי השיטות המומלצות הבאות:
- למדוד את התדירות שבה מוצגת כל שיטת אימות.
- מדידת שיעורי הנטישה בכל תיבות הדו-שיח והשלבים.
- אם המיקום לא מאומת, צריך לבצע מעקב עם המוכר.
רשתות ומותגים
רשתות ומותגים פועלים לפי דרישות שונות כדי לעמוד ביעדים של זיכיון, זכיינים ושותפים. רשתות מנוהלות על ידי צוות תמיכה ושותפות ייעודי.
למידע נוסף על רישום, יצירה ואימות של מיקומי רשתות, אפשר לעיין במדריך בקשת אימות בכמות גדולה ל-10 מיקומים ומעלה.
אחרי האימות, אפשר לנהל מיקומי רשת שפורסמו באמצעות ממשקי ה-API של פרופיל העסק באותו אופן שבו מנהלים מיקומים אחרים, עם כמה יוצאים מן הכלל. לדוגמה, מנהלים של דפי עסק מקבלים יחס שונה, והם יכולים להוסיף את עצמם למיקומי זיכיון. למידע נוסף, אפשר לקרוא את המאמר בעלים ומנהלים של דפים עסקיים.
הקישור מתבצע
כדי שאנשים יוכלו למצוא את המיקום שלכם, אתם יכולים לקשר אותו ל-Google Ads, לפוסטים ולביקורות.
קישור מיקום ל-Google Ads
למידע על סנכרון החשבון ב'פרופיל העסק ב-Google' עם Google Ads, אפשר לעיין במדריך שילוב עם Google Ads ובפוסט שימוש בממשקי Business Profile API לניהול תוספי המיקום בבלוג למפתחים של Google Ads.
למידע כללי ולמידע נוסף על AdWords API, אפשר להיכנס לאתר למפתחים של AdWords API או לפורום של AdWords API.
המיקום storeCode
של ממשקי ה-API של פרופיל העסק חייב להתאים לערך בפיד של מלאי המוצרים בחנויות המקומיות ב-Google Ads.
יצירת קישורים למיקומים, לפוסטים ולביקורות
כדי ליצור קישור עומק, צריך להשתמש בפורמט הבא:
https://business.google.com/{edit|posts|reviews}/l/u{location_id}
ממשקי ה-API של 'פרופיל העסק ב-Google' מחזירים מזהי חשבון ומיקום ללא ערפול. בממשק האינטרנט של פרופיל העסק נעשה שימוש בשילוב של מזהים מעורפלים ומזהים לא מעורפלים.
בכפוף להגבלות על התחברות של משתמשים ועל הגישה שלהם. לדוגמה, למשתמש בחשבון Google צריכות להיות הרשאות בעלות או ניהול כדי לערוך מיקום.
מדדי ביצועים
ה-API מספק כמה מדדי ביצועים של מיקומים.
לכל מיקום זמינים לניתוח המדדים הבאים:
- מספר הפעמים שצפו במשאב בחיפוש Google במחשב.
- מספר הפעמים שצפו במשאב בחיפוש Google בנייד.
- מספר הפעמים שצפו במשאב במפות Google במחשב.
- מספר הפעמים שצפו במשאב במפות Google בנייד.
- מספר הפעמים שלחצו על האתר.
- מספר הפעמים שבוצעו קליקים על מספר הטלפון.
- מספר הפעמים שבהן התקבלה בקשה למסלול נסיעה.
- מספר הפעמים שבוצע קליק על לחצן הקריאה לפעולה.
מידע נוסף על תובנות לגבי מיקומים זמין במאמר אחזור תובנות לגבי מיקומים.