Configuration des établissements

Pour configurer vos établissements, vous devez suivre les étapes ci-dessous :

Découvrir des établissements

La publication d'établissements validés est une fonctionnalité canonique des résultats de la recherche Google et de Maps. Ces établissements sont associés à un propriétaire existant qui a été validé. Pour transférer la propriété d'une fiche d'établissement d'un compte Google à un autre, vous devez faire une demande de propriété. Les établissements non revendiqués créés par des Local Guides ou par la communauté des utilisateurs sont considérés comme non validés. Les plates-formes créent et font valider les nouveaux établissements.

Pour configurer vos établissements avec les API Fiche d'établissement, vous devez créer une plate-forme permettant à vos marchands de gérer leur établissement sur Google. Sur votre plate-forme, vous pouvez permettre à vos utilisateurs de rechercher des fiches qui correspondent au nom, à l'adresse et aux données téléphoniques de leur établissement.

L'API GoogleLocations vous permet de vérifier à l'avance si un établissement a déjà été revendiqué par un autre marchand sur la fiche d'établissement. S'il ne l'a pas été, vous pouvez immédiatement en revendiquer la propriété. Sinon, vous devez créer un établissement et le faire valider.

Pour plus de détails, consultez le Guide sur la recherche de fiches correspondantes.

Résultats de la recherche d'établissements

Lorsque vous recherchez des fiches d'établissement, vous devez réaliser les étapes ci-dessous si vous souhaitez revendiquer un nouvel établissement :

  1. Demandez au marchand de vous fournir les données de localisation, comme le nom de l'établissement, l'adresse et la catégorie.
  2. Appelez le point de terminaison googleLocations.search et fournissez les données de localisation dans le corps de la requête de l'appel. Vous pouvez également saisir une chaîne de requête, semblable à ce que l'utilisateur saisit dans la recherche ou dans Maps. Par exemple, "Starbucks, 76 avenue des Champs-Élysées, 75008 Paris" est une chaîne de requête.
  3. L'API renvoie une liste de correspondances potentielles et des informations sur chaque établissement, telles que locationName et l'adresse.

    Lorsque vous recevez la liste renvoyée par l'API, deux options s'offrent à vous :

    1. En l'absence de correspondance, créez un établissement et faites-le valider.
    2. S'il existe une ou plusieurs correspondances, demandez au propriétaire de l'établissement de sélectionner la correspondance la plus proche.

      Si requestAdminRightsUrl existe, le propriétaire proposé doit se connecter à son compte Google et cliquer sur le lien pour lancer la procédure de demande de propriété.

      Si requestAdminRightsUrl n'est pas spécifié, créez un établissement et faites-le valider.

Demandes de propriété

La confiance des marchands, la communication explicite et les comptes Google sont au cœur de la procédure de revendication de propriété. La procédure peut être en partie automatisée. Certaines étapes nécessitent que l'utilisateur proposé en tant que propriétaire quitte la plate-forme, se connecte à son compte Google, puis clique sur des boutons ou des liens dans les fiches d'établissement.

Le transfert d'un établissement peut prendre jusqu'à sept jours. Une fois le transfert effectué, le marchand doit se connecter et suivre manuellement la procédure de revendication de propriété.

Les propriétaires existants peuvent rejeter la demande, et les utilisateurs proposés en tant que propriétaires peuvent ne pas donner suite à l'e-mail de notification de Google. Si la revendication est refusée, l'utilisateur proposé en tant que propriétaire de l'établissement peut faire appel.

Afin de limiter les abandons, nous vous recommandons de mettre en œuvre un processus de suivi des demandes de propriété. 7 à 10 jours après que la revendication a été initialisée, nous vous conseillons d'effectuer un suivi automatique ou manuel auprès de l'utilisateur proposé en tant que propriétaire.

Vue d'ensemble de la procédure de revendication de la propriété d'un établissement

Le schéma suivant illustre la procédure de revendication de la propriété d'un établissement :

Diagramme "Swimlane" illustrant la procédure de revendication de la propriété d'un établissement
Figure 1. Vue d'ensemble de la procédure de revendication de la propriété d'un établissement

Établissements en double

Si vous ajoutez un établissement qui a déjà été validé dans la fiche d'établissement, il n'apparaît pas sur Google Maps et est marqué comme "établissement en double" dans votre compte. Un seul établissement validé est autorisé. Les établissements en double ne sont pas validés et ne sont pas publiés. Il n'est pas nécessaire de les supprimer manuellement.

Les avis sont généralement transférés vers le nouvel établissement validé. Pour en savoir plus, consultez la page Déplacer les avis d'une fiche à une autre.

Créer des établissements

Dans Google Maps, les établissements sont représentés par des identifiants de lieu, tandis que dans les fiches d'établissement, ils sont représentés par des ID de comptes et d'établissements.

Établissements et lieux

Lorsque vous créez un établissement, celui-ci est associé à un lieu dans Google Maps. Ceci s'applique également aux établissements de services de proximité à domicile, même si l'adresse n'est pas visible publiquement.

Lorsque vous créez des établissements, nous vous recommandons d'appliquer les bonnes pratiques suivantes :

  • Si vous suivez ces étapes en tant que propriétaire de l'établissement, nous vous recommandons d'utiliser les widgets JavaScript Places et les API Geocoding de Google Maps. Ils vous permettent de placer facilement un repère sur une carte pour localiser précisément votre établissement.
  • Il peut être nécessaire d'ajouter des coordonnées de latitude-longitude pour les établissements situés dans de nouveaux marchés ou dans des marchés à forte croissance. Cependant, de manière générale, Google Maps peut déterminer les identifiants de lieu, les adresses et les données de latitude-longitude.

Il existe une relation "plusieurs à plusieurs" entre les établissements et les lieux. Plusieurs établissements peuvent être associés à un identifiant de lieu unique. Par exemple, les services d'un centre commercial ou d'un hôpital constituent différents établissements. Inversement, plusieurs identifiants de lieu peuvent être associés à un même établissement. Pour en savoir plus, consultez les Consignes à suivre concernant la représentation de votre établissement sur Google. Ces consignes s'appliquent à tous les utilisateurs.

ID de lieu dans Maps

Les identifiants de lieu dans Maps ne sont pas uniques et peuvent changer au fil du temps. Pour découvrir comment mettre en cache, stocker et gérer de manière sécurisée plusieurs identifiants de lieu Maps et comment définir leur champ d'application, consultez le guide sur les ID de lieu.

Pour savoir comment créer et modifier des plans d'étages, consultez le guide Visualiser des plans d'étages grâce aux plans d'intérieur.

Identifiants OAuth

Dans la mesure du possible, utilisez les identifiants OAuth du propriétaire pour créer l'établissement. Cela permet de définir le compte Google du propriétaire en tant que propriétaire principal pour gérer les invitations et modifier la propriété, mais sans utiliser le nom du propriétaire.

Objets API et état des fiches

L'objet Location de l'API encapsule toutes les informations associées à un établissement. L'objet Metadata fournit des informations sur l'établissement (par exemple, l'URL Maps).

Pour une description détaillée de chaque état, consultez Comprendre l'état de votre fiche.

Catégories et attributs

Lorsque vous créez ou modifiez des établissements, il est préférable de lancer votre recherche et de sélectionner votre résultat dans une liste actualisée de catégories et d'attributs. La liste des catégories et attributs disponibles est susceptible d'être modifiée à tout moment.

Utilisez les méthodes d'API categories.list et attributes.list pour obtenir de Google une mise à jour précise de la liste de dates. Les options disponibles sont localisées. Elles diffèrent selon la langue et la région. L'API utilise les codes de langue BCP 47 et les codes de pays ISO 3166-1 alpha-2 pour décrire les langues et les régions.

Adresses postales

Les adresses doivent respecter les exigences régionales et linguistiques des fiches d'établissement en matière d'adresses postales. Ces exigences sont souvent plus strictes que celles applicables aux établissements non validés gérés par une communauté que vous pouvez trouver dans Google Maps. Les Local Guides, et les utilisateurs de Maps et de la recherche Google, peuvent saisir des adresses professionnelles et des informations sur des établissements non revendiqués. Ces informations sont souvent rédigées dans un ton familier et présentées dans des formats non standards.

Ce projet Open Source peut aider votre plate-forme à répondre à ces exigences.

Les marchands, les équipes chargées des opérations et les tiers peuvent garantir l'exactitude de leurs informations.

Lorsque vous appelez accounts.locations.create avec le paramètre validateOnly=true défini, nous vous recommandons de vérifier que les champs obligatoires sont présents et que les adresses postales sont correctement formatées.

Geocoding

Le geocoding convertit les adresses en coordonnées géographiques, que vous pouvez ensuite utiliser pour placer des repères sur une carte ou pour positionner celle-ci.

Les coordonnées de latitude et de longitude sont utilisées pour définir des adresses physiques dans Maps grâce au geocoding, dans les APIs Places, ainsi qu'avec des données tierces.

Les marchands, les équipes chargées des opérations et les tiers peuvent garantir que leurs adresses sont correctement associées à un lieu (correspondant à une paire de coordonnées latitude-longitude).

Modification des établissements

Ces modifications sont essentiellement effectuées par les propriétaires et les administrateurs des établissements, mais elles peuvent aussi provenir de la communauté Internet au sens large, des Local Guides et de Google. La section Comment les informations des fiches d'établissement sont obtenues et utilisées par Google décrit comment les modifications sont gérées, et comment elles s'affichent dans Maps et dans les résultats de recherche.

Les modifications sont généralement acceptées, mais cela n'est pas garanti. Les pages d'assistance Que deviennent vos modifications ? et Gérer les mises à jour Google décrivent la procédure d'examen et de publication plus en détail.

La méthode locations.getGoogleUpdated affiche les détails des modifications d'établissement effectuées par Google. Pour savoir comment accepter ou refuser ces mises à jour, consultez notre guide Gérer les mises à jour Google.

Faire valider des établissements

La procédure de validation des établissements publie un établissement dans Google Maps et dans la recherche Google. Les établissements non validés ne sont pas visibles publiquement. La procédure confirme de manière positive l'identité du propriétaire de l'établissement et associe de fait un compte Google à l'établissement. Le propriétaire peut être invité à saisir un code pour faire valider l'établissement.

Validation basée sur la plate-forme

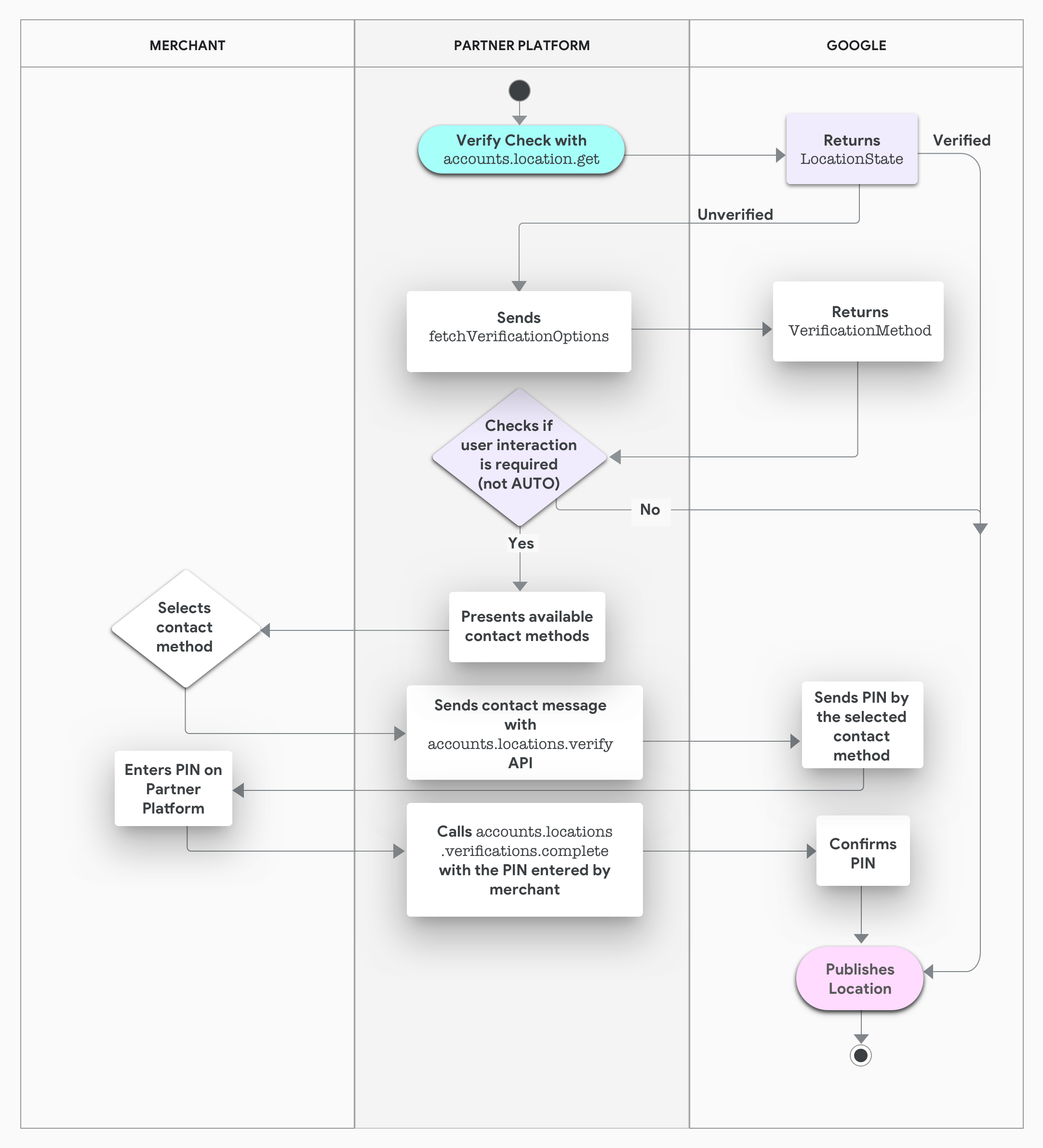
Les plates-formes partenaires peuvent faire valider les établissements sans que les utilisateurs aient besoin de quitter la plate-forme. La plate-forme interroge les méthodes de validation disponibles, telles que par e-mail, SMS, message vocal et courrier, ou par voie automatique, et, si nécessaire, invite le propriétaire de l'établissement à sélectionner sa méthode préférée. Les services Google transmettent le code de validation au propriétaire de l'établissement. Si la validation automatique est disponible, aucune action n'est requise de la part du propriétaire de l'établissement.

Le diagramme suivant illustre la procédure de validation basée sur la plate-forme :

Diagramme "Swimlane" illustrant la procédure de validation basée sur la plate-forme
Figure 2. Vue d'ensemble de la procédure de validation basée sur la plate-forme

Bonnes pratiques

Dans certains cas, la validation peut prendre plusieurs jours. Vous devez vérifier l'état de la procédure. Si une liste vide de méthodes de validation est renvoyée, envoyez de nouvelles tentatives.

Toute modification apportée au nom, à l'adresse et à la catégorie de l'établissement peut déclencher une nouvelle procédure de validation. Nous vous recommandons donc d'effectuer ces types de modifications avant d'entamer la procédure de validation.

Suivez ces bonnes pratiques pour maximiser les taux de conversion enregistrés par les marchands :

  • Mesurez la fréquence à laquelle chaque méthode de validation est présentée.
  • Mesurez les taux d'abandon au niveau des boîtes de dialogue et de chaque étape.
  • Effectuez un suivi auprès du marchand si l'établissement n'a pas été validé.

Chaînes et marques

Les chaînes et les marques fonctionnent selon des exigences différentes pour atteindre les objectifs de la franchise, des franchisés et des partenaires. Les chaînes sont gérées par une équipe partenaire et d'assistance dédiée.

Pour savoir comment enregistrer, créer et faire valider des établissements appartenant à une chaîne, consultez le guide Demander la validation groupée de 10 établissements ou plus.

Une fois validés, les établissements publiés qui appartiennent à une chaîne peuvent être gérés via les API Fiche d'établissement de la même manière que les autres établissements, à quelques exceptions près. Par exemple, les responsables d'établissements sont traités différemment et peuvent s'ajouter eux-mêmes à des établissements franchisés. Pour en savoir plus, consultez la page Propriétaires et administrateurs de fiches.

Associer un établissement

Pour que votre établissement apparaisse dans les résultats de recherche, vous pouvez l'associer à Google Ads, aux posts et aux avis.

Pour savoir comment synchroniser votre compte de fiches d'établissement avec Google Ads, accédez au guide sur l'intégration à Google Ads. Vous pouvez aussi consulter le post sur l'utilisation des API Fiche d'établissement pour gérer vos extensions de lieu sur le blog des développeurs Google Ads.

Pour obtenir des informations d'ordre général et en savoir plus sur l'API AdWords, consultez le site pour les développeurs – API AdWords ou le forum consacré à l'API AdWords.

Le storeCode des établissements des API Fiche d'établissement doit correspondre à la valeur du flux d'inventaire de produits en magasin Ads.

Créez un lien profond au format suivant :

https://business.google.com/{edit|posts|reviews}/l/u{location_id}

Les API Fiche d'établissement renvoient des identifiants de compte et d'établissement non obscurcis. L'interface Web des fiches d'établissement utilise un mélange d'identifiants obscurcis et non obscurcis.

Les utilisateurs doivent se connecter et certaines limites d'accès s'appliquent. Par exemple, l'utilisateur d'un compte Google doit disposer de droits de propriétaire ou d'administrateur pour modifier un établissement.

Métriques sur les performances

L'API fournit plusieurs métriques sur les performances des établissements.

Pour chaque établissement, vous pouvez analyser les métriques suivantes :

  • Le nombre de fois où la ressource a été visionnée sur un ordinateur dans la recherche Google
  • Le nombre de fois où la ressource a été visionnée sur un mobile dans la recherche Google
  • Le nombre de fois où la ressource a été visionnée sur un ordinateur dans Google Maps
  • Le nombre de fois où la ressource a été visionnée sur un mobile dans Google Maps
  • Le nombre de clics sur le site Web
  • Le nombre de clics sur le numéro de téléphone
  • Le nombre de fois où les utilisateurs ont demandé l'itinéraire
  • Le nombre de clics sur le bouton d'incitation à l'action

Pour en savoir plus sur les insights sur les établissements, consultez Récupérer les insights sur les établissements.