لإعداد مواقعك الجغرافية، عليك اتّباع المراحل التالية:
استكشاف المواقع الجغرافية
إنّ المواقع الجغرافية المنشورة والمُثبَتة هي ميزة أساسية في نتائج "بحث Google" و"خرائط Google". هذه المواقع الجغرافية لها مالك حالي تم إثبات ملكيته. لتغيير الملكية من حساب Google إلى حساب آخر، يجب تقديم طلب ملكية. إنّ المواقع الجغرافية التي لم يتمّ التعرّف على ملكيتها والتي أنشأها مرشدون محليون أو مستخدمين في المنتدى تُعتبر غير مؤكَّدة. تنشئ المنصّات مواقع جغرافية جديدة وتُثبت ملكيتها.
البحث عن الموقع الجغرافي
لإعداد مواقعك الجغرافية باستخدام واجهات برمجة تطبيقات "الملف التجاري على Google"، عليك إنشاء منصة للتجّار لإدارة أنشطتهم التجارية على Google. على منصتك، يمكنك السماح للمستخدمين بالبحث عن البيانات التي تتطابق مع اسم نشاطهم التجاري وعنوانه ورقم هاتفه.
تتيح لك واجهة برمجة التطبيقات GoogleLocations API معرفة مسبقًا ما إذا كان موقع جغرافي قد تمّت المطالبة به من قِبل تاجر آخر في "الملف التجاري على Google". إذا لم يتمّت المطالبة بالموقع الجغرافي، يمكنك طلب ملكيته على الفور. بخلاف ذلك، عليك إنشاء موقع جغرافي جديد وإثبات ملكيته.
لمزيد من المعلومات، يمكنك الاطّلاع على دليل البحث عن البيانات المطابقة.
نتائج البحث عن الموقع الجغرافي
عند البحث عن بيانات المواقع الجغرافية، عليك إكمال الخطوات التالية للمطالبة بموقع جغرافي جديد:
- جمع بيانات الموقع الجغرافي، مثل اسم النشاط التجاري والعنوان والفئة من التاجر
- اتصل بنقطة نهاية
googleLocations.searchوقدِّم بيانات الموقع الجغرافي ضمن نص طلب المكالمة. بدلاً من ذلك، يمكنك البحث عن سلسلة طلب بحث مشابهة لما يُدخله أحد المستخدِمين في "بحث Google" أو "خرائط Google". على سبيل المثال، "Starbucks 5th ave NYC" هي سلسلة طلب بحث. تعرض واجهة برمجة التطبيقات قائمة بالمطابقات المحتملة للمواقع الجغرافية ومعلومات عن كل موقع جغرافي، مثل
locationNameوعنوان كل موقع.عند تلقّي القائمة التي تعرضها واجهة برمجة التطبيقات، لديك خياران:
- في حال عدم توفّر أي مطابقات، أنشئ موقعًا جغرافيًا جديدًا وانتقِل إلى تأكيده.
إذا كانت هناك مطابقة واحدة أو أكثر، اطلب من مالك النشاط التجاري اختيار أقرب مطابقة.
إذا كان
requestAdminRightsUrlمتوفّرًا، على المالك المقترَح تسجيل الدخول إلى حسابه على Google والنقر على الرابط لبدء عملية طلب الملكية.إذا لم يكن
requestAdminRightsUrlمتوفّرًا، أنشئ موقعًا جغرافيًا جديدًا وانتقِل إلى إثبات ملكيته.
طلبات الملكية
إنّ ثقة التاجر والتواصل الواضح وحسابات Google هي عناصر أساسية في عملية المطالبة بالملكية. قد تكون مطالبات الملكية مبرمَجة جزئيًا، مع بعض الخطوات التي تتطلّب من مالك النشاط التجاري المقترَح مغادرة المنصة وتسجيل الدخول إلى حسابه على Google والنقر على الأزرار أو الروابط في "الملف التجاري".
يستغرق نقل نشاط تجاري بنجاح مدة تصل إلى سبعة أيام. عند اكتمال عملية النقل أخيرًا، يجب على التاجر تسجيل الدخول وإكمال عملية المطالبة بالملكية يدويًا.
قد يرفض مالكو الأنشطة التجارية الحاليون الطلب، وقد لا يتّخذ المالكون المقترَحون إجراءً بشأن الرسالة الإلكترونية للإشعار من Google. إذا تم رفض المطالبة بالملكية، يمكن لمالك النشاط التجاري المقترَح تقديم طلب إعادة نظر يدويًا.
للحدّ من حالات إيقاف الاشتراك، ننصحك بتنفيذ عملية لتتبُّع طلبات الملكية. ننصحك بإجراء عملية متابعة آلية أو يدوية مع المالك المقترَح بعد 7 إلى 10 أيام من بدء المطالبة.
نظرة عامة على عملية ملكية الموقع الجغرافي
يوضّح الرسم البياني التالي عملية ملكية الموقع الجغرافي:
جهات الاتصال المكررة
إذا أضفت موقعًا جغرافيًا سبق أن تم إثبات ملكيته في ملفك التجاري، لن يظهر على "خرائط Google" وسيتم وضع علامة "موقع جغرافي مكرّر" عليه في حسابك. يُسمح بموقع جغرافي واحد فقط تم إثبات ملكيته. المواقع الجغرافية المكرّرة لم يتم إثبات ملكيتها ولم يتم نشرها. لست بحاجة إلى إزالة النُسخ المكرّرة يدويًا.
يتم عادةً نقل المراجعات إلى الموقع الجغرافي الذي تم إثبات ملكيته حديثًا. اطّلِع على نقل المراجعات بين بطاقات البيانات للحصول على مزيد من المعلومات.
إنشاء مواقع جغرافية
في "خرائط Google"، يتم تمثيل الأماكن من خلال أرقام تعريف الأماكن، ويتم تمثيل حسابات "الملف التجاري" والمواقع الجغرافية من خلال أرقام تعريف الحسابات والمواقع الجغرافية.
المواقع الجغرافية والأماكن
عند إنشاء موقع جغرافي جديد، يصبح مرتبطًا بمكان في "خرائط Google". وينطبق ذلك أيضًا على الأنشطة التجارية التي توفّر خدماتها في منطقة معيّنة، حتى إذا لم يكن العنوان مرئيًا للجميع.
ننصحك باتّباع الممارسات التالية عند إنشاء المواقع الجغرافية:
- إذا كنت مالك نشاط تجاري وتدير العملية، تقدّم تطبيقات "الأماكن" المصغرة وواجهات برمجة التطبيقات لتحويل العناوين الجغرافية المستندة إلى JavaScript في "خرائط Google" أفضل تجربة وأكثرها رواجًا لاستخدام دبوس على الخريطة لتحديد موقع النشاط التجاري بدقة.
- قد تتطلّب المشاريع الجديدة والمناطق ذات معدّل النمو المرتفع إحداثيات خط العرض وخط الطول. تحدِّد "خرائط Google" عادةً أرقام تعريف الأماكن والعناوين وبيانات خط الطول والعرض.
تربط المواقع الجغرافية بالأماكن علاقة أطراف بأطراف. يمكن أن تكون هناك مواقع جغرافية متعددة مرتبطة برقم تعريف مكان واحد. على سبيل المثال، الأقسام ضمن مركز تجاري أو مستشفى هي مواقع جغرافية متعددة. في المقابل، يمكن أن يكون هناك أرقام تعريف أماكن متعددة مرتبطة بموقع جغرافي واحد. لمزيد من المعلومات، يُرجى الاطّلاع على إرشادات تمثيل نشاطك التجاري على Google. تنطبق إرشادات على جميع المستخدمين.
أرقام تعريف الأماكن في "خرائط Google"
أرقام تعريف الأماكن في "خرائط Google" ليست فريدة وقد تتغيّر بمرور الوقت. للحصول على معلومات عن كيفية تخزين معرّفات الأماكن في ذاكرة التخزين المؤقت وإدارتها بأمان، ومعرّفات الأماكن المتعددة وكيفية تحديد نطاقها، يُرجى الاطّلاع على دليل معرّفات الأماكن.
للتعرّف على كيفية إنشاء المخططات الأرضية وتعديلها، اطّلِع على الدليل استخدام الخرائط الداخلية لعرض المخططات الأرضية.
بيانات اعتماد OAuth
استخدِم بيانات اعتماد OAuth الخاصة بصاحب النشاط التجاري لإنشاء الموقع الجغرافي كلما أمكن ذلك. يؤدي ذلك إلى تحديد حساب المالك على Google على أنّه المالك الأساسي لإدارة الدعوات وتغيير الملكية، ولكن بدون استخدام اسم المالك.
عناصر واجهة برمجة التطبيقات وحالة البيانات
يحتوي عنصر واجهة برمجة التطبيقات
Location
على جميع المعلومات المرتبطة بالموقع الجغرافي. يقدّم العنصر
Metadata تفاصيل عن الموقع الجغرافي، مثل عنوان URL الخاص بخرائط Google.
للحصول على وصف تفصيلي لكل حالة، يُرجى الاطّلاع على مقالة فهم حالة نشاطك.
الفئات والسمات
عند إنشاء مواقع جغرافية أو تعديلها، من الأفضل إجراء طلب بحث واختيار من قائمة محدّثة لفئات و سمات. إنّ قائمة الفئات والسمات المتاحة قابلة للتغيير في أي وقت.
استخدِم واجهتَي برمجة التطبيقات
categories.list و
attributes.list
للحصول على تعديل دقيق لقائمة التواريخ من Google. يتمّ تعريب الخيارات المتاحة
وتختلف بين اللغات والمناطق. تستخدِم واجهة برمجة التطبيقات
رموز اللغات BCP 47 و
رموز البلدان ISO 3166-1 alpha-2 لوصف اللغات
والمناطق.
العناوين البريدية
يجب أن تكون العناوين متوافقة مع متطلبات العنوان البريدي الإقليمية واللغوية في "الملف التجاري على Google". وغالبًا ما تكون هذه المتطلبات أعلى من المتطلبات المفروضة على الأنشطة التجارية غير المُثبَتة والمُنشأة من المجتمع والتي تظهر في "خرائط Google". يمكن للمرشدين المحليين ومستخدمي "خرائط Google" و"بحث Google" إدخال عناوين الأنشطة التجارية وتفاصيلها للمواقع الجغرافية التي لم تتم المطالبة بها. وغالبًا ما تكون هذه المعلومات عامية وبتنسيقات غير عادية.
قد يساعد هذا المشروع المفتوح المصدر منصتك في تلبية هذه المتطلبات.
يمكن للتجّار والفِرق العاملة في العمليات والجهات الخارجية المساعدة في ضمان الدقة.
عند الاتصال بواجهة برمجة التطبيقات
accounts.locations.create
باستخدام مجموعة المَعلمات validateOnly=true، ننصحك بالتأكّد من توفّر
الحقول المطلوبة ومن أنّ العناوين البريدية منسَّقة بشكل صحيح.
الترميز الجغرافي
تعمل ميزة ترميز المواقع الجغرافية على تحويل العناوين إلى إحداثيات جغرافية، ويمكنك بعد ذلك استخدامها لوضع العلامات على الخريطة أو لتحديد موضع الخريطة.
تُستخدَم إحداثيات خطوط الطول والعرض لتحديد المواقع الجغرافية في "خرائط Google" باستخدام الترميز الجغرافي، في واجهات برمجة تطبيقات الأماكن، كما تُستخدَم أيضًا مع بيانات تابعة لجهات خارجية.
يمكن للتجّار والفِرق العاملة في العمليات والجهات الخارجية المساعدة في ضمان ربط العناوين بدقة بمكان يمثّل زوج إحداثيات خطوط الطول والعرض.
تحديثات الموقع
تأتي التغييرات في المواقع الجغرافية في المقام الأول من مالكي المواقع الجغرافية ومدراءها، ولكن قد تأتي أيضًا من منتدى الإنترنت الأوسع والمرشدين المحليين وGoogle. يوضّح مقالة كيفية حصول Google على معلومات الأنشطة التجارية وعرضها كيفية إدارة التعديلات وكيفية ظهورها في "خرائط Google" ونتائج البحث.
يتم قبول التعديلات بشكل عام، ولكن لا يمكن ضمان ذلك. توضّح صفحتا الدعم ماذا يحدث لتعديلاتك و إدارة تحديثات Google عملية المراجعة والنشر بمزيد من التفصيل.
تعرض طريقة
locations.getGoogleUpdated تفاصيل تعديلات الموقع الجغرافي في Google. يمكنك الاطّلاع على دليل إدارة تحديثات Google
للحصول على مزيد من المعلومات عن قبول هذه التحديثات أو رفضها.
إثبات ملكية المواقع الجغرافية
تؤدي عملية إثبات ملكية الموقع الجغرافي إلى نشره على "خرائط Google" و"بحث Google". لا تظهر الأنشطة التجارية التي لم يتم إثبات ملكيتها بشكل علني. تؤكد هذه العملية بشكل إيجابي هوية مالك الموقع الجغرافي، وتربط حسابًا على Google بهذا الموقع الجغرافي بشكل فعّال. قد يُطلب من المالك إدخال رقم تعريف شخصي لإثبات صحة الموقع الجغرافي.
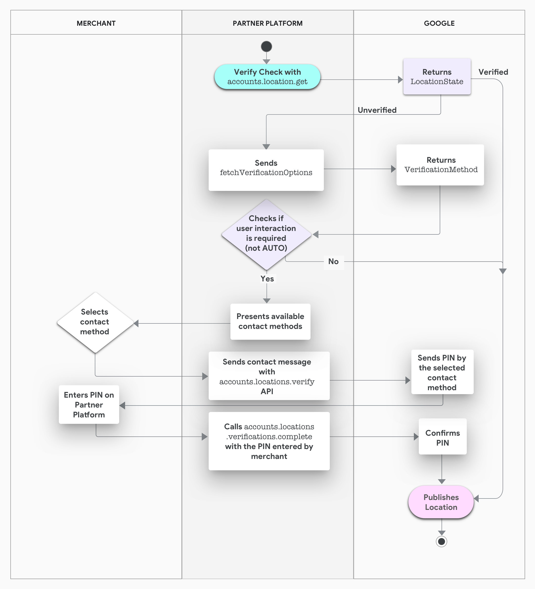
إثبات الملكية المستنِد إلى المنصة
يمكن لمنصّات الشركاء إثبات ملكية المواقع الجغرافية بدون الحاجة إلى خروج المستخدمين من المنصّة. تُجري منصّة Google طلبات بحث عن طرق إثبات الملكية المتاحة، مثل البريد الإلكتروني والرسائل القصيرة والمكالمات الصوتية والبطاقات البريدية، أو تُجري هذه الطلبات تلقائيًا، وإذا لزم الأمر، تطلب من مالك النشاط التجاري اختيار الطريقة المفضّلة لديه. خدمات Google تُرسِل رمز إثبات الملكية باستخدام رقم التعريف الشخصي إلى مالك النشاط التجاري. إذا كانت عملية التحقّق التلقائية متاحة، ليس مطلوبًا من مالك النشاط التجاري تنفيذ أي خطوات لإثبات ملكية نشاطه التجاري بنجاح.
يعرض الرسم البياني التالي عملية إثبات الهوية والأهلية المستندة إلى المنصة:
أفضل الممارسات
في بعض الحالات، قد تستغرق عملية إثبات الهوية مدة تصل إلى عدة أيام. عليك الاستعلام عن حالة إثبات الهوية. إذا تم عرض قائمة فارغة بطرق إثبات الملكية، استخدِم عمليات إعادة المحاولة.
يمكن أن تؤدي التغييرات في أسماء الأنشطة التجارية والعناوين والفئات إلى إعادة طلب إثبات الملكية. عليك إجراء هذه الأنواع من التعديلات قبل بدء عملية إثبات الملكية.
اتّبِع أفضل الممارسات التالية لزيادة معدلات الإحالات الناجحة للتجّار إلى أقصى حدّ:
- قياس عدد المرات التي يتم فيها عرض كل طريقة لإثبات الملكية
- قياس معدّلات الانسحاب على مستوى مربّعات الحوار والخطوات
- يمكنك التواصل مع التاجر لمتابعة عملية إثبات ملكية الموقع الجغرافي.
السلاسل والعلامات التجارية
تعمل السلاسل والعلامات التجارية وفقًا لمتطلبات مختلفة لتحقيق أهداف الامتياز والمفوّض والشركان. ويكون فريق الدعم والشراكة مخصّصًا لإدارة السلاسل.
لمزيد من المعلومات عن تسجيل مواقع السلسلة الجغرافية وإنشائها وإثبات ملكيتها، يُرجى الاطّلاع على دليل طلب إثبات الملكية بشكل مجمّع لعشرة مواقع جغرافية أو أكثر.
بعد إثبات ملكية المواقع الجغرافية المنشورة للسلسلة، يمكن إدارتها باستخدام واجهات برمجة تطبيقات "الملف التجاري" بالطريقة نفسها التي تتم بها إدارة المواقع الجغرافية الأخرى، مع بعض الاستثناءات. على سبيل المثال، تتم معاملة المدراء بشكل مختلف، ويمكنهم إضافة أنفسهم إلى المواقع الجغرافية التابعة للامتياز. راجِع مقالة مالكو البيانات ومدراءها للحصول على مزيد من المعلومات.
جارٍ الربط
لجعل موقعك الجغرافي سهل العثور عليه، يمكنك ربطه بحساب "إعلانات Google" والمشاركات والمراجعات.
ربط موقع جغرافي بحساب "إعلانات Google"
للحصول على معلومات عن كيفية مزامنة حسابك على "الملف التجاري على Google" مع "إعلانات Google"، يمكنك الاطّلاع على دليل دمج "إعلانات Google" ومقالة استخدام واجهات برمجة تطبيقات "الملف التجاري على Google" لإدارة إضافات المواقع الجغرافية على مدوّنة مطوّري "إعلانات Google".
للحصول على معلومات عامة ومزيد من المعلومات عن AdWords API، يُرجى الانتقال إلى موقع مطوّري AdWords API الإلكتروني أو منتدى AdWords API.
يجب أن تتطابق قيمة الموقع الجغرافي storeCode في واجهات برمجة تطبيقات "الملف التجاري على Google" مع قيمة خلاصة مستودع المنتجات داخل المتجر
في "إعلانات Google".
إنشاء روابط تؤدي إلى المواقع الجغرافية والمشاركات والمراجعات
استخدِم التنسيق التالي لإنشاء رابط يؤدي إلى صفحة في التطبيق:
https://business.google.com/{edit|posts|reviews}/l/u{location_id}تعرض واجهات برمجة تطبيقات "الملف التجاري على Google" أرقام تعريف الحساب والموقع الجغرافي غير المشفّرة. تستخدم واجهة الويب الخاصة بالملف التجاري مزيجًا من المعرّفات المشوشة وغير المشوشة.
تنطبق القيود على تسجيل دخول المستخدمين ووصولهم إلى المحتوى. على سبيل المثال، يجب أن يملك مستخدم حساب Google حقوق المالك أو المدير لتعديل موقع جغرافي.
مقاييس الأداء
تقدّم لك واجهة برمجة التطبيقات العديد من مقاييس أداء المواقع الجغرافية.
تتوفّر لكلّ موقع جغرافي مقاييس يمكنك تحليلها:
- عدد مرّات الاطّلاع على المرجع على "بحث Google" على أجهزة الكمبيوتر المكتبي
- عدد مرّات الاطّلاع على المرجع على "بحث Google" على الأجهزة الجوّالة
- عدد مرّات الاطّلاع على المرجع على "خرائط Google" على أجهزة الكمبيوتر المكتبي
- عدد مرّات مشاهدة المرجع على "خرائط Google" على الأجهزة الجوّالة
- عدد المرات التي تم فيها النقر على الموقع الإلكتروني.
- عدد المرات التي تم فيها النقر على رقم الهاتف
- عدد المرات التي تم فيها طلب اتجاهات القيادة
- عدد المرات التي تم فيها النقر على زر الحث على اتّخاذ إجراء
لمزيد من المعلومات عن إحصاءات المواقع الجغرافية، يُرجى الاطّلاع على مقالة استرداد إحصاءات المواقع الجغرافية.