Настройка адресов

Чтобы добавить адреса, вам необходимо выполнить ряд действий:

Найдите адреса

Опубликованные и подтвержденные данные о местах – привычная функция для пользователей Google Поиска и Карт. Подтвержденными считаются адреса, у которых есть проверенные владельцы. Чтобы передать адрес под управление другого аккаунта Google, необходимо отправить запрос от его имени. Адреса, добавленные местными экспертами или сообществом пользователей, считаются неподтвержденными. Сторонние платформы поддерживают создание и подтверждение новых адресов.

Чтобы добавлять адреса с помощью Business Profile API, вам необходимо создать платформу для продавцов, на которой они смогут управлять данными о компании в Google. Платформа может поддерживать следующие функции: поиск мест по названию кампании, почтовому адресу и телефону.

GoogleLocations API позволяет заранее узнать, заявлял ли другой продавец права собственности на определенный адрес в сервисе "Профиль компании". Если у адреса нет владельца, то вы можете сразу же сами заявить права. В противном случае вам необходимо создать и подтвердить новый адрес.

Подробнее о поиске адресов

Результаты поиска

Чтобы запросить права на новый адрес, вам необходимо выполнить следующие действия:

  1. Соберите данные, такие как название компании, ее адрес и категория.
  2. Вызовите конечную точку googleLocations.search и укажите в теле запроса данные о месте. Кроме того, вы можете воспользоваться строкой запроса, как в Google Поиске или Картах. Пример: "Старбакс Арбат Москва".
  3. API возвращает список возможных мест с информацией о них, такой как адрес и locationName.

    Дальше действуйте по ситуации:

    1. Если подходящих вариантов нет, создайте новый адрес, а затем подтвердите данные о нем.
    2. Если есть один или несколько подходящих вариантов, попросите владельца компании выбрать нужный.

      Если requestAdminRightsUrl существует, владелец должен войти в свой аккаунт Google и нажать на ссылку, чтобы начать подтверждение прав собственности.

      Если requestAdminRightsUrl отсутствует, создайте новый адрес, а затем подтвердите данные о нем.

Подтверждение права собственности

Мы уделяем особое внимание надежности продавцов, честному общению и правильному применению аккаунтов Google. Подтверждение права собственности может быть частично автоматизировано. На некоторых этапах владельцу компании необходимо покидать платформу, входить в аккаунт Google и нажимать кнопки или переходить по ссылкам в сервисе "Профиль компании".

На передачу прав может потребоваться до семи дней. Когда все будет готово, продавцу необходимо будет войти в аккаунт и вручную завершить процесс подтверждения.

Существующие владельцы компании могут отклонить запрос. Тогда тем, кто отправлял запрос, не удастся выполнить инструкции, полученные от Google по электронной почте. Если запрос отклонен, его отправитель может вручную подать апелляцию.

Чтобы как можно больше владельцев отправляли данные, мы рекомендуем настроить процесс отслеживания. Также мы рекомендуем автоматически или вручную отправлять новому владельцу электронное письмо через 7–10 дней после начала процесса подтверждения.

Процесс подтверждения права собственности

На схеме ниже показано, как устроен процесс подтверждения права собственности.

Схема процесса подтверждения права собственности.
Рисунок 1. Процесс подтверждения права собственности

Дубликаты

Если вы добавляете адрес, который уже подтвержден в сервисе "Профиль компании", он не появится на Google Картах, а в вашем аккаунте будет отмечен как повторяющийся. Допускаются только подтвержденные и не повторяющиеся адреса. Повторы не публикуются и их нельзя подтвердить. При этом удалять их вручную не требуется.

Отзывы, как правило, переносятся в данные о новом подтвержденном месте. Подробнее о переносе отзывов

Создание адресов

Места в Google Картах представлены идентификаторами и аккаунтами сервиса "Профиль компании", а адреса – идентификаторами аккаунтов и адресов.

Адреса и места

Когда вы создаете новый адрес, он связывается с местом в Google Картах. Это также касается компаний, обслуживающих определенную территорию, хотя их адреса не видны пользователям.

Следуйте нашим рекомендациям по добавлению адресов:

  • Если вы владелец компании и руководите процессом, воспользуйтесь виджетами для мест и API для геокодирования, чтобы добавить на карту маркер и точно указать нужное местоположение.
  • Для новых и быстро развивающихся рынков нам могут потребоваться координаты (широта и долгота). Как правило, Google Карты устанавливает идентификаторы мест, адреса и данные о широте и долготе.

Между адресами и местами установлены отношения "многие ко многим". С одним идентификатором места может быть связано несколько адресов, например разные отделы в гипермаркете или отделения в больнице. И наоборот, с одним адресом может быть связано несколько идентификаторов мест. Подробнее об этом рассказывается в правилах размещения сведений о компании в Google. Все пользователи обязаны соблюдать эти правила.

Идентификаторы мест в Картах

Идентификаторы мест в Картах не уникальны и могут меняться со временем. Информацию том, как безопасно кешировать и хранить идентификаторы мест, а также управлять ими, вы можете найти в руководстве.

Рекомендуем также ознакомиться с инструкциями по созданию и обновлению схем и планов зданий.

Учетные данные OAuth2

При создании адресов по возможности используйте учетные данные OAuth владельца компании. При этом он станет основным владельцем и сможет управлять приглашениями и правами. Не указывайте его имя, только учетные данные.

Объекты API и статусы данных о компании

Объект API Location содержит все данные об адресе. Объект Metadata предоставляет сведения об адресе, например URL в Картах.

Подробнее о статусах

Категории и атрибуты

При создании или обновлении адресов мы рекомендуем отправлять запрос и выбирать категории и атрибуты из актуальных списков. Они могут измениться в любое время.

Используйте методы API categories.list и attributes.list, чтобы получить от Google точные списки. Доступные варианты локализованы, они могут различаться в зависимости от региона или выбранного языка. В API используются коды языка в соответствии с синтаксисом BCP 47 и коды стран по стандарту ISO 3166-1 alpha-2.

Почтовые адреса

Почтовые адреса должны соответствовать региональным и языковым требованиям сервиса "Профиль компании". Они, как правило, предполагают более серьезное отношение к данным, чем у простых пользователей. Местные эксперты, а также обычные пользователи Карт и Поиска, могут добавлять адреса и данные о компаниях, у которых нет подтвержденных владельцев. Эти сведения обычно написаны в свободной форме и не соответствуют стандартам.

Этот проект с открытым исходным кодом может помочь вам обеспечить соответствие платформы нашим требованиям.

За точностью данных могут следить также продавцы, проектные команды и сторонние специалисты.

При вызове accounts.locations.create с помощью набора параметров validateOnly=true рекомендуем убедиться, что обязательные поля присутствуют, а почтовые адреса указаны в правильном формате.

Геокодирование

Геокодирование позволяет преобразовывать адреса в географические координаты, которые могут быть использованы для размещения маркеров на карте или указания ее положения.

Координаты (широта и долгота) используются для установления физического местоположения в Картах. При этом применяются геокодирование, API и сторонние данные.

За точностью данных могут следить также продавцы, проектные команды и сторонние специалисты. Попросите их проверить, соответствуют ли координаты месту.

Обновления сведений о местах

Сведения о местах меняют как сами владельцы и администраторы, так и обычные пользователи Google, в том числе местные эксперты. Узнайте, как Google получает и показывает информацию о компаниях, которая затем появляется в Картах и Поиске.

Как правило, изменения принимаются, но это не гарантировано. Ознакомьтесь со статьями о том, что происходит с внесенными изменениями и как управлять изменениями, внесенными Google.

Метод locations.getGoogleUpdated возвращает подробные сведения об изменениях в данных об адресе. Подробную информацию о том, как подтверждать или отклонять такие обновления, вы можете найти в нашем руководстве.

Подтверждение данных

Процесс подтверждения данных о компании необходим для их публикации в Google Поиске и Картах. Сведения о неподтвержденных адресах не размещаются в открытом доступе. Владелец компании должен подтвердить свой статус. После этого его аккаунт Google будет связан с указанным адресом. Для подтверждения может быть необходимо ввести PIN-код.

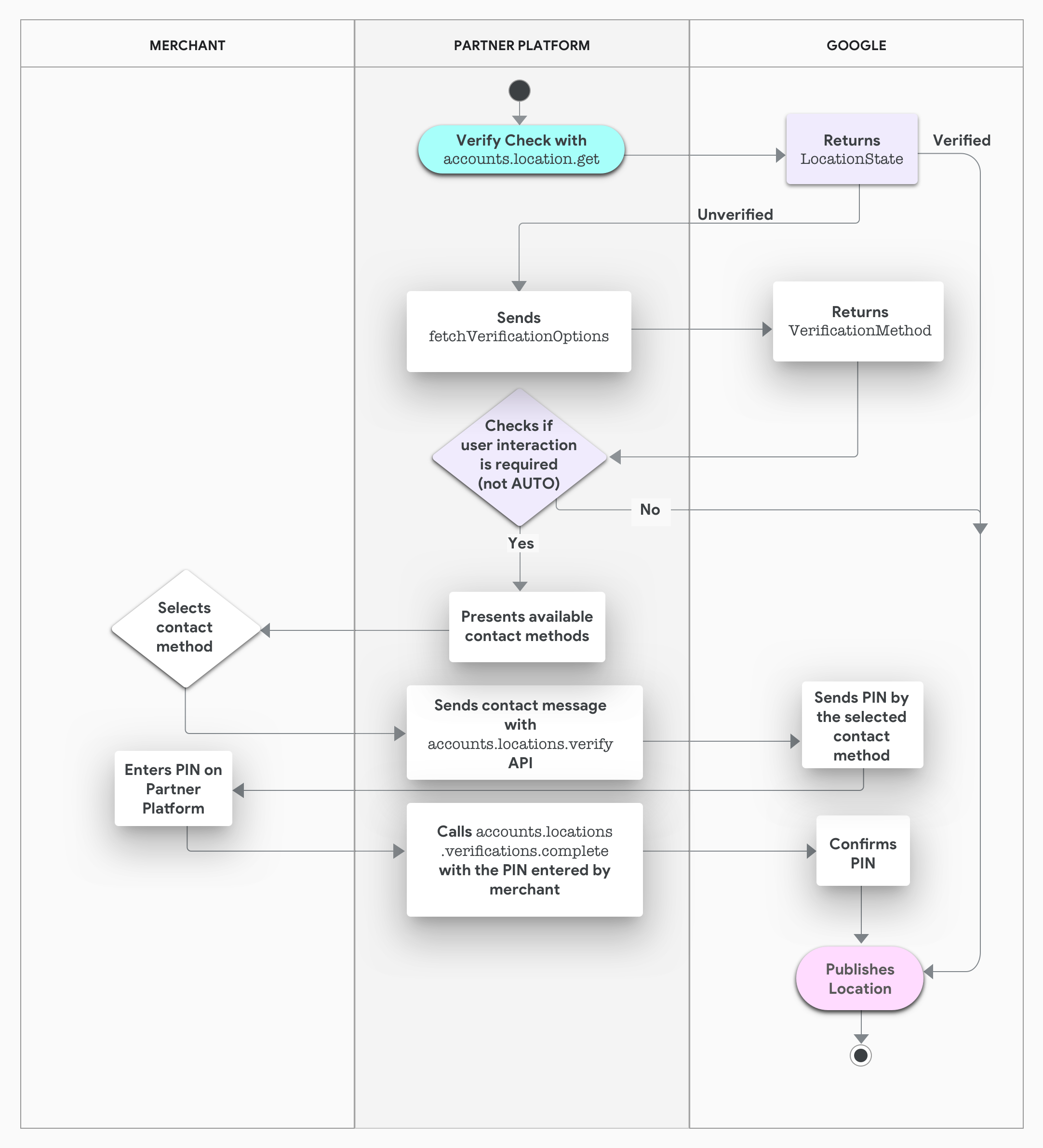
Подтверждение с использованием сторонних платформ

Партнерские платформы поддерживают подтверждение адресов без необходимости выхода из системы. Платформа отправляет запросы для доступных способов подтверждения (электронная почта, SMS, телефон, почтовая открытка или автоматическое подтверждение). При необходимости владелец компании может выбрать подходящий метод. Сервисы Google отправляют PIN-код владельцу компании. Если доступно автоматическое подтверждение, от владельца не требуется никаких действий.

На приведенной ниже схеме показано, как устроен процесс подтверждения с использованием платформы.

Схема процесса подтверждения с использованием платформы.
Рисунок 2. Схема процесса подтверждения с использованием платформы

Рекомендации

Иногда проверка занимает несколько дней. Чтобы узнать ее статус, необходимо отправить запрос. Если возвращается пустой список способов подтверждения, повторите попытку.

При изменении названий, адресов и категорий может потребоваться повторная проверка. Внесите все необходимые изменения до начала процесса подтверждения.

Чтобы повысить коэффициент конверсии для продавца, следуйте нашим советам:

  • Следите за тем, насколько часто используются разные способы подтверждения.
  • Следите за показателями прерывания для разных этапов и действий.
  • Если данные о компании не были подтверждены, узнайте у продавца, что ему помешало.

Торговые сети и бренды

Сети и бренды вынуждены соблюдать самые разные требования, соответствующие целям франшиз, франчайзи и партнеров. Сетями управляет специальная команда по поддержке и работе с партнерами.

Подробную информацию о том, как регистрировать, создавать и подтверждать сети, вы найдете в статье о том, как запрашивать массовое подтверждение, если у вас не менее 10 адресов.

Подтвержденными адресами, входящими в сети, можно управлять с помощью Business Profile API так же, как и обычными. Однако есть ряд исключений. Например, менеджеры адресов имеют другой набор прав и могут предоставлять себе возможность управлять адресами, которые входят во франшизу. Подробнее о ролях владельца и администратора

Установление связей

Чтобы пользователям было проще найти ваш адрес, вы можете связать его с Google Рекламой, записями и отзывами.

В руководстве по интеграции вы найдете информацию о том, как синхронизировать данные в аккаунте сервиса "Профиль компании" с Google Рекламой. Рекомендуем также ознакомиться со статьей об использовании Business Profile API для управления адресами, которая опубликована в блоге Google Рекламы для разработчиков.

Подробные сведения об AdWords API представлены на нашем сайте для разработчиков и форуме.

Адрес storeCode в сервисе "Профиль компании" должен соответствовать значению в фиде данных о местном ассортименте, который используется в Google Рекламе.

Чтобы создать ссылку на контент, используйте следующий формат:

https://business.google.com/{edit|posts|reviews}/l/u{location_id}

Интерфейсы Business Profile API возвращают идентификаторы аккаунтов и местоположений без обфускации. В веб-интерфейсе сервиса "Профиль компании" используются идентификаторы как без обфускации, так и с ней.

Применяются ограничения в отношении входа в систему и доступа к данным. Например, изменять адреса в аккаунте Google могут пользователи с правами владельца или администратора.

Показатели эффективности

С помощью API вы можете получать показатели эффективности аккаунта.

Для каждого адреса вы можете проанализировать следующие показатели:

  • Сколько раз ресурс был просмотрен в Google Поиске на компьютерах.
  • Сколько раз ресурс был просмотрен в Google Поиске на мобильных устройствах.
  • Сколько раз ресурс был просмотрен в Google картах на компьютерах.
  • Сколько раз ресурс был просмотрен в Google картах на мобильных устройствах.
  • Сколько раз пользователи нажимали на адрес сайта.
  • Сколько раз пользователи нажимали на номер телефона.
  • Сколько раз пользователи интересовались тем, как добраться до вашего офиса или магазина.
  • Сколько раз пользователи нажимали кнопку с призывом к действию.

Подробнее об аналитике по адресам