Aby skonfigurować lokalizacje, wykonaj te czynności:
Odkrywanie lokalizacji
Opublikowane, zweryfikowane lokalizacje to kanoniczna funkcja w wynikach wyszukiwania i Map Google. Te miejsca mają już zweryfikowanego właściciela. Aby przenieść własność z jednego konta Google na inne, musisz przesłać prośbę o przeniesienie własności. Niezawarte lokalizacje utworzone przez lokalnych przewodników lub społeczność użytkowników są uważane za niesprawdzone. Platformy tworzą i weryfikują nowe lokalizacje.
wyszukiwanie lokalizacji;
Aby skonfigurować lokalizacje za pomocą interfejsów Business Profile API, musisz utworzyć platformę dla sprzedawców, która pozwoli im zarządzać ich firmami w Google. Na swojej platformie możesz zezwolić użytkownikom na wyszukiwanie wizytówek, które pasują do nazwy, adresu i numeru telefonu ich firmy.
Interfejs GoogleLocations API umożliwia sprawdzenie z wyprzedzeniem, czy lokalizacja została już zgłoszona przez innego sprzedawcę w profilu firmy. Jeśli lokalizacja nie została jeszcze zgłoszona, możesz od razu poprosić o przyznanie Ci praw własności do tej lokalizacji. W przeciwnym razie musisz utworzyć i zweryfikować nową lokalizację.
Więcej informacji znajdziesz w przewodniku po wyszukiwaniu dopasowanych ofert.
Wyniki wyszukiwania lokalizacji
Aby dodać nową lokalizację, wykonaj te czynności:
- Zbieraj dane o lokalizacji, takie jak nazwa firmy, adres i kategoria, od sprzedawcy.
- Wywołaj punkt końcowy
googleLocations.searchi podaj dane o lokalizacji w ciele żądania wywołania. Możesz też wyszukać ciąg znaków podobny do tego, który użytkownik wpisze w wyszukiwarce lub Mapach. Na przykład „Starbucks 5th ave NYC” to ciąg znaków zapytania. Interfejs API zwraca listę potencjalnych dopasowań lokalizacji oraz informacje o każdej z nich, w tym
locationNamei adres.Gdy otrzymasz listę zwróconą przez interfejs API, masz 2 opcje:
- Jeśli nie ma dopasowań, utwórz nową lokalizację i przejdź do jej weryfikacji.
Jeśli wystąpiło co najmniej 1 dopasowanie, poproś właściciela firmy o wybranie najbardziej pasującego dopasowania.
Jeśli
requestAdminRightsUrlistnieje, proponowany właściciel musi zalogować się na swoje konto Google i kliknąć link, aby rozpocząć proces przesyłania prośby o przeniesienie własności.Jeśli
requestAdminRightsUrljest nieobecny, utwórz nową lokalizację i przejdź do jej weryfikacji.
Prośby o przyznanie uprawnień właściciela
Zaufanie sprzedawców, wyraźna komunikacja i konta Google są kluczowe w procesie zgłaszania praw własności. Twierdzenia dotyczące prawa własności mogą być częściowo zautomatyzowane, ale niektóre czynności wymagają od właściciela firmy opuszczenia platformy, zalogowania się na swoje konto Google i kliknięcia przycisków lub linków w Profilu Firmy.
Przeniesienie konta może potrwać do 7 dni. Gdy konto zostanie przeniesione, sprzedawca musi się zalogować i ręcznie przejść proces zgłoszenia prawa własności.
Obecni właściciele firmy mogą odrzucić prośbę, a proponowani właściciele mogą nie zareagować na e-maila z powiadomieniem od Google. Jeśli roszczenie do własności zostanie odrzucone, proponowany właściciel firmy może ręcznie zainicjować odwołanie.
Aby zminimalizować liczbę rezygnacji, zalecamy wdrożenie procesu śledzenia żądań dotyczących własności. Zalecamy, aby w ciągu 7–10 dni od wniesienia roszczenia wykonać automatyczne lub ręczne działania sprawdzające w stosunku do proponowanego właściciela.
Omówienie procesu sprawdzania własności lokalizacji
Ten diagram przedstawia proces potwierdzania własności lokalizacji:
Duplikaty
Jeśli dodasz lokalizację, która została już zweryfikowana w profilu Twojej firmy, nie pojawi się ona w Mapach Google i zostanie oznaczona na koncie jako „duplikat lokalizacji”. Dozwolona jest tylko jedna zweryfikowana lokalizacja. Zduplikowane lokalizacje nie są zweryfikowane i nie są publikowane. Nie musisz ręcznie usuwać duplikatów.
Opinie są zwykle przenoszone do nowo zweryfikowanej lokalizacji. Więcej informacji znajdziesz w artykule Przenoszenie opinii między ofertami.
Tworzenie lokalizacji
W Mapach Google miejsca są reprezentowane przez identyfikatory miejsc, a konta i lokalizacje w Profilu Firmy – przez identyfikatory kont i lokalizacji.
Lokalizacje i miejsca
Gdy utworzysz nowe miejsce, zostanie ono powiązane z miejscem w Mapach Google. Dotyczy to również firm działających na określonym obszarze, mimo że adres nie jest widoczny publicznie.
Zalecamy stosowanie tych sprawdzonych metod podczas tworzenia lokalizacji:
- Jeśli jesteś właścicielem firmy i to Ty prowadzisz proces, najlepiej skorzystać z widżetów Miejsca i interfejsów API do kodowania geograficznego w Google Maps JavaScript, aby precyzyjnie określić lokalizację firmy.
- Nowe inwestycje i regiony o szybkim wzroście mogą wymagać współrzędnych szerokości i długości geograficznej. Zwykle Mapy Google ustalają identyfikatory miejsc, adresy i dane dotyczące współrzędnych geograficznych.
Lokalizacje i miejsca mają relację „wiele do wielu”. Z jednym identyfikatorem miejsca może być powiązanych wiele lokalizacji. Na przykład działy w centrum handlowym lub szpitalu to wiele lokalizacji. Z kolei z jedną lokalizacją może być powiązanych kilka identyfikatorów miejsc. Więcej informacji znajdziesz we wskazówkach na temat umieszczania informacji o firmie w Google. Te wytyczne obowiązują wszystkich użytkowników.
Identyfikatory miejsc w Mapach
Identyfikatory miejsc w Mapach nie są unikalne i mogą się zmienić z czasem. Informacje o tym, jak bezpiecznie przechowywać w pamięci podręcznej i zarządzać identyfikatorami miejsc w Mapach Google, a także jak je ograniczać, znajdziesz w poradniku Identyfikatory miejsc.
Aby dowiedzieć się, jak tworzyć i aktualizować plany pięter, zapoznaj się z poradnikiem Używanie map wewnętrznych do wyświetlania planów pięter.
Dane logowania OAuth
W miarę możliwości twórz lokalizację, używając danych logowania OAuth właściciela firmy. W ten sposób ustawiasz konto Google właściciela jako głównego właściciela, aby zarządzać zaproszeniami i zmieniać właściciela, ale bez używania nazwy właściciela.
Obiekty interfejsu API i stan listy
Obiekt interfejsu API
Location
zawiera wszystkie informacje powiązane z lokalizacją. Obiekt
Metadata zawiera informacje o lokalizacji, takie jak adres URL Map.
Szczegółowe opisy stanów znajdziesz w artykule Omówienie stanu oferty.
Kategorie i atrybuty
Podczas tworzenia lub aktualizowania lokalizacji najlepiej jest wysłać zapytanie i wybrać z aktualnej listy kategorii i atrybutów. Lista dostępnych kategorii i atrybutów może ulec zmianie w dowolnym momencie.
Aby uzyskać dokładną aktualizację listy dat od Google, użyj metod interfejsu API categories.list i attributes.list. Dostępne opcje są zlokalizowane i różnią się w zależności od języka i regionu. Interfejs API używa kodów języków BCP 47 i kodów krajów w formacie ISO 3166-1 alfa-2 do opisywania języków i regionów.
Adresy pocztowe
Adresy muszą być zgodne z regionalnymi i językowymi wymaganiami dotyczącymi adresu pocztowego w profilu firmy. Te wymagania są często wyższe niż w przypadku niezweryfikowanych firm z listy firm zweryfikowanych przez społeczność w Mapach Google. Lokalni przewodnicy i użytkownicy Map i wyszukiwarki mogą wpisywać adresy i szczegóły firm w przypadku lokalizacji, do których nie zgłoszono praw. Te informacje są często podane w formie potocznej i w niestandardowych formatach.
Ten projekt open source może pomóc Twojej platformie spełnić te wymagania.
Sprzedawcy, zespoły operacyjne i osoby trzecie mogą pomóc w zapewnieniu dokładności.
Gdy wywołujesz funkcję accounts.locations.create
z parametrem validateOnly=true, zalecamy sprawdzenie, czy pola wymagane są obecne i czy adresy pocztowe są poprawnie sformatowane.
Geokodowanie
Geokodowanie zamienia adresy na współrzędne geograficzne, których można używać do umieszczania znaczników na mapie lub do jej pozycjonowania.
Szerokość i długość geograficzna są używane do określania lokalizacji fizycznej w Mapach za pomocą geokodowania, w interfejsach API miejsc, a także w przypadku danych innych firm.
Sprzedawcy, zespoły operacyjne i osoby trzecie mogą pomóc w zapewnieniu, że adresy są prawidłowo powiązane z miejscem, które reprezentuje parę współrzędnych szerokości i długości geograficznej.
Aktualizacje lokalizacji
Zmiany w lokalizacjach pochodzą głównie od właścicieli i menedżerów, ale mogą też pochodzić od szerszej społeczności internetowej, lokalnych przewodników i Google. Jak Google pozyskuje i wyświetla informacje o firmieopisuje, jak zarządzać aktualizacjami i jak są one wyświetlane w Mapach i wynikach wyszukiwania.
Zmiany są zwykle akceptowane, ale nie ma gwarancji, że tak się stanie. Na stronach pomocy Co się dzieje z Twoimi zmianami i Zarządzanie aktualizacjami Google znajdziesz więcej informacji o procesie sprawdzania i publikowania.
Metoda
locations.getGoogleUpdated zwraca szczegóły edycji lokalizacji Google. Aby dowiedzieć się więcej o akceptowaniu lub odrzucaniu tych aktualizacji, zapoznaj się z naszym przewodnikiem Zarządzanie aktualizacjami Google.
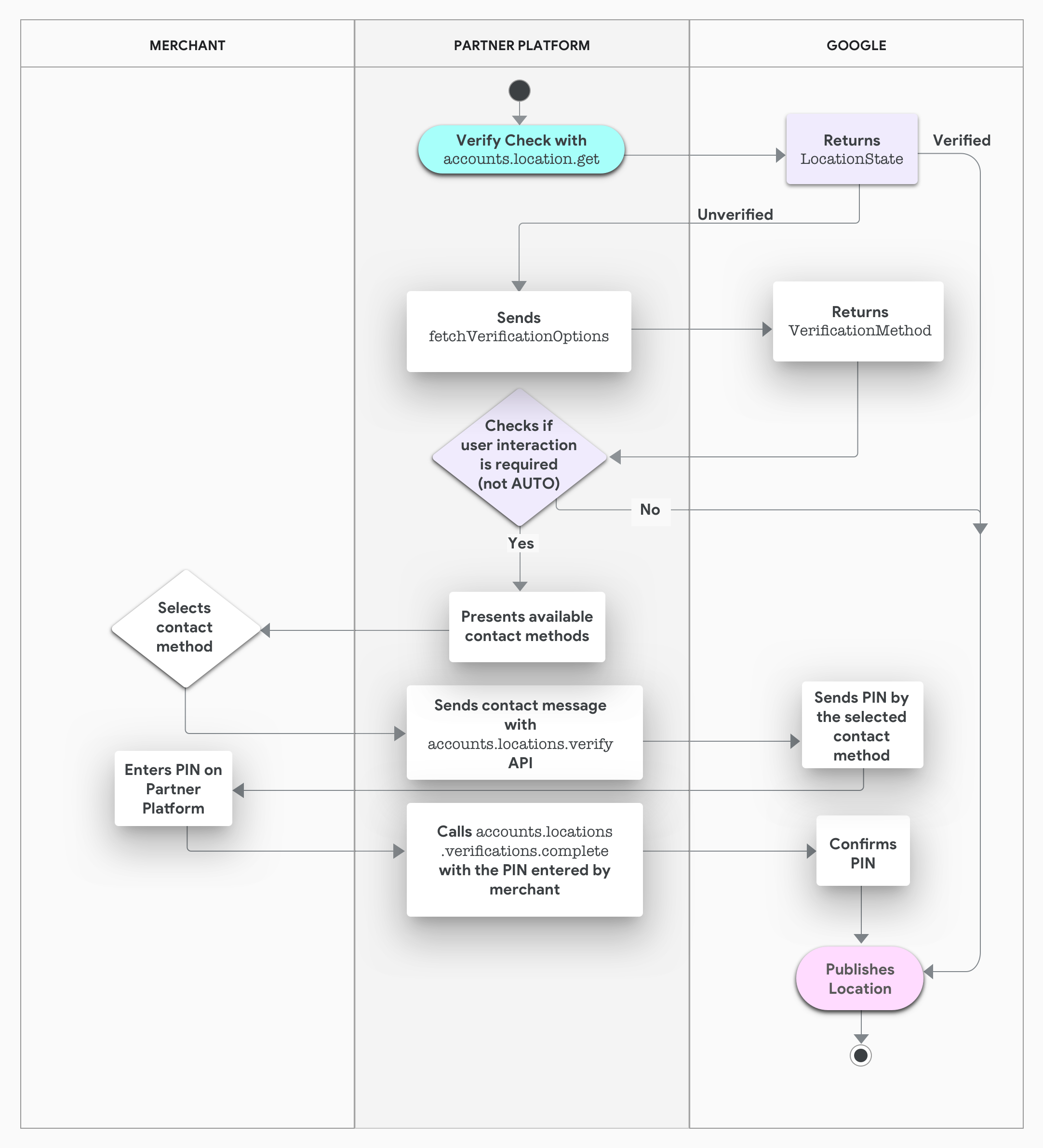
Weryfikowanie lokalizacji
Proces weryfikacji lokalizacji publikuje lokalizację w Mapach Google i wyszukiwarce. Niezweryfikowane firmy nie są widoczne publicznie. Proces ten potwierdza tożsamość właściciela lokalizacji i skutecznie łączy z nią konto Google. Właściciel może zostać poproszony o wpisanie kodu PIN w celu potwierdzenia lokalizacji.
Weryfikacja na platformie
Platformy partnerskie mogą weryfikować lokalizacje bez konieczności opuszczania platformy przez użytkowników. Platforma wysyła zapytanie do dostępnych metod weryfikacji, takich jak e-mail, SMS, głos i pocztówka, lub automatycznie przesyła je do właściciela firmy, który w razie potrzeby wybiera preferowaną metodę. Usługi Google przesyłają kod weryfikacyjny PIN właścicielowi firmy. Jeśli dostępna jest automatyczna weryfikacja, właściciel firmy nie musi wykonywać żadnych czynności, aby przejść weryfikację.
Poniższy diagram przedstawia proces weryfikacji na platformie:
Sprawdzone metody
W niektórych przypadkach weryfikacja może potrwać kilka dni. Musisz sprawdzić stan weryfikacji. Jeśli zwrócona zostanie pusta lista metod weryfikacji, użyj powtórzeń.
Zmiany nazw, adresów i kategorii firm mogą spowodować ponowną weryfikację. Zanim rozpoczniesz proces weryfikacji, wykonaj te typy zmian.
Aby zmaksymalizować współczynniki konwersji sprzedawcy:
- Zmierz, jak często jest wyświetlana każda metoda weryfikacji.
- Pomiar wskaźników rezygnacji w przypadku poszczególnych okien dialogowych i etapów.
- Jeśli lokalizacja nie zostanie zweryfikowana, skontaktuj się ze sprzedawcą.
Sieci i marki
Sieci i marki działają zgodnie z różnymi wymaganiami, aby spełniać cele franczyzodawców, franczyzobiorców i partnerów. Sieci są zarządzane przez specjalny zespół ds. partnerstwa i pomocy.
Więcej informacji o rejestrowaniu, tworzeniu i weryfikowaniu lokalizacji w łańcuchu dostawy znajdziesz w poradniku Zgłaszanie prośby o weryfikację zbiorczą co najmniej 10 lokalizacji.
Po zweryfikowaniu opublikowane lokalizacje sieci można zarządzać za pomocą interfejsów API Profilu Firmy w taki sam sposób jak innymi lokalizacjami (z pewnymi wyjątkami). Menedżerowie lokalizacji są na przykład traktowani inaczej i mogą dodawać siebie do lokalizacji franczyzowych. Więcej informacji znajdziesz w sekcji Właściciele i menedżerowie wizytówek.
Łączę
Aby umożliwić znalezienie Twojej lokalizacji, możesz ją połączyć z Google Ads, postami i opiniami.
Łączenie lokalizacji z Google Ads
Informacje o synchronizowaniu profilu firmy z Google Ads znajdziesz w poradnikach Integracja z Google Ads i Zarządzanie rozszerzeniami lokalizacji za pomocą interfejsów API Profilu Firmy na blogu Google Ads dla deweloperów.
Ogólne informacje o interfejsie AdWords API oraz więcej szczegółów znajdziesz na stronie dla programistów interfejsu AdWords API lub na forum interfejsu AdWords API.
Lokalizacja w usłudze Business Profile API storeCode musi być zgodna z wartością w pliku danych o asortymencie produktów dostępnych lokalnie w Google Ads.
generować linki do miejsc, postów i opinii;
Aby utworzyć precyzyjny link, użyj tego formatu:
https://business.google.com/{edit|posts|reviews}/l/u{location_id}Interfejsy Business Profile API zwracają niezaszyfrowane identyfikatory kont i lokalizacji. Interfejs internetowy Profilu Firmy używa zarówno zaszyfrowanych, jak i niezaszyfrowanych identyfikatorów.
Obowiązują ograniczenia dotyczące logowania i dostępu użytkowników. Na przykład użytkownik konta Google musi mieć uprawnienia właściciela lub menedżera, aby edytować lokalizację.
Dane dotyczące skuteczności
Interfejs API udostępnia kilka rodzajów danych o skuteczności lokalizacji.
W przypadku każdego miejsca dostępne są do analizy te dane:
- Liczba wyświetleń zasobu w wyszukiwarce Google na komputerach.
- Ile razy zasób został wyświetlony w wyszukiwarce Google na urządzeniach mobilnych.
- Ile razy zasób został wyświetlony w Mapach Google na komputerze.
- Ile razy zasób został wyświetlony w Mapach Google na urządzeniu mobilnym.
- Liczba kliknięć witryny.
- Liczba kliknięć numeru telefonu.
- Liczba żądań wskazówek dojazdu.
- Liczba kliknięć przycisku wezwania do działania.
Więcej informacji o statystykach lokalizacji znajdziesz w artykule Pobieranie statystyk lokalizacji.