如要设置您的营业地点,您需要完成以下阶段:
发现营业地点
已发布且通过验证的营业地点是 Google 搜索和 Google 地图结果中的一项规范功能。每个营业地点有一位已通过验证的现有所有者。如要将所有者从一个 Google 账号更改为另一个 Google 账号,您需要提交所有权申请。由本地向导或用户社区创建的未经申领的营业地点会被视为未通过验证。平台会创建并验证新的营业地点。
营业地点搜索
如要使用商家资料 API 设置您的营业地点,您需要创建一个平台,供商家管理自己在 Google 上的业务。在您的平台上,您可以允许用户搜索与商家名称、地址和电话数据匹配的商家信息。
借助 GoogleLocations API,您可以提前了解某个营业地点之前是否已由其他商家在商家资料中申领。如果该营业地点尚未被申领,您可以立即申请获取对该营业地点的所有权。否则,您必须创建新的营业地点并进行验证。
如要了解更多信息,请参阅“搜索匹配的商家信息”指南。
营业地点搜索结果
您在搜索营业地点的商家信息时,需要完成以下步骤,才能申领新的营业地点:
- 从商家收集营业地点数据,例如商家名称、地址和类别。
- 调用
googleLocations.search
端点,并在调用的请求正文中提供营业地点数据。您也可以搜索查询字符串,类似于用户在 Google 搜索或 Google 地图中输入的内容。例如,“Starbucks 5th ave NYC”就是一个查询字符串。 GoogleLocations API 会返回潜在营业地点匹配项列表以及各个营业地点的相关信息,例如每个营业地点的
locationName
和地址。收到该 API 返回的列表后,您有两种选择:
- 如果没有匹配项,请创建一个新营业地点,然后进行验证。
如果存在一个或多个匹配项,则让企业主选择最相近的匹配项。
如果
requestAdminRightsUrl
存在,提出申请的企业主必须登录自己的 Google 账号,然后点击链接以启动所有权申请流程。如果
requestAdminRightsUrl
不存在,请创建新营业地点,然后进行验证。
所有权申请
所有权申领流程的核心要素是获得商家信任、进行明确的沟通,并拥有 Google 账号。所有权申领可在一定程度上自动执行,但有些步骤需要提出申请的企业主退出平台、登录其 Google 账号,然后点击商家资料中的按钮或链接。
成功转移商家最多需要七天。转移成功后,商家必须登录并手动完成所有权申领流程。
现有的企业主可能会拒绝相应请求,因此提出申请的企业主可能无法根据 Google 发送的电子邮件通知执行操作。如果所有权申领遭到拒绝,提出申请的企业主可以手动发起申诉。
为了最大限度地降低请求失败率,建议您实施一个跟踪所有权申请的流程。建议您在所有权申领流程发起后的 7-10 天内,以自动或手动方式与提出申请的企业主跟进。
营业地点所有权流程概览
下图显示了营业地点所有权流程:

重复的营业地点
如果您添加的营业地点已经在商家资料中通过验证,则该营业地点不会显示在 Google 地图中,并且会在您的账号中标记为“营业地点重复”。只能有一个已通过验证的营业地点。重复的营业地点不会通过验证,也不会被发布。您无需手动删除重复的营业地点。
评论通常会迁移到最新通过验证的营业地点。如要了解详情,请参阅在商家信息之间移动评价。
创建营业地点
在 Google 地图中,地点由地点 ID 表示,而商家资料账号和营业地点则由账号 ID 和营业地点 ID 表示。
营业地点和地点
在您创建新的营业地点时,该营业地点会与 Google 地图中的某个地点相关联。此规则同样适用于上门服务商家,即使相应地址未公开显示也是如此。
建议您在创建营业地点时遵循以下做法:
- 如果您是推进此流程的企业主,Google Maps JavaScript 地点 widget 和 Geocoding API 将为您提供您熟悉的卓越体验,助您在地图上放置图钉来精确定位商家。
- 新楼盘和高增长地区可能需要用到经纬度坐标。通常,Google 地图会建立地点 ID、地址和经纬度数据。
营业地点和地点之间存在多对多关系。单个地点 ID 可能有多个关联的营业地点。例如,商场或医院内的不同部门就是多个营业地点。反过来,单个营业地点也可能有多个关联的地点 ID。如要了解详情,请参阅在 Google 上代表您的商家行事时的准则。这些准则适用于所有用户。
Google 地图上的地点 ID
Google 地图上的地点 ID 不是唯一的,而是可能会随时间发生变化。如要了解如何安全地缓存、存储和管理 Google 地图上的地点 ID、多个地点 ID 以及如何限定它们的范围,请参阅地点 ID 指南。
如要了解如何创建和更新楼层平面图,请参阅使用室内地图查看楼层平面图指南。
OAuth 凭据
请尽可能使用企业主的 OAuth 凭据来创建营业地点。这样可将企业主的 Google 账号设置为主要所有者,不使用企业主的姓名即可管理邀请和更改所有权。
API 对象和商家信息状态
API Location
对象可封装与某个营业地点关联的所有信息。Metadata
对象会提供关于该营业地点的详细信息,例如 Google 地图网址。
有关每种商家信息状态的详细说明,请参阅了解您的商家信息状态。
类别和属性
创建或更新营业地点时,最好查询最新的类别和属性列表并从中进行选择。可用的类别和属性列表随时都可能更改。
使用 categories.list
和 attributes.list
API 方法可从 Google 获取最新的准确列表。可用的选项已本地化并因语言和地区而异。该 API 使用 BCP 47 语言代码和 ISO 3166-1 alpha-2 国家/地区代码来描述语言和区域。
邮政地址
地址必须符合商家资料各地区和语言的邮政地址要求。这些要求通常高于 Google 地图中由社区提供的未通过验证的商家所需遵循的要求。Google 地图和 Google 搜索的本地向导和用户可以输入未被申领的营业地点的商家地址和详细信息。这些信息往往是口语化的,并未采用标准格式。
此开源项目或许可以帮助您的平台满足这些要求。
商家、运营团队和第三方可帮助确保准确性。
在您调用 accounts.locations.create
且设置 validateOnly=true
参数时,建议您确认必填字段存在且邮政地址格式正确无误。
地理编码
地理编码会将地址转换为地理坐标,然后,您可以使用它们在地图上放置标记,或在地图上定位。
纬度和经度坐标用于在 Places API 中通过地理编码在地图中确定实际营业地点,同时还可与第三方数据结合使用。
商家、运营团队和第三方可以帮助确保地址准确链接到某个地点,而地点代表着经纬度坐标对。
营业地点更新
营业地点的变更主要由营业地点所有者和管理员负责,但它们也可能由更广泛的互联网社区、本地向导和 Google 负责。Google 如何获取和显示商家信息描述了管理更新的方式以及更新在 Google 地图和搜索结果中的显示方式。
我们通常会接受修改内容,但不能保证。我们如何处理您的修改和管理 Google 更新支持页面更详细地介绍了审核和发布流程。
locations.getGoogleUpdated
方法会返回 Google 营业地点修改的详情。请参阅我们的管理 Google 更新指南,详细了解如何接受或拒绝这些更新。
验证营业地点
营业地点验证流程可将营业地点发布到 Google 地图和 Google 搜索。未通过验证的商家不会公开显示。该流程会主动确认营业地点所有者的身份,并且它实际上会将 Google 账号与该营业地点关联起来。所有者可能需要输入 PIN 码才能验证相应营业地点。
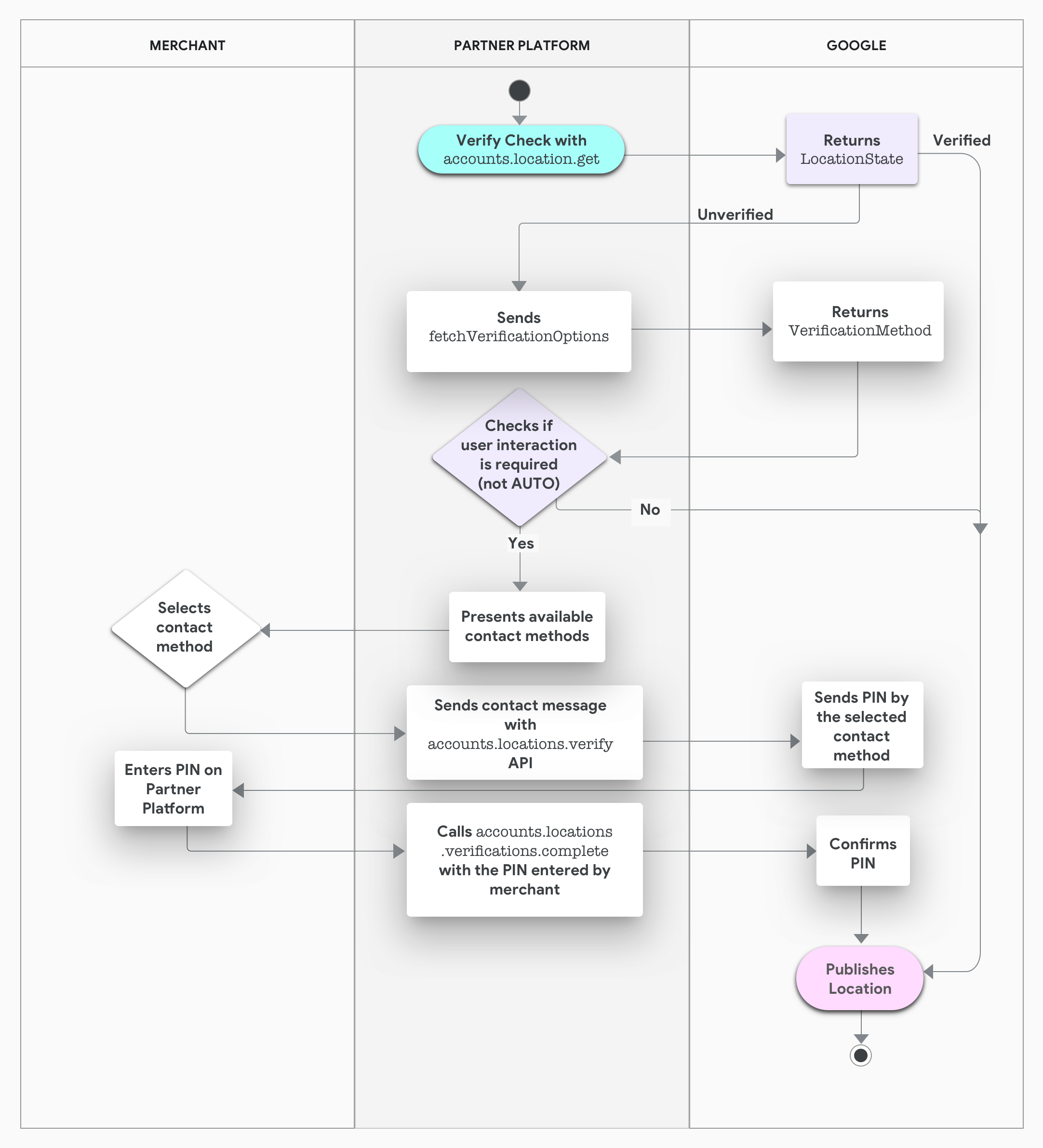
基于平台的验证
合作伙伴平台无需用户退出平台即可验证营业地点。平台会查询可用的验证方法(例如电子邮件、短信、语音和明信片),或在必要时自动提示企业主选择其首选方法。Google 服务会向企业主提供 PIN 验证码。如果可以使用自动验证,企业主无需执行任何步骤即可成功验证其商家。
下图显示了基于平台的验证流程:

最佳做法
在某些情况下,验证可能需要长达几天时间才能完成。您需要轮询验证状态。如果返回空的验证方法列表,请重试。
对商家名称、地址和类别的更改可能会触发重新验证流程。请先执行这些类型的修改,然后再开始验证流程。
遵循以下最佳做法可尽可能提高商家转化率:
- 衡量出现每种验证方法的频率。
- 衡量各对话框和步骤中的访问者流失率。
- 如果营业地点未通过验证,请与商家联系。
连锁店和品牌店
连锁店和品牌店在不同的要求下运作,以满足特许经营、加盟商和合作伙伴的目标。连锁店由专门的合作伙伴关系和支持团队负责管理。
请参阅请求对 10 个以上营业地点进行批量验证指南,详细了解连锁营业地点的注册、创建和验证事宜。
通过验证后,您可以使用商家资料 API 管理已发布的连锁营业地点,具体方式与管理其他营业地点相同,但也有一些例外情况。例如,营业地点管理员的处理方式不同,他们可以将自己添加为特许经营地点。请参阅商家信息的所有者和管理员,了解详情。
关联
为了让用户能够轻松找到您的营业地点,您可以将其与 Google Ads、信息贴和评价相关联。
将营业地点与 Google Ads 相关联
如需了解如何将商家资料账号与 Google Ads 同步,请参阅 Google Ads 集成指南和 Google Ads 开发者博客上的使用商家资料 API 管理附加地址信息一文。
要获取一般信息并详细了解 Google Ads API,请访问 Google Ads API 开发者网站或 Google Ads API 论坛。
商家资料 API 营业地点 storeCode
必须与 Google Ads 本地商品目录 Feed 值一致。
生成指向营业地点、信息帖和评价的链接
请使用以下格式来构建深层链接:
https://business.google.com/{edit|posts|reviews}/l/u{location_id}
商家资料 API 会返回未经过模糊处理的账号 ID 和营业地点 ID。商家资料网页界面混合使用了经过模糊处理的 ID 和未经过模糊处理的 ID。
须遵守用户登录和访问限制。例如,Google 账号用户必须具有所有者或管理员权限才能修改营业地点。
效果指标
该 API 为您提供了一些营业地点效果指标。
对于每个营业地点,您都可以使用以下指标进行分析:
- 用户通过桌面设备在 Google 搜索上查看相应资源的次数。
- 用户通过移动设备在 Google 搜索上查看相应资源的次数。
- 用户通过桌面设备在 Google 地图上查看相应资源的次数。
- 用户通过移动设备在 Google 地图上查看相应资源的次数。
- 用户点击相应网站的次数。
- 用户点击相应电话号码的次数。
- 用户查询相应行车路线的次数。
- 用户点击号召性用语按钮的次数。
有关营业地点数据分析的详情,请参阅检索营业地点数据分析。