برای تنظیم مکان های خود، باید مراحل زیر را طی کنید:
مکان ها را کشف کنید
مکانهای منتشر شده و تأیید شده یک ویژگی متعارف در نتایج جستجوی Google و Maps هستند. این مکانها یک مالک موجود و تأیید شده دارند. برای تغییر مالکیت از یک حساب Google به حساب دیگر، درخواست مالکیت مورد نیاز است. مکانهای بدون ادعا ایجاد شده توسط راهنماهای محلی یا جامعه کاربر تایید نشده در نظر گرفته میشوند. پلتفرم ها مکان های جدید را ایجاد و تأیید می کنند.
جستجوی مکان
برای راهاندازی مکانهایتان با APIهای نمایه کسبوکار، باید پلتفرمی ایجاد کنید تا تاجرانتان بتوانند کسبوکارشان را در Google مدیریت کنند. در پلتفرم خود، میتوانید به کاربران خود اجازه دهید فهرستهایی را جستجو کنند که با نام، آدرس و دادههای تلفن آنها مطابقت دارد.
را GoogleLocations API به شما امکان میدهد از قبل ببینید آیا یک مکان قبلاً توسط تاجر دیگری در نمایه کسبوکار ادعا شده است یا خیر. اگر مکان ادعا نشده است، میتوانید فوراً مالکیت آن مکان را درخواست کنید. در غیر این صورت، باید یک مکان جدید ایجاد و تأیید کنید.
برای اطلاعات بیشتر، راهنمای جستجوی فهرستهای منطبق را ببینید.
نتایج جستجوی مکان
وقتی فهرستهای مکان را جستجو میکنید، باید مراحل زیر را برای ادعای مکان جدید تکمیل کنید:
- داده های موقعیت مکانی مانند نام، آدرس و دسته بندی کسب و کار را از تاجر جمع آوری کنید.
- با نقطه پایانی
googleLocations.search
تماس بگیرید و داده های مکان را در متن درخواست تماس ارائه دهید. همچنین، میتوانید رشتهای را جستجو کنید، مشابه آنچه کاربر در جستجو یا Maps وارد میکند. به عنوان مثال، "Starbucks 5th ave NYC" یک رشته پرس و جو است. API فهرستی از تطابقهای موقعیت مکانی احتمالی و اطلاعات مربوط به هر مکان، مانند
locationName
و آدرس هر مکان را برمیگرداند.هنگامی که لیستی را دریافت می کنید که توسط API بازگردانده شده است، دو گزینه دارید:
- اگر هیچ منطبقی وجود ندارد، یک مکان جدید ایجاد کنید و به تأیید آن ادامه دهید.
اگر یک یا چند مورد منطبق وجود دارد، از مالک کسب و کار بخواهید نزدیکترین مورد را انتخاب کند.
اگر
requestAdminRightsUrl
وجود داشته باشد، مالک پیشنهادی باید به حساب Google خود وارد شود و روی پیوند کلیک کند تا فرآیند درخواست مالکیت آغاز شود.اگر
requestAdminRightsUrl
وجود ندارد، یک مکان جدید ایجاد کنید و آن را تأیید کنید.
درخواست های مالکیت
اعتماد تاجر، ارتباط صریح و حسابهای Google در فرآیند ادعای مالکیت مرکزی هستند. ادعاهای مالکیت ممکن است تا حدی خودکار باشند، با برخی از مراحل که مالک کسبوکار پیشنهادی را ملزم میکند پلتفرم را ترک کند، به حساب Google خود وارد شود و روی دکمهها یا پیوندها در نمایه کسبوکار کلیک کند.
انتقال موفقیت آمیز کسب و کار تا هفت روز طول می کشد. هنگامی که در نهایت منتقل شد، تاجر باید به سیستم وارد شود و فرآیند ادعای مالکیت را به صورت دستی تکمیل کند.
ممکن است صاحبان کسبوکار موجود این درخواست را رد کنند و مالکان پیشنهادی ممکن است به ایمیل اعلان Google عمل نکنند. اگر ادعای مالکیت رد شود، مالک کسبوکار پیشنهادی میتواند به صورت دستی درخواست تجدیدنظر را آغاز کند.
برای به حداقل رساندن سقوط، توصیه میکنیم فرآیندی را برای پیگیری درخواستهای مالکیت اجرا کنید. پیشنهاد می کنیم 7 تا 10 روز پس از طرح ادعا، یک پیگیری خودکار یا دستی با مالک پیشنهادی انجام دهید.
نمای کلی فرآیند مالکیت مکان
نمودار زیر روند مالکیت مکان را نشان می دهد:

موارد تکراری
اگر مکانی را اضافه کنید که قبلاً در نمایه کسبوکار تأیید شده است، در Google Maps نشان داده نمیشود و بهعنوان «مکان تکراری» در حساب شما علامتگذاری میشود. فقط یک مکان تأیید شده مجاز است. مکانهای تکراری تأیید نشده و منتشر نشدهاند. نیازی به حذف دستی موارد تکراری نیست.
مرورها معمولاً به مکان تأیید شده جدید منتقل می شوند. برای اطلاعات بیشتر به جابجایی نظرات در فهرستها مراجعه کنید.
مکان ها را ایجاد کنید
در Google Maps، مکانها با شناسه مکان، و حسابها و مکانهای نمایه کسبوکار با شناسههای حساب و شناسه مکان نشان داده میشوند.
مکان ها و مکان ها
وقتی یک مکان جدید ایجاد می کنید، با مکانی در Google Maps مرتبط می شود. این امر در مورد مشاغل منطقه خدماتی نیز صدق می کند، حتی اگر آدرس برای عموم قابل مشاهده نباشد.
هنگام ایجاد مکانها، روشهای زیر را توصیه میکنیم:
- اگر صاحب کسبوکاری هستید که این فرآیند را هدایت میکند، ویجتهای جاوا اسکریپت مکانهای Google Maps و APIهای Geocoding بهترین و آشناترین تجربه را برای شما فراهم میکنند تا یک پین روی نقشه برای تعیین مکان دقیق کسبوکار بیاندازید.
- توسعههای جدید و مناطق با رشد بالا ممکن است به مختصات طول و عرض جغرافیایی نیاز داشته باشند. به طور معمول، Google Maps شناسه مکان، آدرس، و داده های طول و عرض جغرافیایی را ایجاد می کند.
مکان ها و مکان ها رابطه بسیار به چند دارند. ممکن است چندین مکان مرتبط با یک شناسه مکان واحد وجود داشته باشد. به عنوان مثال، بخشهای داخل یک مرکز خرید یا بیمارستان مکانهای متعددی هستند. برعکس، ممکن است چندین شناسه مکان مرتبط با یک مکان وجود داشته باشد. برای اطلاعات بیشتر، به دستورالعملهای ارائه کسب و کار خود در Google مراجعه کنید. دستورالعمل ها برای همه کاربران قابل اجرا است.
شناسه مکان نقشه ها
شناسههای مکان Maps منحصربهفرد نیستند و ممکن است در طول زمان تغییر کنند. برای کسب اطلاعات در مورد نحوه ذخیره، ذخیره و مدیریت ایمن شناسه مکان Maps، شناسه مکان های متعدد، و نحوه دامنه آنها، راهنمای شناسه مکان را ببینید.
برای یادگیری نحوه ایجاد و بهروزرسانی پلانهای طبقه، راهنمای استفاده از نقشههای داخلی برای مشاهده نقشههای طبقه را ببینید.
اعتبارنامه OAuth
هر جا ممکن است، از اعتبارنامه OAuth مالک کسب و کار برای ایجاد مکان استفاده کنید. با این کار، حساب Google مالک به عنوان مالک اصلی برای مدیریت دعوتها و تغییر مالکیت، اما بدون استفاده از نام مالک، تعیین میشود.
اشیاء API و وضعیت فهرست
شیء API Location
تمام اطلاعات مرتبط با یک مکان را کپسوله می کند. شی Metadata
جزئیاتی را در مورد مکان، مانند URL Maps می دهد.
برای توضیح دقیق هر وضعیت فهرست، به درک وضعیت فهرست خود مراجعه کنید.
دسته ها و صفات
هنگامی که مکانها را ایجاد یا بهروزرسانی میکنید، بهتر است از فهرست بهروز دستهها و ویژگیها پرس و جو کرده و انتخاب کنید. فهرست دستهها و ویژگیهای موجود در هر زمان ممکن است تغییر کند.
برای بهروزرسانی دقیق فهرست تاریخ از Google، از روشهای API categories.list
و attributes.list
استفاده کنید. گزینه های موجود محلی هستند و بین زبان ها و مناطق متفاوت هستند. API از کدهای زبان BCP 47 و کدهای کشور آلفا-2 ISO 3166-1 برای توصیف زبان ها و مناطق استفاده می کند.
آدرس های پستی
آدرس ها باید با الزامات آدرس پستی منطقه ای و زبانی نمایه کسب و کار مطابقت داشته باشند. این الزامات اغلب بیشتر از مواردی است که در کسبوکارهای تأیید نشده با منبع انجمن یافت شده در Google Maps وجود دارد. راهنماهای محلی و کاربران Maps and Search میتوانند آدرسها و جزئیات کسبوکار را برای مکانهای بدون ادعا وارد کنند. این اطلاعات اغلب محاوره ای و در قالب های غیر استاندارد است.
این پروژه منبع باز ممکن است به پلتفرم شما کمک کند تا این الزامات را برآورده کند.
بازرگانان، تیم های عملیاتی و اشخاص ثالث می توانند به اطمینان از دقت کمک کنند.
هنگامی که با مجموعه پارامتر validateOnly=true
با accounts.locations.create
تماس می گیرید، توصیه می کنیم تأیید کنید که فیلدهای مورد نیاز وجود دارد و آدرس های پستی به درستی قالب بندی شده اند.
ژئوکدینگ
ژئوکدینگ آدرس ها را به مختصات جغرافیایی تبدیل می کند که می توانید از آنها برای قرار دادن نشانگرها بر روی نقشه یا مکان یابی نقشه استفاده کنید.
مختصات طول و عرض جغرافیایی برای ایجاد مکانهای فیزیکی در Maps با کدگذاری جغرافیایی ، در مکانهای API و همچنین برای دادههای شخص ثالث استفاده میشود.
بازرگانان، تیمهای عملیات و اشخاص ثالث میتوانند اطمینان حاصل کنند که آدرسها به طور دقیق به یک مکان مرتبط هستند، که نشاندهنده یک جفت مختصات طول و عرض جغرافیایی است.
به روز رسانی مکان
تغییرات مکانها عمدتاً از سوی مالکان و مدیران مکان انجام میشود، اما ممکن است از جامعه اینترنتی گستردهتر، راهنماهای محلی و Google نیز ایجاد شود. چگونه Google اطلاعات کسب و کار را منبع و نمایش میدهد، نحوه مدیریت بهروزرسانیها و نحوه نمایش آنها در Maps و نتایج جستجو را توضیح میدهد.
ویرایش ها به طور کلی پذیرفته می شوند اما تضمین نمی شوند. صفحات پشتیبانی ویرایشهای شما و مدیریت بهروزرسانیهای Google چه اتفاقی میافتد، فرآیند بررسی و انتشار را با جزئیات بیشتری شرح میدهند.
روش locations.getGoogleUpdated
جزئیات ویرایشهای مکان Google را برمیگرداند. برای کسب اطلاعات بیشتر درباره پذیرش یا رد این بهروزرسانیها، راهنمای مدیریت بهروزرسانیهای Google ما را ببینید.
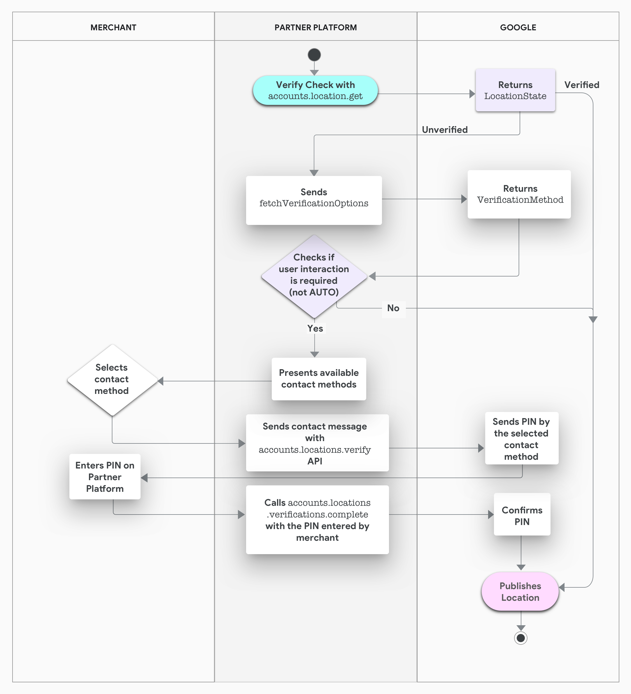
مکانها را تأیید کنید
فرآیند تأیید موقعیت مکانی یک مکان را در Google Maps و جستجو منتشر می کند. کسبوکارهای تأیید نشده برای عموم قابل مشاهده نیستند. این فرآیند به طور مثبت هویت مالک مکان را تأیید می کند و به طور موثر یک حساب Google را به آن مکان مرتبط می کند. ممکن است از مالک خواسته شود که یک کد پین برای تأیید مکان وارد کند.
تأیید مبتنی بر پلتفرم
پلتفرمهای شریک میتوانند مکانها را بدون نیاز به خروج کاربران از پلتفرم تأیید کنند. این پلتفرم روشهای تأیید موجود ، مانند ایمیل، پیامک، صوت و کارت پستال را یا بهطور خودکار جستجو میکند و در صورت لزوم، از صاحب کسبوکار میخواهد روش دلخواه خود را انتخاب کند. سرویسهای Google کد تأیید پین را به مالک کسبوکار تحویل میدهند. اگر راستیآزمایی خودکار در دسترس باشد، مالک کسبوکار نیازی به انجام هیچ مرحلهای برای تأیید موفقیتآمیز کسبوکار خود ندارد.
نمودار زیر فرآیند تأیید مبتنی بر پلت فرم را نشان می دهد:

بهترین شیوه ها
در برخی شرایط، تکمیل تأیید ممکن است تا چند روز طول بکشد. برای وضعیت تأیید باید نظرسنجی کنید. اگر لیستی خالی از روشهای تأیید برگردانده شد، از تلاشهای مجدد استفاده کنید.
تغییرات در نامها، آدرسها و دستههای کسبوکار میتواند تأیید مجدد را آغاز کند. قبل از شروع فرآیند تأیید، این نوع ویرایش ها را انجام دهید.
این بهترین روشها را برای به حداکثر رساندن نرخ تبدیل تاجر دنبال کنید:
- اندازه گیری تعداد دفعات ارائه هر روش تأیید.
- میزان افت را در دیالوگ ها و مراحل اندازه گیری کنید.
- اگر موقعیت مکانی تأیید نشد، با تاجر پیگیری کنید.
زنجیره ها و مارک ها
زنجیرهها و برندها تحت شرایط متفاوتی عمل میکنند تا به اهداف فرانشیز، امتیاز گیرنده و شریک دست یابند. زنجیره ها توسط یک مشارکت و تیم پشتیبانی اختصاصی مدیریت می شوند.
برای اطلاعات بیشتر در مورد ثبت، ایجاد و تأیید مکانهای زنجیره، به راهنمای درخواست تأیید انبوه برای بیش از 10 مکان مراجعه کنید.
پس از تأیید، مکانهای زنجیره منتشر شده را میتوان با APIهای نمایه کسبوکار به همان روشی که مکانهای دیگر مدیریت میشوند، به استثنای برخی موارد، مدیریت کرد. به عنوان مثال، با مدیران سایت متفاوت رفتار می شود، و آنها می توانند خود را به مکان های حق رای اضافه کنند. برای اطلاعات بیشتر به مالکان و مدیران فهرست ها مراجعه کنید.
پیوند دادن
برای یافتن موقعیت مکانی خود، می توانید آن را به Google Ads، پست ها و نظرات مرتبط کنید.
یک مکان را به Google Ads پیوند دهید
برای اطلاعات در مورد نحوه همگامسازی حساب نمایه کسبوکار خود با Google Ads، به راهنمای ادغام Google Ads و استفاده از APIهای نمایه کسبوکار برای مدیریت پست افزونههای موقعیت مکانی خود در وبلاگ برنامهنویس Google Ads مراجعه کنید.
برای اطلاعات کلی و کسب اطلاعات بیشتر در مورد AdWords API، از سایت توسعه دهنده API AdWords یا تالار گفتمان API Adwords دیدن کنید.
محل storeCode
APIهای نمایه کسبوکار باید با ارزش فید موجودی محصول محلی Ads مطابقت داشته باشد.
پیوندهایی به مکان ها، پست ها و نظرات ایجاد کنید
برای ساخت یک پیوند عمیق از فرمت زیر استفاده کنید:
https://business.google.com/{edit|posts|reviews}/l/u{location_id}
APIهای نمایه کسبوکار، شناسههای حساب و موقعیت مکانی مبهمنشده را برمیگرداند. رابط وب نمایه کسبوکار از ترکیبی از شناسههای مبهم و مبهم استفاده میکند.
محدودیت های ورود و دسترسی کاربر اعمال می شود. برای مثال، کاربر حساب Google باید دارای حقوق مالک یا مدیر برای ویرایش مکان باشد.
معیارهای عملکرد
API چندین معیار عملکرد مکان را در اختیار شما قرار می دهد.
برای هر مکان، معیارهای زیر برای تجزیه و تحلیل در دسترس شما هستند:
- چند بار که این منبع در جستجوی گوگل روی دسکتاپ مشاهده شده است.
- چند بار این منبع در جستجوی Google در تلفن همراه مشاهده شده است.
- چند بار که این منبع در Google Maps روی دسکتاپ مشاهده شده است.
- چند بار که این منبع در Google Maps در تلفن همراه مشاهده شده است.
- چند بار روی وب سایت کلیک شده است.
- چند بار روی شماره تلفن کلیک شد.
- چند بار که مسیرهای رانندگی درخواست شد.
- چند بار که دکمه فراخوان برای اقدام کلیک شده است.
برای اطلاعات بیشتر در مورد اطلاعات آماری مکان، به بازیابی اطلاعات آماری مکان مراجعه کنید.