Para configurar tus ubicaciones, debes seguir las siguientes etapas:
Descubre ubicaciones
Las ubicaciones publicadas y verificadas son una función canónica en los resultados de la Búsqueda de Google y Maps. Estas ubicaciones tienen un propietario existente y verificado. Para cambiar la propiedad de una Cuenta de Google a otra, se requiere una solicitud de propiedad. Las ubicaciones sin reclamar que crean los guías locales o la comunidad de usuarios se consideran no verificadas. Las plataformas crean y verifican ubicaciones nuevas.
Búsqueda por ubicación
Para configurar tus ubicaciones con las APIs de Perfil de Negocio, debes crear una plataforma para que tus comercios administren su negocio en Google. En tu plataforma, puedes permitir que los usuarios busquen fichas que coincidan con el nombre, la dirección y los datos de teléfono de su empresa.
La API de GoogleLocations te permite ver con anticipación si otro comercio reclamó previamente una ubicación en el Perfil de Negocio. Si no se reclamó la ubicación, puedes solicitar la propiedad de esa ubicación de inmediato. De lo contrario, debes crear y verificar una ubicación nueva.
Para obtener más información, consulta la guía de búsqueda de fichas coincidentes.
Resultados de la búsqueda de ubicación
Cuando busques fichas de ubicación, debes completar los siguientes pasos para reclamar una ubicación nueva:
- Recopila datos de ubicación, como el nombre de la empresa, la dirección y la categoría del comercio.
- Llama al extremo
googleLocations.searchy proporciona los datos de ubicación en el cuerpo de la solicitud de la llamada. Como alternativa, puedes buscar una cadena de consulta, similar a lo que un usuario ingresa en la Búsqueda o Maps. Por ejemplo, "Starbucks 5th ave NYC" es una cadena de consulta. La API muestra una lista de posibles coincidencias de ubicación y la información sobre cada una, como el
locationNamey la dirección de cada una.Cuando recibas la lista que muestra la API, tendrás dos opciones:
- Si no hay coincidencias, crea una ubicación nueva y continúa con la verificación.
Si hay una o más coincidencias, pídele al propietario de la empresa que seleccione la más cercana.
Si existe
requestAdminRightsUrl, el propietario propuesto debe acceder a su Cuenta de Google y hacer clic en el vínculo para iniciar el proceso de solicitud de propiedad.Si no hay
requestAdminRightsUrl, crea una ubicación nueva y continúa con la verificación.
Solicitudes de propiedad
La confianza del comercio, la comunicación explícita y las Cuentas de Google son fundamentales para el proceso de reclamos de propiedad. Los reclamos de propiedad pueden estar parcialmente automatizados, con algunos pasos que requieren que el propietario de la empresa propuesta salga de la plataforma, acceda a su Cuenta de Google y haga clic en botones o vínculos en el Perfil de Negocio.
La transferencia de una empresa puede tardar hasta siete días en completarse correctamente. Cuando se transfiera por completo, el comercio deberá acceder y completar manualmente el proceso de reclamo de la propiedad.
Es posible que los propietarios existentes rechacen la solicitud, y que los propietarios propuestos no respondan el correo electrónico de notificación de Google. Si se rechaza el reclamo de propiedad, el propietario propuesto de la empresa puede iniciar una apelación de forma manual.
Para minimizar la disminución, te recomendamos que implementes un proceso para hacer un seguimiento de las solicitudes de propiedad. Te sugerimos que realices un seguimiento automatizado o manual con el propietario propuesto entre 7 y 10 días después de que se inicie un reclamo.
Descripción general del proceso de propiedad de la ubicación
En el siguiente diagrama, se muestra el proceso de propiedad de la ubicación:

Duplicados
Si agregas una ubicación que ya se verificó en el Perfil de Negocio, esta no aparecerá en Google Maps y se marcará como "ubicación duplicada" en tu cuenta. Solo se permite una ubicación verificada. Las ubicaciones duplicadas no están verificadas ni publicadas. No es necesario quitar los duplicados de forma manual.
Por lo general, las opiniones se migran a la ubicación recién verificada. Consulta Cómo mover opiniones a través de las fichas para obtener más información.
Cómo crear ubicaciones
En Google Maps, los lugares se representan con IDs de lugar, y las cuentas y las ubicaciones del Perfil de Negocio se representan con IDs de cuenta y de ubicación.
Ubicaciones y lugares
Cuando creas una ubicación nueva, esta se asocia con un lugar en Google Maps. Esto también se aplica a las empresas de servicio en áreas, aunque la dirección no sea visible para el público.
Te recomendamos que sigas las prácticas recomendadas que se indican a continuación cuando crees ubicaciones:
- Si eres propietario de una empresa y diriges el proceso, los widgets de Places y las APIs de Geocoding de Google Maps JavaScript ofrecen la mejor experiencia y la más familiar para colocar un pin en un mapa y ubicar la empresa con precisión.
- Es posible que los desarrollos nuevos y las regiones de alto crecimiento requieran coordenadas de latitud y longitud. Por lo general, Google Maps establece los IDs de lugar, las direcciones y los datos de latitud y longitud.
Las ubicaciones y los lugares tienen una relación de varios a varios. Puede haber varias ubicaciones asociadas con un solo ID de lugar. Por ejemplo, los departamentos de un centro comercial o un hospital son varias ubicaciones. Por el contrario, puede haber varios IDs de lugar asociados con una sola ubicación. Para obtener más información, consulta los Lineamientos para representar tu empresa en Google. Los lineamientos se aplican a todos los usuarios.
IDs de lugares de Maps
Los IDs de lugares de Maps no son únicos y pueden cambiar con el tiempo. Si deseas obtener información para almacenar en caché, almacenar y administrar de forma segura los IDs de lugar de Maps, varios IDs de lugar y cómo definir su alcance, consulta la guía sobre IDs de lugar.
Para obtener información sobre cómo crear y actualizar planos de planta, consulta la guía Cómo usar mapas de interiores para ver planos de planta.
Credenciales de OAuth
Siempre que sea posible, usa las credenciales de OAuth del propietario de la empresa para crear la ubicación. De esta manera, se establece la Cuenta de Google del propietario como el propietario principal para administrar las invitaciones y cambiar la propiedad, pero sin usar el nombre del propietario.
Objetos de la API y estado de las fichas
El objeto Location de la API encapsula toda la información asociada con una ubicación. El objeto
Metadata proporciona detalles sobre la ubicación, como la URL de Maps.
Para obtener una descripción detallada de cada estado de la ficha, consulta Información sobre el estado de tu ficha.
Categorías y atributos
Cuando crees o actualices ubicaciones, te recomendamos que consultes y selecciones una lista actualizada de categorías y atributos. La lista de categorías y atributos disponibles está sujeta a cambios en cualquier momento.
Usa los métodos de API categories.list y attributes.list para obtener una actualización precisa de la lista de fechas de Google. Las opciones disponibles están localizadas y varían según el idioma y la región. La API usa códigos de idioma BCP 47 y códigos de país ISO 3166-1 alpha-2 para describir idiomas y regiones.
Direcciones postales
Las direcciones deben cumplir con los requisitos de dirección postal regionales y lingüísticos del Perfil de Negocio. Estos requisitos suelen ser más altos que los de las empresas sin verificar de origen comunitario que se encuentran en Google Maps. Los guías locales y los usuarios de Maps y la Búsqueda pueden ingresar las direcciones y los detalles de las empresas para las ubicaciones no reclamadas. Esta información suele ser coloquial y estar en formatos no estándar.
Este proyecto de código abierto podría ayudar a tu plataforma a cumplir con estos requisitos.
Los comercios, los equipos de operaciones y los terceros pueden ayudar a garantizar la precisión.
Cuando llames a accounts.locations.create con el parámetro validateOnly=true establecido, te recomendamos que confirmes que los campos obligatorios estén presentes y que las direcciones postales tengan el formato correcto.
Geocoding
La geocodificación convierte las direcciones en coordenadas geográficas, que puedes usar para colocar marcadores en un mapa o para posicionarlo.
Las coordenadas de latitud y longitud se usan para establecer ubicaciones físicas en Maps con la geocodificación, en las APIs de Places y también con datos de terceros.
Los comercios, los equipos de operaciones y los terceros pueden ayudar a garantizar que las direcciones estén vinculadas con precisión a un lugar, que representa un par de coordenadas de latitud y longitud.
Actualizaciones de ubicación
Los cambios en las ubicaciones provienen principalmente de los propietarios y administradores de las ubicaciones, pero también pueden provenir de la comunidad más amplia de Internet, Local Guides y Google. En Cómo Google obtiene y muestra la información de la empresa, se describe cómo se administran las actualizaciones y cómo aparecen en Maps y en los resultados de la búsqueda.
Por lo general, se aceptan los cambios, pero no se garantizan. En las páginas de asistencia Qué sucede con tus ediciones y Administrar Actualizaciones de Google, se describe el proceso de revisión y publicación con más detalle.
El método
locations.getGoogleUpdated muestra detalles de las ediciones de ubicación de Google. Consulta nuestra guía Cómo administrar las actualizaciones de Google para obtener más información sobre cómo aceptar o rechazar estas actualizaciones.
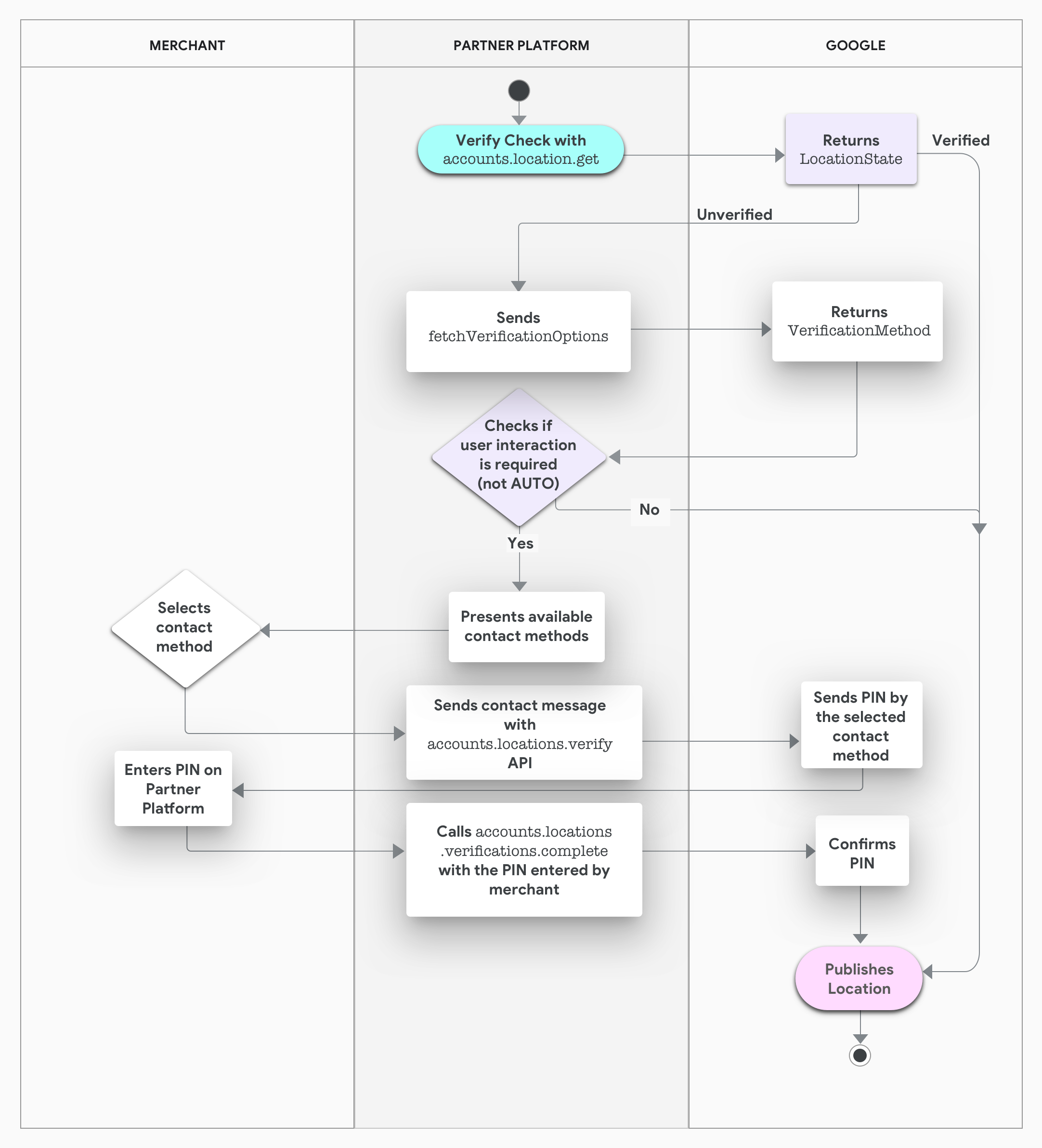
Verifica las ubicaciones
El proceso de verificación de ubicación publica una ubicación en Google Maps y la Búsqueda. Las empresas no verificadas no son públicamente visibles. El proceso confirma de forma positiva la identidad del propietario de la ubicación y vincula de manera eficaz una Cuenta de Google a esa ubicación. Es posible que el propietario deba ingresar un código PIN para verificar la ubicación.
Verificación basada en la plataforma
Las plataformas de socios pueden verificar las ubicaciones sin que los usuarios deban salir de la plataforma. La plataforma consulta los métodos de verificación disponibles, como correo electrónico, SMS, voz y postal, o lo hace automáticamente y, si es necesario, le solicita al propietario de la empresa que elija su método preferido. Los servicios de Google envían el código de verificación del PIN al propietario de la empresa. Si la verificación automática está disponible, el propietario de la empresa no tiene que realizar ningún paso para verificar su empresa correctamente.
En el siguiente diagrama, se muestra el proceso de verificación basado en la plataforma:

Prácticas recomendadas
En algunas situaciones, la verificación puede tardar varios días en completarse. Debes sondear el estado de verificación. Si se muestra una lista vacía de métodos de verificación, usa reintentos.
Los cambios en los nombres, las direcciones y las categorías de las empresas pueden activar la nueva verificación. Realiza estos tipos de modificaciones antes de iniciar el proceso de verificación.
Sigue estas prácticas recomendadas para maximizar los porcentajes de conversiones de los comercios:
- Mide la frecuencia con la que se presenta cada método de verificación.
- Mide las tasas de abandono en los diálogos y los pasos.
- Realiza un seguimiento con el comercio si no se verifica la ubicación.
Cadenas y marcas
Las cadenas y las marcas operan bajo diferentes requisitos para cumplir con los objetivos de la franquicia, el franquiciado y el socio. Las cadenas están administradas por un equipo de asistencia y asociación exclusivo.
Para obtener más información sobre el registro, la creación y la verificación de ubicaciones de cadenas, consulta la guía Cómo solicitar la verificación masiva de más de 10 ubicaciones.
Una vez verificadas, las ubicaciones de cadenas publicadas se pueden administrar con las APIs de Perfil de Negocio de la misma manera que se administran otras ubicaciones, con algunas excepciones. Por ejemplo, los administradores de sitios se tratan de manera diferente y pueden agregarse a las ubicaciones de franquicias. Consulta Propietarios y administradores de las fichas para obtener más información.
Vinculando
Para que se pueda encontrar tu ubicación, puedes vincularla a Google Ads, publicaciones y opiniones.
Cómo vincular una ubicación a Google Ads
Para obtener información sobre cómo sincronizar tu cuenta de Perfil de Negocio con Google Ads, consulta la guía de integración de Google Ads y la publicación Cómo usar las APIs de Perfil de Negocio para administrar tus extensiones de ubicación en el blog para desarrolladores de Google Ads.
Para obtener información general y más detalles sobre la API de AdWords, visita el sitio para desarrolladores de la API de AdWords o el foro de la API de AdWords.
La ubicación storeCode de las APIs de Perfil de Negocio debe coincidir con el valor del feed de inventario de productos locales de Google Ads.
Genera vínculos a ubicaciones, publicaciones y opiniones
Usa el siguiente formato para crear un vínculo directo:
https://business.google.com/{edit|posts|reviews}/l/u{location_id}Las APIs de Perfil de Negocio muestran los IDs de cuenta y ubicación sin ofuscar. La interfaz web del Perfil de Negocio usa una combinación de IDs ofuscados y no ofuscados.
Se aplican restricciones de acceso y de acceso de los usuarios. Por ejemplo, el usuario de la Cuenta de Google debe tener derechos de propietario o administrador para editar una ubicación.
Métricas de rendimiento
La API te proporciona varias métricas de rendimiento de la ubicación.
Para cada ubicación, puedes analizar las siguientes métricas:
- Indica cuántas veces se vio el recurso en la Búsqueda de Google en computadoras.
- Indica cuántas veces se vio el recurso en la Búsqueda de Google en dispositivos móviles.
- Indica cuántas veces se vio el recurso en Google Maps para computadoras de escritorio.
- Indica cuántas veces se vio el recurso en Google Maps para dispositivos móviles.
- Indica cuántas veces se hizo clic en el sitio web.
- Indica la cantidad de veces que se hizo clic en el número de teléfono.
- Indica cuántas veces se solicitaron las instrucciones sobre cómo llegar en automóvil.
- Indica cuántas veces se hizo clic en el botón de llamada a la acción.
Para obtener más información sobre las estadísticas de ubicación, consulta Cómo recuperar estadísticas de ubicación.