如要設定地點,請按照下列階段進行:
探索地點
已發布且經過驗證的地點是 Google 搜尋和 Google 地圖結果中的標準功能。這些地點都有現有的已驗證擁有者。如要將擁有權從一個 Google 帳戶變更至另一個帳戶,您必須提出擁有權要求。由當地導遊或使用者社群建立的未認領位置,會被視為未經認證。平台建立及驗證新地點。
地點搜尋
如要使用 Business Profile API 設定地點,您必須為商家建立平台,讓他們在 Google 上管理自己的業務。您可以在平台上允許使用者搜尋符合商家名稱、地址和電話資料的產品資訊。
Google Locations API 可讓您事先查看某個地點是否曾由其他商家在商家檔案中聲明擁有。如果該地點尚未聲明擁有權,您可以立即要求該地點的擁有權。否則,您必須建立並驗證新地點。
詳情請參閱搜尋相符的房源指南。
位置搜尋結果
搜尋商家資訊時,請完成下列步驟來宣告新地點:
- 收集商家提供的商家名稱、地址和類別等位置資料。
- 呼叫
googleLocations.search端點,並在呼叫的請求主體中提供位置資料。或者,您也可以搜尋查詢字串,類似於使用者在 Google 搜尋或 Google 地圖中輸入的內容。例如「Starbucks 5th ave NYC」就是查詢字串。 API 會傳回可能相符位置的清單,以及每個位置的相關資訊,例如
locationName和地址。收到 API 傳回的清單後,您有兩種選擇:
- 如果沒有相符的結果,請建立新的地點,然後繼續進行驗證。
如果有一個以上的相符項目,請商家擁有者選取最相符的項目。
如果
requestAdminRightsUrl存在,建議擁有者必須登入自己的 Google 帳戶,然後點選連結,啟動擁有權要求程序。如果沒有
requestAdminRightsUrl,請建立新的地點並繼續驗證。
擁有權要求
商家信任、明確的溝通方式和 Google 帳戶,是聲明擁有權程序的核心。擁有權聲明可能會部分自動化,部分步驟需要商家擁有者離開平台、登入 Google 帳戶,以及點選商家檔案中的按鈕或連結。
轉移商家最多需要七天才能完成。最終轉移完成後,商家必須登入並手動完成擁有權聲明程序。
現有商家擁有者可能會拒絕要求,而建議的擁有者可能無法依據 Google 的通知電子郵件採取行動。如果擁有權聲明遭到駁回,建議的商家業主可以手動提出申訴。
為了盡量減少流失率,建議您導入追蹤擁有權要求的程序。建議您在提出版權聲明後的 7 到 10 天,自動或手動向建議的擁有者進行後續追蹤。
地點擁有權程序總覽
下圖顯示位置擁有權程序:

重複的聯絡人
如果你加入的商家檔案地點已經通過驗證,該地點就不會顯示在 Google 地圖上,且會在帳戶中標示為「重複的地點」。只允許單一經過驗證的地點。重複地點未經驗證且未發布。您不需要手動移除重複項目。
評論通常會遷移至新驗證的營業地點。詳情請參閱在商家資訊之間移動評論。
建立地點
在 Google 地圖中,地點會以地點 ID 表示,而商家檔案帳戶和地點則會以帳戶 ID 和地點 ID 表示。
地點和地點
建立新地點後,系統會將該地點與 Google 地圖中的地點建立關聯。這項規定也適用於區域服務商家,即使地址未公開顯示也一樣。
建立地點時,建議您採取下列做法:
- 如果您是負責推動這項程序的商家老闆,Google 地圖 JavaScript Places 小工具和 Geocoding API 可提供最佳且最熟悉的體驗,讓您在地圖上放置圖釘,精確找出商家所在位置。
- 新開發區和人口快速成長的地區可能需要經緯度座標。通常,Google 地圖會建立地點 ID、地址和經緯度資料。
位置和地點之間是多對多關係。單一地點 ID 可與多個地點建立關聯。舉例來說,購物中心或醫院內的各個部門都屬於不同的地點。反之,一個地點可能會與多個地點 ID 建立關聯。詳情請參閱「在 Google 上宣傳商家的相關規範」。這些規範適用於所有使用者。
地圖地點 ID
地圖地點 ID 並非唯一,且可能會隨時間變更。如要瞭解如何安全地快取、儲存及管理 Google 地圖地點 ID、多個地點 ID,以及如何設定範圍,請參閱「地點 ID」指南。
如要瞭解如何建立及更新平面圖,請參閱使用室內地圖查看平面圖指南。
OAuth 憑證
請盡可能使用商家擁有者的 OAuth 憑證建立地點。這麼做可將擁有者的 Google 帳戶設為主要擁有者,以便管理邀請和變更擁有權,但不會使用擁有者的名稱。
API 物件和商店狀態
API Location 物件會封裝與位置相關的所有資訊。
Metadata 物件會提供位置的詳細資料,例如 Google 地圖網址。
如需各個商店狀態的詳細說明,請參閱「瞭解商店狀態」。
類別和屬性
建立或更新位置時,建議您查詢並選取最新的類別和屬性清單。可用的類別和屬性清單隨時可能會變更。
使用 categories.list 和 attributes.list API 方法,從 Google 取得日期清單的準確更新資訊。可用選項會經過本地化處理,並因語言和地區而異。這個 API 會使用 BCP 47 語言代碼和 ISO 3166-1 alpha-2 國家/地區代碼來描述語言和區域。
聯絡地址
地址必須符合商家檔案的郵遞地址區域和語言規定。這些要求通常比 Google 地圖中未經驗證的社群來源商家更嚴格。當地導覽員和 Google 地圖和 Google 搜尋使用者可以輸入未經認證地點的商家地址和詳細資料。這類資訊通常是口語形式,且格式不標準。
這個開放原始碼專案可能有助於您的平台符合這些規定。
商家、營運團隊和第三方可以協助確保準確度。
使用 validateOnly=true 參數集時呼叫 accounts.locations.create,建議您確認是否有必要的欄位,以及郵遞地址格式是否正確。
地理編碼
地理編碼會將地址轉換成地理座標,您可以使用這些座標在地圖上放置標記,或定位地圖。
經緯度座標可用於透過地理編碼在 Google 地圖中建立實體位置,並用於Places API 和第三方資料。
商家、作業團隊和第三方可以協助確保地址正確連結至地點,代表緯度-經度座標組合。
最新位置
地點的變更主要來自地點擁有者和管理員,但也可能來自更廣泛的網際網路社群、當地指南和 Google。Google 如何收集及顯示商家資訊一文說明如何管理更新內容,以及更新內容如何顯示在 Google 地圖和搜尋結果中。
我們通常會接受編輯內容,但不保證一定會接受。如需進一步瞭解審查和發布程序,請參閱「編輯內容會發生什麼事」和「管理 Google 資訊更新」支援頁面。
locations.getGoogleUpdated 方法會傳回 Google 位置編輯內容的詳細資料。請參閱「管理 Google 更新」指南,進一步瞭解如何接受或拒絕這些更新。
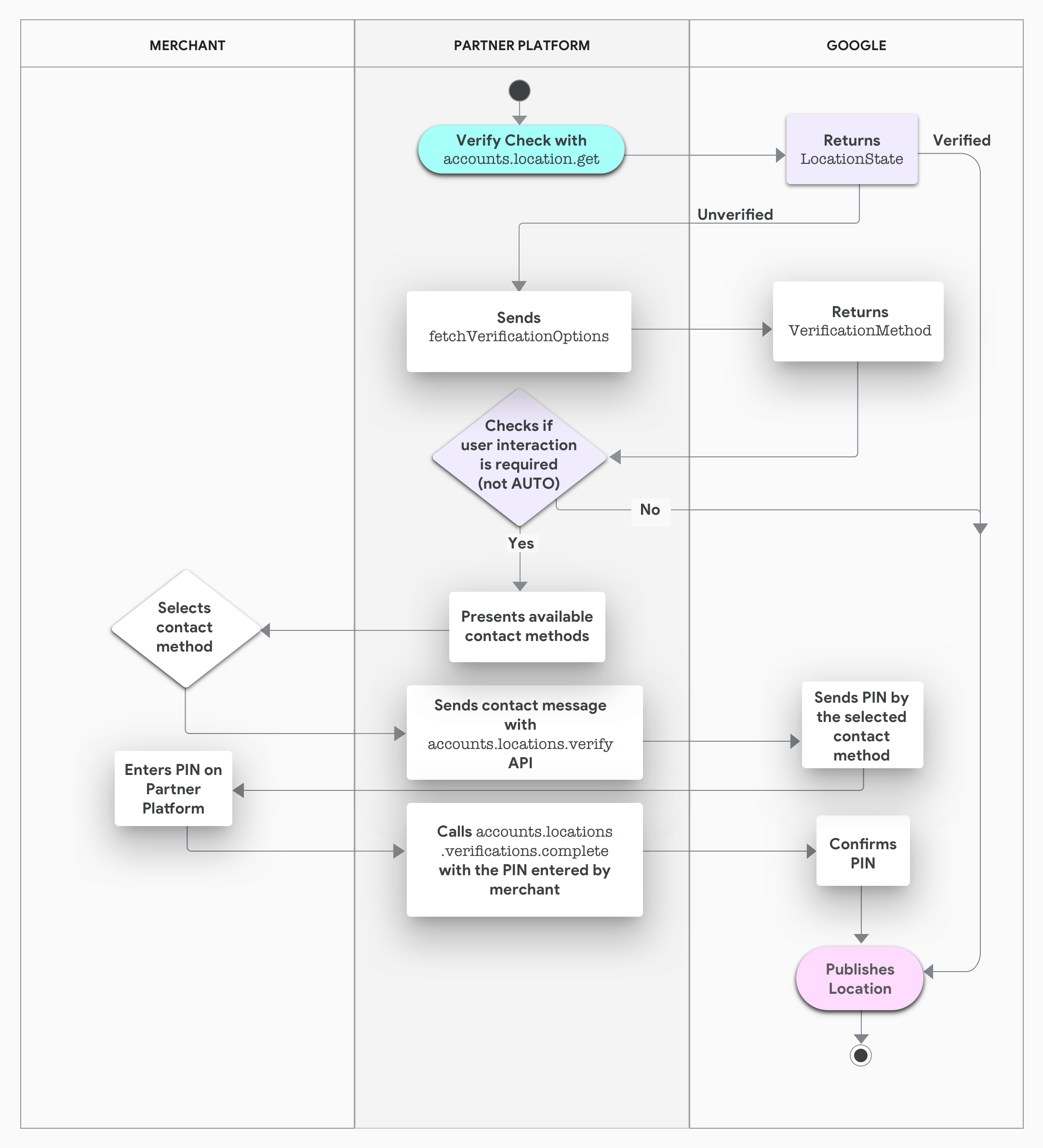
驗證地點
地點驗證程序會將地點發布至 Google 地圖和 Google 搜尋。未經驗證的商家不會公開顯示。這個程序會明確確認地點擁有者的身分,並有效地將 Google 帳戶連結至該地點。房東可能需要輸入 PIN 碼來驗證位置。
以平台為基礎的驗證
合作夥伴平台可以驗證地點,無須使用者離開平台。平台會自動查詢可用的驗證方法,例如電子郵件、簡訊、語音和明信片,並視需要提示商家擁有者選擇偏好的驗證方法。Google 服務會將 PIN 驗證碼傳送給商家擁有者。如果系統提供自動驗證功能,商家擁有者不必採取任何步驟,即可成功驗證商家。
下圖為平台驗證程序:

最佳做法
在某些情況下,驗證作業最多可能需要數天才能完成。您需要輪詢驗證狀態。如果傳回的驗證方法清單為空白,請重試。
商家名稱、地址和類別有變更時,系統可能會要求重新驗證。請先進行這類編輯,再開始驗證程序。
請遵循下列最佳做法,盡可能提升商家轉換率:
- 評估各項驗證方法的顯示頻率。
- 評估對話方塊和步驟的放棄率。
- 如果地點無法通過驗證,請向商家進行後續追蹤。
連鎖店和品牌
連鎖店和品牌會根據不同的規定運作,以達成加盟、加盟店和合作夥伴的目標。連鎖店由專屬的合作夥伴和支援團隊管理。
如要進一步瞭解如何註冊、建立及驗證連鎖店地點,請參閱「針對 10 個以上的營業地點提出大量驗證申請」指南。
完成驗證後,您可以使用商家檔案 API 管理已發布的連鎖商家,方法與管理其他地點相同 (但有些例外狀況)。舉例來說,營業地點管理員的處理方式不同,他們可以將自己加入加盟地點。詳情請參閱商店擁有者和管理員。
連結中
如要讓客戶找到你的商家,你可以將商家連結至 Google Ads、貼文和評論。
將地點連結至 Google Ads
如要瞭解如何將商家檔案帳戶與 Google Ads 同步,請參閱「Google Ads 整合」指南,以及 Google Ads 開發人員部落格上的「使用商家檔案 API 管理地點額外資訊」文章。
如需一般資訊,或想進一步瞭解 AdWords API,請造訪 AdWords API 開發人員網站或 AdWords API 論壇。
商家檔案 API 位置 storeCode 必須與 Google Ads 店面商品目錄動態饋給值相符。
產生地點、貼文和評論的連結
請使用下列格式建構深層連結:
https://business.google.com/{edit|posts|reviews}/l/u{location_id}Business Profile API 會傳回未經模糊處理的帳戶和地點 ID。商家檔案網頁介面會混用經過模糊處理和未經模糊處理的 ID。
適用使用者登入和存取限制。舉例來說,Google 帳戶使用者必須具備擁有者或管理員權限,才能編輯地點。
成效指標
API 會提供多項地區成效指標。
您可以針對每個地點分析下列指標:
- 資源在電腦版 Google 搜尋中獲得的瀏覽次數。
- 資源在行動版 Google 搜尋中獲得的瀏覽次數。
- 在電腦版 Google 地圖上查看資源的次數。
- 資源在行動版 Google 地圖上顯示的次數。
- 網站的點擊次數。
- 電話號碼的點擊次數。
- 使用者查詢行車路線的次數。
- 行動號召按鈕的點擊次數。
如要進一步瞭解位置深入分析資料,請參閱「擷取位置深入分析資料」。