Thiết lập vị trí

Để thiết lập vị trí, bạn cần thực hiện các bước sau:

Khám phá địa điểm

Địa điểm đã xuất bản và được xác minh là một tính năng chính tắc trong kết quả trên Google Tìm kiếm và Maps. Các vị trí này có một chủ sở hữu hiện tại và đã được xác minh. Để thay đổi quyền sở hữu từ Tài khoản Google này sang Tài khoản Google khác, bạn phải gửi yêu cầu chuyển quyền sở hữu. Những vị trí chưa được xác nhận quyền sở hữu do người hướng dẫn địa phương hoặc cộng đồng người dùng tạo được coi là chưa được xác minh. Các nền tảng tạo và xác minh vị trí mới.

Để thiết lập các vị trí bằng API Trang doanh nghiệp, bạn cần tạo một nền tảng để người bán quản lý doanh nghiệp của họ trên Google. Trên nền tảng của mình, bạn có thể cho phép người dùng tìm kiếm những trang thông tin khớp với tên doanh nghiệp, địa chỉ và dữ liệu số điện thoại của họ.

GoogleLocations API cho phép bạn xem trước liệu một địa điểm có được người bán khác xác nhận quyền sở hữu trong Trang doanh nghiệp hay không. Nếu vị trí đó chưa được xác nhận quyền sở hữu, bạn có thể yêu cầu quyền sở hữu ngay lập tức. Nếu không, bạn phải tạo và xác minh một vị trí mới.

Để biết thêm thông tin, hãy xem Hướng dẫn tìm kiếm trang thông tin phù hợp.

Kết quả tìm kiếm theo vị trí

Khi tìm trang thông tin địa điểm, bạn cần hoàn tất các bước sau để xác nhận quyền sở hữu một vị trí mới:

  1. Thu thập dữ liệu vị trí như tên doanh nghiệp, địa chỉdanh mục của người bán.
  2. Gọi điểm cuối googleLocations.search và cung cấp dữ liệu vị trí trong phần nội dung yêu cầu của lệnh gọi. Ngoài ra, bạn có thể tìm kiếm một chuỗi truy vấn, tương tự như nội dung mà người dùng nhập vào Tìm kiếm hoặc Maps. Ví dụ: "Starbucks 5th ave NYC" là một chuỗi truy vấn.
  3. API này trả về danh sách các vị trí trùng khớp tiềm năng và thông tin về từng vị trí, chẳng hạn như locationName và địa chỉ của từng vị trí.

    Khi nhận được danh sách do API trả về, bạn có hai lựa chọn:

    1. Nếu không có kết quả trùng khớp, hãy tạo một vị trí mới rồi tiến hành xác minh vị trí đó.
    2. Nếu có một hoặc nhiều kết quả trùng khớp, hãy yêu cầu chủ doanh nghiệp chọn kết quả trùng khớp nhất.

      Nếu requestAdminRightsUrl tồn tại, thì chủ sở hữu được đề xuất phải đăng nhập vào Tài khoản Google của họ rồi nhấp vào đường liên kết để bắt đầu quy trình yêu cầu quyền sở hữu.

      Nếu không có requestAdminRightsUrl, hãy tạo một vị trí mới rồi tiến hành xác minh vị trí đó.

Yêu cầu cấp quyền sở hữu

Niềm tin của người bán, thông tin liên lạc rõ ràng và Tài khoản Google là yếu tố cốt lõi trong quá trình xác nhận quyền sở hữu. Quy trình xác nhận quyền sở hữu có thể được tự động hoá một phần, trong đó một số bước yêu cầu chủ sở hữu doanh nghiệp được đề xuất rời khỏi nền tảng, đăng nhập vào Tài khoản Google của họ rồi nhấp vào các nút hoặc đường liên kết trong Trang doanh nghiệp.

Quá trình chuyển doanh nghiệp có thể mất đến 7 ngày. Cuối cùng, khi tài khoản được chuyển, người bán phải đăng nhập và hoàn tất quy trình xác nhận quyền sở hữu theo cách thủ công.

Chủ sở hữu doanh nghiệp hiện tại có thể từ chối yêu cầu này và chủ sở hữu được đề xuất có thể không hành động theo email thông báo của Google. Nếu thông báo xác nhận quyền sở hữu bị từ chối, chủ doanh nghiệp được đề xuất có thể tự khởi tạo đơn khiếu nại.

Để giảm thiểu tình trạng bỏ ngang, bạn nên triển khai quy trình theo dõi các yêu cầu xác nhận quyền sở hữu. Bạn nên thực hiện việc theo dõi tự động hoặc thủ công với chủ sở hữu được đề xuất trong vòng 7 đến 10 ngày sau khi bắt đầu gửi thông báo xác nhận quyền sở hữu.

Tổng quan về quy trình xác minh quyền sở hữu vị trí

Sơ đồ sau đây cho thấy quy trình xác định quyền sở hữu thông tin vị trí:

Sơ đồ luồng công việc của quy trình xác định quyền sở hữu vị trí.
Hình 1. Sơ đồ tổng quan về quy trình xác nhận quyền sở hữu thông tin vị trí

Liên hệ trùng lặp

Nếu bạn thêm một vị trí đã được xác minh trong Trang doanh nghiệp, thì vị trí đó sẽ không xuất hiện trên Google Maps và được đánh dấu là "vị trí trùng lặp" trong tài khoản của bạn. Bạn chỉ được phép có một vị trí đã xác minh. Các vị trí trùng lặp sẽ không được xác minh và không được xuất bản. Bạn không cần phải xoá các mục trùng lặp theo cách thủ công.

Các bài đánh giá thường được di chuyển sang vị trí mới được xác minh. Hãy xem phần Di chuyển bài đánh giá trên các trang thông tin để biết thêm thông tin.

Tạo vị trí

Trong Google Maps, các địa điểm được biểu thị bằng mã địa điểm, còn tài khoản Trang doanh nghiệp và vị trí được biểu thị bằng mã tài khoản và mã vị trí.

Vị trí và địa điểm

Khi bạn tạo một vị trí mới, vị trí đó sẽ được liên kết với một địa điểm trong Google Maps. Điều này cũng áp dụng cho các doanh nghiệp cung cấp dịch vụ tại cơ sở khách hàng, mặc dù địa chỉ không hiển thị công khai.

Bạn nên áp dụng các phương pháp sau khi tạo địa điểm:

  • Nếu bạn là chủ doanh nghiệp và chịu trách nhiệm điều phối quy trình này, thì tiện ích Địa điểm JavaScript của Google Maps và API Địa chỉ mã hoá địa lý sẽ mang đến trải nghiệm tốt nhất và quen thuộc nhất để bạn ghim một địa điểm trên bản đồ nhằm xác định chính xác vị trí của doanh nghiệp.
  • Các khu phát triển mới và khu vực có tốc độ tăng trưởng cao có thể yêu cầu toạ độ theo vĩ độ và kinh độ. Thông thường, Google Maps thiết lập mã địa điểm, địa chỉ và dữ liệu vĩ độ-kinh độ.

Vị trí và địa điểm có mối quan hệ nhiều với nhiều. Có thể có nhiều vị trí được liên kết với một mã địa điểm. Ví dụ: các phòng ban trong một trung tâm mua sắm hoặc bệnh viện là nhiều địa điểm. Ngược lại, có thể có nhiều mã địa điểm liên kết với một vị trí. Để biết thêm thông tin, hãy xem Nguyên tắc trình bày thông tin doanh nghiệp trên Google. Các nguyên tắc này áp dụng cho tất cả người dùng.

Mã địa điểm trên Maps

Mã địa điểm trên Maps không phải là mã nhận dạng duy nhất và có thể thay đổi theo thời gian. Để biết thông tin về cách lưu vào bộ nhớ đệm, lưu trữ và quản lý mã địa điểm trên Maps, nhiều mã địa điểm và cách xác định phạm vi của các mã đó một cách an toàn, hãy xem hướng dẫn về Mã địa điểm.

Để tìm hiểu cách tạo và cập nhật sơ đồ mặt bằng, hãy xem hướng dẫn Sử dụng bản đồ trong nhà để xem sơ đồ mặt bằng.

Thông tin xác thực OAuth

Bất cứ khi nào có thể, hãy sử dụng thông tin xác thực OAuth của chủ sở hữu doanh nghiệp để tạo vị trí. Thao tác này sẽ thiết lập Tài khoản Google của chủ sở hữu làm chủ sở hữu chính để quản lý lời mời và thay đổi quyền sở hữu, nhưng không sử dụng tên của chủ sở hữu.

Đối tượng API và trạng thái trang thông tin

Đối tượng API Location đóng gói tất cả thông tin liên kết với một vị trí. Đối tượng Metadata cung cấp thông tin chi tiết về vị trí, chẳng hạn như URL Maps.

Để biết nội dung mô tả chi tiết về từng trạng thái trang thông tin, hãy xem bài viết Tìm hiểu về trạng thái trang thông tin.

Danh mục và thuộc tính

Khi tạo hoặc cập nhật vị trí, tốt nhất bạn nên truy vấn và chọn trong danh sách mới nhất về danh mụcthuộc tính. Danh sách các danh mục và thuộc tính có sẵn có thể thay đổi bất cứ lúc nào.

Sử dụng các phương thức API categories.listattributes.list để nhận thông tin cập nhật chính xác về danh sách ngày từ Google. Các tuỳ chọn có sẵn được bản địa hoá và khác nhau giữa các ngôn ngữ và khu vực. API sử dụng mã ngôn ngữ BCP 47mã quốc gia ISO 3166-1 alpha-2 để mô tả ngôn ngữ và khu vực.

Địa chỉ bưu chính

Địa chỉ phải tuân thủ các yêu cầu về địa chỉ bưu chính theo khu vực và ngôn ngữ của Trang doanh nghiệp. Các yêu cầu này thường cao hơn so với yêu cầu đối với những doanh nghiệp do cộng đồng cung cấp chưa được xác minh trên Google Maps. Người dùng Maps và Tìm kiếm cũng như hướng dẫn viên địa phương có thể nhập địa chỉ và thông tin chi tiết về doanh nghiệp cho các vị trí chưa được xác nhận quyền sở hữu. Thông tin này thường mang tính thông tục và ở định dạng không chuẩn.

Dự án nguồn mở này có thể giúp nền tảng của bạn đáp ứng những yêu cầu này.

Người bán, nhóm vận hành và bên thứ ba có thể giúp đảm bảo tính chính xác.

Khi gọi accounts.locations.create bằng bộ tham số validateOnly=true, bạn nên xác nhận rằng các trường bắt buộc đều có và địa chỉ bưu chính được định dạng đúng cách.

Mã hoá địa lý

Tính năng mã hoá địa lý chuyển đổi địa chỉ thành toạ độ địa lý. Sau đó, bạn có thể sử dụng toạ độ này để đặt điểm đánh dấu trên bản đồ hoặc để định vị bản đồ.

Toạ độ vĩ độ và kinh độ được dùng để thiết lập vị trí thực tế trong Maps bằng tính năng mã hoá địa lý, trong API địa điểm và cũng được dùng với dữ liệu của bên thứ ba.

Người bán, nhóm vận hành và bên thứ ba có thể giúp đảm bảo địa chỉ được liên kết chính xác với một địa điểm, đại diện cho một cặp toạ độ vĩ độ-kinh độ.

Thông tin cập nhật về vị trí

Các thay đổi đối với vị trí chủ yếu là do chủ sở hữu và người quản lý vị trí thực hiện, nhưng cũng có thể là do cộng đồng Internet rộng lớn hơn, hướng dẫn viên địa phương và Google thực hiện. Bài viết Cách Google tìm nguồn và hiển thị thông tin doanh nghiệp mô tả cách quản lý nội dung cập nhật cũng như cách nội dung cập nhật xuất hiện trên Maps và kết quả tìm kiếm.

Chúng tôi thường chấp nhận nội dung chỉnh sửa nhưng không đảm bảo sẽ chấp nhận. Các trang hỗ trợ Điều gì sẽ xảy ra với nội dung chỉnh sửa của bạnQuản lý nội dung cập nhật của Google mô tả quy trình xem xét và xuất bản chi tiết hơn.

Phương thức locations.getGoogleUpdated trả về thông tin chi tiết về nội dung chỉnh sửa vị trí của Google. Hãy xem hướng dẫn Quản lý nội dung cập nhật của Google để tìm hiểu thêm về cách chấp nhận hoặc từ chối những nội dung cập nhật này.

Xác minh vị trí

Quy trình xác minh địa điểm sẽ xuất bản một địa điểm lên Google Maps và Tìm kiếm. Các doanh nghiệp chưa được xác minh sẽ không hiển thị công khai. Quá trình này xác nhận chắc chắn danh tính của chủ sở hữu vị trí và liên kết hiệu quả một Tài khoản Google với vị trí đó. Chủ sở hữu có thể phải nhập mã PIN để xác minh vị trí.

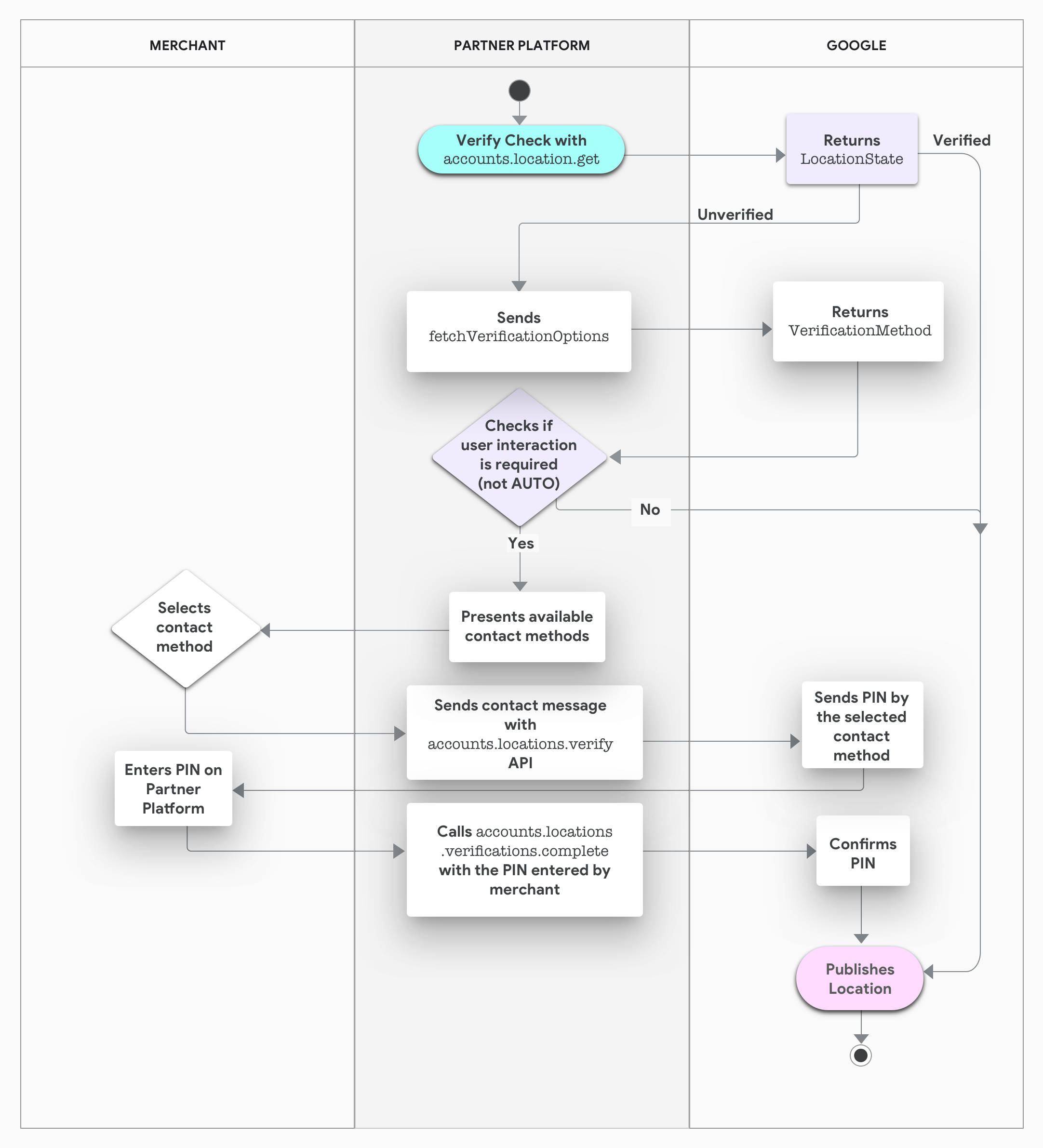
Xác minh dựa trên nền tảng

Nền tảng của đối tác có thể xác minh địa điểm mà không cần người dùng thoát khỏi nền tảng. Nền tảng truy vấn các phương thức xác minh có sẵn, chẳng hạn như email, tin nhắn SMS, giọng nói và bưu thiẹp, hoặc tự động, và nếu cần, sẽ nhắc chủ sở hữu doanh nghiệp chọn phương thức mà họ muốn. Các dịch vụ của Google sẽ gửi mã xác minh bằng mã PIN đến chủ sở hữu doanh nghiệp. Nếu có thể xác minh tự động, chủ sở hữu doanh nghiệp sẽ không cần thực hiện bất kỳ bước nào để xác minh thành công doanh nghiệp của mình.

Sơ đồ sau đây cho thấy quy trình xác minh dựa trên nền tảng:

Sơ đồ luồng công việc của quy trình tổng quan về quy trình xác minh dựa trên nền tảng.
Hình 2. Sơ đồ tổng quan về quy trình xác minh dựa trên nền tảng

Các phương pháp hay nhất

Trong một số trường hợp, quá trình xác minh có thể mất đến vài ngày mới hoàn tất. Bạn cần thăm dò ý kiến về trạng thái xác minh. Nếu danh sách phương thức xác minh trả về là danh sách trống, hãy thử lại.

Việc thay đổi tên, địa chỉ và loại hình doanh nghiệp có thể khiến bạn phải xác minh lại. Hãy thực hiện các loại nội dung chỉnh sửa này trước khi bắt đầu quy trình xác minh.

Hãy làm theo các phương pháp hay nhất sau đây để tối đa hoá tỷ lệ chuyển đổi của người bán:

  • Đo lường tần suất hiển thị từng phương thức xác minh.
  • Đo lường tỷ lệ bỏ ngang trên các hộp thoại và bước.
  • Liên hệ lại với người bán nếu vị trí không được xác minh.

Chuỗi và thương hiệu

Chuỗi cửa hàng và thương hiệu hoạt động theo các yêu cầu khác nhau để đáp ứng mục tiêu của bên nhượng quyền, bên nhận quyền và đối tác. Chuỗi cửa hàng được quản lý bởi một nhóm hỗ trợ và đối tác chuyên trách.

Để biết thêm thông tin về việc đăng ký, tạo và xác minh các địa điểm của chuỗi cửa hàng, hãy xem hướng dẫn Yêu cầu xác minh hàng loạt cho 10 vị trí trở lên.

Sau khi xác minh, bạn có thể quản lý các vị trí chuỗi đã xuất bản bằng API Trang doanh nghiệp theo cách tương tự như cách quản lý các vị trí khác, ngoại trừ một số trường hợp ngoại lệ. Ví dụ: người quản lý trang web được xử lý theo cách khác và họ có thể tự thêm mình vào các vị trí nhượng quyền. Hãy xem phần Chủ sở hữu và người quản lý trang thông tin để biết thêm thông tin.

Liên kết

Để giúp người dùng tìm thấy vị trí của bạn, bạn có thể liên kết vị trí đó với Google Ads, bài đăng và bài đánh giá.

Để biết thông tin về cách đồng bộ hoá tài khoản Trang doanh nghiệp với Google Ads, hãy xem hướng dẫn Tích hợp Google Ads và bài đăng Sử dụng API Trang doanh nghiệp để quản lý phần mở rộng về địa điểm trên blog dành cho nhà phát triển của Google Ads.

Để biết thông tin chung và tìm hiểu thêm về API AdWords, hãy truy cập vào trang web dành cho nhà phát triển API AdWords hoặc diễn đàn API AdWords.

Vị trí storeCode của API Trang doanh nghiệp phải khớp với giá trị của nguồn cấp dữ liệu kho hàng tại địa phương của Google Ads.

Sử dụng định dạng sau để tạo Đường liên kết sâu:

https://business.google.com/{edit|posts|reviews}/l/u{location_id}

Business Profile API trả về mã tài khoản và mã địa điểm chưa bị làm rối mã nguồn. Giao diện web của Trang doanh nghiệp sử dụng kết hợp mã nhận dạng đã làm rối mã nguồn và chưa làm rối mã nguồn.

Có áp dụng các quy định hạn chế về quyền truy cập và đăng nhập của người dùng. Ví dụ: người dùng Tài khoản Google phải có quyền của chủ sở hữu hoặc người quản lý để chỉnh sửa một vị trí.

Các chỉ số hiệu suất

API này cung cấp cho bạn một số chỉ số về hiệu suất vị trí.

Đối với mỗi vị trí, bạn có thể phân tích các chỉ số sau:

  • Số lần tài nguyên được xem trên Google Tìm kiếm trên máy tính.
  • Số lần tài nguyên được xem trên Google Tìm kiếm trên thiết bị di động.
  • Số lần tài nguyên được xem trên Google Maps dành cho máy tính.
  • Số lần tài nguyên được xem trên Google Maps trên thiết bị di động.
  • Số lần người dùng nhấp vào trang web.
  • Số lần người dùng nhấp vào số điện thoại.
  • Số lần người dùng yêu cầu chỉ đường lái xe.
  • Số lần người dùng nhấp vào nút kêu gọi hành động.

Để biết thêm thông tin chi tiết về thông tin vị trí, hãy xem bài viết Truy xuất thông tin chi tiết về vị trí.