Configurazione delle sedi

Per configurare le sedi, devi procedere nel seguente modo:

Scoprire località

Le sedi pubblicate e verificate sono una funzionalità canonica nei risultati della Ricerca Google e di Maps. Queste sedi hanno un proprietario esistente e verificato. Per trasferire la proprietà da un Account Google all'altro, è necessaria una richiesta di proprietà. Le località non rivendicate create da Local Guides o dalla community degli utenti sono considerate non verificate. Le piattaforme creano e verificano nuove sedi.

Per configurare le tue sedi con le API Business Profile, devi creare una piattaforma per consentire ai tuoi commercianti di gestire la propria attività su Google. Sulla tua piattaforma, puoi consentire agli utenti di cercare schede corrispondenti al nome, all'indirizzo e ai dati di contatto della loro attività.

L'API GoogleLocations ti consente di sapere in anticipo se una località è stata precedentemente rivendicata da un altro commerciante in Profilo dell'attività. Se la sede non è stata rivendicata, puoi richiedere immediatamente la proprietà. In caso contrario, devi creare e verificare una nuova sede.

Per ulteriori informazioni, consulta la guida alla ricerca di schede corrispondenti.

Risultati di ricerca della posizione

Quando cerchi schede delle sedi, devi completare i seguenti passaggi per rivendicare una nuova sede:

  1. Raccogliere i dati sulla posizione, come nome dell'attività, indirizzo e categoria dal commerciante.
  2. Chiama l'endpoint googleLocations.search e fornisci i dati sulla posizione all'interno del corpo della richiesta della chiamata. In alternativa, puoi cercare una stringa di query, simile a quella inserita da un utente nella Ricerca o in Maps. Ad esempio, "Starbucks 5th ave NYC" è una stringa di query.
  3. L'API restituisce un elenco di potenziali corrispondenze di località e informazioni su ciascuna località, come il locationName e l'indirizzo di ciascuna.

    Quando ricevi l'elenco restituito dall'API, hai due opzioni:

    1. Se non sono presenti corrispondenze, crea una nuova stazione di ricarica e procedi alla verifica.
    2. Se sono presenti una o più corrispondenze, chiedi al titolare dell'attività di selezionare quella più vicina.

      Se requestAdminRightsUrl esiste, il proprietario proposto deve accedere al suo Account Google e fare clic sul link per avviare la procedura di richiesta di proprietà.

      Se requestAdminRightsUrl non è presente, crea una nuova stazione di ricarica e procedi con la verifica.

Richieste di proprietà

La fiducia dei commercianti, la comunicazione esplicita e gli Account Google sono fondamentali per la procedura di rivendicazione della proprietà. Le rivendicazioni della proprietà possono essere parzialmente automatizzate, con alcuni passaggi che richiedono al proprietario dell'attività proposto di uscire dalla piattaforma, accedere al proprio Account Google e fare clic su pulsanti o link in Profilo dell'attività.

Il trasferimento di un'attività può richiedere fino a sette giorni. Al termine del trasferimento, il commerciante deve accedere e completare manualmente la procedura di rivendicazione della proprietà.

I proprietari esistenti potrebbero rifiutare la richiesta e i proprietari proposti potrebbero non rispondere all'email di notifica di Google. Se la rivendicazione della proprietà viene rifiutata, il proprietario dell'attività proposto può avviare manualmente un ricorso.

Per ridurre al minimo il tasso di abbandono, ti consigliamo di implementare una procedura per monitorare le richieste di proprietà. Ti consigliamo di eseguire un follow-up automatico o manuale con il proprietario proposto 7-10 giorni dopo l'avvio di una rivendicazione.

Panoramica della procedura di proprietà della sede

Il seguente diagramma mostra la procedura di proprietà della stazione di ricarica:

Diagramma della procedura di proprietà della stazione di ricarica.
Figura 1. Diagramma di panoramica della procedura di proprietà della stazione di ricarica

Duplicati

Se aggiungi una sede già verificata in Profilo dell'attività, questa non viene visualizzata su Google Maps e viene contrassegnata come "sede duplicata" nel tuo account. È consentita una sola sede verificata. Le sedi duplicate non sono verificate e non sono state pubblicate. Non è necessario rimuovere manualmente i duplicati.

In genere, le recensioni vengono migrate alla sede appena verificata. Per ulteriori informazioni, consulta la sezione Spostare le recensioni tra le schede.

Creare sedi

In Google Maps, i luoghi sono rappresentati da ID luogo, mentre gli account e le sedi di Profilo dell'attività sono rappresentati da ID account e ID sede.

Località e luoghi

Quando crei una nuova stazione di ricarica, questa viene associata a un luogo in Google Maps. Ciò vale anche per le attività al domicilio del cliente, anche se l'indirizzo non è visibile pubblicamente.

Ti consigliamo di seguire le seguenti best practice quando crei le sedi:

  • Se sei il proprietario di un'attività e gestisci la procedura, i widget di Places e le API di geocodifica di Google Maps JavaScript offrono l'esperienza migliore e più familiare per inserire un segnaposto su una mappa e localizzare con precisione l'attività.
  • I nuovi sviluppi e le regioni in forte crescita potrebbero richiedere coordinate di latitudine e longitudine. In genere, Google Maps stabilisce gli ID luogo, gli indirizzi e i dati di latitudine e longitudine.

Le sedi e i luoghi hanno una relazione many-to-many. A un singolo ID luogo possono essere associate più località. Ad esempio, i reparti all'interno di un centro commerciale o di un ospedale sono più sedi. Al contrario, a una singola località possono essere associati più ID luogo. Per maggiori informazioni, consulta le linee guida per la rappresentazione delle attività su Google. Le linee guida sono applicabili a tutti gli utenti.

ID luogo di Maps

Gli ID luogo di Maps non sono univoci e potrebbero cambiare nel tempo. Per informazioni su come memorizzare nella cache, archiviare e gestire in modo sicuro gli ID luogo di Maps, più ID luogo e come definirne l'ambito, consulta la guida sugli ID luogo.

Per scoprire come creare e aggiornare i piani, consulta la guida Utilizzare le mappe indoor per visualizzare i piani.

Credenziali OAuth

Se possibile, utilizza le credenziali OAuth del proprietario dell'attività per creare la stazione di ricarica. In questo modo, l'Account Google del proprietario viene impostato come proprietario principale per gestire gli inviti e cambiare la proprietà, ma senza l'utilizzo del nome del proprietario.

Oggetti API e stato della scheda

L'oggetto API Location incapsula tutte le informazioni associate a una località. L'oggetto Metadata fornisce i dettagli sulla posizione, ad esempio l'URL di Maps.

Per una descrizione dettagliata di ogni stato della scheda, consulta Informazioni sullo stato della scheda.

Categorie e attributi

Quando crei o aggiorni le località, è meglio eseguire query e selezioni da un elenco aggiornato di categorie e attributi. L'elenco di categorie e attributi disponibili è soggetto a modifiche in qualsiasi momento.

Utilizza i metodi dell'API categories.list e attributes.list per ottenere un aggiornamento accurato dell'elenco di date di Google. Le opzioni disponibili sono localizzate e variano in base alle lingue e alle regioni. L'API utilizza codici lingua BCP 47 e codici paese ISO 3166-1 alpha-2 per descrivere le lingue e le regioni.

Indirizzi postali

Gli indirizzi devono essere conformi ai requisiti relativi all'indirizzo postale per regione e lingua di Profilo dell'attività. Questi requisiti sono spesso più elevati di quelli delle attività provenienti dalla community non verificate presenti su Google Maps. Le Local Guide e gli utenti di Maps e Ricerca possono inserire indirizzi e dettagli delle attività per le sedi non rivendicate. Queste informazioni sono spesso colloquiali e in formati non standard.

Questo progetto open source potrebbe aiutare la tua piattaforma a soddisfare questi requisiti.

I commercianti, i team operativi e terze parti possono contribuire a garantire l'accuratezza.

Quando chiami accounts.locations.create con il parametro validateOnly=true impostato, ti consigliamo di verificare che i campi obbligatori siano presenti e che gli indirizzi postali siano formattati correttamente.

Geocoding

La geocodifica converte gli indirizzi in coordinate geografiche, che puoi poi utilizzare per inserire indicatori su una mappa o per posizionare la mappa.

Le coordinate di latitudine e longitudine vengono utilizzate per stabilire le posizioni fisiche in Maps con la geocodifica, nelle API Places e anche con i dati di terze parti.

I commercianti, i team operativi e terze parti possono contribuire ad assicurare che gli indirizzi siano collegati con precisione a un luogo, che rappresenta una coppia di coordinate di latitudine e longitudine.

Aggiornamenti posizione

Le modifiche alle sedi provengono principalmente dai proprietari e dai gestori delle sedi, ma possono provenire anche dalla community di internet più ampia, dalle guide locali e da Google. La pagina Modalità di sourcing e visualizzazione delle informazioni sull'attività commerciale da parte di Google descrive la gestione degli aggiornamenti e la loro visualizzazione in Maps e nei risultati di ricerca.

Le modifiche sono generalmente accettate, ma non sono garantite. Le pagine di assistenza Che cosa succede alle modifiche e Gestire gli aggiornamenti di Google descrivono la procedura di revisione e pubblicazione in modo più dettagliato.

Il metodo locations.getGoogleUpdated restituisce i dettagli delle modifiche apportate alla posizione di Google. Consulta la nostra guida Gestire gli aggiornamenti di Google per scoprire di più su come accettare o rifiutare questi aggiornamenti.

Verificare le sedi

La procedura di verifica della sede pubblica una sede su Google Maps e nella Ricerca. Le attività non verificate non sono visibili pubblicamente. La procedura conferma positivamente l'identità del proprietario della sede e collega efficacemente un Account Google alla sede. Al proprietario potrebbe essere richiesto di inserire un codice PIN per verificare la posizione.

Verifica basata sulla piattaforma

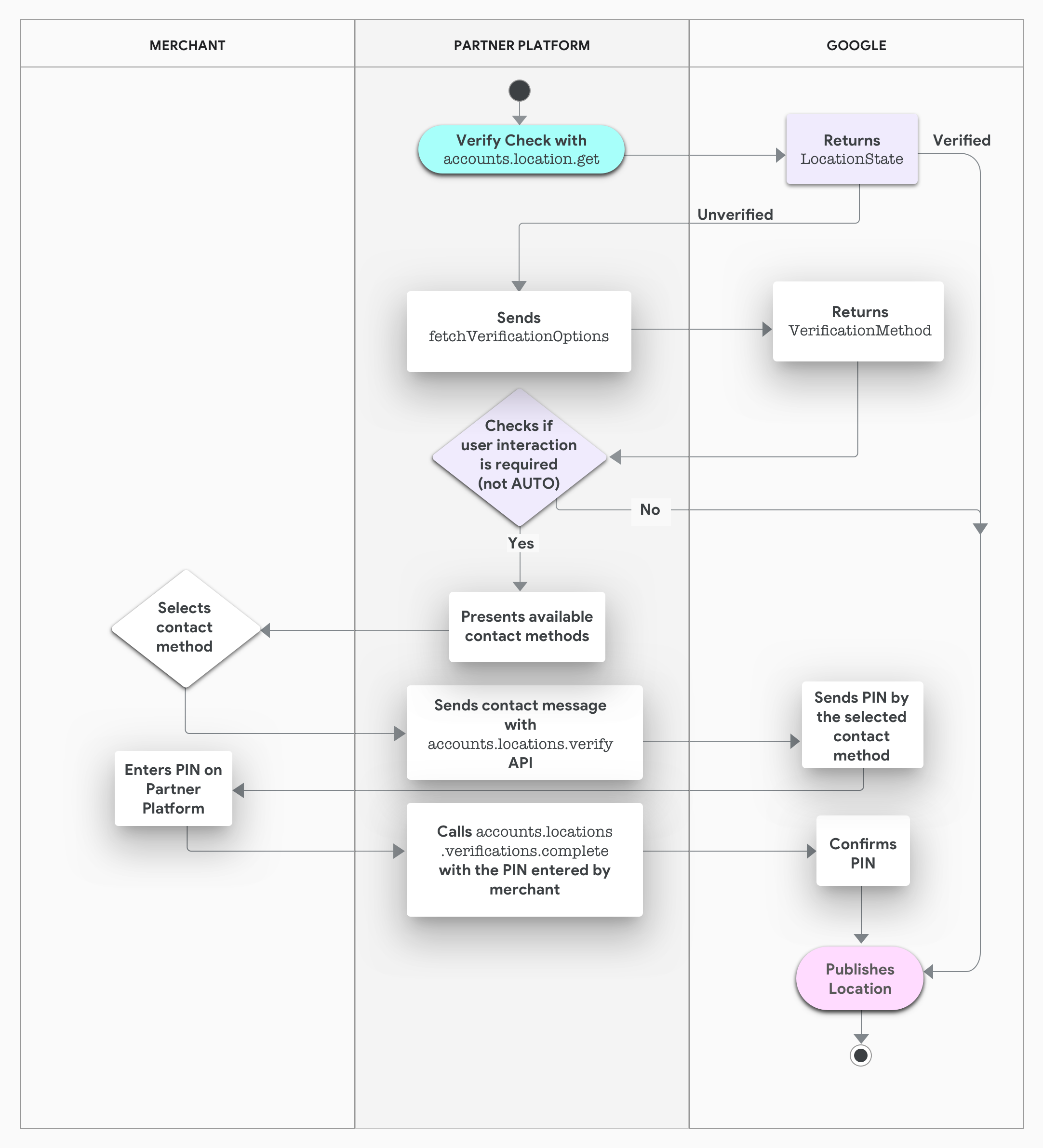
Le piattaforme partner possono verificare le sedi senza che gli utenti debbano uscire dalla piattaforma. La piattaforma esegue query sui metodi di verifica disponibili, ad esempio email, SMS, voce e cartolina, o automaticamente e, se necessario, chiede al proprietario dell'attività di scegliere il metodo che preferisce. I servizi Google inviano il codice di verifica PIN al proprietario dell'attività. Se è disponibile la verifica automatica, il proprietario dell'attività non è tenuto a svolgere alcun passaggio per verificare la propria attività.

Il seguente diagramma mostra la procedura di verifica basata sulla piattaforma:

Diagramma della procedura di panoramica della verifica basata sulla piattaforma.
Figura 2. Diagramma di panoramica della verifica basata sulla piattaforma

Best practice

In alcuni casi, la verifica può richiedere fino a diversi giorni. Devi eseguire il polling per verificare lo stato della verifica. Se viene restituito un elenco vuoto di metodi di verifica, utilizza i tentativi di nuovo.

Le modifiche ai nomi, agli indirizzi e alle categorie delle attività possono attivare la nuova verifica. Esegui questi tipi di modifiche prima di iniziare la procedura di verifica.

Segui queste best practice per massimizzare i tassi di conversione dei commercianti:

  • Misura la frequenza con cui viene presentato ciascun metodo di verifica.
  • Misura i tassi di abbandono nelle varie schermate e nei vari passaggi.
  • Se la sede non viene verificata, contatta il commerciante.

Catene e brand

Le catene e i brand operano in base a requisiti diversi per soddisfare gli obiettivi di franchise, franchisee e partner. Le catene sono gestite da un team dedicato di partnership e assistenza.

Per ulteriori informazioni sulla registrazione, sulla creazione e sulla verifica delle sedi delle catene, consulta la guida Richiesta di verifica collettiva per 10 o più sedi.

Una volta verificate, le sedi delle catene pubblicate possono essere gestite con le API di Profilo dell'attività nello stesso modo in cui vengono gestite le altre sedi, con alcune eccezioni. Ad esempio, gli amministratori del sito vengono trattati in modo diverso e possono aggiungersi alle sedi dei franchising. Per ulteriori informazioni, consulta la sezione Proprietari e gestori delle schede.

Collegamento

Per rendere la tua sede facilmente rilevabile, puoi collegarla a Google Ads, ai post e alle recensioni.

Per informazioni su come sincronizzare il tuo account Profilo dell'attività con Google Ads, consulta la guida sull'integrazione di Google Ads e il post Utilizzo delle API Business Profile per gestire le estensioni di località sul blog per sviluppatori Google Ads.

Per informazioni generali e per scoprire di più sull'API AdWords, visita il sito per sviluppatori dell'API AdWords o il forum dell'API AdWords.

La località storeCode delle API Business Profile deve corrispondere al valore del feed di inventario locale dei prodotti di Google Ads.

Utilizza il seguente formato per creare un link diretto:

https://business.google.com/{edit|posts|reviews}/l/u{location_id}

Le API Business Profile restituiscono ID account e posizione non offuscati. L'interfaccia web di Profilo dell'attività utilizza una combinazione di ID offuscati e non offuscati.

Si applicano restrizioni di accesso e di accesso utente. Ad esempio, l'utente dell'Account Google deve disporre dei diritti di proprietario o amministratore per modificare una stazione di ricarica.

Metriche sul rendimento

L'API fornisce diverse metriche sul rendimento delle località.

Per ogni località, puoi analizzare le seguenti metriche:

  • Il numero di volte in cui la risorsa è stata visualizzata nella Ricerca Google su computer.
  • Il numero di volte in cui la risorsa è stata visualizzata nella Ricerca Google su dispositivi mobili.
  • Il numero di volte in cui la risorsa è stata visualizzata su Google Maps da computer.
  • Il numero di volte in cui la risorsa è stata visualizzata su Google Maps da dispositivo mobile.
  • Il numero di clic sul sito web.
  • Il numero di volte in cui è stato fatto clic sul numero di telefono.
  • Il numero di volte in cui sono state richieste le indicazioni stradali.
  • Il numero di volte in cui è stato fatto clic sul pulsante di invito all'azione.

Per saperne di più sugli approfondimenti sulla posizione, consulta Recupero di approfondimenti sulla posizione.