Para configurar seus locais, siga estas etapas:
Descobrir locais
Os locais publicados e verificados são um recurso canônico nos resultados da Pesquisa Google e do Maps e indicam que seus donos confirmaram a propriedade. Para transferir a propriedade de uma Conta do Google para outra, é necessário enviar uma solicitação de propriedade. Os locais não reivindicados criados por Local Guides ou pela comunidade de usuários são considerados não verificados. As plataformas criam e verificam novos locais.
Pesquisa de locais
Para configurar os locais com as APIs Business Profile, crie uma plataforma em que seus comerciantes possam gerenciar os negócios deles no Google. Nela, você pode permitir que os usuários pesquisem fichas com o mesmo nome, endereço e número de telefone da empresa.
Use a API GoogleLocations para ver com antecedência se um local já foi reivindicado por outro comerciante no Perfil da Empresa. Se ele ainda não tiver sido reivindicado, você poderá solicitar a propriedade dele imediatamente. Caso contrário, será preciso criar e verificar um novo local.
Para mais informações, consulte o Guia de pesquisa de fichas de empresas correspondentes.
Resultados de pesquisa de locais
Para reivindicar um novo local que encontrou usando a pesquisa de fichas de empresa, faça o seguinte:
- Colete os dados de local, como o nome da empresa, o endereço e a categoria do comerciante.
- Chame o endpoint
googleLocations.searche insira os dados de local no corpo da chamada. Como alternativa, você pode pesquisar uma string de consulta semelhante àquela que um usuário digita na Pesquisa ou no Google Maps. Por exemplo, "Starbucks Avenida Paulista SP". A API retorna uma lista de possíveis correspondências com informações sobre cada local, como o
locationNamee o endereço.Após receber a lista retornada pela API, você tem duas opções:
- Se não houver correspondências, crie um novo local e prossiga com a verificação.
Se houver uma ou mais correspondências, peça para o proprietário da empresa selecionar a mais semelhante.
Se
requestAdminRightsUrlestiver presente, o solicitante precisará fazer login na própria Conta do Google e clicar no link para iniciar o processo de solicitação de propriedade.Se
requestAdminRightsUrlestiver ausente, crie um novo local e prossiga com a verificação.
Solicitações de propriedade
A honestidade do comerciante, uma comunicação clara e as Contas do Google são essenciais para o processo de reivindicação de propriedade. As reivindicações podem ser parcialmente automatizadas, exigindo que o solicitante saia da plataforma, faça o login na Conta do Google e clique em botões ou links no Perfil da empresa.
A transferência de uma empresa leva até sete dias. Depois disso, o comerciante precisa fazer o login e concluir manualmente o processo de reivindicação de propriedade.
Os proprietários das empresas existentes podem rejeitar a solicitação, e os solicitantes podem não realizar as ações indicadas no e-mail de notificação do Google. Se a reivindicação de propriedade for rejeitada, o solicitante poderá iniciar uma contestação manualmente.
Para minimizar a desistência, recomendamos que você implemente um processo para acompanhar as solicitações de propriedade. Sugerimos fazer um acompanhamento automático ou manual com o solicitante de 7 a 10 dias após o início da reivindicação.
Visão geral do processo de propriedade de local
No diagrama a seguir, mostramos o processo de propriedade de local:
Locais duplicados
Se você adicionar um local que já foi verificado no Perfil da Empresa, ele não vai aparecer no Google Maps e será marcado como "Local duplicado" na sua conta. Só é permitido verificar um local uma vez. Os locais duplicados não podem ser verificados nem publicados. Não é necessário remover as duplicatas manualmente.
Normalmente, as avaliações são migradas para o local recém-verificado. Consulte Como mover avaliações entre fichas de empresa para mais informações.
Criar locais
No Google Maps, os lugares são representados por IDs de lugar, e as contas e os locais do Perfil da Empresa, por IDs de conta e de local.
Locais e lugares
Quando você cria um novo local, ele é associado a um lugar no Google Maps. Isso também se aplica a empresas que atendem no local do cliente, mesmo que o endereço não seja visível publicamente.
Veja a seguir algumas práticas recomendadas ao criar locais:
- Se você é proprietário de uma empresa e cuida de todo o processo, os Places Widgets e as APIs Geocoding em JavaScript do Google Maps são o jeito mais fácil e conhecido de fixar um alfinete em um mapa para localizar o negócio com precisão.
- Em novos desenvolvimentos e regiões de grande expansão, as coordenadas de latitude e longitude podem ser necessárias. Normalmente, o Google Maps define os IDs de lugar, os endereços e os dados de latitude e longitude.
Os locais e lugares têm uma relação de muitos para muitos. Pode haver vários locais associados a um único ID de lugar. Por exemplo, os departamentos de um shopping ou hospital representam vários locais. Por outro lado, pode haver vários IDs de lugar associados a um único local. Para mais informações, consulte Diretrizes sobre como representar sua empresa no Google. Essas diretrizes são aplicáveis a todos os usuários.
IDs de local do Google Maps
Os IDs de lugar do Google Maps não são exclusivos e podem mudar com o tempo. Para informações sobre como armazenar em cache, salvar, gerenciar e definir com segurança vários IDs de lugar do Google Maps, consulte o guia de IDs de lugar.
Para saber como criar e atualizar plantas baixas, consulte o artigo Usar mapas internos para ver plantas baixas.
Credenciais de OAuth
Sempre que possível, use as credenciais de OAuth do proprietário da empresa para criar o local. Isso define a Conta do Google dele como proprietária principal, permitindo gerenciar convites e alterar a propriedade sem usar o nome do proprietário.
Status de ficha da empresa e objetos da API
O objeto Location da API encapsula todas as informações associadas a um local. O objeto Metadata apresenta detalhes sobre o local, como o URL do Maps.
Para uma descrição detalhada de cada status de ficha da empresa, consulte Entenda o status das suas fichas.
Categorias e atributos
Ao criar ou atualizar locais, recomendamos consultar uma lista atualizada de categorias e atributos e selecionar os locais nela. A lista de categorias e atributos disponíveis está sujeita a mudanças.
Use os métodos de API categories.list e attributes.list para receber uma atualização precisa da lista de datas do Google. As opções disponíveis estão traduzidas e diferem entre idiomas e regiões. A API usa códigos de idioma BCP 47 e códigos de país ISO 3166-1 alfa-2 para diferenciação.
Endereços postais
Os endereços precisam obedecer aos requisitos de endereço postal de região e idioma do Perfil da Empresa. Esses requisitos geralmente são mais criteriosos do que os de empresas não verificadas criadas pela comunidade no Google Maps. Os Local Guides e os usuários do Google Maps e da Pesquisa podem inserir endereços comerciais e detalhes de locais não reivindicados. Essas informações geralmente são informais e em formatos diferentes do padrão.
Use este projeto de código aberto para garantir que sua plataforma atenda a esses requisitos.
Comerciantes, equipes de operações e terceiros podem ajudar a verificar a precisão.
Ao chamar accounts.locations.create com o parâmetro validateOnly=true, recomendamos que você confirme se os campos obrigatórios estão presentes e se os endereços postais estão formatados corretamente.
Geocodificação
A geocodificação converte endereços em coordenadas geográficas, que você pode usar para colocar marcadores em um mapa ou posicioná-lo.
As coordenadas de latitude e longitude são usadas nas APIs de locais para definir locais físicos no Google Maps com geocodificação e dados de terceiros.
Comerciantes, equipes de operações e terceiros podem ajudar a garantir se os endereços estão vinculados corretamente a um lugar que representa um par de coordenadas de latitude e longitude.
Atualizações de local
Embora as alterações nos locais sejam feitas principalmente pelos proprietários e administradores deles, a comunidade da Internet, os Local Guides e o Google também podem fazê-las. A forma como o Google coleta e exibe informações comerciais descreve como as atualizações são gerenciadas e exibidas no Google Maps e nos resultados da pesquisa.
Normalmente, as edições são aceitas, mas não é possível garantir. Nas páginas de suporte O que acontece com suas edições e Gerenciar atualizações do Google, descrevemos em mais detalhes o processo de revisão e publicação.
O método locations.getGoogleUpdated retorna detalhes das edições de local do Google. Consulte nosso guia Gerenciar atualizações do Google para saber mais sobre como aceitar ou rejeitar essas atualizações.
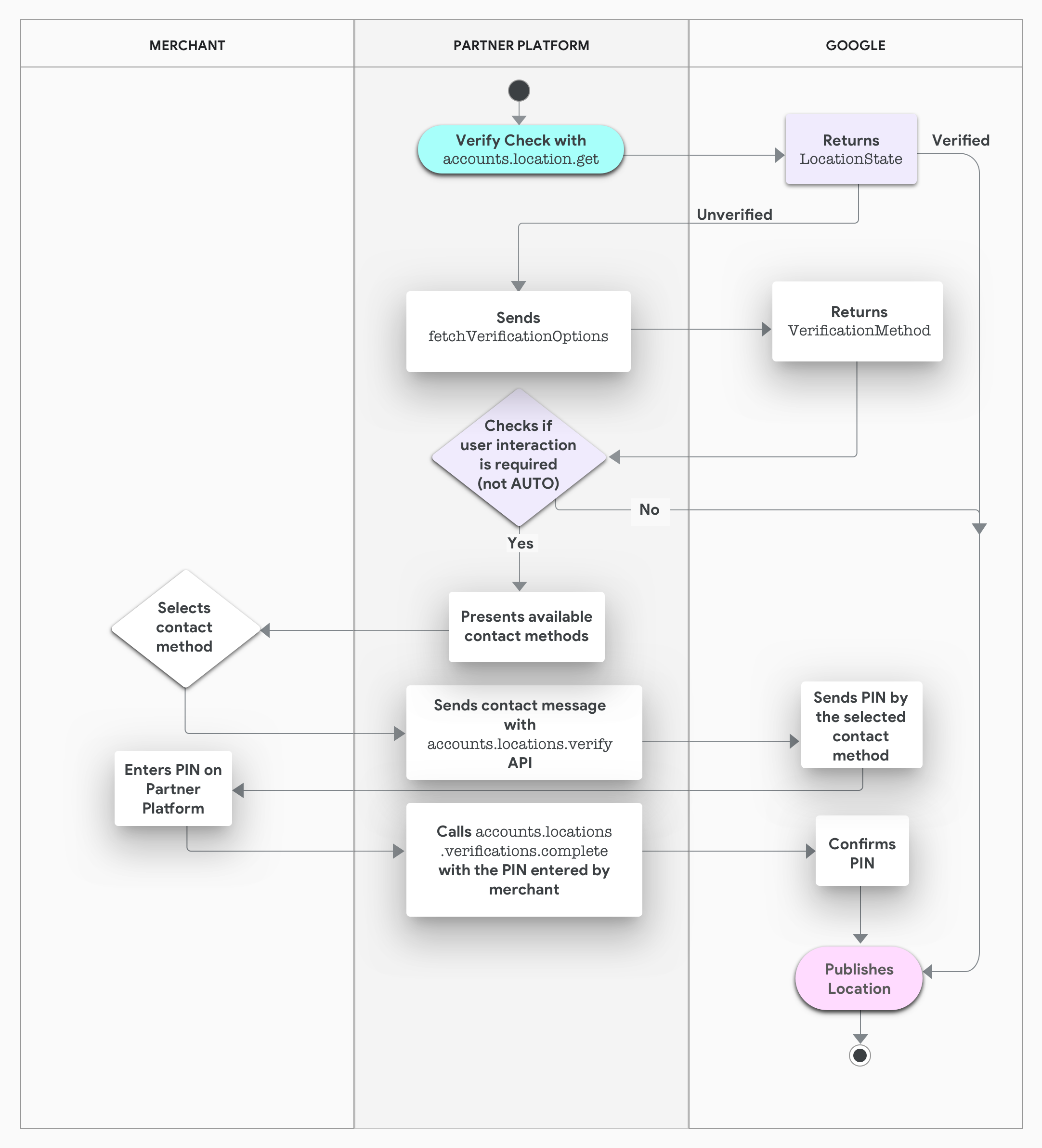
Verificar locais
O processo de verificação de local publica um local no Google Maps e na Pesquisa. Empresas não verificadas não são visíveis ao público. O processo confirma a identidade do proprietário do local e vincula uma Conta do Google a esse lugar. Talvez o proprietário precise inserir um código PIN para a verificação.
Verificação na plataforma
As plataformas de parceiros podem verificar locais sem que os usuários precisem sair delas. A plataforma consulta os métodos de verificação disponíveis, como e-mail, SMS, voz e cartão postal, ou solicita que o proprietário da empresa escolha o método preferido, se necessário. Os Serviços do Google enviam o código PIN de verificação ao proprietário. Se a verificação automática estiver disponível, nenhuma outra etapa será necessária para verificar a empresa.
Veja no diagrama a seguir o processo de verificação na plataforma:
Práticas recomendadas
Em algumas situações, a verificação pode levar alguns dias. Você precisa pesquisar o status do processo. Se uma lista vazia de métodos for retornada, faça novas tentativas.
Se você alterar nomes, endereços e categorias de empresas, precisará iniciar uma nova verificação. Faça essas edições antes de iniciar o processo.
Siga estas práticas recomendadas para maximizar as taxas de conversão do comerciante:
- Avalie a frequência com que cada método de verificação é exibido.
- Avalie as taxas de desistência em caixas de diálogo e etapas.
- Faça um acompanhamento com o comerciante se o local não for verificado.
Redes e marcas
As redes e marcas têm requisitos diferentes de modo a atender às metas de franquias, franqueados e parceiros. As redes são gerenciadas por uma equipe dedicada de parceria e suporte.
Para mais informações sobre registro, criação e verificação de locais de rede, consulte o guia Pedir a verificação em massa para mais de 10 locais.
Após a verificação, os locais de rede publicados podem ser gerenciados com as APIs do Perfil da empresa da mesma forma que os outros locais, com algumas exceções. Por exemplo, os gerentes de local são tratados de modo diferente e podem adicionar a si mesmos a locais de franquias. Consulte Proprietários e administradores de fichas para mais informações.
Vinculação
Para que seu local seja encontrado, você pode vinculá-lo ao Google Ads, às postagens e às avaliações.
Vincular um local ao Google Ads
Se você quiser saber como sincronizar sua conta do Perfil da empresa com o Google Ads, consulte o guia Integração do Google Ads e a postagem Usar as APIs do Perfil da empresa para gerenciar suas extensões de local (link em inglês) no blog do desenvolvedor do Google Ads.
Para informações gerais e sobre a API AdWords, acesse o site para desenvolvedores da API AdWords ou o fórum da API AdWords.
O local storeCode das APIs Business Profile precisa ser igual ao valor do feed de inventário de produtos locais do Google Ads.
Gerar links para locais, postagens e avaliações
Use o seguinte formato para criar um link direto:
https://business.google.com/{edit|posts|reviews}/l/u{location_id}As APIs Business Profile retornam IDs de conta e de local não ofuscados. A interface da Web do Perfil da empresa usa uma combinação de IDs ofuscados e não ofuscados.
Pode haver restrições de acesso e login do usuário. Por exemplo, o usuário da Conta do Google precisa ter direitos de proprietário ou gerente para editar um local.
Métricas de performance
A API disponibiliza várias métricas de performance local.
As seguintes métricas estão disponíveis para cada local:
- Quantas visualizações o recurso teve na Pesquisa Google em computadores.
- Quantas visualizações o recurso teve na Pesquisa Google em dispositivos móveis.
- Quantas visualizações o recurso teve no Google Maps em computadores.
- Quantas visualizações o recurso teve no Google Maps em dispositivos móveis.
- Quantos cliques o site recebeu.
- Quantos cliques o número de telefone recebeu.
- Quantas solicitações das rotas de carro foram feitas.
- Quantos cliques o botão de call-to-action recebeu.
Para mais informações, acesse Coletar insights do local.