การตั้งค่าสถานที่ตั้ง

หากต้องการตั้งค่าสถานที่ตั้ง คุณต้องดำเนินการตามขั้นตอนต่อไปนี้

สำรวจสถานที่

สถานที่ที่เผยแพร่และยืนยันแล้วเป็นฟีเจอร์ที่ถูกต้องในผลการค้นหาของ Google Search และ Maps สถานที่เหล่านี้มีเจ้าของที่ยืนยันแล้วและเป็นเจ้าของอยู่ หากต้องการเปลี่ยนความเป็นเจ้าของจากบัญชี Google บัญชีหนึ่งไปยังอีกบัญชีหนึ่ง คุณจะต้องส่งคำขอการเป็นเจ้าของ สถานที่ที่ยังไม่ได้อ้างสิทธิ์ซึ่งสร้างโดยไกด์ท้องถิ่นหรือชุมชนของผู้ใช้จะถือว่าไม่ได้รับการยืนยัน แพลตฟอร์มสร้างและยืนยันสถานที่ใหม่

หากต้องการตั้งค่าสถานที่ตั้งด้วย Business Profile API คุณจะต้องสร้างแพลตฟอร์มให้ผู้ขายจัดการธุรกิจของตนบน Google ในแพลตฟอร์มของคุณ คุณสามารถอนุญาตให้ผู้ใช้ค้นหาข้อมูลซึ่งตรงกับชื่อ ที่อยู่ และข้อมูลโทรศัพท์ของธุรกิจ

GoogleLocations API ช่วยให้คุณดูล่วงหน้าได้ว่ามีผู้ขายรายอื่นอ้างสิทธิ์สถานที่ตั้งใน Business Profile ไว้ก่อนหน้านี้หรือไม่ หากยังไม่มีการอ้างสิทธิ์สถานที่ คุณสามารถขอสิทธิ์ความเป็นเจ้าของสถานที่นั้นได้ทันที ไม่เช่นนั้น คุณจะต้องสร้างและยืนยันสถานที่ใหม่

ดูข้อมูลเพิ่มเติมได้ที่คู่มือการค้นหาข้อมูลที่เกี่ยวข้อง

ผลการค้นหาสถานที่ตั้ง

เมื่อค้นหาข้อมูลสถานที่ตั้ง คุณต้องทําตามขั้นตอนต่อไปนี้เพื่ออ้างสิทธิ์สถานที่ตั้งใหม่

  1. รวบรวมข้อมูลตำแหน่ง เช่น ชื่อธุรกิจ ที่อยู่ และหมวดหมู่จากผู้ขาย
  2. เรียกใช้ปลายทาง googleLocations.search และระบุข้อมูลตําแหน่งภายในเนื้อหาคําขอของการเรียกใช้ หรือจะค้นหาสตริงการค้นหาซึ่งคล้ายกับสิ่งที่ผู้ใช้ป้อนใน Search หรือ Maps ก็ได้ เช่น "Starbucks 5th ave NYC" คือสตริงการค้นหา
  3. API จะแสดงรายการสถานที่ที่อาจตรงกันและข้อมูลเกี่ยวกับสถานที่แต่ละแห่ง เช่น locationName และที่อยู่ของสถานที่แต่ละแห่ง

    เมื่อได้รับรายการที่ API แสดง คุณจะมี 2 ตัวเลือก ดังนี้

    1. หากไม่พบรายการที่ตรงกัน ให้สร้างสถานที่ตั้งใหม่และดำเนินการยืนยัน
    2. หากมีการจับคู่อย่างน้อย 1 รายการ ให้ลูกค้าเลือกรายการที่ตรงกันมากที่สุด

      หากมี requestAdminRightsUrl เจ้าของที่เสนอต้องลงชื่อเข้าใช้บัญชี Google แล้วคลิกลิงก์เพื่อเริ่มกระบวนการขอการเป็นเจ้าของ

      หากไม่มี requestAdminRightsUrl ให้สร้างสถานที่ตั้งใหม่แล้วดำเนินการยืนยัน

คำขอการเป็นเจ้าของ

ความน่าเชื่อถือของผู้ขาย การสื่อสารที่ชัดเจน และบัญชี Google เป็นหัวใจสําคัญของกระบวนการอ้างสิทธิ์การเป็นเจ้าของ การอ้างสิทธิ์การเป็นเจ้าของอาจเป็นแบบอัตโนมัติบางส่วน โดยมีบางขั้นตอนที่เจ้าของธุรกิจที่เสนอต้องออกจากแพลตฟอร์ม ลงชื่อเข้าใช้บัญชี Google แล้วคลิกปุ่มหรือลิงก์ใน Business Profile

การโอนธุรกิจจะใช้เวลาสูงสุด 7 วัน เมื่อโอนเสร็จแล้ว ผู้ขายต้องลงชื่อเข้าใช้และทำตามขั้นตอนการอ้างสิทธิ์การเป็นเจ้าของให้เสร็จสมบูรณ์ด้วยตนเอง

เจ้าของธุรกิจเดิมอาจปฏิเสธคำขอ และเจ้าของที่เสนออาจไม่ดำเนินการตามอีเมลแจ้งเตือนจาก Google หากการอ้างสิทธิ์การเป็นเจ้าของถูกปฏิเสธ เจ้าของธุรกิจที่เสนอจะเริ่มต้นการอุทธรณ์ด้วยตนเองได้

เราขอแนะนำให้คุณใช้กระบวนการติดตามคำขอการเป็นเจ้าของเพื่อลดจำนวนการหยุดกลางคัน เราขอแนะนำให้คุณติดตามผลกับเจ้าของที่เสนอโดยอัตโนมัติหรือด้วยตนเองภายใน 7-10 วันหลังจากเริ่มการอ้างสิทธิ์

ภาพรวมกระบวนการเป็นเจ้าของสถานที่ตั้ง

แผนภาพต่อไปนี้แสดงกระบวนการเป็นเจ้าของสถานที่

แผนภาพ Swimlane ของกระบวนการความเป็นเจ้าของสถานที่ตั้ง
รูปที่ 1 แผนภาพภาพรวมกระบวนการเป็นเจ้าของสถานที่ตั้ง

รายการซ้ำ

หากคุณเพิ่มสถานที่ที่ได้รับการยืนยันใน Business Profile แล้ว สถานที่ดังกล่าวจะไม่ปรากฏใน Google Maps และจะแสดงสถานะเป็น "สถานที่ซ้ำ" ในบัญชี อนุญาตให้มีสถานที่ตั้งที่ยืนยันแล้วเพียงแห่งเดียวเท่านั้น สถานที่ที่ซ้ำกันจะไม่ได้รับการยืนยันและเผยแพร่ คุณไม่จำเป็นต้องนำรายการที่ซ้ำกันออกด้วยตนเอง

โดยทั่วไปแล้ว ระบบจะย้ายข้อมูลรีวิวไปยังสถานที่ตั้งที่ได้รับการยืนยันใหม่ ดูข้อมูลเพิ่มเติมที่การย้ายรีวิวในข้อมูลธุรกิจต่างๆ

สร้างสถานที่ตั้ง

ใน Google Maps สถานที่จะแสดงด้วยรหัสสถานที่ ส่วนบัญชีและสถานที่ตั้ง Business Profile จะแสดงด้วยรหัสบัญชีและรหัสสถานที่

สถานที่ตั้งและสถานที่

เมื่อคุณสร้างสถานที่ใหม่ สถานที่นั้นจะเชื่อมโยงกับสถานที่ใน Google Maps นโยบายนี้ยังใช้กับธุรกิจที่ให้บริการตามสถานที่ด้วย แม้ว่าที่อยู่จะไม่แสดงแบบสาธารณะก็ตาม

เราขอแนะนำให้ทำตามแนวทางปฏิบัติต่อไปนี้เมื่อคุณสร้างสถานที่

  • หากคุณเป็นเจ้าของธุรกิจที่เป็นผู้ขับเคลื่อนกระบวนการ วิดเจ็ตสถานที่และ Geocoding API ของ JavaScript ใน Google Maps จะให้ประสบการณ์การใช้งานที่ดีที่สุดและที่คุ้นเคยที่สุดในการวางหมุดบนแผนที่เพื่อระบุตำแหน่งธุรกิจอย่างแม่นยำ
  • การพัฒนาใหม่และภูมิภาคที่มีการเติบโตสูงอาจต้องใช้พิกัดละติจูด-ลองจิจูด โดยปกติแล้ว Google Maps จะสร้างรหัสสถานที่ ที่อยู่ และข้อมูลละติจูด-ลองจิจูด

สถานที่ตั้งและสถานที่มีความสัมพันธ์แบบหลายต่อหลาย สถานที่หลายแห่งอาจเชื่อมโยงกับรหัสสถานที่เดียวได้ เช่น แผนกต่างๆ ภายในห้างสรรพสินค้าหรือโรงพยาบาลถือเป็นสถานที่ตั้งหลายแห่ง ในทางกลับกัน รหัสสถานที่อาจเชื่อมโยงกับสถานที่ตั้งเดียวได้หลายรหัส ดูข้อมูลเพิ่มเติมได้ที่หลักเกณฑ์ในการนำเสนอธุรกิจของคุณบน Google หลักเกณฑ์นี้มีผลกับผู้ใช้ทุกคน

รหัสสถานที่ใน Maps

รหัสสถานที่ของ Maps จะไม่ซ้ำกัน และอาจเปลี่ยนแปลงเมื่อเวลาผ่านไป ดูข้อมูลเกี่ยวกับวิธีแคช จัดเก็บ และจัดการรหัสสถานที่ของ Maps, รหัสสถานที่หลายรายการ และวิธีกําหนดขอบเขตอย่างปลอดภัยได้ที่คู่มือรหัสสถานที่

ดูวิธีสร้างและอัปเดตผังพื้นได้จากคำแนะนำใช้แผนที่ในอาคารเพื่อดูผังพื้น

ข้อมูลเข้าสู่ระบบ OAuth

ใช้ข้อมูลเข้าสู่ระบบ OAuth ของเจ้าของธุรกิจเพื่อสร้างสถานที่ตั้ง หากเป็นไปได้ ซึ่งจะกำหนดให้บัญชี Google ของเจ้าของเป็นเจ้าของหลักเพื่อจัดการคำเชิญและเปลี่ยนการเป็นเจ้าของ แต่ไม่ได้ใช้ชื่อของเจ้าของ

ออบเจ็กต์ API และสถานะข้อมูล

ออบเจ็กต์ Location ของ API จะรวมข้อมูลทั้งหมดที่เชื่อมโยงกับสถานที่ตั้ง ออบเจ็กต์ Metadata ให้รายละเอียดเกี่ยวกับสถานที่ เช่น URL ของ Maps

ดูคำอธิบายโดยละเอียดของสถานะข้อมูลแต่ละรายการได้ที่หัวข้อทำความเข้าใจสถานะข้อมูล

หมวดหมู่และแอตทริบิวต์

เมื่อสร้างหรืออัปเดตสถานที่ตั้ง คุณควรค้นหาและเลือกจากรายการหมวดหมู่และแอตทริบิวต์ที่เป็นปัจจุบัน รายการหมวดหมู่และแอตทริบิวต์ที่ใช้ได้อาจมีการเปลี่ยนแปลงได้ทุกเมื่อ

ใช้เมธอด categories.list และ attributes.list API เพื่อรับการอัปเดตที่ถูกต้องของรายการวันที่จาก Google ตัวเลือกที่ใช้ได้จะแปลเป็นภาษาท้องถิ่นและแตกต่างกันไปตามภาษาและภูมิภาค API ใช้รหัสภาษา BCP 47 และรหัสประเทศ ISO 3166-1 alpha-2 เพื่ออธิบายภาษาและภูมิภาค

ที่อยู่ทางไปรษณีย์

ที่อยู่ต้องเป็นไปตามข้อกําหนดของที่อยู่ไปรษณีย์ในภูมิภาคและภาษาของ Business Profile ข้อกำหนดเหล่านี้มักจะสูงกว่าข้อกำหนดของธุรกิจที่มาจากชุมชนซึ่งยังไม่ได้ยืนยันซึ่งพบใน Google Maps ไกด์ท้องถิ่นและผู้ใช้ Maps และ Search สามารถป้อนที่อยู่และรายละเอียดธุรกิจสำหรับสถานที่ที่ไม่ได้อ้างสิทธิ์ ข้อมูลนี้มักเป็นภาษาพูดและอยู่ในรูปแบบที่ไม่ใช่มาตรฐาน

โปรเจ็กต์โอเพนซอร์สนี้อาจช่วยให้แพลตฟอร์มของคุณเป็นไปตามข้อกำหนดเหล่านี้

ผู้ขาย ทีมปฏิบัติการ และบุคคลที่สามสามารถช่วยตรวจสอบความถูกต้องได้

เมื่อเรียกใช้ accounts.locations.create ที่มีการตั้งค่าพารามิเตอร์ validateOnly=true เราขอแนะนำให้คุณตรวจสอบว่ามีช่องที่ต้องกรอกอยู่และที่อยู่ไปรษณีย์อยู่ในรูปแบบที่ถูกต้อง

การเข้ารหัสพิกัดภูมิศาสตร์

การแปลงพิกัดภูมิศาสตร์จะแปลงที่อยู่เป็นพิกัดทางภูมิศาสตร์ ซึ่งคุณสามารถใช้วางเครื่องหมายบนแผนที่หรือเพื่อจัดตำแหน่งแผนที่ได้

ระบบจะใช้พิกัดละติจูดและลองจิจูดเพื่อสร้างสถานที่ตั้งจริงใน Maps ด้วยการแปลงพิกัดภูมิศาสตร์ใน Places API และจะใช้กับข้อมูลของบุคคลที่สามด้วย

ผู้ขาย ทีมปฏิบัติการ และบุคคลที่สามสามารถช่วยตรวจสอบว่าที่อยู่ลิงก์กับสถานที่อย่างถูกต้อง ซึ่งแสดงคู่พิกัดละติจูด-ลองจิจูด

การอัปเดตตำแหน่ง

การเปลี่ยนแปลงสถานที่ส่วนใหญ่มาจากเจ้าของและผู้จัดการสถานที่ แต่อาจมาจากชุมชนอินเทอร์เน็ตในวงกว้าง ไกด์ท้องถิ่น และ Google ด้วย วิธีที่ Google ใช้ในการค้นหาและแสดงข้อมูลทางธุรกิจอธิบายวิธีจัดการการอัปเดตและวิธีที่ข้อมูลปรากฏใน Maps และผลการค้นหา

โดยทั่วไปแล้วเราจะยอมรับการแก้ไข แต่ไม่รับประกันว่าจะยอมรับ หน้าสิ่งที่จะเกิดขึ้นกับการแก้ไขของคุณและหน้าจัดการการอัปเดตจาก Google ของทีมสนับสนุนจะอธิบายกระบวนการตรวจสอบและการเผยแพร่โดยละเอียด

วิธีการ locations.getGoogleUpdated จะแสดงรายละเอียดการแก้ไขตำแหน่งของ Google ดูคู่มือจัดการการอัปเดตของ Google เพื่อดูข้อมูลเพิ่มเติมเกี่ยวกับการยอมรับหรือปฏิเสธการอัปเดตเหล่านี้

ยืนยันสถานที่ตั้ง

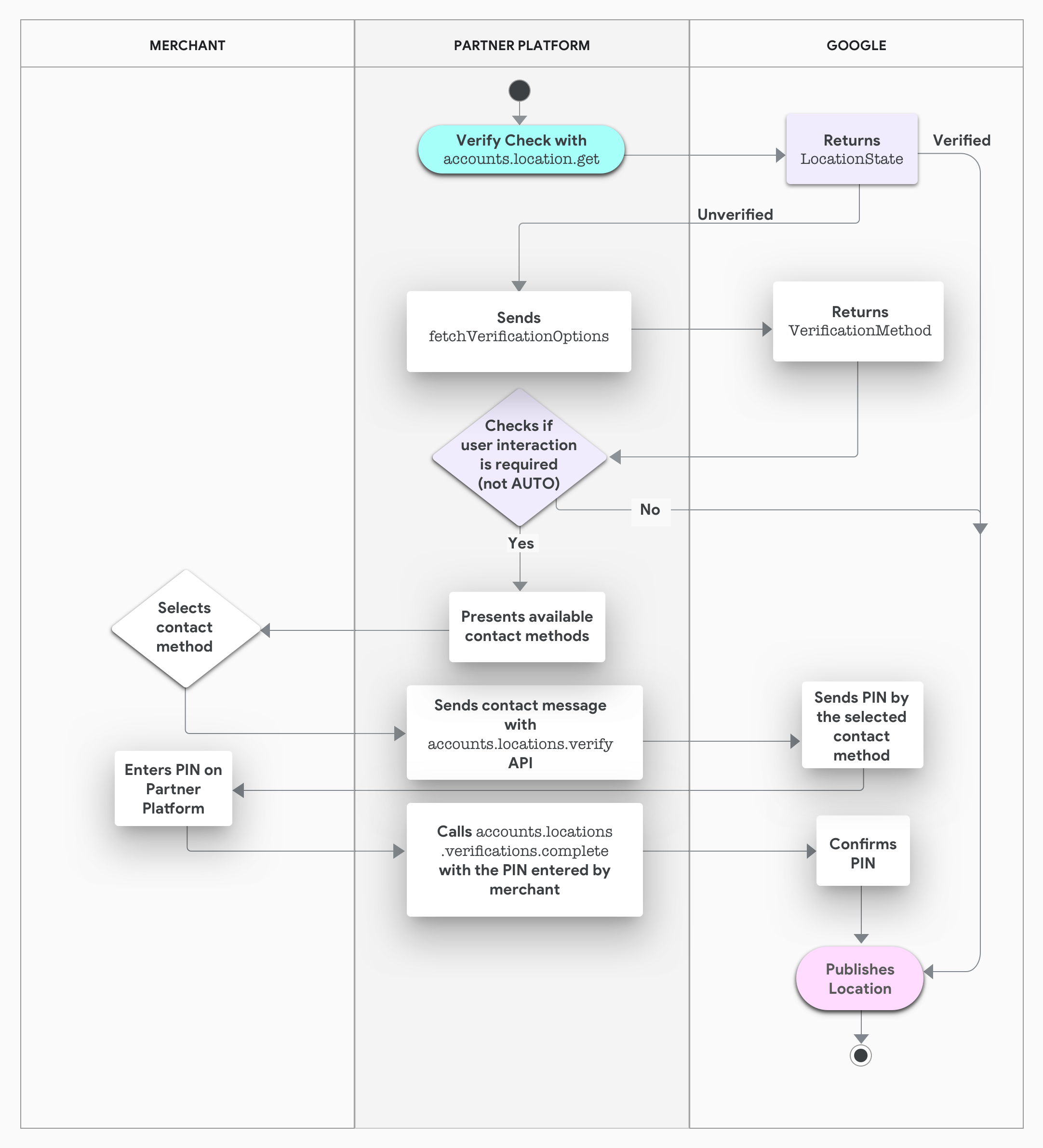
กระบวนการยืนยันสถานที่ตั้งจะเผยแพร่สถานที่ตั้งไปยัง Google Maps และ Search ธุรกิจที่ไม่ได้รับการยืนยันจะไม่ปรากฏแบบสาธารณะ กระบวนการนี้ช่วยยืนยันตัวตนของเจ้าของสถานที่ได้อย่างถูกต้อง และลิงก์บัญชี Google กับสถานที่นั้นได้อย่างมีประสิทธิภาพ เจ้าของอาจต้องป้อนรหัส PIN เพื่อยืนยันตำแหน่ง

การยืนยันตามแพลตฟอร์ม

แพลตฟอร์มของพาร์ทเนอร์สามารถยืนยันสถานที่ตั้งได้โดยไม่ต้องให้ผู้ใช้ออกจากแพลตฟอร์ม แพลตฟอร์มจะค้นหาวิธีการยืนยันที่ใช้ได้ เช่น อีเมล, SMS, เสียง และไปรษณียบัตร หรือจะดำเนินการโดยอัตโนมัติก็ได้ และหากจำเป็น ระบบจะแจ้งให้เจ้าของธุรกิจเลือกวิธีการที่ต้องการ บริการของ Google จะส่งรหัสยืนยัน PIN ไปยังเจ้าของธุรกิจ หากการยืนยันอัตโนมัติพร้อมใช้งาน เจ้าของธุรกิจจะไม่ต้องดำเนินการใดๆ เพื่อยืนยันธุรกิจให้สำเร็จ

แผนภาพต่อไปนี้แสดงกระบวนการยืนยันตามแพลตฟอร์ม

แผนภาพเวิร์กโฟลว์ของกระบวนการภาพรวมการยืนยันตามแพลตฟอร์ม
รูปที่ 2 แผนภาพภาพรวมของการยืนยันตามแพลตฟอร์ม

แนวทางปฏิบัติแนะนำ

ในบางกรณี การยืนยันอาจใช้เวลาถึงหลายวันจึงจะเสร็จสมบูรณ์ คุณต้องตรวจสอบสถานะการยืนยัน หากระบบแสดงรายการวิธีการยืนยันที่ว่างเปล่า ให้ลองอีกครั้ง

การเปลี่ยนแปลงชื่อ ที่อยู่ และหมวดหมู่ธุรกิจอาจทริกเกอร์การยืนยันอีกครั้ง ทำการแก้ไขประเภทเหล่านี้ก่อนเริ่มกระบวนการยืนยัน

ทําตามแนวทางปฏิบัติแนะนำต่อไปนี้เพื่อเพิ่มอัตรา Conversion ของผู้ขายให้ได้สูงสุด

  • วัดความถี่ที่แสดงวิธีการยืนยันแต่ละวิธี
  • วัดอัตราการหยุดกลางคันในกล่องโต้ตอบและขั้นตอนต่างๆ
  • ติดตามผลกับผู้ขายหากสถานที่ไม่ได้รับการตรวจสอบ

สาขาและแบรนด์

สาขาและแบรนด์ดำเนินงานภายใต้ข้อกำหนดที่แตกต่างกันเพื่อบรรลุเป้าหมายของแฟรนไชส์ ผู้รับแฟรนไชส์ และพาร์ทเนอร์ โดยสาขาจะได้รับการจัดการโดยทีมสนับสนุนและทีมพาร์ทเนอร์โดยเฉพาะ

ดูข้อมูลเพิ่มเติมเกี่ยวกับการลงทะเบียน การสร้าง และการยืนยันสถานที่ตั้งของเชนได้จากคู่มือขอรับการยืนยันหลายแห่งพร้อมกันสำหรับสถานที่ตั้ง 10 แห่งขึ้นไป

เมื่อยืนยันแล้ว คุณจะจัดการสถานที่ตั้งของเครือที่เผยแพร่ด้วย Business Profile API ได้เช่นเดียวกับการจัดการสถานที่ตั้งอื่นๆ โดยมีข้อยกเว้นบางประการ เช่น ผู้จัดการสถานที่จะได้รับการจัดการแตกต่างกัน และสามารถเพิ่มตนเองไปยังสถานที่ตั้งของแฟรนไชส์ได้ ดูข้อมูลเพิ่มเติมได้ในเจ้าของและผู้จัดการข้อมูล

การลิงก์

หากต้องการให้ค้นหาสถานที่ตั้งของคุณได้ คุณสามารถลิงก์สถานที่ตั้งกับ Google Ads, โพสต์ และรีวิว

ดูข้อมูลเกี่ยวกับวิธีซิงค์บัญชี Business Profile กับ Google Ads ได้จากคู่มือการผสานรวม Google Ads และโพสต์การใช้ Business Profile API เพื่อจัดการชิ้นงานสถานที่ตั้งในบล็อกนักพัฒนาซอฟต์แวร์ของ Google Ads

ดูข้อมูลทั่วไปและข้อมูลเพิ่มเติมเกี่ยวกับ AdWords API ได้ที่เว็บไซต์สําหรับนักพัฒนาซอฟต์แวร์ AdWords API หรือฟอรัม AdWords API

สถานที่ตั้ง storeCode ของ Business Profile API ต้องตรงกับค่าฟีดสินค้าคงคลังของผลิตภัณฑ์ในร้านของ Google Ads

ใช้รูปแบบต่อไปนี้เพื่อสร้างDeep Link

https://business.google.com/{edit|posts|reviews}/l/u{location_id}

Business Profile API จะแสดงรหัสบัญชีและรหัสสถานที่ตั้งแบบไม่สร้างความสับสน อินเทอร์เฟซเว็บของ Business Profile ใช้รหัสแบบสร้างความสับสนและแบบไม่สร้างความสับสนผสมกัน

มีข้อจํากัดการเข้าสู่ระบบและการเข้าถึงของผู้ใช้ ตัวอย่างเช่น ผู้ใช้บัญชี Google ต้องมีสิทธิ์ระดับเจ้าของหรือผู้จัดการจึงจะแก้ไขสถานที่ได้

เมตริกประสิทธิภาพ

API จะให้เมตริกประสิทธิภาพของสถานที่หลายรายการ

เมตริกต่อไปนี้พร้อมให้คุณวิเคราะห์สำหรับสถานที่ตั้งแต่ละแห่ง

  • จํานวนครั้งที่มีการดูแหล่งข้อมูลใน Google Search บนเดสก์ท็อป
  • จํานวนครั้งที่มีการดูแหล่งข้อมูลใน Google Search บนอุปกรณ์เคลื่อนที่
  • จำนวนครั้งที่มีการดูทรัพยากรใน Google Maps บนเดสก์ท็อป
  • จำนวนครั้งที่มีการดูแหล่งข้อมูลใน Google Maps บนอุปกรณ์เคลื่อนที่
  • จํานวนครั้งที่มีการคลิกเว็บไซต์
  • จํานวนครั้งที่มีการคลิกหมายเลขโทรศัพท์
  • จำนวนครั้งที่มีการขอเส้นทางการขับขี่
  • จํานวนครั้งที่มีการคลิกปุ่มคำกระตุ้นให้ดำเนินการ

ดูข้อมูลเพิ่มเติมเกี่ยวกับข้อมูลเชิงลึกของตําแหน่งได้ที่ดึงข้อมูลเชิงลึกของตําแหน่ง