ビジネス情報のセットアップ

ビジネス情報を設定するには、次の手順に沿って進める必要があります。

ビジネス情報の有無を確認する

Google 検索および Google マップの検索結果には、オーナー確認が済み、公開されているビジネス情報が表示されます。これらのビジネス情報には、それぞれオーナー権限を持つオーナーが存在します。別の Google アカウントにオーナーを変更するには、オーナー権限をリクエストする必要があります。ローカルガイドや一般ユーザーによって作成されたオーナー未申請のビジネスは、オーナー確認が済んでいません。プラットフォームによって新しいビジネス情報が作成され、オーナー確認が行われます。

Business Profile API を使用してビジネス情報を設定するには、販売者用のプラットフォームを作成して、Google に表示されるビジネスを管理する必要があります。プラットフォームでは、ビジネス名、住所、電話番号が一致するリスティングの検索をユーザーに許可できます。

GoogleLocations API を使用すると、ビジネス プロフィールで、特定のビジネスが他の販売者によってすでにオーナー申請されているかどうかを事前に確認できます。まだオーナー申請されていなければ、そのビジネスのオーナー権限をすぐにリクエストできます。それ以外の場合は、新しいビジネスを作成して、オーナー確認を行う必要があります。

詳しくは、一致するリスティングを検索するをご覧ください。

ビジネスの検索結果

ビジネス リスティングを検索する際、以下の手順で、新しいビジネスのオーナー権限を申請する必要があります。

  1. 販売者からビジネスデータ(ビジネス名住所業種など)を収集します。
  2. googleLocations.search エンドポイントを呼び出します。その際、収集したビジネスデータをリクエスト本文に含めます。または、Google 検索や Google マップでユーザーが検索するような語句(新宿のスターバックス」など)を含めることもできます。
  3. API から、一致候補となるビジネスと各ビジネスの情報(locationName、address など)のリストが返されます。

    API からビジネスのリストが返されたら、次のいずれかの手順を行います。

    1. 一致するものがない場合は、新しいビジネスを作成し、オーナー確認に進みます。
    2. 一致するビジネスが 1 つ以上ある場合は、ビジネス オーナーであることを確認し、最も近いビジネスを選択します。

      requestAdminRightsUrl が存在する場合、そのオーナーは自分の Google アカウントにログインし、該当するリンクをクリックして、オーナー権限のリクエストを開始する必要があります。

      requestAdminRightsUrl が存在しない場合は、新しいビジネスを作成し、オーナー確認に進みます。

オーナー権限のリクエスト

オーナー権限の申請プロセスでは、販売者の信頼、明示的なコミュニケーション、Google アカウントが必要になります。オーナー権限の申請は部分的に自動化されています。一部のステップでは、ビジネス オーナーがプラットフォームから離れ、Google アカウントにログインして、ビジネス プロフィールでボタンやリンクをクリックする必要があります。

ビジネスを譲渡するには、最大で 7 日間かかります。ビジネスを譲渡した後、販売者は自分の Google アカウントにログインし、オーナー権限の申請プロセスを手動で実行する必要があります。

現在のビジネス オーナーがリクエストを拒否する場合があります。また、申請者が Google からの通知メールに対応し忘れる可能性もあります。オーナー権限の申請が拒否された場合、申請者は手動で再申請できます。

処理がすみやかに行われるよう、オーナー権限のリクエストを追跡するプロセスを実装することをおすすめします。申請開始から 7~10 日後に、申請者に対して自動または手動でフォローアップを行ってください。

ビジネスのオーナー権限プロセスの概要

次の図は、ビジネスのオーナー権限プロセスを示しています。

ビジネスのオーナー権限申請プロセスを示すスイムレーン図。
図 1. ビジネスのオーナー権限申請プロセスの概略図

ビジネスの重複

ビジネス プロフィールでオーナー確認が済んでいるビジネスを追加した場合、そのビジネスは Google マップに表示されず、ビジネスが重複していることがアカウントに通知されます。オーナー確認を行えるビジネスは 1 つだけです。重複するビジネスはオーナー確認が行われず、公開もされません。重複するビジネスを手動で削除する必要はありません。

通常、クチコミは、新しくオーナー確認されたビジネスに移行されます。詳細については、リスティング間のクチコミの移行をご覧ください。

ビジネスの作成

Google マップでは、場所はプレイス ID で表され、ビジネス プロフィールのアカウントとビジネスはアカウント ID と地域 ID で表されます。

ビジネス拠点とプレイス

新しいビジネスを作成すると、そのビジネスは Google マップのプレイスに関連付けられます。これは、住所が公開されているかどうかにかかわらず、非店舗型ビジネスにも適用されます。

ビジネスを作成する際の推奨手順は次のとおりです。

  • このプロセスを開始したビジネス オーナーは、Google Maps JavaScript の Places ウィジェットおよび Geocoding API を使用すると、地図上でビジネスの正確な場所にピンを立てることができます。
  • 新興住宅地や高成長地域の場合、緯度と経度の座標が必要になることがあります。通常、Google マップでは、プレイス ID、住所、緯度と経度のデータが使用されます。

ビジネス拠点とプレイスには多対多の関係があります。複数のビジネス拠点に 1 つのプレイス ID を関連付けることができます。たとえば、1 件のショッピング センター内の各売り場や病院内の各病棟は、それぞれ異なる拠点になります。逆に、複数のプレイス ID を 1 つのビジネス拠点に関連付けることもできます。詳細については、Google に掲載するローカル ビジネス情報のガイドラインをご覧ください。このガイドラインはすべてのユーザーに適用されます。

Google マップのプレイス ID

マップのプレイス ID は一意ではなく、時間とともに変わる可能性があります。プレイス ID を安全にキャッシュ、保存、管理する方法、およびそれらの範囲を指定する方法については、プレイス ID ガイドをご覧ください。

構内図を作成および更新する方法については、ヘルプセンターのインドアマップを使って構内図を表示するをご覧ください。

OAuth 認証情報

できる限り、ビジネス オーナーの OAuth 認証情報を使用してビジネスを作成してください。これにより、ビジネス オーナーの Google アカウントがメインのオーナーとみなされ、オーナーの名前を使用せずに招待を管理したり、オーナー権限を変更したりできるようになります。

API オブジェクトとリスティングのステータス

API Location オブジェクトは、ビジネス拠点に関連するすべての情報をカプセル化します。 Metadata オブジェクトは、マップの URL など、ビジネス拠点に関する詳細情報を提供します。

各リスティング ステータスについて詳しくは、ビジネス情報のステータスを理解するをご覧ください。

カテゴリと属性

ビジネス情報を作成または更新するときは、クエリを実行し、カテゴリ属性の最新リストから必要な項目を選択することをおすすめします。カテゴリと属性のリストは変更される可能性があります。

API メソッド categories.list および attributes.list を使用して、取得します。最新の正確なリストを Google から取得します。使用可能なカテゴリと属性は、言語や地域によって異なります。言語と地域は、BCP 47 の言語コードおよび ISO 3166-1 alpha-2 の国コードで表されます。

住所

住所は、地域と言語に関するビジネス プロフィールの住所要件に準拠している必要があります。多くの場合、コミュニティが Google マップに追加し、オーナー確認が済んでいないビジネス情報より厳しい要件が設けられています。Google マップおよび Google 検索のユーザーやローカルガイドは、オーナー未申請のビジネスに住所と詳細情報を入力できます。通常、これらの情報は一般的な話し言葉で入力され、形式が標準化されていません。

準拠すべき要件の詳細については、オープンソース プロジェクトをご覧ください。

販売者、運用チーム、サードパーティによる正確さの維持に役立ちます。

validateOnly=true パラメータを設定して accounts.locations.create を呼び出すときは、必須フィールドが指定されており、住所の形式が適切であることを確認してください。

ジオコーディング

ジオコーディングは住所を地理座標に変換します。この座標を使用して、地図上にマーカーを配置したり、特定の場所を指定したりできます。

緯度と経度の座標に基づき、ジオコーディングPlaces API、サードパーティのデータを使用して、地図上の物理的な場所が特定されます。

販売者、運用チーム、サードパーティは、特定の住所を、緯度と経度の座標で表される場所に正確に関連付けることができます。

ビジネス情報の更新

ビジネス情報を変更するのは、主にビジネス オーナーや管理者ですが、さまざまなインターネット ユーザー、ローカルガイド、Google が変更する場合もあります。最新のビジネス情報がどのように管理され、Google マップや Google 検索にどのように表示されるかについては、Google に表示されるビジネス情報の情報源をご覧ください。

ビジネス情報を編集する場合、通常は編集内容が承認されますが、不承認となる可能性もあります。編集内容の審査と公開について詳しくは、ヘルプセンターの編集内容の反映および Google による変更を管理するをご覧ください。

locations.getGoogleUpdated メソッドは、Google によって更新されたビジネス情報の詳細を返します。これらの更新の承認または拒否の詳細については、Google による変更を管理するをご覧ください。

ビジネスのオーナー確認

ビジネスのオーナー確認が完了すると、ビジネス情報が Google マップと Google 検索に公開されます。オーナー確認が済んでいないビジネス情報は一般ユーザーに表示されません。このプロセスでは、ビジネス オーナーであることを確認し、Google アカウントをそのビジネスにリンクします。ビジネスのオーナー確認を行う際、場合によっては、PIN コードを入力する必要があります。

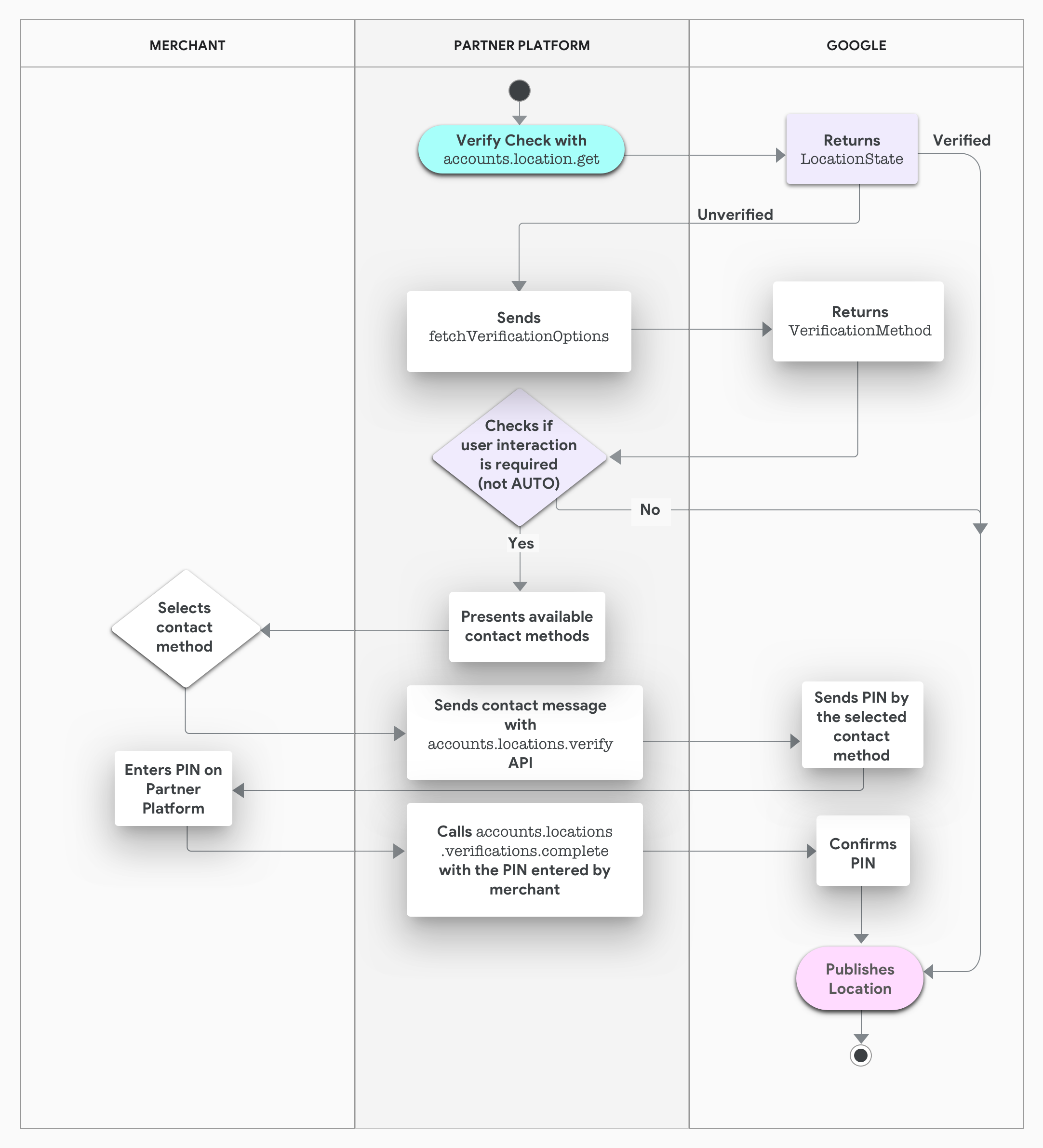
プラットフォームでのオーナー確認

パートナー プラットフォームを使用すると、プラットフォームから移動せずにビジネスのオーナー確認を行えます。パートナー プラットフォームが使用可能なオーナー確認方法(メール、SMS、音声、郵便はがき、自動)を照会し、必要であれば、希望の方法を選択するようビジネス オーナーに要求します。その後、Google サービスにより、オーナー確認用の PIN コードがビジネス オーナーに送られます。自動的なオーナー確認が可能な場合、ビジネスのオーナー確認がすべて自動的に行われるため、ビジネス オーナーは何もする必要がありません。

次の図は、プラットフォームを使用したオーナー確認プロセスを示しています。

プラットフォームを使用したオーナー確認プロセスのスイムレーン図。
図 2. プラットフォームを使用したオーナー確認の概略図

運用のポイント

状況によっては、オーナー確認が完了するまで数日かかる場合があります。オーナー確認の状況を追跡する必要があります。オーナー確認の方法として空のリストが返された場合は、再試行してください。

ビジネスの名前、住所、カテゴリを変更すると、再確認が必要になります。これらの情報を編集してから、オーナー確認プロセスを開始してください。

次の推奨事項に沿って、販売者のコンバージョン率を最大化してください。

  • 各確認方法が提示される頻度を測定します。
  • ダイアログと手順の離脱率を測定します。
  • ビジネスがオーナー確認されない場合は、販売者に連絡します。

チェーンとブランド

チェーンとブランドは、フランチャイズ、フランチャイズ加盟店、パートナーの目標に応じて、それぞれ異なる要件のもとで運営されています。チェーンは、専用のパートナーおよびサポートチームによって管理されます。

チェーン店の登録、作成、オーナー確認について詳しくは、10 件以上のビジネス情報について一括確認をリクエストするをご覧ください。

オーナー確認が済み、一般に公開されているチェーン店は、他のビジネスと同じように Business Profile API で管理できます。たとえば、サイト管理者は、自分自身をフランチャイズ店に追加できます。詳しくは、リスティングのオーナーと管理者をご覧ください。

リンク

Google 広告、投稿、クチコミにリンクすると、ビジネスがユーザーが目に留まりやすくなります。

ビジネス プロフィール アカウントを Google 広告にリンクする方法については、ガイドの Google 広告との連携、および Business Profile API を使用して住所表示オプションを管理する(Google 広告デベロッパー ブログの投稿)をご覧ください。

AdWords API の概要および詳細については、AdWords API のデベロッパー サイトAdWords API フォーラムをご覧ください。

Business Profile API のビジネス storeCode は、Google 広告のローカル商品在庫フィードと一致している必要があります。

次の形式を使用してディープリンクを作成します。

https://business.google.com/{edit|posts|reviews}/l/u{location_id}

この Business Profile API は、難読化されていないアカウントとビジネス ID を返します。ビジネス プロフィールのウェブ インターフェースでは、難読化された ID と難読化されていない ID が使用されます。

ユーザーによるログインとアクセスには制限が適用されます。たとえば、Google アカウント ユーザーがビジネス情報を編集するには、オーナーまたは管理者の権限が必要です。

パフォーマンスの指標

Google My Business API は、ビジネスに関するパフォーマンスの指標を提供します。

各ビジネスについて、次の指標を分析で使用できます。

  • パソコンの Google 検索でリソースが閲覧された回数
  • モバイルの Google 検索でリソースが閲覧された回数
  • パソコンの Google マップでリソースが閲覧された回数
  • モバイルの Google マップでリソースが閲覧された回数
  • ウェブサイトがクリックされた回数
  • 電話番号がクリックされた回数
  • 運転ルートが要求された回数
  • 行動を促すフレーズのボタンがクリックされた回数

ビジネスの分析情報について詳しくは、ビジネスの分析情報を取得するをご覧ください。