Standorte einrichten

Zum Einrichten von Standorten sind folgende Schritte erforderlich:

Standorte suchen

Veröffentlichte, bestätigte Standorte sind eine kanonische Funktion in den Ergebnissen von Google Maps und der Google Suche. Diese Standorte haben einen bestehenden bestätigten Inhaber. Wenn ein anderes Google-Konto als Inhaber festgelegt werden soll, muss die Inhaberschaft beantragt werden. Nicht beanspruchte Standorte, die von Local Guides oder der Nutzer-Community erstellt wurden, gelten als unbestätigt. Plattformen können neue Standorte erstellen und bestätigen.

Wenn Sie Ihre Standorte mit den Google Unternehmensprofil-APIs einrichten möchten, müssen Sie eine Plattform erstellen, auf der Ihre Händler ihr Unternehmen auf Google verwalten können. Auf der Plattform können Sie Nutzern die Möglichkeit geben, anhand des Namens, der Adresse und der Telefonnummern ihres Unternehmens nach übereinstimmenden Einträgen zu suchen.

Mit der GoogleLocations API lässt sich im Voraus sehen, ob ein anderer Händler bereits Anspruch auf einen Standort in Google Unternehmensprofil erhoben hat. Ist das nicht der Fall, können Sie sofort die Inhaberschaft für diesen Standort beantragen. Wurde bereits Anspruch auf den Standort erhoben, müssen Sie einen neuen erstellen und bestätigen.

Weitere Informationen zur Suche nach übereinstimmenden Einträgen finden Sie hier.

Ergebnisse der Standortsuche

Wenn Sie nach Standorteinträgen suchen, müssen Sie Folgendes tun, um Anspruch auf einen neuen Standort zu erheben:

  1. Fordern Sie Standortdaten wie den Namen, die Adresse und die Kategorie des Unternehmens vom Händler an.
  2. Rufen Sie den Endpunkt googleLocations.search auf und geben Sie die Standortdaten im Anfragetext des Aufrufs an. Alternativ können Sie nach einem Abfragestring suchen, ähnlich dem, den Nutzer in die Google Suche oder in Google Maps eingeben. Beispiel für einen Abfragestring: "Starbucks Kurfürstendamm Berlin"
  3. Die API gibt zu jedem Standort eine Liste mit möglichen Übereinstimmungen und standortbezogenen Informationen zurück, z. B. den jeweiligen locationName und die Adresse.

    Danach haben Sie zwei Möglichkeiten:

    1. Wenn es keine Übereinstimmungen gibt, erstellen Sie einen neuen Standort und fahren Sie dann mit der Bestätigung fort.
    2. Falls es Übereinstimmungen gibt, lassen Sie den Geschäftsinhaber die richtige auswählen.

      Wenn requestAdminRightsUrl vorhanden ist, muss sich der vorgeschlagene Inhaber in seinem Google-Konto anmelden und auf den Link klicken, um den Vorgang zum Antrag auf Inhaberschaft zu starten.

      Wenn requestAdminRightsUrl nicht vorhanden ist, erstellen Sie einen neuen Standort und fahren Sie dann mit der Bestätigung fort.

Anträge auf Inhaberschaft

Das Vertrauen von Händlern, eine klare Kommunikation und Google-Konten spielen eine zentrale Rolle beim Beantragen der Inhaberschaft. Die Anträge können zum Teil automatisiert werden. Für einige Schritte muss der vorgeschlagene Geschäftsinhaber die Plattform verlassen, sich in seinem Google-Konto anmelden und auf Schaltflächen oder Links in Google Unternehmensprofil klicken.

Das Übertragen eines Unternehmens kann bis zu sieben Tage dauern. Danach muss sich der Händler anmelden und den Prozess zum Beantragen der Inhaberschaft manuell abschließen.

Bestehende Geschäftsinhaber können den Antrag ablehnen. Manchmal reagieren vorgeschlagene Inhaber auch nicht auf die E-Mail-Benachrichtigung von Google. Wenn der Antrag abgelehnt wird, kann der vorgeschlagene Geschäftsinhaber manuell Einspruch einlegen.

Um die Abbruchrate zu minimieren, empfehlen wir Ihnen, einen Prozess zur Nachverfolgung von Anträgen auf Inhaberschaft zu implementieren. Es bietet sich an, den vorgeschlagenen Inhaber innerhalb von sieben bis zehn Tagen nach Antragstellung noch einmal zu kontaktieren, entweder automatisch oder manuell.

Prozess zum Beantragen der Inhaberschaft von Standorten

Nachfolgend sehen Sie ein Diagramm für den Prozess zum Beantragen der Inhaberschaft von Standorten:

Swimlane-Diagramm für den Prozess zum Beantragen der Inhaberschaft von Standorten
Abbildung 1. Übersichtsdiagramm für den Prozess zum Beantragen der Inhaberschaft von Standorten

Duplikate

Wenn Sie einen Standort hinzufügen, der bereits in Google Unternehmensprofil bestätigt wurde, wird er nicht in Google Maps angezeigt und in Ihrem Konto als „Doppelter Standort“ markiert. Es ist nur ein einziger, bestätigter Standort zulässig. Doppelte Standorte werden nicht bestätigt und nicht veröffentlicht. Es ist nicht nötig, sie manuell zu entfernen.

Rezensionen werden normalerweise zum neu bestätigten Standort verschoben. Weitere Informationen finden Sie unter Rezensionen zwischen Unternehmensprofilen verschieben.

Standorte erstellen

In Google Maps werden Orte durch Orts-IDs und Google Unternehmensprofil-Konten und Standorte durch Konto-IDs bzw. Standort-IDs dargestellt.

Standorte und Orte

Wenn Sie einen neuen Standort erstellen, wird er einem Ort in Google Maps zugewiesen. Das ist auch bei Unternehmen ohne festen Standort in einem Einzugsgebiet der Fall, obwohl deren Adresse nicht öffentlich sichtbar ist.

Beim Erstellen von Standorten empfehlen wir folgende Vorgehensweisen:

  • Wenn Sie Geschäftsinhaber sind und den Prozess anstoßen, sind die Places-Widgets der Google Maps JavaScript API und die Geocoding API die beste Möglichkeit, den Standort Ihres Unternehmens auf einer Karte genau zu markieren.
  • Für neu erschlossene Bereiche und wachstumsstarke Regionen müssen unter Umständen Breiten- und Längengrade angegeben werden. Normalerweise werden in Google Maps Orts-IDs, Adressen sowie Breiten- und Längengraddaten automatisch abgeleitet.

Zwischen Standorten und Orten besteht eine m:n-Beziehung. Einer Orts-ID können mehrere Standorte zugewiesen sein. Zum Beispiel stellen Geschäfte in einem Einkaufszentrum oder Fachabteilungen eines Krankenhauses mehrere Standorte dar. Umgekehrt können einem Standort auch mehrere Orts-IDs zugewiesen sein. Weitere Informationen finden Sie in den Richtlinien für die Präsentation Ihres Unternehmens auf Google. Die Richtlinien gelten für alle Nutzer.

Orts-IDs von Google Maps

Die Orts-IDs von Google Maps sind nicht eindeutig und können sich im Laufe der Zeit ändern. Informationen zum sicheren Speichern im Cache, Speichern und Verwalten der Orts-IDs von Maps, zu mehreren Orts-IDs und zur Auswertung ihrer Nutzung finden Sie im Leitfaden zu Orts-IDs.

Unter Gebäudepläne mit Indoor-Karten ansehen können Sie nachlesen, wie Gebäudepläne erstellt und aktualisiert werden.

OAuth-Anmeldedaten

Verwenden Sie nach Möglichkeit die OAuth-Anmeldedaten des Geschäftsinhabers, um den Standort zu erstellen. Dadurch wird das Google-Konto des Inhabers als primärer Inhaber zum Verwalten von Einladungen und Ändern der Inhaberschaft eingerichtet. Der Name des Inhabers wird dabei nicht verwendet.

API-Objekte und Eintragsstatus

Das API-Objekt Location enthält alle Daten zu einem Standort. Das Metadata-Objekt enthält Details zum Standort, z. B. die Maps-URL.

Eine ausführliche Beschreibung der einzelnen Eintragsstatus finden Sie hier.

Kategorien und Attribute

Wenn Sie Standorte erstellen oder aktualisieren, empfiehlt es sich, eine aktuelle Liste mit Kategorien und Attributen abzurufen und daraus auszuwählen. Die Liste der verfügbaren Kategorien und Attribute kann sich jederzeit ändern.

Sie können die API-Methoden categories.list und attributes.list verwenden, um eine aktuelle und korrekte Version der Liste von Google zu erhalten. Die verfügbaren Optionen sind lokalisiert. Sie unterscheiden sich je nach Sprache und Region. Die API verwendet BCP-47-Sprachcodes und ISO 3166-1 Alpha-2-Ländercodes, um Sprachen und Regionen zu beschreiben.

Adressen

Adressen müssen den regionalen und sprachlichen Google Unternehmensprofil-Anforderungen für Adressen entsprechen. Die Anforderungen sind häufig höher als die von Unternehmen in Google Maps, die nicht bestätigt wurden. Local Guides und Nutzer von Google Maps und der Google Suche können Unternehmensadressen und Details für Standorte eingeben, auf die kein Anspruch erhoben wurde. Diese Informationen sind oft umgangssprachlich und liegen in nicht standardisierten Formaten vor.

Dieses Open-Source-Projekt kann dazu beitragen, dass Ihre Plattform die Anforderungen erfüllt.

Händler, Operations-Teams und Dritte können die Richtigkeit der Angaben sichern.

Wenn Sie accounts.locations.create aufrufen und der Parameter validateOnly=true gesetzt ist, sollten Sie prüfen, ob die Pflichtfelder vorhanden und die Adressen richtig formatiert sind.

Geocoding

Beim Geocoding werden Adressen in geografische Koordinaten umgewandelt, mit denen Sie Markierungen auf einer Karte platzieren oder die Karte positionieren können.

Die Koordinaten des Breitengrads und des Längengrads werden verwendet, um mit Geocoding und Places APIs physische Standorte in Maps festzulegen. Sie werden auch mit Daten von Drittanbietern kombiniert.

Händler, Operations-Teams und Dritte können dazu beitragen, dass Adressen richtig mit einem Ort verknüpft werden, der ein Koordinatenpaar aus Breiten- und Längengrad darstellt.

Standortaktualisierungen

Änderungen an Standorten werden hauptsächlich von Inhabern und Administratoren des jeweiligen Standorts vorgenommen. Sie können aber auch aus der Internetcommunity, von Local Guides und von Google stammen. Unter Informationen in Brancheneinträgen – Quellen und Verwendung können Sie nachlesen, wie Updates verwaltet werden und wie sie in Google Maps und in den Suchergebnissen angezeigt werden.

Änderungen werden in der Regel akzeptiert, dies kann jedoch nicht garantiert werden. Auf den Supportseiten Was mit Ihren Änderungen passiert und Google-Updates verwalten finden Sie genaue Informationen zur Überprüfung und Veröffentlichung von Änderungen.

Die Methode locations.getGoogleUpdated gibt Details zu Standortänderungen durch Google zurück. Weitere Informationen dazu, wie Sie Änderungen akzeptieren oder ablehnen, finden Sie in unserem Leitfaden Google-Updates verwalten.

Standorte bestätigen

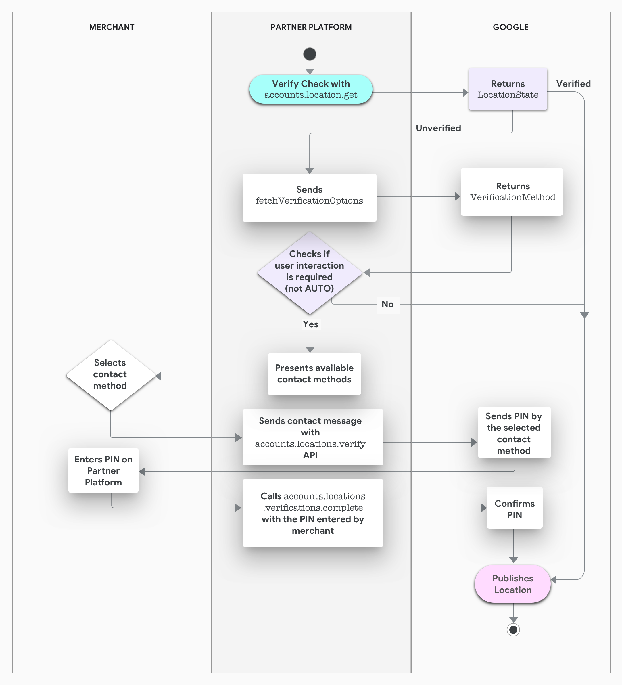
Bestätigte Standorte werden in Google Maps und in der Google Suche veröffentlicht. Nicht bestätigte Unternehmen sind nicht öffentlich sichtbar. Beim Bestätigungsverfahren wird die Identität des Standortinhabers geprüft und ein Google-Konto mit dem Standort verknüpft. Der Inhaber muss unter Umständen eine PIN eingeben, um den Standort zu bestätigen.

Plattformbasierte Bestätigung

Partnerplattformen können Standorte bestätigen, ohne dass Nutzer die Plattform verlassen müssen. Die Plattform fragt die verfügbaren Bestätigungsmethoden, wie Bestätigung per E-Mail, SMS, Anruf oder Postkarte oder sofortige und Bulk-Bestätigung, ab und fordert den Geschäftsinhaber gegebenenfalls auf, seine bevorzugte Methode auszuwählen. Die Google-Dienste stellen den Bestätigungscode (PIN) für den Geschäftsinhaber bereit. Wenn die sofortige Bestätigung verfügbar ist, muss der Geschäftsinhaber nichts tun, um sein Unternehmen zu bestätigen.

Hier sehen Sie den Ablauf der plattformbasierten Bestätigung:

Swimlane-Diagramm der plattformbasierten Bestätigung
Abbildung 2. Übersichtsdiagramm für die plattformbasierte Bestätigung

Best Practices

In manchen Fällen kann die Bestätigung mehrere Tage dauern. Der Status der Bestätigung muss von Ihnen abgefragt werden. Wird eine leere Liste mit Bestätigungsmethoden zurückgegeben, nutzen Sie Wiederholversuche.

Änderungen an Namen, Adressen und Kategorien von Unternehmen können eine neue Bestätigung erforderlich machen. Nehmen Sie entsprechende Änderungen vor, bevor Sie mit dem Bestätigungsprozess beginnen.

Befolgen Sie diese Best Practices, um die Conversion-Raten von Händlern zu maximieren:

  • Erfassen Sie, wie oft die einzelnen Bestätigungsmethoden angezeigt werden.
  • Erfassen Sie die Abbruchraten in verschiedenen Dialogfeldern und bei verschiedenen Schritten.
  • Kontaktieren Sie den Händler, wenn der Standort nicht bestätigt wird.

Ketten und Marken

Für Ketten und Marken gelten unterschiedliche Anforderungen, um die Zielvorhaben von Franchise, Franchisenehmern und Partnern umzusetzen. Ketten werden von einem speziellen Team für Partner und Support verwaltet.

Weitere Informationen zum Registrieren, Erstellen und Bestätigen von Standorten von Ketten finden Sie unter Bulk-Bestätigung für zehn oder mehr Profile anfordern.

Nach der Bestätigung können die veröffentlichten Standorte von Ketten mit den Google Unternehmensprofil-APIs genau wie andere Standorte verwaltet werden – mit einigen Ausnahmen. Beispielsweise werden Site-Manager anders behandelt und können sich selbst Franchise-Standorten hinzufügen. Weitere Informationen finden Sie unter Inhaber und Administratoren von Einträgen.

Verknüpfungen

Um die Auffindbarkeit Ihres Standorts zu verbessern, können Sie ihn mit Google Ads, Beiträgen und Rezensionen verknüpfen.

Informationen dazu, wie Sie Ihr Google Unternehmensprofil-Konto mit Google Ads synchronisieren, finden Sie im Leitfaden Verknüpfung mit Google Ads und im Blogpost für Google Ads-Entwickler Using the Business Profile APIs to manage your location extensions (Standorterweiterungen über die Business Profile APIs verwalten).

Allgemeine und weitere Informationen zur AdWords API erhalten Sie auf der Entwicklerwebsite für die AdWords API und im AdWords API-Forum.

Der storeCode des Standorts in den Google Unternehmensprofil-APIs muss mit dem Wert im Google Ads-Feed mit lokalem Inventar übereinstimmen.

Verwenden Sie das folgende Format, um einen Deeplink zu erstellen:

https://business.google.com/{edit|posts|reviews}/l/u{location_id}

Die Google Unternehmensprofil-APIs geben nicht verschleierte Konto- und Standort-IDs zurück. Auf der Weboberfläche von Google Unternehmensprofil wird eine Kombination aus verschleierten und nicht verschleierten IDs verwendet.

Es gelten Beschränkungen für die Nutzeranmeldung und den Zugriff. Der Nutzer eines Google-Kontos benötigt beispielsweise Inhaber- oder Administratorrechte, um einen Standort zu bearbeiten.

Leistungsmesswerte

Die API bietet verschiedene Leistungsmesswerte zu Standorten.

Für jeden Standort stehen folgende Messwerte für Analysen zur Verfügung:

  • Wie oft die Ressource in der Google Suche auf Computern aufgerufen wurde
  • Wie oft die Ressource in der Google Suche über Mobilgeräte aufgerufen wurde
  • Wie oft die Ressource auf Google Maps auf Computern aufgerufen wurde
  • Wie oft die Ressource auf Google Maps über Mobilgeräte aufgerufen wurde
  • Wie oft die Website angeklickt wurde
  • Wie oft die Telefonnummer angeklickt wurde
  • Wie oft die Route angefordert wurde
  • Wie oft auf die Call-to-Action-Schaltfläche geklickt wurde

Mehr zu Standortinformationen