Penyiapan lokasi

Untuk menyiapkan lokasi, Anda perlu melakukan langkah-langkah berikut:

Menemukan lokasi

Lokasi terverifikasi yang dipublikasikan adalah fitur kanonis dalam hasil Google Penelusuran dan Maps. Lokasi ini memiliki pemilik terverifikasi yang ada. Untuk mengubah kepemilikan dari satu Akun Google ke yang lain, permintaan kepemilikan diperlukan. Lokasi yang tidak diklaim yang dibuat oleh local guide atau komunitas pengguna dianggap tidak diverifikasi. Platform membuat dan memverifikasi lokasi baru.

Untuk menyiapkan lokasi Anda dengan API Profil Bisnis, Anda perlu membuat platform bagi penjual untuk mengelola bisnis mereka di Google. Di platform Anda, Anda dapat mengizinkan pengguna untuk menelusuri listingan yang cocok dengan data nama, alamat, dan telepon bisnis mereka.

GoogleLocations API memungkinkan Anda melihat di awal apakah lokasi sebelumnya telah diklaim oleh penjual lain di Profil Bisnis. Jika lokasi belum diklaim, Anda dapat segera meminta kepemilikan lokasi tersebut. Jika tidak, Anda harus membuat dan memverifikasi lokasi baru.

Untuk mendapatkan informasi tambahan, lihat panduan Menelusuri listingan yang cocok.

Hasil penelusuran lokasi

Saat menelusuri listingan lokasi, Anda perlu menyelesaikan langkah-langkah berikut untuk mengklaim lokasi baru:

  1. Kumpulkan data lokasi seperti nama bisnis, alamat, dan kategori dari penjual.
  2. Panggil endpoint googleLocations.search dan masukkan data lokasi dalam isi permintaan panggilan. Atau, Anda dapat menelusuri string kueri, yang mirip dengan yang dimasukkan pengguna di Penelusuran dan Maps. Misalnya, "Starbucks 5th ave NYC" adalah kueri string.
  3. API ini menampilkan daftar potensi kecocokan lokasi dan informasi tentang setiap lokasi, seperti locationName dan alamat masing-masing.

    Saat menerima data yang ditampilkan oleh API ini, Anda memiliki dua opsi:

    1. Jika tidak ada kecocokan, buat lokasi baru dan verifikasi lokasi tersebut.
    2. Jika ada satu atau beberapa kecocokan, minta pemilik bisnis untuk memilih kecocokan terdekat.

      Jika requestAdminRightsUrl ada, pemilik yang diusulkan harus login ke Akun Google mereka dan mengklik link untuk memulai proses permintaan kepemilikan.

      Jika requestAdminRightsUrl tidak ada, buat lokasi baru dan verifikasi lokasi baru tersebut.

Permintaan kepemilikan

Kepercayaan penjual, komunikasi yang jelas, dan Akun Google adalah bagian penting dalam proses klaim kepemilikan. Klaim kepemilikan mungkin diotomatiskan sebagian, dengan beberapa langkah yang mengharuskan pemilik bisnis yang diusulkan untuk keluar dari platform, login ke Akun Google mereka, dan mengklik tombol atau link di Profil Bisnis.

Perlu waktu hingga tujuh hari untuk berhasil mentransfer bisnis. Saat berhasil ditransfer, penjual harus login dan secara manual menyelesaikan proses klaim kepemilikan.

Pemilik bisnis yang ada dapat menolak permintaan, dan pemilik yang diusulkan mungkin gagal menindaklanjuti email notifikasi dari Google. Jika klaim kepemilikan ditolak, pemilik bisnis yang diusulkan dapat mengajukan banding secara manual.

Untuk meminimalkan permintaan yang gagal ditindaklanjuti, sebaiknya Anda menerapkan proses untuk melacak permintaan kepemilikan. Sebaiknya Anda melakukan tindakan lanjutan otomatis atau manual terhadap pemilik yang diusulkan dalam waktu 7-10 hari sejak klaim dimulai.

Ringkasan proses kepemilikan lokasi

Diagram berikut menampilkan proses kepemilikan lokasi:

Diagram swimlane proses kepemilikan lokasi.
Gambar 1. Diagram ringkasan proses kepemilikan lokasi

Duplikat

Jika Anda menambahkan lokasi yang sudah diverifikasi di Profil Bisnis, lokasi tersebut tidak akan muncul di Google Maps dan ditandai sebagai "lokasi duplikat" di akun Anda. Hanya satu lokasi terverifikasi yang diizinkan. Lokasi duplikat tidak diverifikasi dan dipublikasikan. Tidak perlu menghapus duplikat secara manual.

Ulasan biasanya dimigrasikan ke lokasi yang baru diverifikasi. Lihat Memindahkan ulasan di listingan untuk mendapatkan informasi lebih lanjut.

Membuat lokasi

Di Google Maps, tempat diwakili oleh ID tempat, dan akun serta lokasi Profil Bisnis diwakili oleh ID akun dan ID lokasi.

Lokasi dan tempat

Saat Anda membuat lokasi baru, lokasi tersebut dikaitkan dengan tempat di Google Maps. Hal ini juga berlaku untuk bisnis jasa sistem panggilan, meskipun alamatnya tidak terlihat secara publik.

Kami merekomendasikan praktik berikut saat Anda membuat lokasi:

  • Jika Anda adalah pemilik bisnis yang mendorong proses, widget Places JavaScript Google Maps dan Geocoding API menawarkan pengalaman terbaik yang paling dikenal bagi Anda untuk menempatkan pin pada peta guna menetapkan lokasi bisnis dengan tepat.
  • Pembangunan baru dan wilayah pertumbuhan tinggi mungkin memerlukan koordinat garis lintang dan garis bujur. Biasanya, Google Maps menetapkan ID tempat, alamat, dan data garis lintang-garis bujur.

Lokasi dan tempat memiliki hubungan many-to-many. Bisa saja beberapa lokasi terkait dengan satu ID tempat. Misalnya, departemen di dalam mal atau rumah sakit adalah beberapa lokasi. Sebaliknya, bisa saja ada beberapa ID tempat yang terkait dengan satu lokasi. Untuk mendapatkan informasi lebih lanjut, lihat Panduan menampilkan bisnis di Google. Panduan ini berlaku untuk semua pengguna.

ID tempat Maps

ID tempat Maps tidak unik dan dapat berubah seiring waktu. Untuk mendapatkan informasi tentang cara meng-cache, menyimpan, dan mengelola ID tempat Maps serta ID beberapa tempat dengan aman, dan cara menentukan cakupannya, lihat panduan ID Tempat.

Untuk mempelajari cara membuat dan memperbarui denah lantai, lihat panduan Menggunakan peta lantai untuk melihat denah lantai.

Kredensial OAuth

Jika memungkinkan, gunakan kredensial OAuth pemilik bisnis untuk membuat lokasi. Tindakan ini menetapkan Akun Google pemilik sebagai pemilik utama untuk mengelola undangan dan mengubah kepemilikan, tetapi tanpa menggunakan nama pemilik.

Objek API dan status listingan

Objek API Location merangkum semua informasi yang terkait dengan lokasi. Objek Metadata memberikan detail tentang lokasi, seperti URL Maps.

Untuk mendapatkan deskripsi mendetail untuk setiap status listingan, lihat Memahami status listingan.

Kategori dan atribut

Saat Anda membuat atau memperbarui lokasi, sebaiknya jalankan kueri dan pilih dari daftar terbaru kategori dan atribut. Daftar kategori dan atribut yang tersedia dapat berubah sewaktu-waktu.

Gunakan metode API categories.list dan attributes.list untuk mendapatkan daftar akurat dan terkini dari Google. Opsi yang tersedia dilokalkan dan berbeda untuk setiap bahasa dan wilayah. API ini menggunakan kode bahasa BCP 47 dan kode negara alpha-2 ISO 3166-1 untuk mendeskripsikan bahasa dan wilayah.

Alamat pos

Alamat harus memenuhi persyaratan alamat pos wilayah dan bahasa Profil Bisnis. Persyaratan ini sering kali lebih tinggi daripada yang ada di bisnis yang bersumber dari komunitas yang tidak diverifikasi di Google Maps. Local guide dan pengguna Maps dan Penelusuran dapat memasukkan alamat dan detail bisnis untuk lokasi yang tidak diklaim. Informasi ini biasanya tidak resmi dan dalam format non-standar.

Project open source ini dapat membantu platform Anda memenuhi persyaratan ini.

Penjual, tim operasi, dan pihak ketiga dapat membantu memastikan keakuratan.

Saat Anda memanggil accounts.locations.create dengan parameter validateOnly=true yang ditetapkan, sebaiknya konfirmasikan bahwa kolom wajib diisi tersedia dan bahwa alamat pos diformat dengan benar.

Geocoding

Geocoding mengonversi alamat ke dalam koordinat geografis, yang selanjutnya dapat Anda gunakan untuk menempatkan penanda pada peta, atau untuk memosisikan peta.

Koordinat garis lintang dan garis bujur digunakan untuk menetapkan lokasi fisik di Maps dengan geocoding, di API tempat, dan juga digunakan dengan data pihak ketiga.

Penjual, tim operasi, dan pihak ketiga dapat membantu memastikan alamat ditautkan secara akurat ke tempat, yang menunjukkan pasangan koordinat garis lintang dan garis bujur.

Pembaruan lokasi

Perubahan lokasi utamanya berasal dari pemilik dan pengelola lokasi, tetapi juga dapat berasal dari komunitas internet yang lebih luas, local guide, dan Google. Artikel Cara Google mendapatkan dan menampilkan informasi bisnis mendeskripsikan cara pembaruan dikelola, dan cara pembaruan muncul di Maps dan hasil penelusuran.

Hasil edit biasanya diterima, tetapi tidak dijamin. Halaman dukungan Yang terjadi pada hasil edit Anda dan Mengelola update Google mendeskripsikan proses peninjauan dan publikasi secara lebih mendetail.

Metode locations.getGoogleUpdated menampilkan detail hasil edit lokasi Google. Lihat panduan Mengelola Update Google untuk mempelajari lebih lanjut cara menerima atau menolak update tersebut.

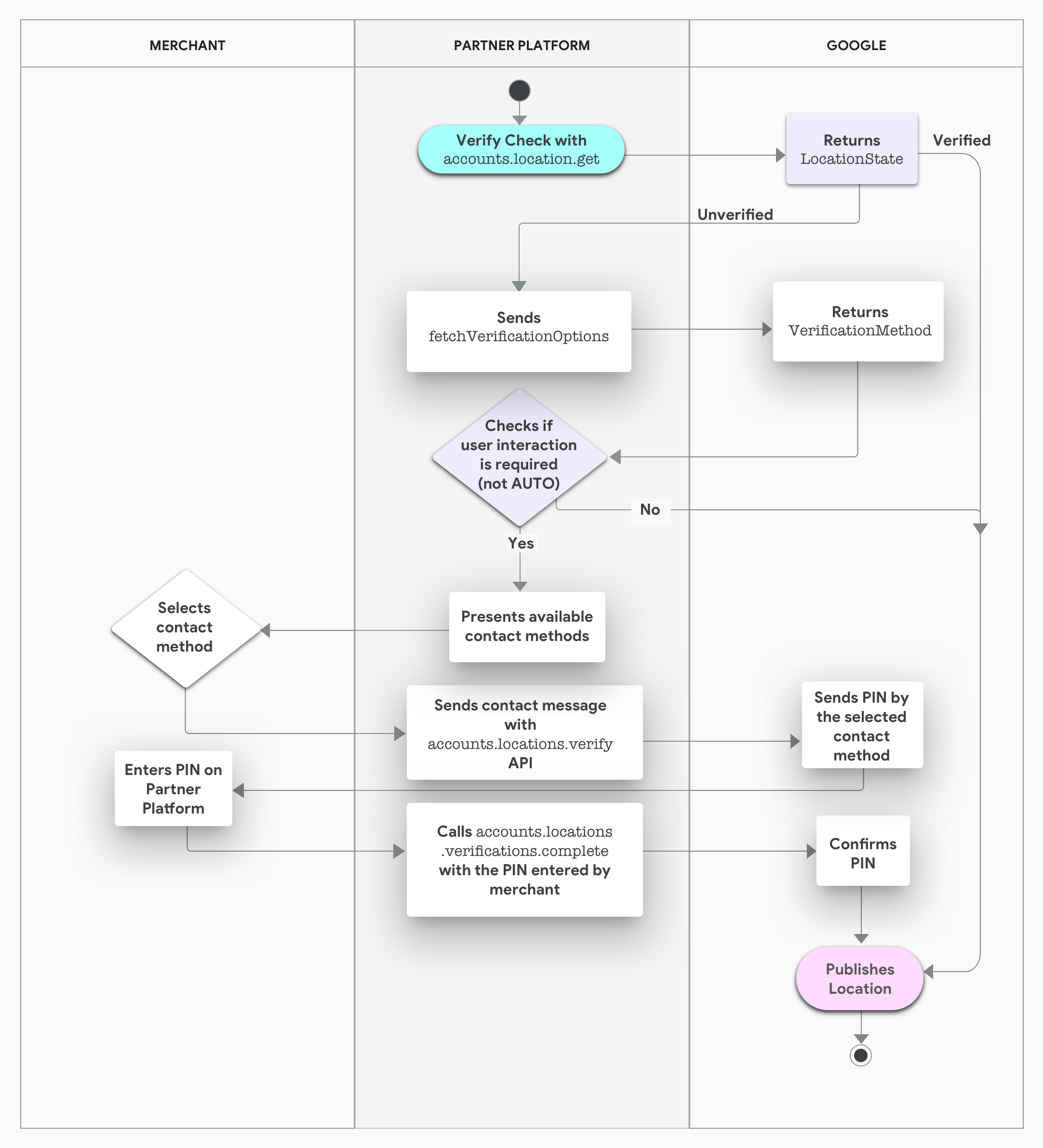
Memverifikasi lokasi

Proses verifikasi lokasi memublikasikan lokasi ke Google Maps dan Penelusuran. Bisnis yang tidak diverifikasi tidak terlihat secara publik. Proses ini secara positif mengonfirmasi identitas pemilik lokasi, dan secara efektif menautkan Akun Google ke lokasi tersebut. Pemilik mungkin diharuskan untuk memasukkan kode PIN untuk memverifikasi lokasi.

Verifikasi berbasis platform

Platform partner dapat memverifikasi lokasi tanpa mengharuskan pengguna keluar dari platform. Platform mengkueri metode verifikasi yang tersedia, seperti email, SMS, suara, dan kartu pos, atau secara otomatis, dan, jika perlu, meminta pemilik bisnis untuk memilih metode pilihannya. Layanan Google mengirimkan kode verifikasi PIN ke pemilik bisnis. Jika verifikasi otomatis tersedia, pemilik bisnis tidak diharuskan untuk melakukan langkah apa pun agar berhasil memverifikasi bisnis mereka.

Diagram berikut menampilkan proses verifikasi berbasis platform:

Diagram swimlane ringkasan proses verifikasi berbasis platform.
Gambar 2. Diagram ringkasan verifikasi berbasis platform

Praktik terbaik

Dalam beberapa situasi, penyelesaian verifikasi dapat memerlukan waktu hingga beberapa hari. Anda perlu memeriksa status verifikasi. Jika daftar kosong metode verifikasi ditampilkan, gunakan percobaan ulang.

Perubahan pada nama, alamat, dan kategori bisnis dapat memicu verifikasi ulang. Lakukan jenis pengeditan ini sebelum Anda memulai proses verifikasi.

Ikuti praktik terbaik berikut untuk memaksimalkan rasio konversi penjual:

  • Ukur seberapa sering setiap metode verifikasi ditampilkan.
  • Ukur rasio batal di seluruh dialog dan langkah.
  • Lakukan tindakan lanjutan terhadap penjual jika lokasi tidak menjadi terverifikasi.

Jaringan gerai dan brand

Jaringan bisnis dan brand beroperasi berdasarkan persyaratan yang berbeda untuk mencapai sasaran pewaralaba, terwaralaba, dan partner. Jaringan bisnis dikelola oleh tim kemitraan dan dukungan khusus.

Untuk mendapatkan informasi selengkapnya tentang pendaftaran, pembuatan, dan verifikasi lokasi jaringan bisnis, lihat panduan Meminta verifikasi massal untuk 10 lokasi atau lebih.

Setelah diverifikasi, lokasi jaringan gerai yang dipublikasikan dapat dikelola menggunakan API Profil Bisnis dengan cara yang sama seperti pengelolaan lokasi lain, dengan beberapa pengecualian. Misalnya, pengelola lokasi diperlakukan secara berbeda, dan mereka dapat menambahkan diri sendiri ke lokasi waralaba. Lihat Pemilik dan pengelola listingan untuk mendapatkan informasi lebih lanjut.

Penautan

Agar lokasi Anda dapat ditemukan, Anda dapat menautkannya ke Google Ads, postingan, dan ulasan.

Untuk mendapatkan informasi cara menyinkronkan akun Profil Bisnis dengan Google Ads, lihat panduan Integrasi Google Ads dan postingan Menggunakan API Profil Bisnis untuk mengelola ekstensi lokasi di blog Google Ads Developer.

Untuk mendapatkan informasi umum, dan untuk mempelajari AdWords API lebih lanjut, kunjungi situs developer AdWords API atau forum AdWords API.

storeCode lokasi API Profil Bisnis harus cocok dengan nilai feed inventaris produk lokal Google Ads.

Gunakan format berikut untuk membuat Deep link:

https://business.google.com/{edit|posts|reviews}/l/u{location_id}

API Profil Bisnis menampilkan ID lokasi dan akun tanpa obfuscation. Antarmuka web Profil Bisnis menggunakan campuran ID dengan dan tanpa obfuscation.

Batasan login dan akses pengguna berlaku. Misalnya, pengguna Akun Google harus memiliki hak pemilik atau pengelola untuk mengedit lokasi.

Metrik performa

API ini memberi Anda beberapa metrik performa lokasi.

Untuk setiap lokasi, metrik berikut tersedia untuk Anda analisis:

  • Frekuensi resource dilihat pada Google Penelusuran di desktop.
  • Frekuensi resource dilihat pada Google Penelusuran di seluler.
  • Frekuensi resource dilihat pada Google Maps di desktop.
  • Frekuensi resource dilihat pada Google Maps di seluler.
  • Frekuensi situs diklik.
  • Frekuensi nomor telepon diklik.
  • Frekuensi rute mobil diminta.
  • Frekuensi tombol pesan ajakan (CTA) diklik.

Untuk mendapatkan informasi lebih lanjut tentang insight lokasi, lihat Mengambil insight lokasi.