Konumlarınızı ayarlamak için aşağıdaki aşamaları uygulamanız gerekir:
Yerleri keşfetme
Yayınlanan ve doğrulanmış konumlar, Google Arama ve Haritalar sonuçlarında standart bir özelliktir. Bu konumların mevcut ve doğrulanmış bir sahibi vardır. Sahipliği bir Google Hesabından diğerine değiştirmek için sahiplik isteği göndermeniz gerekir. Yerel rehberler veya kullanıcı topluluğu tarafından oluşturulan ve hak talebinde bulunulmayan konumlar doğrulanmamış olarak kabul edilir. Platformlar yeni konumlar oluşturup doğrular.
Konum arama
Konumlarınızı Business Profile API'leriyle ayarlamak için satıcılarınızın Google'da işletmelerini yönetmeleri amacıyla bir platform oluşturmanız gerekir. Platformunuzda, kullanıcılarınızın işletme adları, adresleri ve telefon verileriyle eşleşen girişleri aramalarına izin verebilirsiniz.
GoogleLocations API, bir konum için daha önce İşletme Profili'nde başka bir satıcı tarafından hak talebinde bulunulup bulunulmadığını önceden görmenize olanak tanır. Konum için hak talebinde bulunulmadıysa hemen konumun sahipliğini isteyebilirsiniz. Aksi takdirde yeni bir konum oluşturup doğrulamanız gerekir.
Daha fazla bilgi için Eşleşen girişleri arama kılavuzuna bakın.
Konum arama sonuçları
Konum girişlerini aradığınızda yeni bir konum için hak talebinde bulunmak üzere aşağıdaki adımları tamamlamanız gerekir:
- Satıcıdan işletme adı, adres ve kategori gibi konum verilerini toplayın.
-
googleLocations.search
uç noktasını arayın ve konum verilerini aramanın istek gövdesinde sağlayın. Alternatif olarak, kullanıcının Arama veya Haritalar'a girdiğine benzer bir sorgu dizesi de arayabilirsiniz. Örneğin, "Starbucks 5th ave NYC" bir sorgu dizesidir. API, olası konum eşleşmelerinin listesini ve her konumla ilgili bilgileri (ör. her birinin
locationName
ve adresi) döndürür.API tarafından döndürülen listeyi aldığınızda iki seçeneğiniz vardır:
- Eşleşme yoksa yeni bir konum oluşturun ve doğrulamaya geçin.
Bir veya daha fazla eşleşme varsa işletme sahibinden en yakın eşleşmeyi seçmesini isteyin.
requestAdminRightsUrl
varsa önerilen sahibin Google Hesabı'nda oturum açması ve sahiplik isteği sürecini başlatmak için bağlantıyı tıklaması gerekir.requestAdminRightsUrl
yoksa yeni bir konum oluşturun ve doğrulamaya devam edin.
Sahiplik istekleri
Satıcı güveni, net iletişim ve Google Hesapları, sahiplik hak talebi sürecinin merkezinde yer alır. Sahiplik hak talepleri kısmen otomatikleştirilebilir. Bazı adımlarda, önerilen işletme sahibinin platformdan ayrılması, Google Hesabı'nda oturum açması ve İşletme Profili'ndeki düğmeleri veya bağlantıları tıklaması gerekir.
Bir işletmenin başarılı bir şekilde aktarılması yedi gün kadar sürebilir. Sonunda aktarıldığında satıcının oturum açması ve sahiplik talebi sürecini manuel olarak tamamlaması gerekir.
Mevcut işletme sahipleri isteği reddedebilir ve önerilen sahipler Google'dan gelen bildirim e-postasını işleme koymayabilir. Sahiplik hak talebi reddedilirse önerilen işletme sahibi manuel olarak itirazda bulunabilir.
Kullanıcıların uygulamayı kullanmayı bırakma oranını en aza indirmek için sahiplik taleplerini takip etmenizi öneririz. Hak talebinde bulunulduktan 7-10 gün sonra önerilen sahiple otomatik veya manuel olarak takip yapmanızı öneririz.
Konum sahipliği sürecine genel bakış
Aşağıdaki şemada yer sahipliği süreci gösterilmektedir:

Yinelenen kişiler
İşletme Profili'nde zaten doğrulanmış olan bir konumu eklerseniz bu konum Google Haritalar'da görünmez ve hesabınızda "yinelenen konum" olarak işaretlenir. Yalnızca tek bir doğrulanmış konuma izin verilir. Kopya konumlar doğrulanmamış ve yayınlanmamıştır. Yinelenen öğeleri manuel olarak kaldırmanıza gerek yoktur.
Yorumlar genellikle yeni doğrulanmış konuma taşınır. Daha fazla bilgi için Yorumları girişler arasında taşıma başlıklı makaleyi inceleyin.
Konum oluşturma
Google Haritalar'da yerler yer kimlikleriyle, İşletme Profili hesapları ve konumları ise hesap kimlikleriyle ve konum kimlikleriyle temsil edilir.
Yerler ve konumlar
Oluşturduğunuz yeni konumlar Google Haritalar'daki bir yerle ilişkilendirilir. Bu durum, adres herkese açık olarak görünmese bile hizmet bölgesi işletmeleri için de geçerlidir.
Konum oluştururken aşağıdaki uygulamaları öneririz:
- İşlemi yöneten bir işletme sahibiyseniz Google Haritalar JavaScript Yerler widget'ları ve Coğrafi Kodlama API'leri, işletmenin tam yerini belirlemek için haritaya raptiye bırakmanızı sağlayan en iyi ve en aşina deneyimi sunar.
- Yeni gelişmeler ve yüksek büyüme gösteren bölgeler için enlem-boylam koordinatları gerekebilir. Normalde Google Haritalar, yer kimliklerini, adresleri ve enlem-boylam verilerini oluşturur.
Konumlar ve yerler arasında çoklu ilişki vardır. Tek bir yer kimliğiyle ilişkili birden fazla konum olabilir. Örneğin, bir alışveriş merkezindeki veya hastanedeki bölümler birden fazla konumdur. Buna karşılık, tek bir konumla ilişkilendirilmiş birden fazla yer kimliği olabilir. Daha fazla bilgi için İşletmenizi Google'da sunmaya yönelik kurallar başlıklı makaleyi inceleyin. Bu yönergeler tüm kullanıcılar için geçerlidir.
Haritalar yer kimlikleri
Haritalar yer kimlikleri benzersiz değildir ve zaman içinde değişebilir. Haritalar yer kimliklerini, birden fazla yer kimliğini ve bunların kapsamını güvenli bir şekilde önbelleğe alma, depolama ve yönetme hakkında bilgi edinmek için Yer Kimlikleri kılavuzunu inceleyin.
Kat planlarını nasıl oluşturacağınızı ve güncelleyeceğinizi öğrenmek için Kat planlarını görüntülemek için kapalı mekan haritalarını kullanma kılavuzunu inceleyin.
OAuth kimlik bilgileri
Mümkünse konumu oluşturmak için işletme sahibinin OAuth kimlik bilgilerini kullanın. Bu işlem, sahibin Google Hesabı'nı davetleri yönetmek ve sahipliği değiştirmek için birincil sahip olarak belirler ancak sahibin adını kullanmaz.
API nesneleri ve listeleme durumu
API Location
nesnesi, bir konumla ilişkili tüm bilgileri kapsar.
Metadata
nesnesi, konumla ilgili ayrıntıları (ör. Haritalar URL'si) sağlar.
Her giriş durumunun ayrıntılı açıklaması için Giriş durumunuzu anlama başlıklı makaleyi inceleyin.
Kategoriler ve özellikler
Konum oluştururken veya güncellerken en iyi yöntem, güncel bir kategori ve özellik listesinden sorgu yapmak ve seçim yapmaktır. Mevcut kategori ve özelliklerin listesi dilediğiniz zaman değişebilir.
Google'dan tarih listesi için doğru bir güncelleme almak amacıyla categories.list
ve attributes.list
API yöntemlerini kullanın. Kullanılabilir seçenekler yerelleştirilir ve diller ile bölgeler arasında farklılık gösterir. API, dilleri ve bölgeleri tanımlamak için BCP 47 dil kodlarını ve ISO 3166-1 alpha-2 ülke kodlarını kullanır.
Posta adresleri
Adresler, İşletme Profili'nin bölgesel ve dil posta adresi koşullarına uygun olmalıdır. Bu koşullar, genellikle Google Haritalar'da bulunan, doğrulanmamış, topluluk kaynaklı işletmelere kıyasla daha yüksektir. Yerel rehberler ve Haritalar ile Arama kullanıcıları, hak talebinde bulunulmamış konumlar için işletme adreslerini ve ayrıntılarını girebilir. Bu bilgiler genellikle konuşma dilinde ve standart olmayan biçimlerdedir.
Bu açık kaynak proje, platformunuzun bu koşulları karşılamasına yardımcı olabilir.
Satıcılar, operasyon ekipleri ve üçüncü taraflar doğruluğu sağlamaya yardımcı olabilir.
validateOnly=true
parametre grubuyla accounts.locations.create
işlevini çağırırken gerekli alanların mevcut olduğunu ve posta adreslerinin doğru biçimlendirildiğini onaylamanızı öneririz.
Coğrafi Kodlama
Coğrafi kodlama, adresleri coğrafi koordinatlara dönüştürür. Bu koordinatları daha sonra haritaya işaretçi yerleştirmek veya haritayı konumlandırmak için kullanabilirsiniz.
Enlem ve boylam koordinatları, Haritalar'da coğrafi kodlama ile yer API'lerinde fiziksel konumları belirlemek için kullanılır ve üçüncü taraf verileriyle de kullanılır.
Satıcılar, operasyon ekipleri ve üçüncü taraflar, adreslerin enlem-boylam koordinat çiftini temsil eden bir yere doğru şekilde bağlanmasını sağlayabilir.
Konum güncellemeleri
Konumlarda yapılan değişikliklerin çoğu konum sahipleri ve yöneticileri tarafından yapılır ancak internet topluluğu, yerel rehberler ve Google tarafından da yapılabilir. Google, işletme bilgilerini nasıl elde eder ve gösterir? başlıklı makalede, güncellemelerin nasıl yönetildiği ve Haritalar ile arama sonuçlarında nasıl gösterildiği açıklanmaktadır.
Düzenlemeler genellikle kabul edilir ancak kabul edileceği garanti edilmez. Düzenlemelerinize ne olur? ve Google güncellemelerini yönetme destek sayfalarında inceleme ve yayınlama süreci daha ayrıntılı bir şekilde açıklanmaktadır.
locations.getGoogleUpdated
yöntemi, Google konum düzenlemelerinin ayrıntılarını döndürür. Bu güncellemeleri kabul etme veya reddetme hakkında daha fazla bilgi edinmek için Google Güncellemelerini Yönetme kılavuzumuza göz atın.
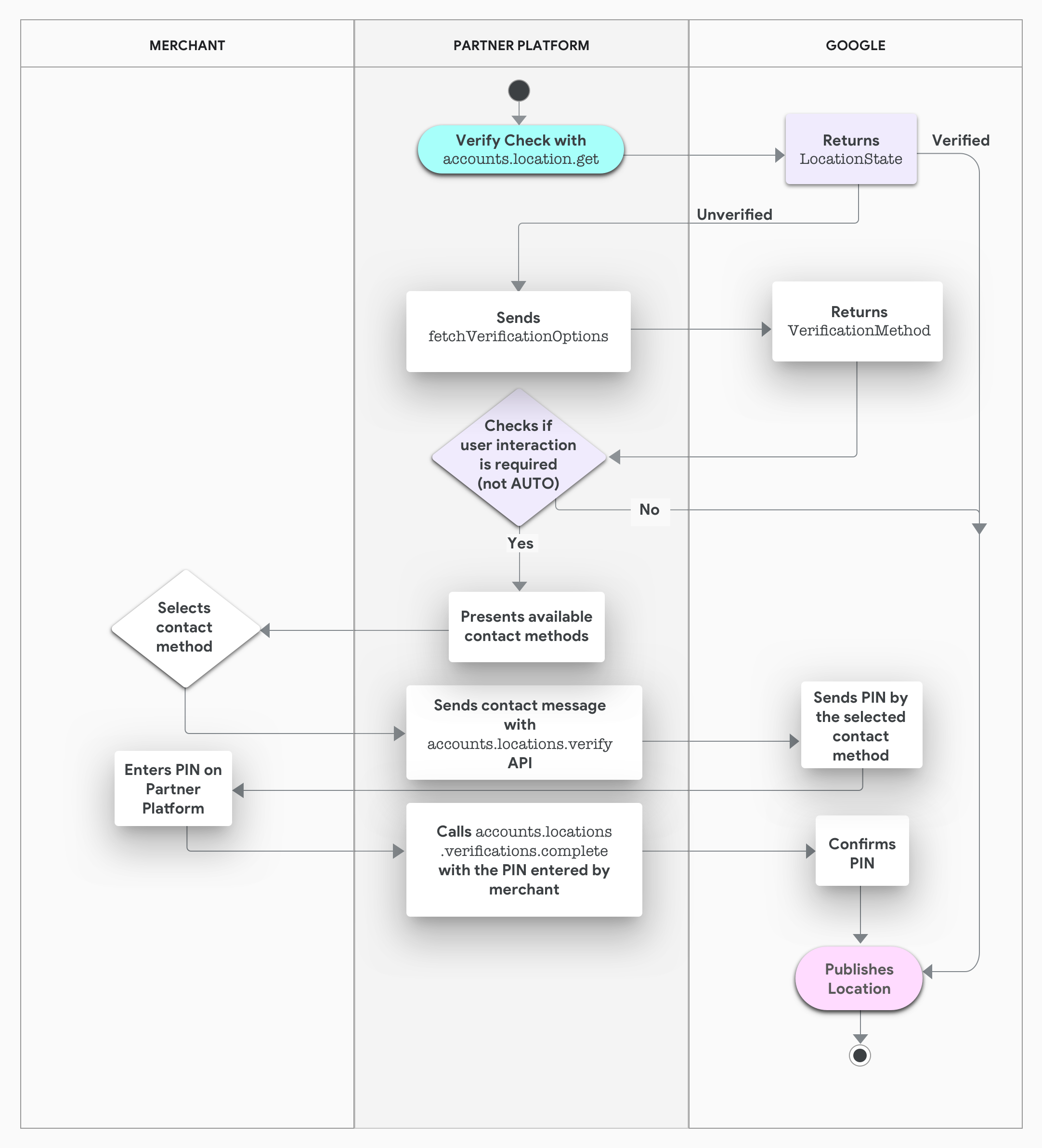
Konumları doğrulama
Konum doğrulama işlemi, konumu Google Haritalar ve Arama'da yayınlar. Doğrulanmamış işletmeler herkese açık olarak görünmez. Bu işlem, konum sahibinin kimliğini doğrular ve bir Google Hesabı'nı bu konuma etkili bir şekilde bağlar. Sahibin, konumu doğrulamak için PIN kodu girmesi gerekebilir.
Platform tabanlı doğrulama
İş ortağı platformları, kullanıcıların platformdan çıkmasına gerek kalmadan konumları doğrulayabilir. Platform, e-posta, SMS, sesli arama ve posta kartı gibi kullanılabilir doğrulama yöntemlerini sorgular veya otomatik olarak kontrol eder ve gerekirse işletme sahibinden tercih ettiği yöntemi seçmesini ister. Google hizmetleri, PIN doğrulama kodunu işletme sahibine iletir. Otomatik doğrulama kullanılabiliyorsa işletme sahibinin işletmesini başarıyla doğrulamak için herhangi bir adım uygulaması gerekmez.
Aşağıdaki şemada platform tabanlı doğrulama süreci gösterilmektedir:

En iyi uygulamalar
Bazı durumlarda doğrulama işleminin tamamlanması birkaç gün sürebilir. Doğrulama durumunu sorgulayın. Boş bir doğrulama yöntemleri listesi döndürülürse yeniden deneme yapın.
İşletme adlarında, adreslerinde ve kategorilerinde yapılan değişiklikler yeniden doğrulamayı tetikleyebilir. Doğrulama sürecine başlamadan önce bu tür düzenlemeleri yapın.
Satıcı dönüşüm oranlarını en üst düzeye çıkarmak için aşağıdaki en iyi uygulamaları izleyin:
- Her doğrulama yönteminin ne sıklıkta sunulduğunu ölçün.
- İletişim kutuları ve adımlar genelindeki vazgeçme oranlarını ölçün.
- Konum doğrulanamazsa satıcıyla iletişime geçin.
Mağaza zincirleri ve markalar
Zincirler ve markalar, franchise, franchise sahibi ve iş ortağı hedeflerine ulaşmak için farklı koşullar altında çalışır. Zincirler, özel bir iş ortaklığı ve destek ekibi tarafından yönetilir.
Zincir konumların kaydı, oluşturulması ve doğrulanması hakkında daha fazla bilgi için 10 ve daha fazla konum için toplu doğrulama isteğinde bulunma kılavuzunu inceleyin.
Doğrulandıktan sonra, yayınlanan zincir konumları, bazı istisnalar dışında İşletme Profili API'leriyle diğer konumların yönetildiği şekilde yönetilebilir. Örneğin, site yöneticileri farklı şekilde ele alınır ve kendilerini franchise konumlarına ekleyebilir. Daha fazla bilgi için Girişlerin sahipleri ve yöneticileri başlıklı makaleyi inceleyin.
Bağlantı oluşturma
Konumunuzu bulunabilir hale getirmek için Google Ads'e, yayınlara ve yorumlara bağlayabilirsiniz.
Bir konumu Google Ads'e bağlama
İşletme Profili hesabınızın Google Ads ile nasıl senkronize edileceği hakkında bilgi edinmek için Google Ads Entegrasyonu kılavuzunu ve Google Ads Developer blogundaki Yer uzantılarınızı yönetmek için İşletme Profili API'lerini kullanma konulu yayını inceleyin.
Genel bilgiler ve AdWords API hakkında daha fazla bilgi edinmek için AdWords API geliştirici sitesini veya AdWords API forumunu ziyaret edin.
İşletme Profili API'leri konumu storeCode
, Ads yerel ürün envanteri feed'i değeriyle eşleşmelidir.
Konum, yayın ve yorum bağlantıları oluşturma
Derin bağlantı oluşturmak için aşağıdaki biçimi kullanın:
https://business.google.com/{edit|posts|reviews}/l/u{location_id}
İşletme Profili API'leri, karartılmamış hesap ve konum kimlikleri döndürür. İşletme Profili web arayüzünde, karartılmış ve karartılmamış kimliklerin bir karışımı kullanılır.
Kullanıcı girişi ve erişim kısıtlamaları geçerlidir. Örneğin, Google Hesabı kullanıcısının bir konumu düzenlemek için sahip veya yönetici hakları olmalıdır.
Performans metrikleri
API, size çeşitli konum performansı metrikleri sağlar.
Her konum için aşağıdaki metrikleri analiz edebilirsiniz:
- Kaynağın masaüstünde Google Arama'da görüntülenme sayısı.
- Kaynağın mobil cihazlarda Google Arama'da görüntülenme sayısı.
- Kaynağın masaüstünde Google Haritalar'da kaç kez görüntülendiği.
- Kaynağın mobil cihazlarda Google Haritalar'da görüntülenme sayısı.
- Web sitesinin kaç kez tıklandığı.
- Telefon numarasının tıklanma sayısı.
- Arabayla yol tarifinin kaç kez istendiği.
- Harekete geçirici mesaj düğmesinin tıklanma sayısı.
Konum analizleri hakkında daha fazla bilgi için Konum analizlerini alma başlıklı makaleyi inceleyin.