আপনার অবস্থানগুলি সেট আপ করতে, আপনাকে নিম্নলিখিত ধাপগুলি অতিক্রম করতে হবে:
অবস্থানগুলি আবিষ্কার করুন
প্রকাশিত, যাচাইকৃত অবস্থানগুলি Google অনুসন্ধান এবং মানচিত্রের ফলাফলে একটি আদর্শ বৈশিষ্ট্য। এই অবস্থানগুলির একটি বিদ্যমান এবং যাচাইকৃত মালিক আছে৷ একটি Google অ্যাকাউন্ট থেকে অন্য Google অ্যাকাউন্টে মালিকানা পরিবর্তন করতে, একটি মালিকানা অনুরোধ প্রয়োজন৷ স্থানীয় গাইড বা ব্যবহারকারী সম্প্রদায়ের দ্বারা তৈরি দাবি না করা অবস্থানগুলি যাচাই করা হয়নি বলে বিবেচিত হয়৷ প্ল্যাটফর্মগুলি নতুন অবস্থান তৈরি করে এবং যাচাই করে।
অবস্থান অনুসন্ধান
বিজনেস প্রোফাইল API-এর সাথে আপনার লোকেশন সেট-আপ করতে, আপনাকে আপনার বণিকদের জন্য Google-এ তাদের ব্যবসা পরিচালনা করার জন্য একটি প্ল্যাটফর্ম তৈরি করতে হবে। আপনার প্ল্যাটফর্মে, আপনি আপনার ব্যবহারকারীদের তাদের ব্যবসার নাম, ঠিকানা এবং ফোন ডেটার সাথে মেলে এমন তালিকা অনুসন্ধান করার অনুমতি দিতে পারেন।
দ GoogleLocations API আপনাকে আগে থেকেই দেখতে দেয় যে ব্যবসার প্রোফাইলে অন্য কোনো ব্যবসায়ীর দ্বারা আগে কোনো অবস্থান দাবি করা হয়েছে কিনা। যদি অবস্থানটি দাবি করা না হয়, আপনি অবিলম্বে সেই অবস্থানের মালিকানার অনুরোধ করতে পারেন৷ অন্যথায়, আপনাকে অবশ্যই একটি নতুন অবস্থান তৈরি এবং যাচাই করতে হবে৷
অতিরিক্ত তথ্যের জন্য, মেলা তালিকার জন্য অনুসন্ধান নির্দেশিকা দেখুন।
অবস্থান অনুসন্ধান ফলাফল
যখন আপনি অবস্থান তালিকা অনুসন্ধান করেন, তখন আপনাকে একটি নতুন অবস্থান দাবি করতে নিম্নলিখিত পদক্ষেপগুলি সম্পূর্ণ করতে হবে:
- বণিকের কাছ থেকে ব্যবসার নাম , ঠিকানা এবং বিভাগের মতো অবস্থানের ডেটা সংগ্রহ করুন।
-
googleLocations.searchএন্ডপয়েন্টে কল করুন এবং কলের রিকোয়েস্ট বডির মধ্যে অবস্থানের ডেটা প্রদান করুন। বিকল্পভাবে, আপনি একটি ক্যোয়ারী স্ট্রিং অনুসন্ধান করতে পারেন, যেমন একজন ব্যবহারকারী অনুসন্ধান বা মানচিত্রে প্রবেশ করে। উদাহরণস্বরূপ, "Starbucks 5th ave NYC" একটি ক্যোয়ারী স্ট্রিং। API সম্ভাব্য অবস্থানের মিলের একটি তালিকা এবং প্রতিটি অবস্থান সম্পর্কে তথ্য প্রদান করে, যেমন প্রতিটির
locationNameএবং ঠিকানা।আপনি যখন API দ্বারা প্রত্যাবর্তিত তালিকাটি পান, তখন আপনার কাছে দুটি বিকল্প থাকে:
- কোন মিল না থাকলে, একটি নতুন অবস্থান তৈরি করুন এবং এটি যাচাই করতে এগিয়ে যান।
যদি এক বা একাধিক মিল থাকে, তাহলে ব্যবসার মালিককে নিকটতম মিল নির্বাচন করতে বলুন।
যদি
requestAdminRightsUrlবিদ্যমান থাকে, তাহলে প্রস্তাবিত মালিককে অবশ্যই তাদের Google অ্যাকাউন্টে সাইন ইন করতে হবে এবং মালিকানা অনুরোধ প্রক্রিয়া শুরু করতে লিঙ্কটিতে ক্লিক করতে হবে।requestAdminRightsUrlঅনুপস্থিত থাকলে, একটি নতুন অবস্থান তৈরি করুন এবং এটি যাচাই করতে এগিয়ে যান।
মালিকানা অনুরোধ
মালিকানা দাবি প্রক্রিয়ার কেন্দ্রবিন্দু হল বণিক বিশ্বাস, স্পষ্ট যোগাযোগ এবং Google অ্যাকাউন্ট। মালিকানার দাবিগুলি আংশিকভাবে স্বয়ংক্রিয় হতে পারে, কিছু পদক্ষেপের জন্য প্রস্তাবিত ব্যবসার মালিককে প্ল্যাটফর্ম ছেড়ে যেতে, তাদের Google অ্যাকাউন্টে সাইন ইন করতে এবং ব্যবসার প্রোফাইলে বোতাম বা লিঙ্কগুলিতে ক্লিক করতে হবে।
একটি ব্যবসা সফলভাবে স্থানান্তর করতে সাত দিন পর্যন্ত সময় লাগে৷ এটি অবশেষে স্থানান্তরিত হলে, বণিককে অবশ্যই সাইন ইন করতে হবে এবং মালিকানা দাবি প্রক্রিয়াটি ম্যানুয়ালি সম্পূর্ণ করতে হবে।
বিদ্যমান ব্যবসার মালিকরা অনুরোধটি প্রত্যাখ্যান করতে পারে এবং প্রস্তাবিত মালিকরা Google থেকে বিজ্ঞপ্তি ইমেলে কাজ করতে ব্যর্থ হতে পারে। মালিকানা দাবি প্রত্যাখ্যান করা হলে, প্রস্তাবিত ব্যবসার মালিক ম্যানুয়ালি একটি আপিল শুরু করতে পারেন।
ড্রপ-অফ কমাতে, আমরা সুপারিশ করেছি যে আপনি মালিকানার অনুরোধগুলি ট্র্যাক করার জন্য একটি প্রক্রিয়া বাস্তবায়ন করুন৷ আমরা প্রস্তাব করি যে আপনি একটি দাবি শুরু হওয়ার 7-10 দিন পরে প্রস্তাবিত মালিকের সাথে একটি স্বয়ংক্রিয় বা ম্যানুয়াল ফলো-আপ করুন৷
অবস্থান মালিকানা প্রক্রিয়া ওভারভিউ
নিম্নলিখিত চিত্রটি অবস্থানের মালিকানার প্রক্রিয়াটি দেখায়:

ডুপ্লিকেট
ব্যবসার প্রোফাইলে আগে থেকেই যাচাই করা হয়েছে এমন একটি লোকেশন যোগ করলে, সেটি Google Maps-এ দেখা যায় না এবং আপনার অ্যাকাউন্টে "ডুপ্লিকেট লোকেশন" হিসেবে চিহ্নিত করা হয়। শুধুমাত্র একটি একক, যাচাইকৃত অবস্থান অনুমোদিত। ডুপ্লিকেট অবস্থানগুলি যাচাইকৃত এবং অপ্রকাশিত। ম্যানুয়ালি ডুপ্লিকেট অপসারণ করার কোন প্রয়োজন নেই।
পর্যালোচনাগুলি সাধারণত নতুন যাচাইকৃত অবস্থানে স্থানান্তরিত হয়৷ আরও তথ্যের জন্য তালিকা জুড়ে পর্যালোচনা সরানো দেখুন।
অবস্থান তৈরি করুন
Google Maps-এ, জায়গাগুলিকে জায়গার আইডি দ্বারা এবং ব্যবসায়িক প্রোফাইল অ্যাকাউন্ট এবং অবস্থানগুলিকে অ্যাকাউন্ট আইডি এবং লোকেশন আইডি দ্বারা প্রতিনিধিত্ব করা হয়৷
অবস্থান এবং স্থান
আপনি যখন একটি নতুন অবস্থান তৈরি করেন, তখন এটি Google মানচিত্রে একটি স্থানের সাথে যুক্ত হয়ে যায়। এটি পরিষেবা এলাকার ব্যবসার ক্ষেত্রেও প্রযোজ্য, যদিও ঠিকানাটি সর্বজনীনভাবে দৃশ্যমান নয়৷
আপনি অবস্থান তৈরি করার সময় আমরা নিম্নলিখিত অনুশীলনগুলি সুপারিশ করি:
- আপনি যদি একজন ব্যবসার মালিক হন যিনি প্রক্রিয়াটি পরিচালনা করেন, Google Maps JavaScript Places উইজেট এবং জিওকোডিং API গুলি আপনাকে ব্যবসাটিকে সঠিকভাবে সনাক্ত করতে একটি মানচিত্রে একটি পিন ড্রপ করার জন্য সেরা এবং সবচেয়ে পরিচিত অভিজ্ঞতা প্রদান করে৷
- নতুন উন্নয়ন এবং উচ্চ-বৃদ্ধি অঞ্চলগুলির জন্য অক্ষাংশ-দ্রাঘিমাংশ স্থানাঙ্কের প্রয়োজন হতে পারে। সাধারণত, Google মানচিত্র স্থানের আইডি, ঠিকানা এবং অক্ষাংশ-দ্রাঘিমাংশ ডেটা স্থাপন করে।
অবস্থান এবং স্থানগুলির মধ্যে বহু-থেকে-অনেক সম্পর্ক রয়েছে। একটি একক স্থান আইডির সাথে যুক্ত একাধিক অবস্থান থাকতে পারে। উদাহরণস্বরূপ, একটি মল বা হাসপাতালের বিভাগগুলি একাধিক অবস্থান। বিপরীতভাবে, একটি একক অবস্থানের সাথে যুক্ত একাধিক স্থান আইডি থাকতে পারে। আরও তথ্যের জন্য, Google এ আপনার ব্যবসার প্রতিনিধিত্ব করার জন্য নির্দেশিকা দেখুন। নির্দেশিকা সব ব্যবহারকারীদের জন্য প্রযোজ্য.
মানচিত্র স্থান আইডি
মানচিত্র স্থান আইডি অনন্য নয় এবং সময়ের সাথে পরিবর্তিত হতে পারে। কিভাবে নিরাপদে ম্যাপ প্লেস আইডি, একাধিক জায়গার আইডি ক্যাশে, সঞ্চয় এবং পরিচালনা করতে হয় এবং কীভাবে সেগুলিকে স্কোপ করতে হয় সে সম্পর্কে তথ্যের জন্য, প্লেস আইডি গাইড দেখুন।
ফ্লোর প্ল্যানগুলি কীভাবে তৈরি এবং আপডেট করতে হয় তা শিখতে, ফ্লোর প্ল্যানগুলি দেখতে ইনডোর মানচিত্রগুলি ব্যবহার করুন দেখুন।
OAuth শংসাপত্র
যেখানেই সম্ভব, অবস্থান তৈরি করতে ব্যবসার মালিকের OAuth শংসাপত্র ব্যবহার করুন৷ এটি মালিকের Google অ্যাকাউন্টকে আমন্ত্রণগুলি পরিচালনা করতে এবং মালিকানা পরিবর্তন করতে প্রাথমিক মালিক হিসাবে প্রতিষ্ঠিত করে, কিন্তু মালিকের নাম ব্যবহার না করে৷
API অবজেক্ট এবং তালিকার স্থিতি
এপিআই Location অবজেক্ট একটি অবস্থানের সাথে সম্পর্কিত সমস্ত তথ্য এনক্যাপসুলেট করে। Metadata অবজেক্ট অবস্থান সম্পর্কে বিশদ বিবরণ দেয়, যেমন মানচিত্র URL।
প্রতিটি তালিকার অবস্থার বিশদ বিবরণের জন্য, আপনার তালিকার অবস্থা বুঝুন দেখুন।
বিভাগ এবং বৈশিষ্ট্য
আপনি যখন অবস্থানগুলি তৈরি বা আপডেট করেন, তখন বিভাগ এবং বৈশিষ্ট্যগুলির একটি আপ-টু-ডেট তালিকা থেকে অনুসন্ধান করা এবং নির্বাচন করা ভাল। উপলব্ধ বিভাগ এবং গুণাবলী তালিকা যে কোনো সময় পরিবর্তন সাপেক্ষে.
Google থেকে তারিখ তালিকার সঠিক আপডেট পেতে categories.list এবং attributes.list API পদ্ধতি ব্যবহার করুন। উপলব্ধ বিকল্পগুলি স্থানীয়করণ করা হয় এবং ভাষা এবং অঞ্চলগুলির মধ্যে আলাদা৷ এপিআই ভাষা এবং অঞ্চল বর্ণনা করতে BCP 47 ভাষার কোড এবং ISO 3166-1 আলফা-2 দেশের কোড ব্যবহার করে।
ডাক ঠিকানা
ঠিকানাগুলি ব্যবসার প্রোফাইল আঞ্চলিক এবং ভাষার ডাক ঠিকানার প্রয়োজনীয়তা মেনে চলতে হবে। এই প্রয়োজনীয়তাগুলি প্রায়শই Google মানচিত্রে পাওয়া অযাচাইকৃত সম্প্রদায়-উৎসিত ব্যবসাগুলির তুলনায় বেশি। স্থানীয় গাইড এবং মানচিত্র এবং অনুসন্ধানের ব্যবহারকারীরা দাবি না করা অবস্থানের জন্য ব্যবসার ঠিকানা এবং বিশদ বিবরণ লিখতে পারেন। এই তথ্য প্রায়ই কথ্য এবং অ-মানক বিন্যাসে হয়।
এই ওপেন সোর্স প্রকল্পটি আপনার প্ল্যাটফর্মের এই প্রয়োজনীয়তাগুলি পূরণ করতে সাহায্য করতে পারে।
বণিক, অপারেশন দল, এবং তৃতীয় পক্ষ নির্ভুলতা নিশ্চিত করতে সাহায্য করতে পারে।
আপনি যখন validateOnly=true প্যারামিটার সেট সহ accounts.locations.create কল করেন, তখন আমরা সুপারিশ করি যে আপনি নিশ্চিত করুন যে প্রয়োজনীয় ক্ষেত্রগুলি উপস্থিত রয়েছে এবং ডাক ঠিকানাগুলি সঠিকভাবে ফর্ম্যাট করা হয়েছে৷
জিওকোডিং
জিওকোডিং ঠিকানাগুলিকে ভৌগলিক স্থানাঙ্কে রূপান্তরিত করে, যা আপনি তখন একটি মানচিত্রে মার্কার স্থাপন করতে বা মানচিত্রের অবস্থানের জন্য ব্যবহার করতে পারেন।
অক্ষাংশ এবং দ্রাঘিমাংশ স্থানাঙ্কগুলি জিওকোডিং সহ মানচিত্রের ভৌত অবস্থানগুলি স্থাপন করতে ব্যবহৃত হয়, স্থান API গুলিতে , এবং তৃতীয় পক্ষের ডেটার সাথেও ব্যবহৃত হয়৷
বণিক, অপারেশন দল এবং তৃতীয় পক্ষগুলি নিশ্চিত করতে সাহায্য করতে পারে যে ঠিকানাগুলি একটি স্থানের সাথে সঠিকভাবে লিঙ্ক করা হয়েছে, যা একটি অক্ষাংশ-দ্রাঘিমাংশ সমন্বয় জোড়াকে প্রতিনিধিত্ব করে৷
অবস্থান আপডেট
অবস্থানের পরিবর্তনগুলি মূলত অবস্থানের মালিক এবং পরিচালকদের কাছ থেকে আসে, তবে সেগুলি বিস্তৃত ইন্টারনেট সম্প্রদায়, স্থানীয় গাইড এবং Google থেকেও আসতে পারে৷ Google কীভাবে ব্যবসার তথ্যের উত্স এবং প্রদর্শন করে তা বর্ণনা করে যে কীভাবে আপডেটগুলি পরিচালিত হয় এবং কীভাবে সেগুলি মানচিত্র এবং অনুসন্ধানের ফলাফলে দেখা যায়।
সম্পাদনাগুলি সাধারণত গৃহীত হয় তবে নিশ্চিত নয়৷ আপনার সম্পাদনাগুলির কী ঘটবে এবং Google আপডেটগুলি পরিচালনা করুন সমর্থন পৃষ্ঠাগুলি পর্যালোচনা এবং প্রকাশনার প্রক্রিয়াটি আরও বিশদে বর্ণনা করে৷
locations.getGoogleUpdated পদ্ধতিটি Google অবস্থান সম্পাদনার বিবরণ প্রদান করে। এই আপডেটগুলি গ্রহণ বা প্রত্যাখ্যান করার বিষয়ে আরও জানতে আমাদের Google আপডেটগুলি পরিচালনা করুন নির্দেশিকা দেখুন৷
অবস্থান যাচাই করুন
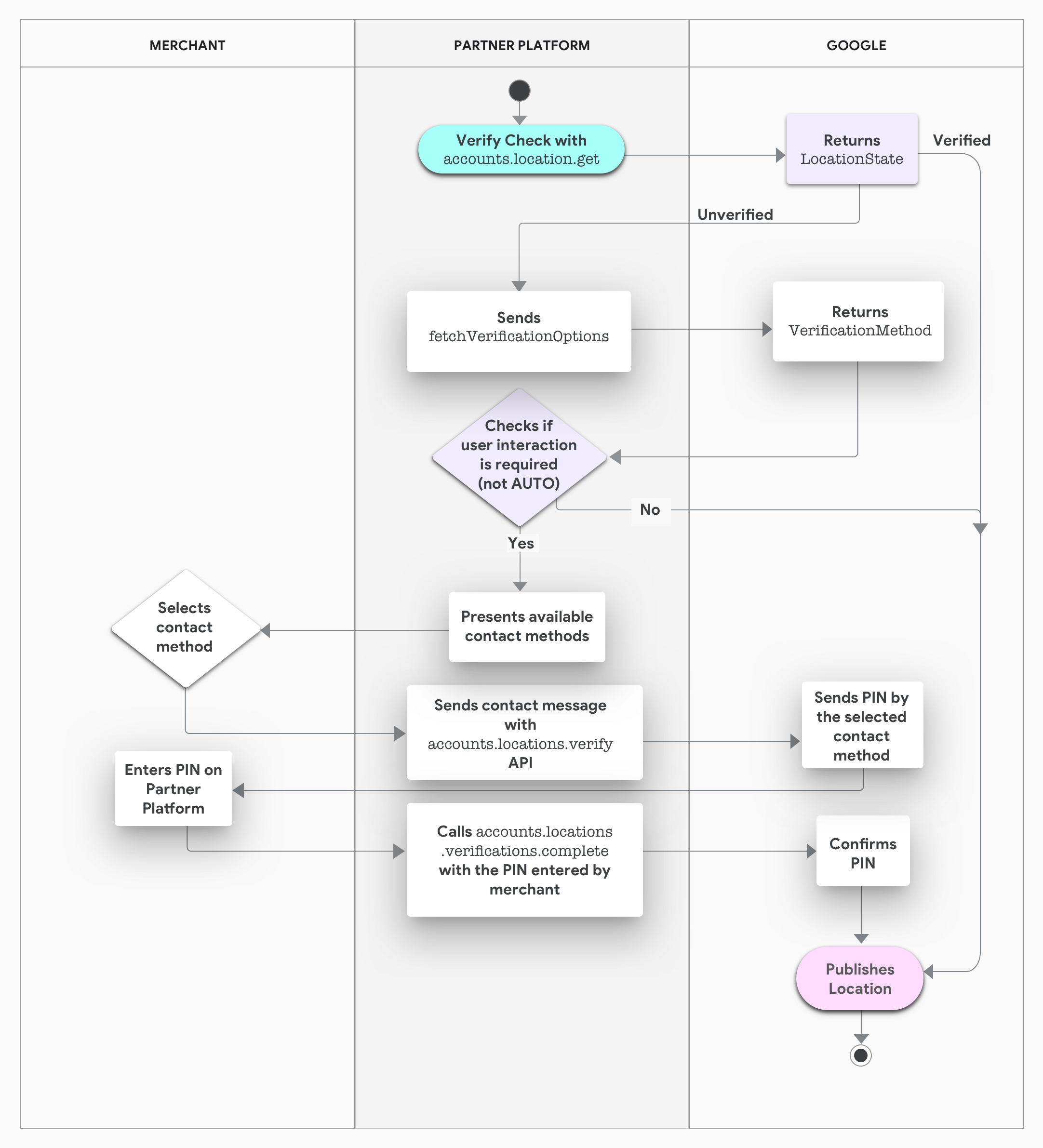
অবস্থান যাচাইকরণ প্রক্রিয়া Google মানচিত্র এবং অনুসন্ধানে একটি অবস্থান প্রকাশ করে। যাচাই করা হয়নি এমন ব্যবসা সর্বজনীনভাবে দৃশ্যমান নয়। প্রক্রিয়াটি ইতিবাচকভাবে অবস্থানের মালিকের পরিচয় নিশ্চিত করে এবং এটি কার্যকরভাবে একটি Google অ্যাকাউন্টকে সেই অবস্থানের সাথে লিঙ্ক করে। অবস্থান যাচাই করার জন্য মালিককে একটি পিন কোড লিখতে হতে পারে৷
প্ল্যাটফর্ম ভিত্তিক যাচাইকরণ
অংশীদার প্ল্যাটফর্মগুলি ব্যবহারকারীদের প্ল্যাটফর্ম থেকে প্রস্থান করার প্রয়োজন ছাড়াই অবস্থানগুলি যাচাই করতে পারে৷ প্ল্যাটফর্মটি উপলব্ধ যাচাইকরণ পদ্ধতি , যেমন ইমেল, এসএমএস, ভয়েস এবং পোস্টকার্ড বা স্বয়ংক্রিয়ভাবে জিজ্ঞাসা করে এবং প্রয়োজনে ব্যবসার মালিককে তাদের পছন্দের পদ্ধতি বেছে নিতে অনুরোধ করে। Google পরিষেবাগুলি ব্যবসার মালিককে পিন যাচাইকরণ কোড প্রদান করে৷ যদি স্বয়ংক্রিয় যাচাইকরণ উপলব্ধ থাকে, তাহলে ব্যবসার মালিককে তাদের ব্যবসা সফলভাবে যাচাই করার জন্য কোনো পদক্ষেপ করতে হবে না।
নিম্নলিখিত চিত্রটি প্ল্যাটফর্ম-ভিত্তিক যাচাইকরণ প্রক্রিয়া দেখায়:

সর্বোত্তম অনুশীলন
কিছু পরিস্থিতিতে, যাচাইকরণ সম্পূর্ণ হতে কয়েক দিন পর্যন্ত সময় লাগতে পারে। যাচাইকরণের স্থিতির জন্য আপনাকে পোল করতে হবে। যাচাই পদ্ধতির একটি খালি তালিকা ফেরত দিলে, পুনরায় চেষ্টা করুন।
ব্যবসার নাম, ঠিকানা এবং বিভাগে পরিবর্তনগুলি পুনরায় যাচাইকরণ শুরু করতে পারে। আপনি যাচাইকরণ প্রক্রিয়া শুরু করার আগে এই ধরনের সম্পাদনাগুলি সম্পাদন করুন৷
বণিক রূপান্তর হার সর্বাধিক করতে এই সেরা অনুশীলনগুলি অনুসরণ করুন:
- প্রতিটি যাচাইকরণ পদ্ধতি কত ঘন ঘন উপস্থাপন করা হয় তা পরিমাপ করুন।
- ডায়ালগ এবং ধাপ জুড়ে ড্রপ-অফ হার পরিমাপ করুন।
- অবস্থান যাচাই করা না হলে বণিকের সাথে একটি ফলো-আপ পরিচালনা করুন৷
চেইন এবং ব্র্যান্ড
চেইন এবং ব্র্যান্ডগুলি ফ্র্যাঞ্চাইজি, ফ্র্যাঞ্চাইজি এবং অংশীদার লক্ষ্য পূরণের জন্য বিভিন্ন প্রয়োজনীয়তার অধীনে কাজ করে। চেইনগুলি একটি নিবেদিত অংশীদারিত্ব এবং সহায়তা দল দ্বারা পরিচালিত হয়।
চেইন অবস্থানগুলির নিবন্ধন, তৈরি এবং যাচাইকরণের বিষয়ে আরও তথ্যের জন্য, 10+ অবস্থানের জন্য বাল্ক যাচাইকরণের অনুরোধ দেখুন।
একবার যাচাই হয়ে গেলে, প্রকাশিত চেইন অবস্থানগুলি ব্যবসায়িক প্রোফাইল API-এর সাহায্যে একইভাবে পরিচালনা করা যেতে পারে যেভাবে অন্যান্য অবস্থানগুলি পরিচালনা করা হয়, কিছু ব্যতিক্রম ছাড়া। উদাহরণ স্বরূপ, সাইট ম্যানেজারদের সাথে অন্যরকম আচরণ করা হয় এবং তারা নিজেদের ফ্র্যাঞ্চাইজি অবস্থানে যোগ করতে পারে। আরও তথ্যের জন্য তালিকার মালিক এবং পরিচালকদের দেখুন।
লিঙ্কিং
আপনার অবস্থান খুঁজে পাওয়ার জন্য, আপনি এটিকে Google বিজ্ঞাপন, পোস্ট এবং পর্যালোচনার সাথে লিঙ্ক করতে পারেন।
Google বিজ্ঞাপনে একটি অবস্থান লিঙ্ক করুন
Google বিজ্ঞাপনের সাথে আপনার ব্যবসার প্রোফাইল অ্যাকাউন্ট কীভাবে সিঙ্ক করবেন সে সম্পর্কে তথ্যের জন্য, Google বিজ্ঞাপন বিকাশকারী ব্লগে আপনার অবস্থান এক্সটেনশন পোস্ট পরিচালনা করতে Google বিজ্ঞাপন ইন্টিগ্রেশন গাইড এবং ব্যবসায়িক প্রোফাইল API ব্যবহার করুন।
সাধারণ তথ্যের জন্য, এবং AdWords API সম্পর্কে আরও জানতে, AdWords API বিকাশকারী সাইট বা Adwords API ফোরামে যান৷
বিজনেস প্রোফাইল এপিআই লোকেশন storeCode অবশ্যই বিজ্ঞাপনের স্থানীয় পণ্য ইনভেনটরি ফিডের মানের সাথে মেলে।
অবস্থান, পোস্ট, এবং পর্যালোচনা লিঙ্ক তৈরি করুন
একটি গভীর লিঙ্ক তৈরি করতে নিম্নলিখিত বিন্যাস ব্যবহার করুন:
https://business.google.com/{edit|posts|reviews}/l/u{location_id}ব্যবসার প্রোফাইল APIগুলি অ-অস্পষ্ট অ্যাকাউন্ট এবং অবস্থান আইডি প্রদান করে। বিজনেস প্রোফাইল ওয়েব ইন্টারফেস অস্পষ্ট এবং অ-অস্পষ্ট আইডির মিশ্রণ ব্যবহার করে।
ব্যবহারকারী লগইন এবং অ্যাক্সেস সীমাবদ্ধতা প্রযোজ্য. উদাহরণস্বরূপ, Google অ্যাকাউন্ট ব্যবহারকারীর অবশ্যই একটি অবস্থান সম্পাদনা করার মালিক বা পরিচালকের অধিকার থাকতে হবে৷
কর্মক্ষমতা মেট্রিক্স
এপিআই আপনাকে বিভিন্ন অবস্থান কর্মক্ষমতা মেট্রিক্স প্রদান করে।
প্রতিটি অবস্থানের জন্য, নিম্নলিখিত মেট্রিকগুলি বিশ্লেষণ করার জন্য আপনার জন্য উপলব্ধ:
- ডেস্কটপে গুগল সার্চে কতবার রিসোর্সটি দেখা হয়েছে।
- মোবাইলে গুগল সার্চে সেই রিসোর্সটি কতবার দেখা হয়েছে।
- ডেস্কটপে গুগল ম্যাপে যে সংস্থানটি কতবার দেখা হয়েছে।
- মোবাইলে গুগল ম্যাপে সেই রিসোর্সটি কতবার দেখা হয়েছে।
- ওয়েবসাইটটিতে কতবার ক্লিক করা হয়েছে।
- কতবার যে ফোন নম্বরে ক্লিক করা হয়েছিল।
- কতবার যে ড্রাইভিং নির্দেশিকা অনুরোধ করা হয়েছিল.
- কল-টু-অ্যাকশন বোতামে কতবার ক্লিক করা হয়েছে।
অবস্থানের অন্তর্দৃষ্টি সম্পর্কে আরও জানতে, অবস্থানের অন্তর্দৃষ্টি পুনরুদ্ধার করুন দেখুন।