Para configurar ubicaciones, debes hacer lo siguiente:
Encontrar las ubicaciones
Las ubicaciones verificadas y publicadas son una característica estándar de los resultados de la Búsqueda de Google y de Maps. Las ubicaciones de este tipo tienen un propietario activo verificado. Para que la propiedad de una cuenta de Google pase a otra, es necesario enviar una reclamación de la propiedad de un Perfil de Empresa. Las ubicaciones no reclamadas que los Local Guides o la comunidad de usuarios crean se consideran no verificadas. Las plataformas crean y verifican nuevas ubicaciones.
Búsqueda de ubicaciones
Para configurar tus ubicaciones con las APIs de Perfil de Empresa, debes crear una plataforma para que tus comerciantes gestionen sus empresas en Google. En tu plataforma, puedes permitir a los usuarios que busquen fichas que concuerden con el nombre, la dirección y los datos telefónicos de su empresa.
La API GoogleLocations permite comprobar por adelantado si una ubicación ya ha sido reclamada por otro comerciante en Perfil de Empresa. Si nadie la ha reclamado, puedes solicitar inmediatamente su propiedad. De lo contrario, deberás crear una ubicación nueva y verificarla.
Para obtener información adicional, consulta la guía sobre cómo buscar fichas de empresa que coincidan.
Resultados de búsquedas de ubicaciones
Si estás buscando fichas de ubicación y quieres reclamar una ubicación, debes seguir estos pasos:
- Recoge datos de la ubicación, como el nombre de la empresa, su dirección y la categoría del comercio.
- Haz una llamada al punto final
googleLocations.search
y proporciona los datos de ubicación en el cuerpo de la solicitud de la llamada. También puedes buscar una cadena de consulta similar a la que escriben los usuarios en la Búsqueda o en Maps. Por ejemplo, "Starbucks Gran Vía Madrid" es una cadena de consulta. La API devuelve una lista con posibles coincidencias de la ubicación e información sobre cada una, como el valor de
locationName
y la dirección.Cuando la API devuelva la lista, tienes dos opciones:
- Si no hay coincidencias, crea una ubicación y verifícala.
Si hay una o varias coincidencias, pide al propietario de la empresa que seleccione la que más concuerde.
Si hay un valor de
requestAdminRightsUrl
, el propietario propuesto debe iniciar sesión en su cuenta de Google y hacer clic en el enlace para iniciar el proceso de reclamación de la propiedad.Si no hay un valor de
requestAdminRightsUrl
, crea una ubicación y verifícala.
Solicitudes de propiedad
La confianza entre los comerciantes, una comunicación abierta y las cuentas de Google son fundamentales en el proceso de reclamación de la propiedad de ubicaciones. Hay casos en los que el proceso de reclamación de propiedad está parcialmente automatizado y requiere que la persona que solicita la propiedad de la empresa cierre sesión en la plataforma, inicie sesión en su cuenta de Google y haga clic en botones o enlaces de Perfil de Empresa.
Una empresa puede tardar hasta 7 días en transferirse. Cuando termina la transferencia, el comerciante debe iniciar sesión y completar manualmente el proceso de reclamación de propiedad.
Es posible que quien sea propietario de la empresa en ese momento rechace la solicitud y que la persona que ha solicitado la propiedad no actúe como se comunica en la notificación por correo electrónico de Google. Si se rechaza la reclamación de propiedad, el propietario que la ha solicitado puede apelar.
Para minimizar el abandono, te recomendamos que implementes un proceso para hacer un seguimiento de las reclamaciones de propiedad de un Perfil de Empresa. Puede ser automático o manual, poniéndote en contacto con el solicitante de la propiedad unos 7 a 10 días después de que haya iniciado la reclamación.
Resumen del proceso de asignación de la propiedad de ubicaciones
En el siguiente diagrama se muestra el proceso de asignación de la propiedad de ubicaciones:

Duplicados
Si añades una ubicación que ya se haya verificado en Perfil de Empresa, no aparecerá en Google Maps y se marcará como "Ubicación duplicada" en tu cuenta. Solo se permite una ubicación verificada. Las ubicaciones duplicadas no se pueden verificar ni publicar. No es necesario eliminar manualmente los duplicados.
Las reseñas se suelen migrar a la nueva ubicación verificada. Consulta cómo pasar reseñas de una ficha a otra.
Crear ubicaciones
En Google Maps, los sitios se representan mediante IDs de sitio, y las cuentas y ubicaciones de Perfil de Empresa se representan mediante IDs de cuenta y de ubicación.
Ubicaciones y sitios
Cuando creas una ubicación, se asocia a un sitio de Google Maps. Esto también ocurre con las empresas de servicios locales, aunque la dirección no se puede ver públicamente.
Te recomendamos hacer lo siguiente cuando crees ubicaciones:
- Si eres el propietario de la empresa y estás gestionando el proceso, los widgets de Places y la API Geocoding, ambos de la API JavaScript de Google Maps, te ofrecen una experiencia óptima y que te resultará familiar para localizar con precisión la empresa situando un marcador en el mapa.
- Es posible que en las zonas de nueva construcción y las regiones de gran crecimiento se requieran coordenadas de latitud y longitud. Normalmente, Google Maps determina los IDs de sitio, las direcciones y los datos de latitud y longitud.
Las ubicaciones y los sitios tienen una relación de muchos a muchos. Puede haber varias ubicaciones asociadas a un mismo ID de sitio. Por ejemplo, los locales de un centro comercial o los departamentos de un hospital son ubicaciones. De la misma manera, puede haber varios IDs de sitio asociados a una misma ubicación. Consulta más información en Directrices para representar empresas en Google. Las directrices se aplican a todos los usuarios.
IDs de sitio de Google Maps
Los IDs de sitio de Google Maps no son únicos y pueden cambiar. Consulta la guía sobre IDs de sitio de Maps para saber cómo almacenarlos en caché, guardarlos, gestionarlos de forma segura y evaluar su uso.
Consulta la guía Utilizar mapas de interiores para ver planos de planta para saber cómo crear y actualizar dichos planos.
Credenciales de OAuth
Cuando crees una ubicación, utiliza las credenciales de OAuth del propietario de la empresa correspondiente siempre que sea posible. Así, la cuenta de Google del propietario se asignará como propietario principal para gestionar las invitaciones y cambiar la propiedad de la ubicación, pero sin utilizar el nombre del propietario.
Objetos de la API y estado de las fichas
El objeto Location
de la API encapsula toda la información asociada a una ubicación. El objeto Metadata
proporciona detalles sobre la ubicación, como la URL de Maps.
Consulta las descripciones de todos los estados posibles que puede tener una ficha en el artículo sobre cómo entender el estado de una ficha de empresa.
Categorías y atributos
Te recomendamos que, cuando crees o actualices ubicaciones, envíes una consulta para obtener la lista actualizada de categorías y atributos, y selecciones en ella las opciones que correspondan a tus ubicaciones. La lista de categorías y atributos disponibles puede cambiar en cualquier momento.
Utiliza los métodos categories.list
y attributes.list
de la API para actualizar la lista con precisión a la versión más reciente proporcionada por Google. Las opciones disponibles están localizadas y son distintas, en función del idioma y la zona geográfica. La API utiliza códigos de idioma BCP 47 y códigos de país ISO 3166-1 alfa-2 para describir los idiomas y las regiones.
Direcciones postales
Las direcciones deben cumplir los requisitos de Perfil de Empresa relativos a las direcciones postales en lo referente a la zona geográfica y al idioma. Estos requisitos suelen ser más exigentes que los que se aplican a las empresas sin verificar que la comunidad ha añadido a Google Maps. Los Local Guides y los usuarios de Maps y la Búsqueda pueden escribir direcciones de empresa y detalles de ubicaciones no reclamadas. Esta información suele escribirse en lenguaje coloquial y formatos no estándar.
El proyecto de software libre puede ayudar a tu plataforma a cumplir estos requisitos.
Los comercios, equipos de operaciones y terceros pueden contribuir a garantizar la precisión.
Cuando hagas una llamada a accounts.locations.create
con el parámetro validateOnly=true
definido, te recomendamos que te asegures de que los campos obligatorios estén presentes y de que las direcciones postales tengan el formato correcto.
Geocodificación
La geocodificación convierte las direcciones en coordenadas geográficas que puedes utilizar para situar marcadores en un mapa o para posicionarlo.
Las coordenadas de latitud y longitud se usan para definir ubicaciones físicas en Maps con geocodificación, en la API Places y también se utilizan con datos de terceros.
Los comerciantes, equipos de operaciones y terceros pueden ayudar a garantizar que las direcciones estén asociadas correctamente a un sitio, que representa un par de coordenadas de latitud y longitud.
Actualizaciones de ubicaciones
Por lo general, los propietarios y administradores de las ubicaciones son quienes suelen modificarlas, pero también pueden hacerlo los usuarios de Internet, los Local Guides o Google. En el artículo Cómo obtiene y utiliza Google la información de las fichas de empresa se explica de qué manera se gestionan las actualizaciones y cómo se muestran en Google Maps y en los resultados de búsqueda.
Los cambios se suelen aceptar, pero no se garantiza que siempre sea así. En los artículos Qué sucede con los cambios y Gestionar las actualizaciones de Google del Centro de Ayuda se describe el proceso de revisión y publicación de forma más detallada.
El método locations.getGoogleUpdated
devuelve información detallada sobre las modificaciones que Google ha hecho a las ubicaciones. Consulta la guía Gestionar actualizaciones de Google para obtener más información sobre cómo aceptar o rechazar estas actualizaciones.
Verificar las ubicaciones
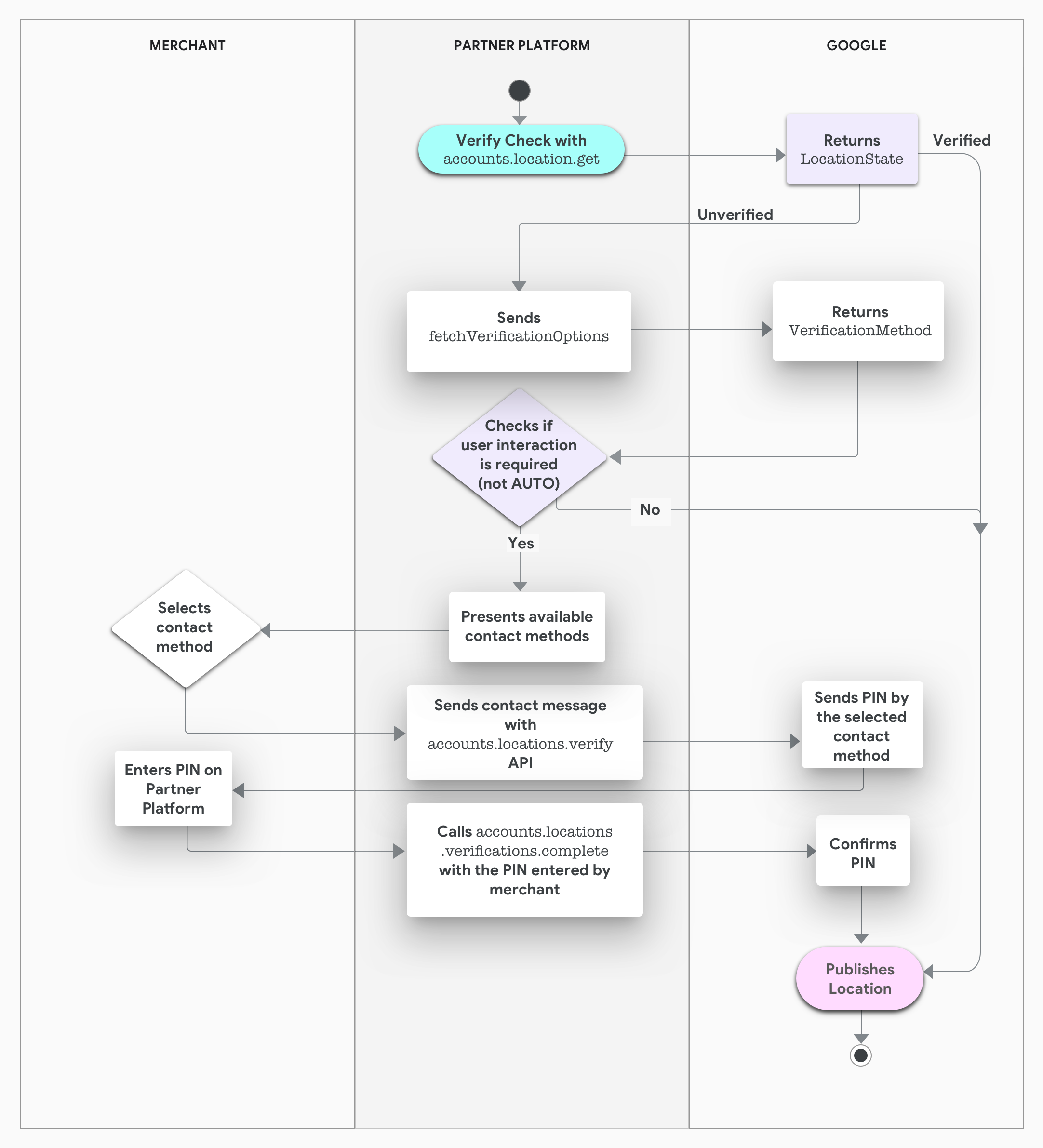
Mediante el proceso de verificación de ubicaciones, estas se publican en Google Maps y en la Búsqueda. Las empresas no verificadas no se pueden ver públicamente. También se confirma la identidad del propietario de la ubicación en cuestión, y dicha ubicación se vincula con una cuenta de Google. Puede que el propietario tenga que escribir un código PIN para verificar la ubicación.
Verificación en las plataformas
Las plataformas de los partners pueden verificar ubicaciones sin que los usuarios tengan que salir de la plataforma. La plataforma en cuestión envía una consulta a los métodos de verificación disponibles, como correo electrónico, SMS, teléfono o correo postal, o de manera automática y, si hace falta, solicita al propietario de la empresa que elija el método que prefiera. Los servicios de Google facilitan el código de verificación de PIN al propietario de la empresa. Si la verificación automática está disponible, el propietario no tiene que hacer nada para verificar su empresa.
En el siguiente diagrama se muestra el proceso de verificación en plataformas:

Prácticas recomendadas
La verificación puede tardar varios días en completarse. Debes utilizar el método "poll" para consultar el estado de la verificación. Si devuelve una lista de métodos de verificación vacía, utiliza un patrón de reintento.
Los cambios en los nombres, las direcciones y las categorías de empresas pueden volver a desencadenar el proceso de verificación. Haz este tipo de cambios antes de iniciar dicho proceso.
Sigue estas prácticas recomendadas para que los comercios consigan las mayores tasas de conversión posibles:
- Mide la frecuencia con la que se presenta cada método de verificación.
- Mide los porcentajes de abandono del proceso de conversión en los cuadros de diálogo y en los pasos.
- Si la ubicación no se verifica, haz un seguimiento con el comerciante correspondiente.
Cadenas y marcas
A las cadenas y marcas se les exigen requisitos diferentes para cumplir los objetivos de las franquicias, los franquiciados y los partners. Hay un equipo de asistencia y relaciones con los partners que se encarga de gestionar las cadenas.
Para consultar más información sobre cómo registrar, crear y verificar ubicaciones de cadenas, echa un vistazo a la guía Solicitar la verificación en bloque de más de 10 ubicaciones.
Una vez verificadas, las ubicaciones publicadas de cadenas se pueden gestionar con las APIs de Perfil de Empresa de la misma manera en que se gestionan otras ubicaciones, con algunas excepciones. Por ejemplo, los administradores del sitio se gestionan de forma diferente y ellos mismos se pueden añadir a ubicaciones de franquicias. Consulta más información en Propietarios y administradores de fichas.
Vinculación
Para que tu ubicación se pueda encontrar, puedes vincularla con Google Ads, publicaciones o reseñas.
Vincular una ubicación con Google Ads
Para saber cómo sincronizar tu cuenta de Perfil de Empresa con Google Ads, consulta la guía de integración con Google Ads y la publicación del blog para desarrolladores de Google Ads sobre cómo usar las APIs de Perfil de Empresa para gestionar extensiones de ubicación.
Consulta el sitio para desarrolladores de la API de Google Ads o el foro de la API de Google Ads para obtener más información sobre dicha API.
La ubicación storeCode
de las APIs de Perfil de Empresa debe coincidir con el valor del feed de inventario de productos locales de Google Ads.
Generar enlaces a ubicaciones, publicaciones y reseñas
Usa el formato siguiente para crear un enlace profundo:
https://business.google.com/{edit|posts|reviews}/l/u{location_id}
Las APIs de Perfil de Empresa devuelven IDs de ubicación y de cuenta no ofuscados. La interfaz web de Perfil de Empresa utiliza una combinación de IDs ofuscados y no ofuscados.
Se aplican restricciones de inicio de sesión y de acceso de usuarios. Por ejemplo, el usuario de la cuenta de Google debe tener derechos de propietario o administrador para editar una ubicación.
Métricas de rendimiento
La API te ofrece varias métricas de rendimiento según la ubicación.
Puedes consultar y analizar las métricas siguientes de cada ubicación:
- El número de veces que se ha visto el recurso en la Búsqueda de Google en un ordenador.
- El número de veces que se ha visto el recurso en la Búsqueda de Google en dispositivos móviles.
- El número de veces que se ha visto el recurso en Google Maps en ordenadores.
- El número de veces que se ha visto el recurso en Google Maps en dispositivos móviles.
- El número de veces que se ha hecho clic en el sitio web.
- El número de veces que se ha hecho clic en el número de teléfono.
- El número de veces que se han solicitado las indicaciones para llegar.
- El número de veces que se ha hecho clic en el botón de llamada a la acción.
Consulta más información en la guía Obtener datos sobre la ubicación.