Escribir diálogos de muestra

Ahora que tiene una visión clara de quién se está comunicando (su persona y sus usuarios) y de qué se está comunicando (sus casos de uso clave), es momento de escribir el diálogo.

Por qué escribir diálogos de muestra

Los diálogos de muestra son la clave para crear excelentes Actions on Google, ya que te proporcionarán una idea rápida y de baja fidelidad del “sonido y la sensación” de la interacción que estás diseñando. Transmiten el flujo que el usuario experimentará realmente, sin las distracciones técnicas de la notación de código, los diagramas de flujo complejos, los problemas de gramática con reconocimiento, etcétera.

Mediante la escritura de diálogos de muestra, pueden experimentar y evaluar de manera informal diferentes estrategias de diseño, como la manera de promover la detectabilidad de funciones nuevas o de confirmar la solicitud de un usuario (por ejemplo: ¿se debe usar una confirmación implícita o una confirmación explícita?,


Comienza con una conversación por voz

Cuando empieces, te recomendamos que te enfoques solo en la conversación hablada, es decir, diseñar para un dispositivo sin pantalla, como Google Home. Hacer el flujo correcto es más fácil si todo está en un solo lugar: los mensajes de voz. A medida que te expandas a otros dispositivos, como teléfonos celulares, las piezas se moverán de los mensajes de voz a los mensajes, gráficos y chips de la pantalla.


Estrategias de diseño de alto nivel

Todos los diseñadores de conversaciones experimentados tienen enfoques ligeramente diferentes para el diseño de alto nivel, y las estrategias que utilizan pueden variar según los casos de uso clave. Sin embargo, todas terminan con 2 entregas de diseño de alto nivel: 1) un conjunto de diálogos de muestra y 2) un diagrama del flujo de la conversación.

Algunos diseñadores prefieren comenzar escribiendo diálogos de muestra, mientras que otros prefieren comenzar por dibujar flujos de alto nivel. A menudo, los diseñadores alternan entre estos dos recursos a medida que avanzan. Cualquiera sea el enfoque que adopten, aprovechan un conocimiento profundo de la conversación humana y las prácticas recomendadas impulsadas por la investigación sobre usuarios para las conversaciones con la tecnología.

Escribir para la conversación requiere práctica. Cuando escribes mensajes de voz para documentarlos, puede ser fácil usar el estilo de escritura de un correo electrónico o un ensayo. Para evitar esta dificultad, escucha cada mensaje de voz a texto a voz (TTS) e imagina la conversación. Debes hacer esto incluso si elegiste grabar una voz para tu persona, de modo que puedas obtener comentarios rápidos sobre cómo suenan las líneas cuando se pronuncian.

En las siguientes secciones, se ofrece una introducción para los principiantes sobre un enfoque de diseño general.


Diálogos de muestra para principiantes

Mira este video para aprender qué es un diálogo de muestra y cómo escribirlo, en 60 segundos
La manera más fácil de comenzar a escribir diálogos es canalizar tu propia experiencia como comunicador permanente. Por lo general, las personas pueden saber cuando algo suena bien o mal, incluso si no pueden articular los principios lingüísticos subyacentes por el motivo en que suena de esa manera; por eso, interpretar un diálogo es la forma más fácil de crear el borrador inicial y, luego, iterar en borradores sucesivos.

Cathy Pearl, jefa de Diseño de Conversaciones de Google

Paso 1 Enfóquese en una persona de usuario y un caso de uso clave.
Paso 2

Busca un compañero y un juego de roles en el que una persona simule que es el usuario y la otra fingiendo que es la persona del sistema. Graba la conversación.

Si no tienes un compañero, tendrás que alternar entre ambos.

Paso 3 Transcribe la conversación. Este es el primer borrador del diálogo de muestra.
Paso 4 Recorre el diálogo y dice las líneas del usuario y reproduce cada una de las líneas de la persona persona del sistema en el texto a voz (TTS) en el que se renderizará. Si el TTS no suena bien, vuelve a escribirlo o usa el lenguaje de marcación de síntesis de voz (SSML) para cambiar su rendimiento.
Paso 5 Repite los pasos 1 a 4 con diferentes usuarios y casos de uso clave.

Usuario persona: Ana, de 27 años, es diseñadora de UX y artista de bocetos con la pasión de crear experiencias del usuario atractivas que ayuden a los usuarios a realizar sus tareas.

Contexto del usuario: Ana se encuentra actualmente en I/O

Objetivos de usuario: Quiere obtener información sobre las sesiones restantes del día.

Casos de uso clave: Sesiones de navegación, búsqueda de rutas y vínculos a la aplicación para dispositivos móviles

Sistema persona: The Keeper of I/O-Specific Knowledge es un experto de Google Developers que cree firmemente en el poder de la tecnología. Como especialista en redes, dedica tiempo a responder preguntas en StackOverflow, desarrollar apps para marcas grandes y ayudar a que Google ejecute Madewithcode.com. Asistió a I/O durante los últimos 7 años y es miembro de confianza de la comunidad de desarrolladores. Como portavoz de I/O, se toman muy en serio esta responsabilidad, pero, por supuesto, se divertirán haciéndolo.

 

Bocina Aviso de voz / mensaje de voz del usuario Notas
User

Hey Google, habla con Google I/O

Asistente

De acuerdo, aquí tienes Google I/O. <ícono>

E/S

Te damos la bienvenida a la plataforma de lanzamiento para todo lo relacionado con Google I/O. El festival está en curso. ¿Eres uno de los afortunados asistentes?

El saludo debe ser corto y claro.

Divida la experiencia de los asistentes y los no asistentes, ya que las diferentes opciones serán relevantes (p.ej., instrucciones sobre cómo llegar en comparación con las transmisiones en vivo).

User

Recordar la respuesta del usuario (no volver a preguntar en interacciones posteriores)

E/S

¡Felicitaciones! Como creadora del conocimiento específico de I/O, considérame tu guía. Puedo administrar tu agenda, ayudarte a encontrar actividades o brindarte instrucciones. ¿Cuál necesitas?

Presentar a la persona y dar ejemplos de lo que esta acción puede hacer

User

Buscar actividades

E/S

Por supuesto. ¿Quieres aprender de los expertos? ¿Quieres probar algunas demostraciones? ¿O relajarse y relajarse?

Reduzca las cargas cognitivas mediante la agrupación de opciones:

expertos = discurso de apertura

(solo el día 1), sesiones, horario de atención y opiniones sobre la app

demostraciones = codelabs, sandboxs

relajarse = comida, artículos promocionales, después del horario de atención

User

Aprenda de los expertos

E/S

Excelente. Puedo contarte sobre el discurso de apertura. Te ayuda a explorar sesiones. O bien, recomiende horarios de consulta específicos y opiniones sobre la aplicación. ¿Qué prefieres? (Welcome. I can tell you the shop hours, or I can set up an appointment. Which would you like?).

User

Explorar sesiones

E/S

Estos son algunos de los temas que se abordarán hoy: aprendizaje automático e inteligencia artificial, identidad, Nest, Android y Play, código abierto y Asistente. ¿Te parece bien?

En lugar de abrumar al usuario con todos los temas posibles todos los días, enfóquese en lo que sucede ahora o pronto. Ofrece un máximo de 6 personas a la vez para mantener la lista administrable.

Necesita SSML

<speak>Estos son algunos de los temas que se deben tratar hoy: <break time="300ms"/> aprendizaje automático e inteligencia artificial, <break time="300ms"/> identidad, <break time="300ms"/> Nest, <break time="300ms"/> Android y Play, <break time="300ms"/> de código abierto, <break time="300ms"/> y Asistente. <break time="750ms"/> ¿Te sirve alguna de esas opciones?</speak>

User

Sí, IA

E/S

A la 1 p.m., se realizan las aventuras de IA: arte, ciencia y herramientas de aprendizaje automático. Luego, a las 2:30, está AutoML: crea un modelo personalizado, no requiere código. ¿Quieres saber más de alguno de ellos?

Estos títulos son largos y no se escribieron para escucharlos. Usa silencio para indicar el inicio y el final de los títulos. Solo puedes ofrecer 2 como máximo a la vez.

Necesita SSML

<speak>A la 1 p.m., hay <break time="250ms"/>IAs de aventura: arte, ciencia y herramientas de aprendizaje automático.<break time="750ms"/> Luego, a las 2:30 a.m., hay <break time="250ms"/>AutoML: crea un modelo personalizado sin necesidad de usar código. <break time="1s"/>¿Quieres saber más de alguno de ellos?</speak>

Los títulos deben revisarse y editarse para que se rendericen correctamente en TTS, p.ej., “AutoML” se pronuncia como una sola palabra.

User

No

E/S

De acuerdo. Más tarde, en el 4.o, sigue el entrenamiento de TensorFlow distribuido. ¿Quieres saber más al respecto?

Necesita SSML

<speak>Está bien. Más tarde, a las 4, hay <break time="250ms"/>entrenamiento de TensorFlow distribuido. <break time="750ms"/>¿Quieres conocer más detalles al respecto?</speak>

User

No

E/S

Muy bien. Ya que eso es todo para el aprendizaje automático y la inteligencia artificial, ¿desea elegir otro tema?

Necesita SSML

<speak>De acuerdo. Dado que esa es la última sesión de hoy sobre inteligencia artificial y aprendizaje automático<break time="250ms"/>, ¿deseas elegir otro tema?</speak>

User

E/S

Otros temas actuales son identidad, Nest, Android y Play, código abierto, Asistente y Firebase. ¿Te sirve alguna de esas opciones?

Necesita SSML

<speak>Hoy, entre otros temas, se incluyen <break time="250ms"/>identity,<break time="300ms"/>Nest,<break time="300ms"/>Android y play,<break time="300ms"/>código abierto,<break time="300ms"/>Asistente,<break time="300ms"/>y Firebase.<break time="750ms"/>¿Funciona bien?</a>

User

Asistente

E/S

A las 11 a.m., hay 10 sugerencias para crear mejores acciones. Luego, a las 2: 00 p.m., tenemos a un creador, ¿cómo suena tu producto? ¿Quieres saber más de alguno de ellos?

Necesita SSML

<speak>A las 11 a.m., hay <break time="250ms"/>10 sugerencias para crear mejores acciones. <break time="750ms"/>Luego, a las 2 p.m., hay <break time="250ms"/>Creación de una persona: ¿cómo suena tu producto? <break time="1s"/>¿Quieres saber más de alguno de ellos?</speak>

User

Sí, el segundo

E/S

¡Esa es una excelente sesión! Esta es la descripción. ¿Qué es una persona? ¿Y cómo puede reforzar la identidad de su producto? Obtenga información sobre herramientas, obtenga sugerencias y consulte ejemplos sobre cómo personas bien diseñadas pueden transformar las interfaces habilitadas por voz y aumentar la participación de los usuarios. ¿Quieres que lo repita, lo agregue a tu agenda o te diga cómo llegar?

Las descripciones de las sesiones son largas y no se escriben. Considera editarla.

Necesita SSML

<speak>¡Muy bien! Esta es la descripción. <break time="250ms"/>¿Qué es una persona? ¿Y cómo puede reforzar la identidad de su producto? Obtenga información sobre herramientas, obtenga sugerencias y consulte ejemplos sobre cómo personas bien diseñadas pueden transformar las interfaces habilitadas por voz y aumentar la participación de los usuarios. <break time="1s"/>Ahora ¿quieres que lo repita <break time="250ms"/>agrégalo a tu programa <break time="250ms"/> o te diga cómo llegar?</speak>

User

Agregar a mi agenda

E/S

Para ello, deberás vincular esta acción de I/O 2018 a tu Cuenta de Google. ¿Quieres hacer eso ahora?

User

No, gracias

Si es así, se necesitan instrucciones específicas para ayudar al usuario a vincular su cuenta.

E/S

No hay problema. Ahora, ¿quieres obtener instrucciones sobre cómo llegar o escuchar otras sesiones?

User

¿Cómo llego hasta ahí?

E/S

La sesión Cómo crear una persona: ¿Cómo suena tu producto? Se encuentra <describe withpuntos de referencia>. Comienza a las 2 p.m. ¿Quieres volver a escucharlo?

Se necesitan instrucciones para todas las ubicaciones

User

No

E/S

De acuerdo. ¿Puedo ayudarte en algo más?

User

No

E/S

Bien. ¡Disfruta de I/O!

Necesita SSML

<speak><prosody rate="fast">Bien. ¡Que la disfrutes!</prosody></speak>

Asistente

<earcon>

Para obtener más información sobre cómo escribir diálogos de muestra, consulta esta entrada de blog de dos partes que detalla cómo diseñamos y creamos la acción de I/O 18.

Flujos de alto nivel para principiantes

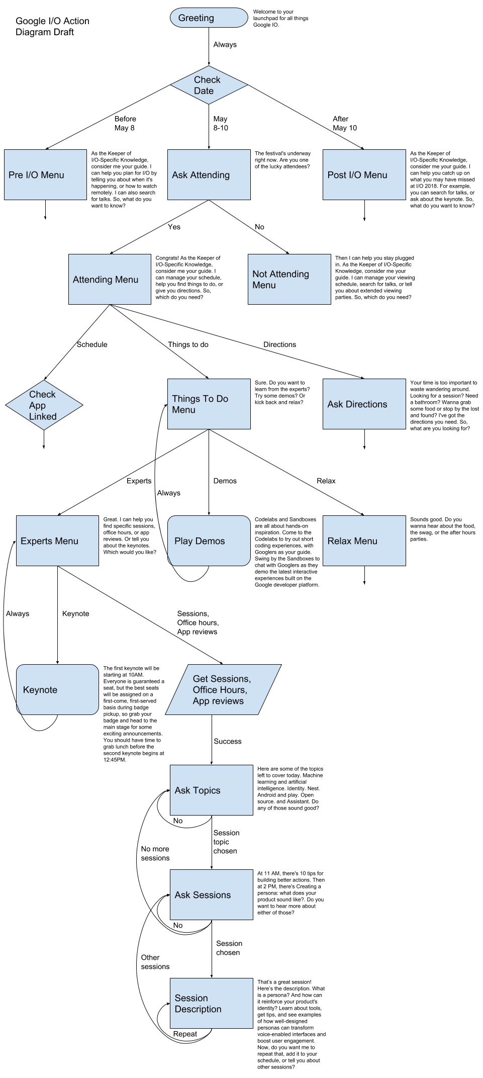
Una vez que tengas algunos diálogos de muestra, puedes abstraer el flujo y la lógica de la conversación. Esto proporciona la estructura de su interfaz de conversación. Te recomendamos que empieces por esbozar tus flujos de alto nivel en una pizarra o un papel antes de crear algo más formal con una herramienta de diagrama de flujo como Dibujos de Google.

Piensa en tu flujo de alto nivel como el mapa de la forma en que los usuarios navegan por tu acción.

Los usuarios no sabrán automáticamente qué pueden solicitar cuando comiencen a hablar con tu acción, por lo que debes brindarles rutas para seguirlos con señales en el camino. Para ello, crea menús y estructuras de árboles que guíen a los usuarios a cada parte de tu acción.

Sin embargo, no permitas que este obstáculo aproveche la magia de la tecnología de comprensión del lenguaje natural (CLN), que permite a los usuarios pedir lo que quieran en el momento en que lo deseen (siempre y cuando sepan que está allí).

Ten en cuenta que este flujo solo muestra la funcionalidad que se aborda en el diálogo de muestra anterior. Hay varias “flechas hacia ningún lugar” que no están completamente especificadas en este ejemplo. (Creado con Dibujos de Google).

Si aún no lo hiciste, lee esta entrada de blog para obtener una explicación detallada de cómo desarrollamos nuestro diseño.

Imagen de un diagrama de flujo. Todas las rutas comienzan con la rama Greeting y, luego, según si es antes, durante o después de E/S. Si es durante la I/O, la ruta se divide nuevamente en función de si el usuario asistirá o no. Luego, hay una serie de menús que ramifican aún más la experiencia del usuario.