Напишите образцы диалогов

Теперь, когда у вас есть четкое представление о том, кто общается (ваша персона и ваши пользователи ) и о чем они общаются ( ваши ключевые варианты использования ), пришло время написать диалог.

Зачем писать примеры диалогов

Образцы диалогов — ключ к созданию отличных действий в Google ; они дадут вам быстрое, низкоточное представление о «звуке и ощущении» взаимодействия, которое вы разрабатываете. Они передают поток, который пользователь действительно испытает, без технических отвлекающих факторов, таких как нотация кода, сложные блок-схемы, проблемы с грамматикой распознавания и т. д.

Написав образцы диалогов, вы можете неформально поэкспериментировать и оценить различные стратегии проектирования, например, как повысить возможность обнаружения новых функций или как подтвердить запрос пользователя (например: следует ли использовать неявное подтверждение, явное подтверждение или нет). подтверждение вообще?).


Начните с устного разговора

В начале мы рекомендуем сосредоточиться только на устном разговоре, то есть на разработке для безэкранного устройства, такого как Google Home. Настроить поток проще, если все находится в одном месте — в голосовых подсказках. По мере расширения на другие устройства, такие как мобильные телефоны, части голосовых подсказок будут перемещаться в подсказки дисплея, чипы и визуальные эффекты.


Стратегии проектирования высокого уровня

У всех опытных дизайнеров диалогов несколько разные подходы к высокоуровневому дизайну, и стратегии, которые они используют, могут различаться в зависимости от ключевых вариантов использования. Тем не менее, все они заканчиваются двумя высокоуровневыми результатами проектирования: 1) набором примеров диалогов и 2) диаграммой потока разговора.

Некоторые дизайнеры предпочитают начинать с написания примеров диалогов, в то время как другие предпочитают начинать с рисования высокоуровневых потоков. Часто дизайнеры переключаются между этими двумя способами. Какой бы подход они ни выбрали, они используют глубокие знания человеческого общения и лучшие практики, основанные на исследованиях пользователей, для общения с технологиями.

Написание для разговора требует практики. При вводе голосовых подсказок для их документирования можно легко перейти к стилю написания электронного письма или эссе. Избегайте этой ловушки, прослушивая каждую произнесенную подсказку в режиме преобразования текста в речь (TTS) и представляя себе разговор. Вы должны сделать это, даже если вы решили записать голос для своего персонажа, чтобы вы могли быстро получить обратную связь о том, как звучат реплики при произнесении.

Следующие разделы предлагают новичкам пошаговое руководство по одному из подходов к проектированию высокого уровня.


Примеры диалогов для новичков

Посмотрите это видео, чтобы узнать, что такое образец диалога и как его написать за 60 секунд.
Самый простой способ начать писать диалоги — это использовать свой опыт общения на протяжении всей жизни. Люди обычно могут определить, когда что-то звучит правильно или неправильно, даже если они не могут сформулировать основные лингвистические принципы, объясняющие, почему это звучит именно так; по этой причине ролевая игра в диалоге — самый простой способ создать первоначальный черновик и повторять последующие черновики.

Кэти Перл, руководитель отдела разработки диалогов в Google

Шаг 1 Сосредоточьтесь на одном образе пользователя и одном ключевом сценарии использования .
Шаг 2

Найдите партнера и разыграйте беседу по ролям, при этом один человек притворяется пользователем, а другой притворяется системным персонажем. Запишите разговор.

Если у вас нет партнера, вам придется переключаться между двумя ролями.

Шаг 3 Расшифруйте разговор. Это первый набросок вашего диалогового окна.
Шаг 4 Пройдитесь по диалоговому окну, произнося реплики пользователя и проигрывая каждую реплику системного персонажа в режиме преобразования текста в речь (TTS), в котором она будет воспроизводиться. Если TTS звучит не очень хорошо, перепишите ее или используйте язык разметки синтеза речи (SSML), чтобы изменить ее производительность.
Шаг 5 Повторите шаги 1–4 с разными персонажами пользователей и ключевыми вариантами использования.

Личность пользователя: Анна, 27 лет, UX-дизайнер и художник по эскизам, страстно увлеченный созданием увлекательного пользовательского опыта, который помогает пользователям добиться цели в своей жизни.

Пользовательский контекст: Анна в настоящее время находится на вводе-выводе.

Цели пользователя: Ей нужна информация о сессиях, оставшихся в течение дня.

Ключевые варианты использования: сеансы просмотра, навигация и ссылка на мобильное приложение.

Системный персонаж: Хранитель знаний по вводу-выводу — эксперт Google Developer, твердо верящий в силу технологий. Опытные сетевики, они проводят время, отвечая на вопросы о StackOverflow, создавая приложения для крупных брендов и помогая Google запускать madewithcode.com. Они посещали I/O последние 7 лет и являются надежным членом сообщества разработчиков. Как представитель I/O, они очень серьезно относятся к этой ответственности, но, конечно же, они все равно будут получать удовольствие от этого.

Оратор Пользовательское высказывание/устная подсказка Примечания
Пользователь

Ок, Google, поговорите с Google I/O

Ассистент

Хорошо, вот Google I/O. < ухокон >

ввод/вывод

Добро пожаловать на панель запуска для всего, что связано с Google I/O. Фестиваль в самом разгаре. Вы один из счастливчиков?

Приветствие должно быть коротким и легким.

Разделите опыт на участников и не участников, поскольку будут важны разные варианты (например, направления или прямая трансляция).

Пользователь

Ага

Запомнить ответ пользователя (не спрашивать снова при последующих взаимодействиях)

ввод/вывод

Поздравляю! Как Хранитель Специфических Знаний Ввода/Вывода, считай меня своим проводником. Я могу управлять вашим расписанием, помочь вам найти, чем заняться, или дать вам указания. Итак, что вам нужно?

Представьте личность и приведите примеры того, что может сделать это действие.

Пользователь

Найдите чем заняться

ввод/вывод

Конечно. Хотите учиться у экспертов? Попробуйте демо? Или откинуться назад и расслабиться?

Снизьте когнитивную нагрузку, сгруппировав параметры:

эксперты = основной доклад

(только день 1), сеансы, часы работы, обзоры приложений

демонстрации = кодовые лаборатории, песочницы

дать отпор = еда, хабар, в нерабочее время

Пользователь

Учитесь у экспертов

ввод/вывод

Большой. Могу рассказать о главном. Помогите вам просмотреть сеансы. Или порекомендуйте конкретные часы работы и обзоры приложений. Что бы вы хотели?

Пользователь

Просмотр сеансов

ввод/вывод

Вот некоторые из тем, которые осталось осветить сегодня: машинное обучение и искусственный интеллект, идентификация, Nest, Android и Play, открытый исходный код и Assistant. Кто-нибудь из них звучит хорошо?

Вместо того, чтобы загружать пользователя всеми возможными темами за все дни, сосредоточьтесь на том, что происходит сейчас/в ближайшее время. Держите список управляемым, предлагая максимум 6 одновременно.

Требуется SSML

<speak>Вот некоторые из тем, которые осталось обсудить сегодня: <break time="300ms"/> машинное обучение и искусственный интеллект, <break time="300ms"/> идентификация, <break time="300ms"/> Nest, <break time="300ms"/> Android и Play, <break time="300ms"/> с открытым исходным кодом, <break time="300ms"/> и Assistant. <break time="750ms"/> Что-нибудь из этого звучит хорошо?</speak>

Пользователь

Да, ИИ

ввод/вывод

В 13:00 AI Adventures: искусство, наука и инструменты машинного обучения. Затем, в 14:30, AutoML: создайте пользовательскую модель, код модели не требуется. Хотите узнать больше об одном из них?

Эти заголовки длинные и написаны не для того, чтобы их услышали. Используйте тишину, чтобы указать начало и конец заголовков. Предлагайте только максимум 2 за раз.

Требуется SSML

<speak>В 13:00 <break time="250ms"/>Приключения ИИ: искусство, наука и инструменты машинного обучения.<break time="750ms"/> Затем в 14:30 <break time= «250 мс»/>AutoML: создайте пользовательскую модель, код модели не требуется. <break time="1s"/>Хотите узнать больше об одном из них?</speak>

Заголовки необходимо просмотреть и отредактировать, чтобы они правильно отображались в TTS, например, «AutoML» произносится как одно слово.

Пользователь

Неа

ввод/вывод

Хорошо. Позже, в 4, есть обучение Distributed TensorFlow. Хотите узнать больше об этом?

Требуется SSML

<говорить> Хорошо. Позже, в 4, будет <break time="250ms"/>обучение распределенному TensorFlow. <break time="750ms"/>Хотите узнать об этом больше?</speak>

Пользователь

Нет

ввод/вывод

Тогда ладно. Поскольку на сегодня это все, что касается машинного обучения и искусственного интеллекта, не хотите ли выбрать другую тему?

Требуется SSML

<говорить> Хорошо. Поскольку сегодня это последнее занятие по машинному обучению и искусственному интеллекту<break time="250ms"/>, не хотите ли выбрать другую тему?</speak>

Пользователь

Ага

ввод/вывод

Другие темы сегодня включают идентичность, Nest, Android и игру, открытый исходный код, Assistant и Firebase. Что-нибудь из этого звучит хорошо?

Требуется SSML

<speak>Другие темы сегодняшнего дня включают <break time="250ms"/>идентификацию,<break time="300ms"/>Nest,<break time="300ms"/>Android и игры,<break time="300ms"/ >с открытым исходным кодом,<break time="300ms"/>Assistant,<break time="300ms"/>и Firebase.<break time="750ms"/>Что-нибудь из этого звучит хорошо?</speak>

Пользователь

Ассистент

ввод/вывод

В 11:00 — 10 советов по совершенствованию действий. Затем в 14:00 начинается Создание образа: как звучит ваш продукт? Хотите узнать больше об одном из них?

Требуется SSML

<speak>В 11:00 <break time="250ms"/>10 советов по совершенствованию действий. <break time="750ms"/>Затем в 14:00 <break time="250ms"/>Создание образа: как звучит ваш продукт? <break time="1s"/>Хотите узнать больше об одном из них?</speak>

Пользователь

Ага, второй

ввод/вывод

Это отличная сессия! Вот описание. Что такое личность? И как это может усилить идентичность вашего продукта? Узнайте об инструментах, получите советы и посмотрите примеры того, как хорошо продуманные персонажи могут трансформировать голосовые интерфейсы и повысить вовлеченность пользователей. Хотите, чтобы я повторил это, добавил в ваше расписание или рассказал, как туда добраться?

Описания сессий длинные и написаны не для того, чтобы их услышали. Подумайте о редактировании.

Требуется SSML

<speak>Отличная сессия! Вот описание. <break time="250ms"/>Что такое персона? И как это может усилить идентичность вашего продукта? Узнайте об инструментах, получите советы и посмотрите примеры того, как хорошо продуманные персонажи могут трансформировать голосовые интерфейсы и повысить вовлеченность пользователей. <break time="1s"/>Теперь, хотите, я повторю это, <break time="250ms"/>добавлю в свое расписание, <break time="250ms"/>или расскажу, как туда добраться? ?</говорить>

Пользователь

Добавьте это в мое расписание

ввод/вывод

Для этого вам нужно связать это действие I/O 2018 со своей учетной записью Google. Вы хотите сделать это сейчас?

Пользователь

Нет, спасибо

Если да, нужны конкретные инструкции, чтобы помочь пользователю связать свою учетную запись.

ввод/вывод

Без проблем. Хотите получить указания или узнать о других сеансах?

Пользователь

Как туда попасть?

ввод/вывод

Сессия Создание образа: как звучит ваш продукт? находится <описать ориентирами>. Он начинается в 14:00. Вы хотите услышать это снова?

Нужны направления для всех мест

Пользователь

Нет

ввод/вывод

Хорошо, чем еще я могу вам помочь прямо сейчас?

Пользователь

Нет

ввод/вывод

ХОРОШО. Наслаждайтесь вводом-выводом!

Требуется SSML

<speak><prosody rate="fast">Хорошо. Наслаждайтесь IO!</prosody></speak>

Ассистент

<earcon>

Для получения дополнительной информации о написании примеров диалогов ознакомьтесь с этой записью в блоге, состоящей из двух частей, в которой подробно описывается, как мы разработали и создали действие I/O 18.

Высокоуровневые потоки для начинающих

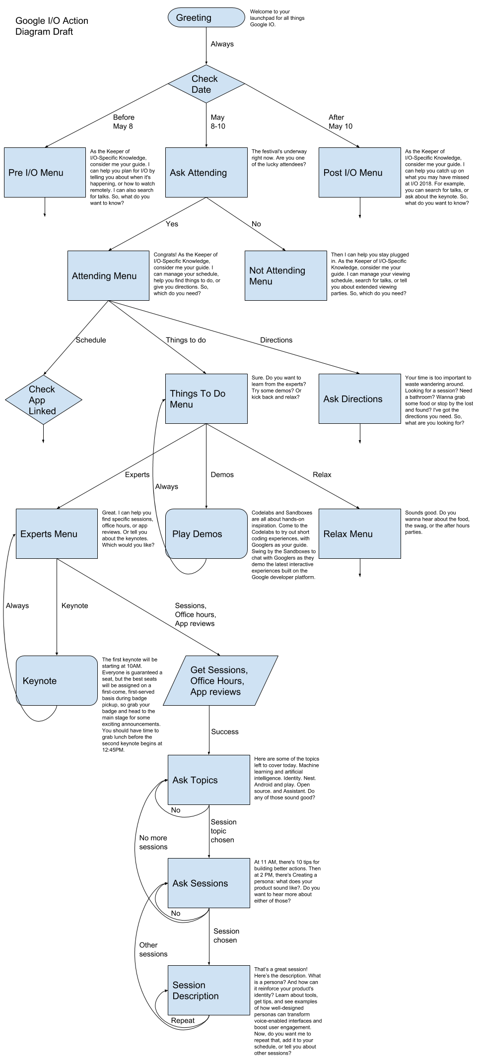
Когда у вас есть несколько примеров диалогов, вы можете абстрагироваться от потока и логики разговора. Это обеспечивает структуру вашего диалогового интерфейса. Возможно, вы захотите начать с наброска своих высокоуровневых потоков на доске или бумаге, прежде чем создавать что-то более формальное с помощью инструмента блок-схемы, такого как Google Drawings .

Думайте о своем высокоуровневом потоке как о карте того, как пользователи перемещаются по вашему действию.

Пользователи не будут автоматически знать, о чем они могут попросить, когда они начнут говорить с вашим действием, поэтому вам нужно указать им путь, по которому они должны следовать, с указателями на этом пути. Сделайте это, создав меню и древовидную структуру, которые направят пользователей к каждой части вашего действия.

Однако не позволяйте этому мешать использованию волшебства технологии понимания естественного языка (NLU), которая позволяет пользователям запрашивать то, что они хотят, когда они этого хотят (пока они знают, что это там).

Обратите внимание, что этот поток показывает только функциональные возможности, описанные в примере диалогового окна выше. Есть несколько «стрелок в никуда», которые не полностью указаны в этом примере. (Создано с помощью Google Рисунков .)

Если вы еще этого не сделали, прочтите этот пост в блоге , где подробно рассказывается о том, как мы конкретизировали наш дизайн.

Изображение блок-схемы. Все пути начинаются с приветствия, а затем разветвляются в зависимости от того, происходит ли это до, во время или после ввода-вывода. Если это происходит во время ввода-вывода, путь снова разделяется в зависимости от того, присутствует ли пользователь. Затем есть ряд меню, которые еще больше расширяют пользовательский интерфейс.