Napisz przykładowe okna dialogowe

Wiesz już, kto się komunikuje (Twój profil i użytkownicy) oraz z kim się komunikuje (kluczowe przypadki użycia). Pora napisać okno dialogowe.

Dlaczego warto pisać przykładowe okna

Przykładowe okna dialogowe to klucz do tworzenia świetnych działań w Google. Umożliwiają one szybkie określenie „dźwięku i wyczucia” zaprojektowanej przez Ciebie interakcji. Informują one o procesie użytkownika, bez rozpraszających uwag technicznych, skomplikowanych schematów blokowych, problemów z rozpoznawaniem gramatyki itp.

Pisząc przykładowe dialogi, możesz nieformalnie eksperymentować z różnymi strategiami projektowania, np. jak promować wykrywalność nowych funkcji lub jak potwierdzać żądania użytkowników (na przykład użycie domyślnego lub jednoznacznego potwierdzenia albo w ogóle go nie potwierdzać).


Zacznij od rozmowy głosowej

Na początku zalecamy skupienie się tylko na rozmowie mówionej, czyli na zaprojektowaniu urządzenia bezekranowego, takiego jak Google Home. Prawidłowa obsługa całego systemu jest prostsza, jeśli wszystko masz w jednym miejscu – komunikatów głosowych. Gdy rozwiniesz ją na inne urządzenia, np. telefony komórkowe, elementy będą przesuwane poza komunikaty głosowe oraz elementy wizualne, elementy i elementy wizualne.


Ogólne strategie projektowania

Doświadczeni projektanci konwersacji stosują nieco inne podejście do projektowania ogólnych. Strategie, których używają, mogą się różnić w zależności od kluczowych przypadków użycia. Jednak na koniec każdy zawiera 2 ogólne elementy: projekt, okno rozmowy i schemat procesu rozmowy.

Niektórzy projektanci wolą pisać przykładowe okna dialogowe, a inni preferują zwykle ogólne rysunki. Twórcy często zmieniają się w miarę pojawiania się nowych rozwiązań. Niezależnie od tego, jakie stosują rozwiązania, korzystają z dogłębnej znajomości rozmów z użytkownikami i związanych z badaniami sprawdzonych metod dotyczących rozmów z użytkownikami technologii.

Pisanie rozmów w ramach dyskusji Podczas wpisywania wypowiedzi głosowych możesz łatwo je dostosować do swojego stylu pisania e-maila lub wypracowania. Unikaj tego pułapki, słuchając każdego komunikatu głosowego w ramach zamiany tekstu na mowę i wymyślając rozmowę. Zrób to, nawet jeśli zdecydujesz się na nagranie głosu w swoim profilu klienta, co pozwoli Ci szybko zorientować się, jak brzmią linie.

Niżej znajdziesz kilka wskazówek dla początkujących użytkowników.


Przykładowe okna dialogowe dla początkujących

Obejrzyj ten film (60 sekund), aby dowiedzieć się, czym jest przykładowe okno i jak je napisać
Najprostszym sposobem na rozpoczęcie tworzenia dialogów jest skupienie się na doświadczeniu uczestników. Użytkownicy wiedzą zazwyczaj, co wydaje się prawidłowe lub błędne, nawet jeśli nie potrafią poprawnie wyjaśnić, dlaczego tak to wygląda. Dlatego odgrywanie dialogów jest najprostszym sposobem na utworzenie początkowej wersji roboczej i powtarzanie jej kolejnych wersji.

Cathy Pearl, dyrektorka działu Conversation Design w Google

Krok 1 Skup się na jednym profilu klienta i jednym z kluczowych przypadków użycia.
Krok 2

Znajdź partnera i odtwórcę, który odtworzy rozmowę, podając, że dana osoba jest użytkownikiem systemu Nagraj rozmowę.

Jeśli nie masz partnera, musisz przełączać się między obiema rolami.

Krok 3 Transkrybuj rozmowę. To jest pierwsza wersja robocza przykładowego okna dialogowego.
Krok 4 Przejdź przez okno, mówiąc do wierszy użytkownika i odtwarzając każdy z nich w zamianie tekstu na mowę (TTS), w którym będziesz je renderować. Jeśli przetwarzanie tekstu na mowę jest niepoprawne, popraw je lub użyj Speech Synthesis Markup Language (SSML).
Krok 5 Powtórz kroki 1–4, korzystając z różnych profili użytkowników i kluczowych przypadków użycia.

Profil klienta: 27-letnia Anna projektantka UX i skeczy, pasjonuje się tworzeniem atrakcyjnych rozwiązań, które pomagają użytkownikom w codziennym życiu.

Kontekst użytkownika: Anna na konferencji I/O.

Cele użytkownika: chce uzyskać informacje o sesjach pozostałych w ciągu dnia.

Kluczowe przypadki użycia: sesje przeglądania, znajdowanie drogę i łączenie z aplikacją mobilną

Profil klienta: specjalista ds. Google I/O jest ekspertem Google dla programistów, który wierzy w możliwości technologii. Kompetentna sieć odpowiada na pytania dotyczące StackOverflow, opracowuje aplikacje dla dużych marek i pomaga Google w prowadzeniu firmy withwithcode.com. Od 7 lat uczestniczy w konferencji I/O i jest zaufanym członkiem społeczności programistów. Jako rzeczniczka I/O traktuje tę odpowiedzialność bardzo poważnie, ale oczywiście świetnie się przy tym bawi.

 

Głośnik Komunikaty głosowe / komunikaty głosowe Uwagi
Użytkownik

OK Google, porozmawiaj z Google I/O

Asystent

Oto Google I/O. <Ikona audio>

I/O

Witamy na platformie startowej zawierającej wszystkie informacje na temat Google I/O. Festiwal właśnie trwa. Czy jesteś jedną z tych osób, które radzą sobie najlepiej?

Powitanie powinno być krótkie i lekkie.

podziel uczestników według uczestników i osób, które nie wzięły udziału w spotkaniu, ponieważ istotne będą różne opcje (np. wskazówki dojazdu i transmisja na żywo).

Użytkownik

O tak

Pamiętaj o odpowiedzi użytkownika (nie pytaj ponownie po każdej interakcji)

I/O

Świetnie! Jako specjalista/specjalistka ds. I/O. Mogę zarządzać harmonogramem, pomagać Ci w znajdowaniu rzeczy i podawać Ci wskazówki dojazdu. Czego potrzebujesz?

Przedstaw profil klienta i pokaż, do czego może służyć ta akcja

Użytkownik

Znajdowanie atrakcji

I/O

Nie będzie z tego problemów. Czy chcesz dowiedzieć się od ekspertów? Chcesz wypróbować wersje demonstracyjne? Albo odprężyć się?

Zmniejsz obciążenie poznawcze, wybierając opcje grupowania:

eksperci = keynote

(tylko dzień 1), sesje, godziny pracy, opinie o aplikacji

wersje demonstracyjne = ćwiczenia z programowania, piaskownice

odprężenie = jedzenie, gadżety, po godzinach

Użytkownik

Ucz się od ekspertów

I/O

Doskonale. Opowiedz mi o tej prezentacji. Pomaga przeglądać sesje. Możesz też podać konkretne godziny otwarcia i opinie dotyczące aplikacji. Co chcesz wybrać?

Użytkownik

Przeglądaj sesje

I/O

Oto niektóre z tematów, które dziś omówimy: systemy uczące się, sztuczna inteligencja, tożsamość, Nest, Android i Google Play, oprogramowanie open source i Asystent. Czy te rozwiązania są przydatne?

Zamiast przytłaczać użytkowników różnymi tematami, skup się na tym, co dzieje się obecnie. Dbaj o to, aby listę można było zarządzać. W każdej chwili możesz dodać maksymalnie 6.

Wymaga SSML

<speak>Oto niektóre z tematów, które dziś omówimy: <break time="300ms"/> systemy uczące się i sztuczna inteligencja, <break time="300ms"/> tożsamość, <break time="300ms"/> Nest, <break time="300ms"/> Android i Play, <break time="300ms"/> open source, <break time="300ms"/> <break time="750ms"/> Czy te dane są OK?</speak>

Użytkownik

Tak, AI

I/O

O 13:00 nadszedł czas na „AI Adventures”: sztukę, naukę i narzędzia wykorzystujące systemy uczące się. Po godzinie 2:30 okazuje się, że AutoML: kompilowanie modelu niestandardowego bez konieczności podawania kodu modelu. Czy chcesz dowiedzieć się więcej o jednym z tych rozwiązań?

Te tytuły są długie i nie można ich przeczytać. Wyciszenie oznacza początek i koniec tytułu. Maksymalna liczba ofert, które możesz mieć jednocześnie, to 2.

Wymaga SSML

<speak>O 13:00 odbywają się <break time="250ms"/>przygody z AI: sztuka, nauka i narzędzia wykorzystujące systemy uczące się.<break time="750ms"/> Następnie o 14:30 rozpocznie się <break time="250ms"/>AutoML: utworzenie niestandardowego modelu bez konieczności używania kodu modelu. <break time="1s"/>Czy chcesz dowiedzieć się więcej na temat któregoś z nich?</speak>

Aby tytuły mogły zostać odpowiednio wyrenderowane w TTS, muszą zostać sprawdzone i zmodyfikowane, np. {0}AutoML” jest wymawiane jako pojedyncze słowo.

Użytkownik

Nie

I/O

Dobrze. Później pojawi się trenowanie Distributed TensorFlow – 4. Chcesz dowiedzieć się więcej na ten temat?

Wymaga SSML

<speak>OK. Później o godzinie 4 odbędzie się <break time="250ms"/> trenowanie Distributed TensorFlow. <break time="750ms"/>Czy chcesz dowiedzieć się więcej na ten temat?</speak>

Użytkownik

Nie

I/O

W porządku. To wszystko na temat systemów uczących się i sztucznej inteligencji. Czy chcesz wybrać inny temat?

Wymaga SSML

<speak>OK. To ostatnia sesja na temat systemów uczących się i sztucznej inteligencji<break time="250ms"/>, czy możesz wybrać inny temat?</speak>

Użytkownik

O tak

I/O

Inne tematy, które obecnie dotyczą, to m.in. tożsamość, Nest, Android i rozrywka, open source, Asystent i Firebase. Zadbaj o to, żeby nie

Wymaga SSML

{0/}

Użytkownik

Asystent

I/O

O 11:00 jest 10 wskazówek na temat tworzenia lepszych działań. Następnie o 14:00 trwa tworzenie profilu klienta: jak wygląda Twój produkt? Czy chcesz dowiedzieć się więcej o jednym z tych rozwiązań?

Wymaga SSML

<speak>O 11:00 znajdziesz <break time="250ms"/>10 wskazówek, które pomogą Ci tworzyć lepsze działania. <break time="750ms"/>O 14:00 jest <break time="250ms"/>Tworzenie profilu klienta: jak wygląda Twój produkt? <break time="1s"/>Czy chcesz dowiedzieć się więcej na temat któregoś z nich?</speak>

Użytkownik

Tak, drugi

I/O

Dobra sesja! Oto opis. Co to jest profil klienta? W jaki sposób może utrwalić Twoją tożsamość na rynku? Dowiedz się więcej o narzędziach, uzyskaj wskazówki i zobacz, jak dobrze zaprojektowane profile klientów mogą przekształcić interfejsy obsługujące głos i zwiększyć ich zaangażowanie. Mam to powtórzyć, dodać to do Twojego harmonogramu lub powiedzieć Ci, jak tam dotrzeć?

Opisy sesji są długie i nie wymagają słuchania. Zastanów się nad zmianą.

Wymaga SSML

<speak>To świetna sesja! Oto opis. <break time="250ms"/>Co to jest profil klienta? W jaki sposób może utrwalić Twoją tożsamość na rynku? Dowiedz się więcej o narzędziach, uzyskaj wskazówki i zobacz, jak dobrze zaprojektowane profile klientów mogą przekształcić interfejsy obsługujące głos i zwiększyć ich zaangażowanie. <break time="1s"/>Czy mam to powtórzyć, <break time="250ms"/>dodać je do harmonogramu, <break time="250ms"/> lub wskazać, jak do niego dotrzeć?</speak>

Użytkownik

Dodaj do mojego harmonogramu

I/O

Żeby to zrobić, musisz połączyć to działanie I/O 2018 ze swoim kontem Google. Czy chcesz to zrobić teraz?

Użytkownik

Nie, dzięki

Jeśli tak, potrzebujesz szczegółowych instrukcji, które pomogą użytkownikowi połączyć konto

I/O

Żaden problem. Czy chcesz uzyskać wskazówki dojazdu czy usłyszeć inne sesje?

Użytkownik

Jak się tam dostać?

I/O

Sesja tworzenia profilu klienta: jak wygląda Twój produkt? znajduje się <opis z punktami orientacyjnymi>. Zaczyna się 14:00. Czy chcesz jeszcze raz odsłuchać?

Potrzebne są wskazówki dla wszystkich lokalizacji

Użytkownik

Nie

I/O

Czy mogę jeszcze w czymś pomóc?

Użytkownik

Nie

I/O

OK. Weź udział w konferencji I/O!

Wymaga SSML

<speak><prosody Rate="fast">OK. Miłego wejścia!</prosody></speak>

Asystent

<ikona>

Aby dowiedzieć się więcej o pisaniu przykładowych dialogów, przeczytaj ten dwuczęściowy post na blogu, w którym szczegółowo opisujemy, jak zaprojektowaliśmy i stworzyliśmy działanie I/O 18.

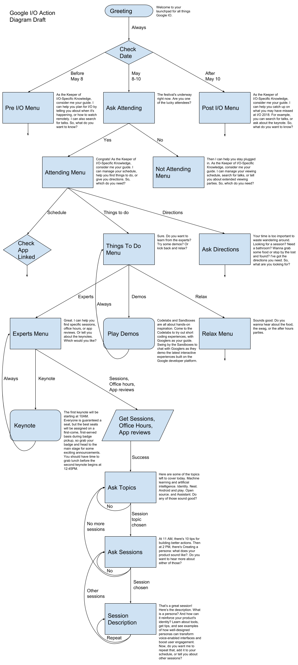
Ogólne poziomy dla początkujących

Po stworzeniu kilku przykładowych dialogów możesz wyodrębnić przebieg i logikę rozmowy. Zapewnia to strukturę Twojego interfejsu konwersacyjnego. Na początek szkicuj wysokiego poziomu na tablicy lub kartce, a potem utwórz coś bardziej formalnego za pomocą narzędzia blokowego, takiego jak Rysunki Google.

Ogólny schemat jest jak mapa sposobu, w jaki użytkownicy poruszają się po Twojej akcji.

Użytkownicy nie będą automatycznie wiedzieć, o co mogą poprosić, gdy zaczną mówić do akcji, więc musisz im zapewnić odpowiednie wskazówki. Przygotuj też odpowiednie znaki. Aby to zrobić, utwórz menu i struktury drzewa, które kierują użytkowników do poszczególnych części akcji.

Nie pozwól jednak, aby to utrudniło wykorzystanie magii technologii Natural Language, która pozwala użytkownikom pytać o właściwe potrzeby w dowolnym momencie, o ile mu to wiadomo.

Pamiętaj, że ten proces pokazuje tylko funkcje opisane w przykładowym oknie powyżej. W tym przykładzie jest kilka „strzałek nigdzie”, które nie zostały w pełni określone. (utworzone w Rysunkach Google).

Przeczytaj ten post na blogu, aby dowiedzieć się, jak ulepszyliśmy nasz projekt.

Schemat blokowy. Wszystkie ścieżki rozpoczynają się od momentu powitania, a następnie rozgałęziają się w zależności od tego, czy dzieje się to przed, w trakcie I/O czy po nim. W przypadku wejścia/wyjścia ścieżka jest dzielona według tego, czy użytkownik bierze w niej udział. Stworzyliśmy też menu, które jeszcze bardziej rozszerzają wrażenia użytkowników.