Viết hộp thoại mẫu

Giờ đây, khi bạn đã hiểu rõ về ai đang giao tiếp (cá tính của bạn và người dùng) và nội dung mà họ đang trao đổi (trường hợp sử dụng chính của bạn), đã đến lúc viết hộp thoại.

Tại sao viết hộp thoại mẫu

Hộp thoại mẫu là chìa khóa để tạo Hành động tuyệt vời trên Google; hộp thoại này mang lại cho bạn cảm giác nhanh chóng, độ trung thực thấp về "âm thanh và cảm giác" của tương tác bạn đang thiết kế. Chúng truyền tải luồng mà người dùng sẽ thực sự trải nghiệm mà không bị mất tập trung về mặt kỹ thuật khi ký hiệu mã, sơ đồ luồng phức tạp, các vấn đề về nhận dạng-ngữ pháp, v.v.

Bằng cách viết hộp thoại mẫu, bạn có thể thử nghiệm một cách không chính thức và đánh giá nhiều chiến lược thiết kế, chẳng hạn như cách thúc đẩy khả năng phát hiện của các tính năng mới hoặc cách xác nhận yêu cầu của người dùng (ví dụ: bạn nên sử dụng xác nhận hoàn toàn, xác nhận rõ ràng hay hoàn toàn không xác nhận).


Bắt đầu trò chuyện bằng giọng nói

Khi bắt đầu, bạn chỉ nên tập trung vào cuộc trò chuyện bằng lời nói—tức là thiết kế cho thiết bị không có màn hình như Google Home. Thực hiện luồng phù hợp dễ dàng hơn nếu tất cả mọi thứ ở một nơi—lời nhắc bằng giọng nói. Khi bạn mở rộng sang các thiết bị khác như điện thoại di động, các phần sẽ chuyển ra khỏi lời nhắc bằng giọng nói và chuyển vào lời nhắc hiển thị, khối và hình ảnh.


Chiến lược thiết kế cấp cao

Tất cả nhà thiết kế hội thoại có kinh nghiệm đều có cách tiếp cận hơi khác nhau đối với thiết kế cấp cao và các chiến lược họ sử dụng có thể thay đổi tùy theo các trường hợp sử dụng chính. Tuy nhiên, tất cả chúng đều kết thúc với 2 thiết kế phân phối cấp cao: 1) một bộ hộp thoại mẫu và 2) sơ đồ quy trình trò chuyện.

Một số nhà thiết kế thích bắt đầu bằng cách viết hộp thoại mẫu, trong khi những nhà thiết kế khác thích bắt đầu bằng cách vẽ các luồng cấp cao. Thông thường, các nhà thiết kế đang chuyển đổi giữa hai yếu tố này trong quá trình sử dụng. Bất kể họ dùng phương pháp nào, họ đều sử dụng kiến thức sâu rộng về cuộc trò chuyện của con người với phương pháp hay nhất dựa trên nghiên cứu về người dùng để trò chuyện với công nghệ.

Viết cho cuộc trò chuyện sẽ cần thực hành. Khi nhập lời nhắc bằng giọng nói để ghi lại lời nhắc, bạn có thể dễ dàng chuyển sang kiểu viết cho email hoặc bài luận. Tránh vướng mắc này bằng cách nghe từng lời nhắc được nói trong chuyển văn bản thành giọng nói (TTS) và tưởng tượng cuộc trò chuyện. Bạn nên làm việc này ngay cả khi đã chọn ghi lại giọng nói cho kiểu dáng giọng của bạn để nhận phản hồi nhanh khi giọng nói phát ra âm thanh.

Các phần sau sẽ cung cấp hướng dẫn từng bước cho người mới bắt đầu về thiết kế cấp cao.


Hộp thoại mẫu cho người mới bắt đầu

Xem video này để tìm hiểu hộp thoại mẫu là gì và cách viết hộp thoại mẫu, trong 60 giây
Cách dễ nhất để bắt đầu viết hộp thoại là thể hiện kiến thức chuyên môn của bạn như một người giao tiếp suốt đời. Nhìn chung, mọi người có thể nhận ra ngay khi một điều gì đó có vẻ đúng hoặc sai, ngay cả khi họ không thể nói rõ các nguyên tắc ngôn ngữ cơ bản về lý do tại sao nó có vẻ như vậy; do đó, nhập vai là một hộp thoại là cách dễ nhất để tạo bản nháp ban đầu và lặp lại ở các bản nháp liên tiếp.

Cathy Pearl, Trưởng bộ phận Tiếp cận thiết kế hội thoại tại Google

Bước 1 Tập trung vào một cá tính của người dùng và một trường hợp sử dụng chính.
Bước 2

Tìm một đối tác và nhập vai trong cuộc trò chuyện, trong đó một người giả vờ là người dùng và một người khác giả vờ là cá tính trong hệ thống. Ghi âm cuộc trò chuyện.

Nếu bạn không có đối tác, bạn sẽ phải chuyển đổi giữa hai vai trò này.

Bước 3 Chép lời cuộc trò chuyện. Đây là bản nháp đầu tiên của hộp thoại mẫu.
Bước 4 Chuyển qua hộp thoại, nói dòng của người dùng và phát từng dòng của cá tính hệ thống trong văn bản thành giọng nói (TTS) mà nó sẽ được hiển thị. Nếu TTS không hài lòng, hãy viết lại hoặc sử dụng Ngôn ngữ đánh dấu tổng hợp giọng nói (SSML) để thay đổi hiệu suất của TTS.
Bước 5 Lặp lại các bước từ 1 đến 4 với các chân dung người dùng và các trường hợp sử dụng chính khác nhau.

Đặc điểm người dùng: Anna, 27 tuổi, là một nhà thiết kế trải nghiệm người dùng và nghệ sĩ phác thảo với niềm đam mê tạo ra những trải nghiệm người dùng hấp dẫn, giúp người dùng hoàn thành công việc trong cuộc sống của họ.

Bối cảnh người dùng: Anna đang tham dự I/O

Mục tiêu người dùng: Cô ấy muốn thông tin về các phiên còn lại trong ngày.

Các trường hợp sử dụng chính: các phiên duyệt web, cách tìm và liên kết đến ứng dụng dành cho thiết bị di động

Đặc điểm hệ thống: Người giữ Kiến thức về I/O cụ thể là một Chuyên gia nhà phát triển của Google tin tưởng mạnh mẽ vào sức mạnh của công nghệ. Là một nhà mạng lành nghề, họ dành thời gian trả lời các câu hỏi trên StackOverflow, xây dựng các ứng dụng dành cho các thương hiệu lớn và giúp Google điều hành madewithcode.com. Họ đã tham dự I/O trong 7 năm qua và là một thành viên đáng tin cậy trong cộng đồng các nhà phát triển. Là người phát ngôn của I/O, họ rất coi trọng trách nhiệm này, nhưng tất nhiên, họ vẫn sẽ vui vẻ khi làm việc đó.

 

Loa Lời nói của người dùng / Lời nhắc bằng giọng nói Ghi chú
User

Ok Google, trò chuyện với Google I/O

Trợ lý

Được, đây là Google I/O. <earcon>

I/O

Chào mừng bạn đến với bệ phóng cho mọi thứ về Google I/O. Lễ hội đang diễn ra. Bạn có phải là một trong những người tham dự may mắn không?

Giữ lời chào ngắn gọn.

Phân chia trải nghiệm theo người tham dự và người không tham dự vì các tùy chọn khác nhau sẽ có liên quan (ví dụ: chỉ đường so với phát trực tiếp).

User

Hay quá

Nhớ câu trả lời của người dùng (không hỏi lại trong các lần tương tác tiếp theo)

I/O

Xin chúc mừng! Là người ghi nhớ kiến thức về I/O, hãy xem tôi là người hướng dẫn. Tôi có thể quản lý lịch biểu của bạn, giúp bạn tìm điểm tham quan hoặc chỉ đường cho bạn. Vậy, bạn cần mặt hàng nào?

Giới thiệu cá tính và đưa ra ví dụ về những việc mà Hành động này có thể làm

User

Tìm điểm tham quan

I/O

Chắc chắn. Bạn có muốn học hỏi từ các chuyên gia không? Thử một số bản trình diễn? Hoặc quay lại thư giãn?

Giảm tải nhận thức bằng cách nhóm các tuỳ chọn:

chuyên gia = diễn giải chính

(chỉ ngày 1), phiên, giờ làm việc, đánh giá ứng dụng

bản trình diễn = các lớp học lập trình, hộp cát

đá lại = đồ ăn, quà tặng, sau giờ làm việc

User

Học hỏi từ các chuyên gia

I/O

Vậy thì tuyệt quá! Tôi có thể kể cho bạn nghe bài phát biểu. Giúp bạn duyệt qua các phiên. Hoặc đề xuất giờ làm việc cụ thể và đánh giá ứng dụng. Bạn thích xem kết quả nào?

User

Duyệt qua các phiên

I/O

Dưới đây là một số chủ đề còn lại được đề cập hôm nay: máy học và trí tuệ nhân tạo, danh tính, Nest, Android và Play, nguồn mở và Trợ lý. Bạn có muốn chọn loại nào trong số đó không?

Thay vì làm cho người dùng ngập trong tất cả các chủ đề có thể xảy ra vào tất cả các ngày, hãy tập trung vào những gì đang diễn ra ngay bây giờ. Giữ cho danh sách có thể quản lý được bằng cách chỉ cung cấp tối đa 6 danh sách cùng một lúc.

Cần SSML

<speak>Dưới đây là một số chủ đề còn lại bao gồm: <break time="300ms"/> Máy học và trí tuệ nhân tạo, <break time="300ms"/>, <break time="300ms"/> Nest, <break time="300ms"/> Android và Play, <break time="300ms"/> nguồn mở, <break time="300ms"/> và Trợ lý. <break time="750ms"/> Bạn có muốn chọn loại nào trong số đó không?</speak>

User

Vâng, trí tuệ nhân tạo

I/O

Vào lúc 1 giờ chiều là các Cuộc phiêu lưu bằng AI: nghệ thuật, khoa học và các công cụ máy học. Sau đó, vào lúc 2:30, có AutoML: xây dựng một mô hình tùy chỉnh, không yêu cầu mã mô hình. Bạn có muốn nghe thêm về một trong hai câu hỏi đó không?

Những tiêu đề này dài và không thể ghi. Sử dụng khoảng lặng để cho biết phần đầu và phần cuối của tiêu đề. Chỉ cung cấp tối đa 2 mã một lần.

Cần SSML

<Speak> <break time="1s"/>Bạn có muốn nghe thêm về một trong hai thông tin đó không?</speak>

Tiêu đề cần phải được xem xét và chỉnh sửa để hiển thị phù hợp trong TTS, ví dụ: "AutoML" được phát âm như một từ.

User

Không

I/O

Được thôi. Sau đó tại 4, có đào tạo TensorFlow. Bạn có muốn nghe thêm về nó không?

Cần SSML

<speak>Được rồi. Sau đó, tại 4, có <break time="250ms"/> Huấn luyện TensorFlow được phân phối. <break time="750ms"/>Bạn có muốn tìm hiểu thêm về tính năng này không?</speak>

User

Không

I/O

Được thôi. Vì tất cả chỉ dành cho máy học và trí tuệ nhân tạo ngày nay, bạn có muốn chọn một chủ đề khác không?

Cần SSML

<speak>Được rồi. Vì là buổi cuối cùng hôm nay về học máy và trí tuệ nhân tạo<break time="250ms"/>, bạn có muốn chọn một chủ đề khác không?</speak>

User

Hay quá

I/O

Các chủ đề khác hiện nay bao gồm danh tính, Nest, Android và Play, nguồn mở, Trợ lý và Firebase. Làm bài hát nào trong số đó nghe hay đấy

Cần SSML

<speak>Các chủ đề khác hôm nay bao gồm <break time="250ms"/>danh tính,<break time="300ms"/>Nest,<break time="300ms"/>Android and play,<break time="300ms"/>và mã nguồn mở,<break time="300ms"/>Trợ lý,<break time="300ms"/>và Firebase.<break time="750ms"/>Bạn có muốn dùng tính năng này không?</speak>

User

Trợ lý

I/O

Vào lúc 11 giờ sáng, có 10 mẹo để xây dựng các hành động tốt hơn. Sau đó, lúc 2 giờ chiều, đang có câu hỏi Tạo cá tính: sản phẩm của bạn nghe như thế nào? Bạn có muốn nghe thêm về một trong hai câu hỏi đó không?

Cần SSML

<speak>Vào lúc 11 giờ sáng, có <break time="250ms"/>10 mẹo để xây dựng các hành động tốt hơn. <break time="750ms"/> Sau đó, vào lúc 2 giờ chiều, có <break time="250ms"/>Tạo một cá tính: sản phẩm của bạn nghe như thế nào? <break time="1s"/>Bạn có muốn nghe thêm về một trong hai thông tin đó không?</speak>

User

Vâng, mục thứ hai

I/O

Thật tuyệt vời! Dưới đây là mô tả. Cá tính là gì? Và công cụ này có thể củng cố đặc trưng của sản phẩm như thế nào? Tìm hiểu về các công cụ, nhận mẹo và xem các ví dụ về cách các cá tính được thiết kế tốt có thể biến đổi giao diện hỗ trợ giọng nói và tăng mức độ tương tác của người dùng như thế nào. Bây giờ, bạn muốn tôi nhắc lại, thêm lịch biểu này vào lịch biểu của bạn hay cho bạn biết cách đến đó?

Mô tả phiên dài và không được ghi để nghe. Hãy cân nhắc chỉnh sửa.

Cần SSML

<speak>Đó là một phiên tuyệt vời! Dưới đây là mô tả. <break time="250ms"/> Cá tính là gì? Và công cụ này có thể củng cố đặc trưng của sản phẩm như thế nào? Tìm hiểu về các công cụ, nhận mẹo và xem các ví dụ về cách các cá tính được thiết kế tốt có thể biến đổi giao diện hỗ trợ giọng nói và tăng mức độ tương tác của người dùng như thế nào. <break time="1s"/>Bây giờ, bạn có muốn tôi nhắc lại điều đó, <break time="250ms"/>thêm lịch đó vào lịch biểu của bạn, <break time="250ms"/>hoặc cho bạn biết cách đến đó không?</speak>

User

Thêm vào lịch biểu của tôi

I/O

Để thực hiện việc đó, bạn cần liên kết Hành động I/O 2018 này với Tài khoản Google của mình. Bạn có muốn làm việc đó ngay bây giờ không?

User

Không, cảm ơn

Nếu có, cần hướng dẫn cụ thể để giúp người dùng liên kết tài khoản của họ

I/O

Không thành vấn đề. Bây giờ, bạn muốn nhận thông tin chỉ đường hay nghe về các phiên khác?

User

Tôi đến đó bằng cách nào?

I/O

Phiên Tạo một cá tính: sản phẩm của bạn nghe như thế nào? <mô tả với các mốc>. Nó bắt đầu lúc 2 giờ chiều. Bạn có muốn nghe lại tin nhắn đó không?

Cần chỉ đường cho tất cả các vị trí

User

Không

I/O

Được rồi, tôi có thể giúp gì khác cho bạn ngay bây giờ?

User

Không

I/O

OK. Hãy trải nghiệm I/O!

Cần SSML

<speak><prosody rate="fast">OK. Hãy sử dụng IO!</prosody></speak>

Trợ lý

<earcon>

Để biết thêm thông tin chi tiết về cách viết hộp thoại mẫu, hãy xem bài đăng trên blog gồm hai phần này để biết chi tiết cách chúng tôi thiết kếxây dựng Hành động I/O 18.

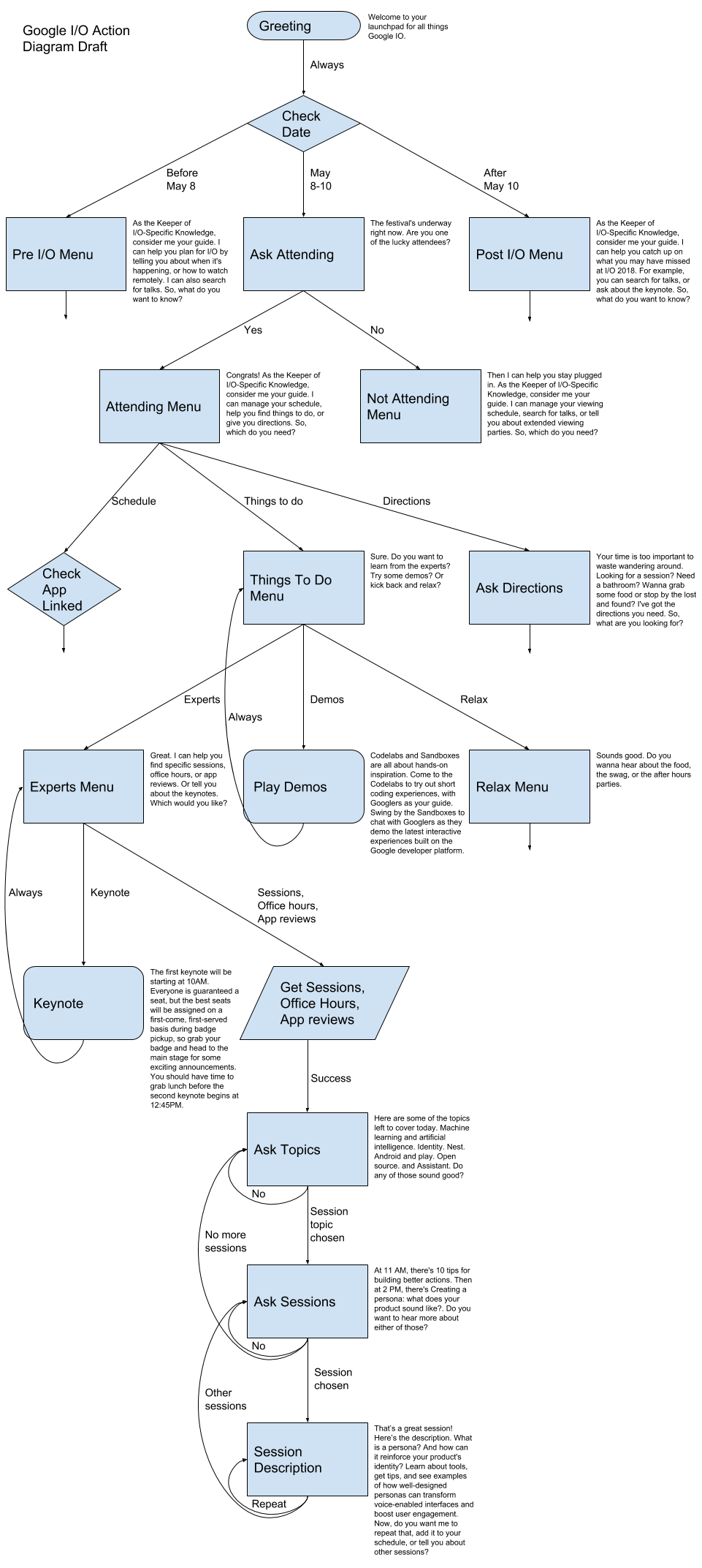
Luồng cấp cao cho người mới bắt đầu

Sau khi có một vài hộp thoại mẫu, bạn có thể tóm tắt luồng và logic của cuộc hội thoại. Điều này cung cấp cấu trúc giao diện trò chuyện của bạn. Bạn có thể muốn bắt đầu bằng cách phác thảo các luồng cấp cao của mình trên bảng trắng hoặc giấy trước khi tạo thứ gì đó trang trọng hơn bằng công cụ lưu đồ như Google Bản vẽ.

Hãy xem luồng cấp cao như là bản đồ cho cách người dùng điều hướng Hành động của bạn.

Người dùng sẽ không tự động biết họ có thể yêu cầu điều gì khi họ bắt đầu nói chuyện với Hành động của bạn, vì vậy bạn cần cung cấp cho họ đường dẫn để theo dõi cùng với các biển chỉ dẫn trên đường đi. Thực hiện việc này bằng cách tạo các trình đơn và cấu trúc cây hướng dẫn người dùng đến từng phần trong Hành động của bạn.

Tuy nhiên, đừng để điều này cản trở việc tận dụng công nghệ hiểu biết ngôn ngữ tự nhiên (NLU), cho phép người dùng yêu cầu những gì họ muốn, bất cứ khi nào họ muốn (miễn là họ biết điều đó).

Lưu ý rằng quy trình này chỉ hiển thị chức năng được đề cập trong hộp thoại mẫu ở trên. Có nhiều “mũi tên dẫn đến vị trí không được chỉ định đầy đủ” trong ví dụ này. (Được tạo bằng Google Bản vẽ.)

Hãy đọc bài đăng trên blog này để nắm được thông tin chi tiết về cách chúng tôi đã hoàn thiện thiết kế của mình.

Hình ảnh lưu đồ. Tất cả các đường dẫn bắt đầu bằng nhánh Greeting rồi đến tùy thuộc vào việc đó là trước, trong hay sau I/O. Nếu là trong I/O, đường dẫn sẽ phân chia lại dựa trên việc người dùng có tham dự hay không. Tiếp theo là một loạt các trình đơn phân nhánh sâu hơn cho trải nghiệm người dùng.