כתיבת תיבות דו-שיח לדוגמה
למה כדאי לכתוב תיבות דו-שיח לדוגמה
תיבות דו-שיח לדוגמה הן המפתח ליצירת פעולות נהדרות ב-Google. הן יוצרות תחושה מהירה, לא מהימנה, של האינטראקציה שאתם מרגישים עם העיצוב. המודעות מעבירות את הזרימה שהמשתמש יחוות בפועל, ללא הסחות הדעת הטכניות של סימון קוד, תרשימי זרימה מורכבים, בעיות בזיהוי דקדוק וכו'.
כתיבת תיבות דו-שיח לדוגמה מאפשרת לכם להתנסות באופן לא רשמי ולהעריך אסטרטגיות עיצוב שונות, כמו איך לקדם גילוי של תכונות חדשות או איך לאשר בקשה של משתמש (לדוגמה: האם כדאי להשתמש באישור מרומז, באישור מפורש או בכלל לא אישור?).
להתחיל שיחה מדוברת
בהתחלה, מומלץ להתמקד רק בשיחה המדוברת – כלומר, עיצוב מכשיר ללא מסך, כמו Google Home. קל יותר לנהל את הזרימה בצורה הטובה ביותר אם הכול נמצא במקום אחד - ההנחיות הקוליות. ככל שמתרחבים למכשירים אחרים, כמו טלפונים ניידים, המערכת תזיז את הפריטים אל מחוץ להודעות המושמעות ואל התצוגה, הצ'יפים והרכיבים החזותיים.
אסטרטגיות עיצוב ברמה גבוהה
למעצבי שיחות מנוסים יש גישות שונות מעט בעיצוב ברמה גבוהה, והאסטרטגיות שבהן הם משתמשים עשויות להשתנות בהתאם לתרחישי השימוש העיקריים. עם זאת, בסופו של דבר יש 2 הצעות עיצוב ברמה גבוהה: 1) קבוצה של תיבות דו-שיח לדוגמה ו-2) תרשים של זרימת השיחה.
יש מעצבים שמעדיפים להתחיל בכתיבת תיבות דו-שיח לדוגמה, בעוד שאחרים מעדיפים להתחיל בציור הזרימה ברמה הגבוהה. לפעמים מעצבים מתכננים לעבור בין שתי האפשרויות האלה. עם זאת, הם עושים שימוש בגישה המוערכת לשיחה אנושית ולשיטות מומלצות המבוססות על מחקר על שיחות עם טכנולוגיה.
הכתיבה לשיחה היא משימה מעשית. כשמקלידים הודעות קוליות כדי לתעד אותן, אפשר להיכנס בקלות לסגנון הכתיבה של הודעת אימייל או חיבור. כדי להימנע מטעויות, אפשר להאזין לכל הודעה שמוקראת באמצעות המרת טקסט לדיבור (TTS) ולדמיין את השיחה. כדאי לעשות זאת גם אם בחרתם להקליט קול עבור הפרסונה שלכם, כדי שתוכלו לקבל משוב מהיר לגבי האופן שבו הקווים נשמעים.
הקטעים הבאים מספקים הדרכה למתחילים לגבי גישה ברמה גבוהה.
תיבות דו-שיח לדוגמה למתחילים
קאת'י פרל, מנהלת תקשורת השיחות ב-Google
פועלים לפי השלבים הבאים כדי לכתוב תיבות דו-שיח לדוגמה לתכונה שלכם
| שלב 1 | העברת המיקוד לפרסונה אחת של משתמשים ולתרחיש לדוגמה של מפתח. |
| שלב 2 |
איתור שותף ומשחק תפקידים: אחד מתחזה לאדם אחר ומעמיד פנים שהוא פרסונה של המערכת. מקליטים את השיחה. אם אין לכם שותף, תצטרכו לעבור בין שני התפקידים. |
| שלב 3 | תמלול השיחה. זוהי הטיוטה הראשונה של תיבת הדו-שיח לדוגמה. |
| שלב 4 | פועלים לפי ההוראות בתיבת הדו-שיח, ומראים את השורות של המשתמש ומפעילים את כל השורות של פרסונה במערכת בהמרת טקסט לדיבור (TTS) שבה הטקסט יוצג. אם טקסט ה-TTS לא נשמע טוב, יש לשכתב אותו או להשתמש בשפת סינתזת הדיבור (SSML) כדי לשנות את ביצועיו. |
| שלב 5 | חוזרים על שלבים 1 עד 4 עם פרסונות שונות של משתמשים ותרחישים עיקריים לדוגמה. |
הנה דוגמה לטיוטה מוקדמת של תיבת דו-שיח מפעולת Google I/O
פרסונה של משתמשת: אנה, 27, היא מעצבת חוויית המשתמש ואמנית מערכונים עם תשוקה ליצירת חוויות משתמש מעניינות שעוזרות למשתמשים לעשות דברים בחיים.
הקשר משתמש: אנה נמצאת כרגע בכנס I/O
יעדי משתמש: היא רוצה מידע על הביקורים שנותרו באותו יום.
תרחישים לדוגמה עיקריים: סשנים של גלישה, איתור דרכים וקישור לאפליקציה לנייד
אישיות מערכת: ה-Knowledge of I/O-Knowledge – המומחים ב-Google שמאמינים מאוד בכוח הטכנולוגיה. הם אנשי מקצוע מיומנים, שמשקיעים זמן במענה על שאלות ב-StackOverflow, מפתחים אפליקציות למותגים גדולים ועוזרים ל-Google להפעיל את madewithcode.com. הם לומדים ב-7 I/O ב-7 השנים האחרונות ומצטרפים לקהילת המפתחים. כדובר/ת ב-I/O, הסוכנות מתייחסת ברצינות רבה לאחריות הזו, אך כמובן שהיא עדיין נהנית לעשות זאת.
| רמקול | דיבור של משתמשים / הודעה מדוברת | הערות |
|---|---|---|
| משתמש |
Ok Google, לדבר עם Google I/O |
|
| Assistant |
טוב, הנה Google I/O. <earcon> |
|
| כנס I/O |
ברוכים הבאים ללוח ההפעלה עבור כל הדברים ש-Google I/O מציע. הפסטיבל בעיצומו. האם את/ה משתתף/ת במזל? |
הטקסט של הודעת הפתיחה צריך להיות קצר ולעניין. חלוקת הניסוי בין המשתתפים לבין המשתתפים שלא משתתפים, מאחר שהאפשרויות השונות יהיו רלוונטיות (למשל, מסלול לעומת שידור חי). |
| משתמש |
כן |
שמירת התשובה של המשתמש (אל תשאלו שוב על אינטראקציות קרובות) |
| כנס I/O |
בשעה טובה! כבעל/ת ידע ספציפי ל-I/O, אשמח להתייחס אליך בתור המדריך שלך. אני יכולה לנהל את לוח הזמנים שלך, לעזור לך למצוא דברים לעשות או לתת לך מסלול. מה דרוש לך? |
מציגים פרסונה ודוגמאות למה שהפעולה הזו יכולה לעשות |
| משתמש |
לחיפוש דברים שאפשר לעשות |
|
| כנס I/O |
ודאי. רוצה ללמוד מהמומחים? רוצה לנסות הדגמות? או להירגע וליהנות? |
כדי להפחית את העומס הקוגניטיבי באמצעות אפשרויות קיבוץ: מומחים = iWork Keynote (יום 1 בלבד), סשנים, שעות עבודה, ביקורות על אפליקציות הדגמות = codelabs, ארגזי חול להתרווח = אוכל, המתנות, אחרי שעות הפעילות |
| משתמש |
ללמוד מהמומחים |
|
| כנס I/O |
מצוין. אני יכול לספר לך על נאום הפתיחה. לעזור לכם לעיין בסשנים. או המלצה על שעות פעילות ספציפיות וביקורות על אפליקציות. באיזה מהם אתה מעוניין? |
|
| משתמש |
עיון בסשנים |
|
| כנס I/O |
ריכזנו כאן כמה נושאים היום: למידת מכונה ובינה מלאכותית (AI), זהות, Nest, Android ו-Play, קוד פתוח ו-Assistant. האם זה נשמע טוב? |
במקום להציף את המשתמש בכל הנושאים האפשריים בכל הימים, כדאי להתמקד במה שקורה עכשיו או בקרוב. כדי שהרשימה תהיה מנוהלת, אפשר להציע עד 6 כתובות אימייל בכל פעם. נדרש SSML <speak>הנה כמה מהנושאים שעלו היום, <break time="300ms"/> למידה חישובית ובינה מלאכותית (AI), <break time="300ms"/> זהות, <break time="300ms"/> Nest, <break time="300ms"/> Android and Play, <break time="300ms"/> and בקוד פתוח. <break time="750ms"/>האם משהו מהצלילים האלה טוב?</speak> |
| משתמש |
כן, AI |
|
| כנס I/O |
ב-13:00, נערכים הרפתקאות AI: אומנות, מדע וכלים ללמידת מכונה. ואז, ב-2:30, אנחנו מזמינים את AutoML לבניית מודל מותאם אישית, ללא צורך בקוד. רוצה לשמוע יותר על זה? |
השמות האלה ארוכים ולא נכתבים כדי לשמוע אותם. מומלץ להשתמש במצב שקט כדי לציין את ההתחלה והסיום של שמות. אפשר להציע עד 2 מבצעים בכל פעם. נדרש SSML <speak>בשעה 13:00, מתקיימים <break time="250ms"/>AI Adventures: אומנות, מדע וכלים ללמידת מכונה.<break time="750ms"/>לאחר מכן, בשעה 14:30, יש <break time="250ms"/>AutoML: לבניית מודל מותאם אישית, ללא צורך בקוד של המודל. <break time="1s"/>האם ברצונך לשמוע פרטים נוספים על אחד מהם?</speak> צריך לערוך את הכותרות ולערוך אותן כדי שהן יוצגו כמו שצריך ב-TTS, למשל 'AutoML' מבוטא כמילה אחת בלבד. |
| משתמש |
לא |
|
| כנס I/O |
אוקיי. אחר כך מתקיימות הסדנאות מבוזרות TensorFlow. רוצה לשמוע עוד פרטים על זה? |
נדרש SSML <speak>מעולה. אחר כך מתקיימות <break time="250ms"/>הכשרה ל-TensorFlow מבוזרת. <break time="750ms"/>האם ברצונך לשמוע פרטים נוספים?</speak> |
| משתמש |
לא |
|
| כנס I/O |
בסדר. היום הכול מיועד ללמידה חישובית ולבינה מלאכותית (AI), רוצה לבחור נושא אחר? |
נדרש SSML <speak>אוקיי. מכיוון שזוהי הפגישה האחרונה היום בנושא למידת מכונה ובינה מלאכותית<break time="250ms"/>, האם ברצונך לבחור נושא אחר?</speak> |
| משתמש |
כן |
|
| כנס I/O |
נושאים נוספים היום כוללים זהות, Nest, Android ו-Play, קוד פתוח, Assistant ו-Firebase. האם משהו אחר נשמע טוב? |
נדרש SSML <speak>נושאים אחרים היום כוללים <break time="250ms"/>identity,<break time="300ms"/>Nest,<break time="300ms"/>Android and play,<break time="300ms"/>open code,<break time="300ms"/>Assistant,<break time="300ms"/>and Firebase.<break time="750ms"/>האם משהו מהצלילים האלה טוב?</speak> |
| משתמש |
Assistant |
|
| כנס I/O |
ב-11:00 יש 10 טיפים ליצירת פעולות טובות יותר. ואז בשעה 14:00, נשאלת פרסונה: איך נשמע המוצר שלך? רוצה לשמוע יותר על זה? |
נדרש SSML <speak>בשעה 11:00, יש <break time="250ms"/>10 טיפים ליצירת פעולות טובות יותר. <break time="750ms"/>לאחר מכן, בשעה 14:00, יש <break time="250ms"/>יצירת פרסונה: איך נשמע המוצר שלך? <break time="1s"/>האם ברצונך לשמוע פרטים נוספים על אחד מהם?</speak> |
| משתמש |
כן, השני |
|
| כנס I/O |
נהדר! זה התיאור. מה זה פרסונה? ואיך זה יכול לחזק את זהות המוצר שלך? לומדים על כלים, מקבלים טיפים ורואים איך אישיות מפורסמת יכולה לשנות ממשקים שמופעלים באמצעות הקול ולהגביר את מעורבות המשתמשים. רוצה לחזור על זה, להוסיף אותו ללוח הזמנים או לומר לך איך להגיע? |
תיאורים של סשן הם ארוכים ולא נכתבים כדי לשמוע אותם. כדאי לערוך. נדרש SSML <speak>כל הכבוד! זה התיאור. <break time="250ms"/>מה זה פרסונה? ואיך זה יכול לחזק את זהות המוצר שלך? לומדים על כלים, מקבלים טיפים ורואים איך אישיות מפורסמת יכולה לשנות ממשקים שמופעלים באמצעות הקול ולהגביר את מעורבות המשתמשים. <break time="1s"/>עכשיו, רוצה לחזור על זה, <break time="250ms"/>להוסיף אותו ללוח הזמנים? <break time="250ms"/>או לומר לך איך להגיע?</speak> |
| משתמש |
הוספה ללוח הזמנים שלי |
|
| כנס I/O |
כדי לעשות את זה, צריך לקשר את חשבון I/O 2018 לחשבון Google שלך. רוצה לעשות את זה עכשיו? |
|
| משתמש |
לא, תודה |
אם כן, נדרשות הוראות ספציפיות כדי לעזור למשתמש לקשר את החשבון שלו |
| כנס I/O |
אין בעיה. רוצה לקבל מסלול או לשמוע על סשנים אחרים? |
|
| משתמש |
איך מגיעים לשם? |
|
| כנס I/O |
הסשן יוצר פרסונה: איך נשמע המוצר שלכם? הוא ממוקם <תיאור עם ציוני דרך>. הוא מתחיל ב-14:00. רוצה לשמוע שוב? |
צריך מסלול לכל המיקומים |
| משתמש |
לא |
|
| כנס I/O |
יש עוד משהו שאוכל לעזור בו עכשיו? |
|
| משתמש |
לא |
|
| כנס I/O |
אישור. כנס I/O מהנה! |
נדרש SSML <speak><prosodyRate="speed">אישור. עושים סדר ב-IO!</prosody></speak> |
| Assistant |
<earcon> |
כדי לקבל מידע נוסף על כתיבת תיבות דו-שיח לדוגמה, מומלץ לעיין בפוסט הזה בן שני החלקים. המאמר מפרט את האופן שבו עיצבנו ויצרנו את פעולת I/O 18.
תהליכי עבודה ברמה גבוהה למתחילים
שימוש בעיצובים טובים מאזן את הצורך בנתיבי משתמשים שמוגדרים בבירור, עם ההעדפות של המשתמשים ליצור קיצורי דרך ישירות בהתאם למה שהם רוצים.
תהליך ההעלאה ברמה העליונה הוא המפה של האופן שבו המשתמשים מנווטים בפעולה שלכם.
המשתמשים לא יידעו באופן אוטומטי מה הם יכולים לבקש כשהם יתחילו לדבר על הפעולה שלכם, כך שתצטרכו לתת להם נתיבים לצידם, עם תמרורים לאורך הדרך. ניתן לעשות זאת על ידי יצירת תפריטים ומבני עץ שיובילו את המשתמשים לכל חלק בפעולה.
עם זאת, אל תיתנו לזה להשפיע על הקסם של הטכנולוגיה של הבנת שפה טבעית (NLU), שמאפשרת למשתמשים לבקש את מה שהם רוצים מתי שהם רוצים (כל עוד הם יודעים שזה שם).
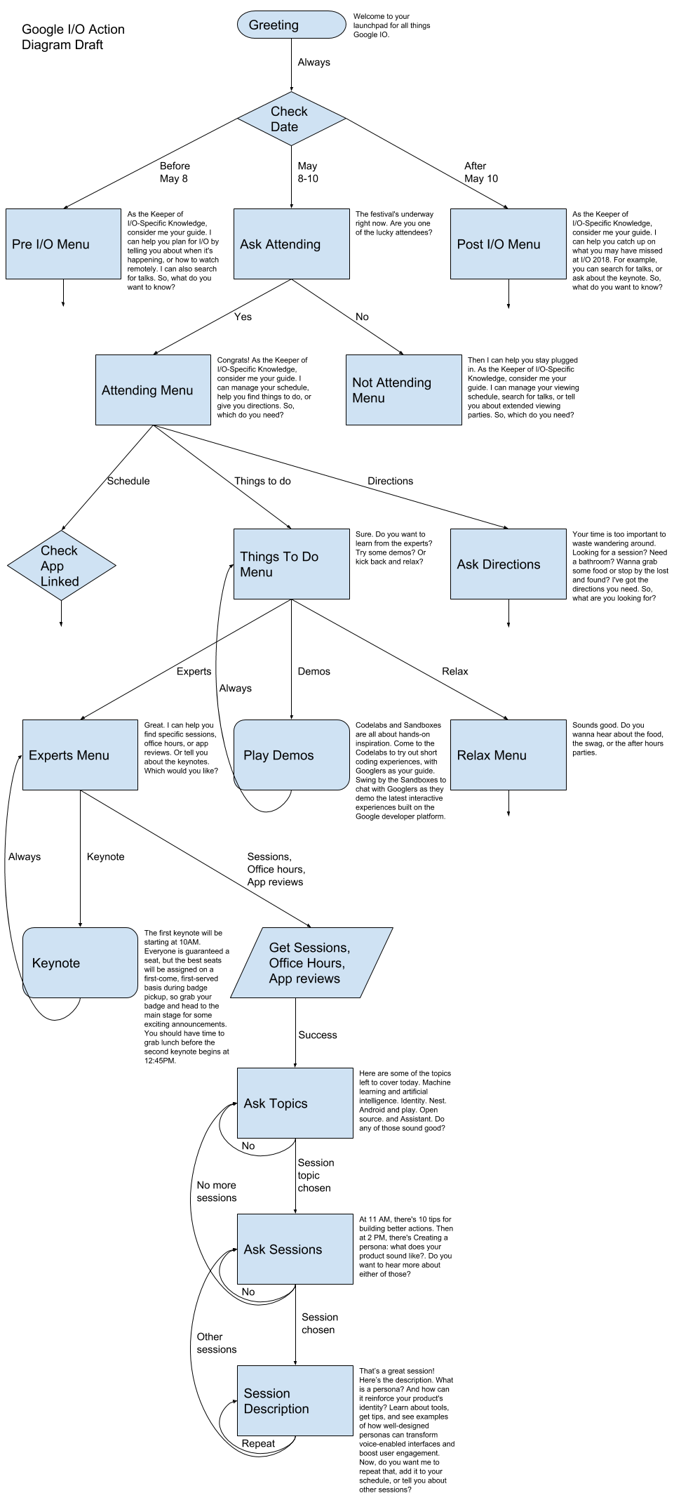
הנה דוגמה לטיוטה מוקדמת מפעולת Google I/O
הערה: התהליך הזה מציג רק את הפונקציונליות שמתוארת בתיבת הדו-שיח לדוגמה שלמעלה. יש מספר "חיצים לשום מקום" שלא מצוינים באופן מלא בדוגמה זו. (נוצר באמצעות Google Drawings)
אם עדיין לא עשית זאת, מומלץ לקרוא את הפוסט הזה בבלוג כדי לקבל הסבר מפורט על האופן שבו שיפרנו את העיצוב.