Écrire des exemples de boîtes de dialogue

Maintenant que vous savez précisément qui communique (votre personne et vos utilisateurs) et le sujet de votre communication (vos principaux cas d'utilisation), il est temps d'écrire la boîte de dialogue.

Pourquoi écrire des exemples de boîtes de dialogue

Les exemples de boîtes de dialogue sont essentiels pour créer des actions Actions on Google de qualité. Ils vous donneront un aperçu rapide et peu fidèle du "son et l'atmosphère" de l'interaction que vous concevez. Elles transmettent le flux que l'utilisateur rencontrera réellement, sans distractions techniques de la notation de code, diagrammes de flux complexes, problèmes de reconnaissance grammaticale, etc.

En créant des exemples de boîtes de dialogue, vous pouvez tester et évaluer différentes stratégies de conception, par exemple pour promouvoir la visibilité de nouvelles fonctionnalités ou pour confirmer la demande d'un utilisateur (par exemple: devez-vous utiliser une confirmation implicite, une confirmation explicite ou aucune confirmation ?).


Commencez par une conversation vocale

Pour commencer, nous vous conseillons de vous concentrer uniquement sur les conversations vocales, c'est-à-dire de concevoir votre application pour un appareil sans écran comme Google Home. Il est plus facile de trouver le bon déroulement d'une conversation si tout est au même endroit : les invites vocales. Au fur et à mesure que vous développez l'écran sur d'autres appareils, tels que les téléphones mobiles, les éléments sortent des invites vocales pour les afficher dans les invites d'affichage, les chips et les visuels.


Stratégies de conception générales

Les concepteurs de conversations expérimentés ont tous une approche légèrement différente de la conception générale et les stratégies qu'ils utilisent peuvent varier en fonction des principaux cas d'utilisation. Cependant, ils se retrouvent tous avec deux livrables de conception généraux: 1) un ensemble d'exemples de boîtes de dialogue et 2) un diagramme du flux de conversations.

Certains graphistes préfèrent commencer par écrire des exemples de boîtes de dialogue, tandis que d'autres préfèrent commencer par dessiner les flux généraux. Souvent, les graphistes passent de l'un à l'autre au fur et à mesure. Quelle que soit leur approche, ils exploitent une connaissance approfondie de la conversation humaine et des bonnes pratiques basées sur les recherches utilisateur pour discuter des technologies.

Écrire pour une conversation nécessite de s'entraîner. Lorsque vous rédigez des invites vocales pour les documenter, vous pouvez facilement vous insérer dans le style d'écriture d'un e-mail ou d'un exposé. Pour éviter ce problème, écoutez chaque invite vocale dans la synthèse vocale et imaginez la conversation. Nous vous recommandons de procéder ainsi, même si vous avez choisi d'enregistrer une voix pour votre persona. Vous obtiendrez ainsi rapidement un retour sur le son des lignes lorsqu'elles seront prononcées.

Les sections suivantes présentent une approche de conception générale pour les débutants.


Exemples de boîtes de dialogue pour débutants

Regardez cette vidéo pour découvrir en quoi consiste un exemple de boîte de dialogue et apprendre à en écrire une en 60 secondes.
Le moyen le plus simple de commencer à rédiger des boîtes de dialogue est de partager votre expertise en tant que spécialiste de la communication permanente. En général, les spectateurs peuvent savoir si un contenu est juste ou non, même s'ils ne sont pas capables d'expliquer les principes linguistiques sous-jacents de cette explication. Par conséquent, il est plus facile de créer une ébauche de rôle et d'itérer de façon successive une boîte de dialogue.

Cathy Pearl, Head of Conversation Design Outreach chez Google

Étape 1 Concentrez-vous sur un persona utilisateur et un cas d'utilisation clé.
Étape 2

Trouvez un partenaire et jouez le rôle de chat, avec une personne qui se fait passer pour l'utilisateur et l'autre pour le persona système. Enregistrez la conversation.

Si vous n'avez pas de partenaire, vous devez changer de rôle.

Étape 3 Transcrivez la conversation. Il s'agit du premier brouillon de votre exemple de boîte de dialogue.
Étape 4 Parcourez la boîte de dialogue en prononçant les lignes de l'utilisateur et en lisant chacune des lignes du persona système dans la synthèse vocale dans laquelle il sera affiché. Si la synthèse vocale n'est pas correcte, réécrivez-la ou utilisez le langage de balisage de synthèse vocale (SSML) pour modifier ses performances.
Étape 5 Répétez les étapes 1 à 4 avec différents personas utilisateur et principaux cas d'utilisation.

Persona utilisateur:Anna, 27 ans, est conceptrice en expérience utilisateur et sketch. Elle souhaite avant tout créer des expériences attrayantes qui aident les utilisateurs à accomplir des tâches dans leur vie.

Contexte des utilisateurs:Anna est actuellement à la conférence I/O

Objectifs utilisateur:elle souhaite en savoir plus sur les sessions restantes dans la journée.

Principaux cas d'utilisation:sessions de navigation, recherches d'itinéraire et liens vers l'application mobile

Persona système:le gardien du savoir spécifique aux E/S est un expert Google Developers qui s'appuie fermement sur la puissance de la technologie. Expert en réseau, il passe du temps à répondre aux questions sur StackOverflow, à créer des applications pour de grandes marques et à aider Google à s'occuper de makewithcode.com. Il a participé à I/O au cours des sept dernières années et est un membre de confiance de la communauté des développeurs. En tant que porte-parole de Google I/O, ils prennent cette responsabilité très au sérieux, mais bien sûr, ils s'amusent encore.

 

Haut-parleur Énoncé utilisateur / Invite vocale Remarques
Utilisateur

Ok Google, parler à Google I/O

Assistant

Très bien, voici Google I/O. <icône sonore>

E/S

Bienvenue sur votre plate-forme de lancement pour tout ce que Google I/O vous réserve. Le festival est en cours. Êtes-vous chanceux ?

Optez pour des messages courts et clairs.

Partagez l'expérience des participants et des non-participants, car différentes options seront pertinentes (par exemple, un itinéraire ou une diffusion en direct).

Utilisateur

Ouais

Mémoriser la réponse de l'utilisateur (ne plus me demander pour les interactions ultérieures)

E/S

Félicitations ! En tant que gardien des connaissances spécifiques à Google I/O, considérez-moi comme votre guide. Je peux gérer votre planning, vous aider à trouver des activités ou vous indiquer un itinéraire. De quoi avez-vous besoin ?

Présenter le persona et donner des exemples de ce que cette action peut faire

Utilisateur

Activités à découvrir

E/S

Bien sûr. Souhaitez-vous bénéficier de l'expérience d'experts ? Essayer des démos ? Ou vous détendre et vous détendre ?

Réduisez la charge cognitive en regroupant les options:

spécialistes = discours d'ouverture

(jour 1 uniquement), sessions, permanences, avis sur l'application

démonstrations = ateliers de programmation, bacs à sable

détente = nourriture, cadeaux, après les heures de travail

Utilisateur

Profitez des conseils d'experts

E/S

Bien. Je peux vous parler du discours d'ouverture. Vous aider à parcourir les sessions. ou recommander des horaires d'ouverture et des avis sur l'application spécifiques. Que préférez-vous ?

Utilisateur

Parcourir les sessions

E/S

Voici certains sujets que nous allons aborder aujourd'hui: le machine learning et l'intelligence artificielle, l'identité, Nest, Android et Play, l'Open Source et l'Assistant. Est-ce que cela vous convient ?

Au lieu de submerger l'utilisateur de thèmes tous les jours, concentrez-vous sur ce qui se passe en ce moment. Gérez la liste en n'en offrant que six maximum à la fois.

Nécessite un SSML

<speak>Voici quelques-uns des sujets abordés aujourd'hui : <break time="300ms"/> Machine learning et intelligence artificielle, <break time="300ms"/> identité, <break time="300ms"/> Nest, <break time="300ms"/> Android et Play, <break time="300ms"/> Open Source, <break time="300ms"/> et <break time="750ms"/> Est-ce que cela vous convient ?</speak>

Utilisateur

Oui, IA

E/S

À 13h, AI Adventures propose des cours d'art, de science et d'outil du machine learning. À 2h30, il y a AutoML : créez un modèle personnalisé, sans code de modèle. Voulez-vous en savoir plus sur l'un de ces éléments ?

Ces titres sont longs et ne peuvent pas être entendus. Utilisez le silence pour indiquer le début et la fin des titres. Vous ne pouvez en proposer que deux à la fois.

Nécessite un SSML

<speak>À 13h, il y a <break time="250ms"/>AI Adventures: art, science et outils de machine learning.<break time="750ms"/> Puis, à 2h30, il y a <break time="250ms"/>AutoML : créez un modèle personnalisé, sans code. <break time="1s"/> Voulez-vous en savoir plus sur l'un de ces thèmes ?</speak>

Les titres doivent être examinés et modifiés pour être affichés correctement dans la synthèse vocale, par exemple "AutoML" se prononce comme un seul mot.

Utilisateur

Sans façon

E/S

D'accord. Ensuite, l'entraînement TensorFlow distribué intervient. Voulez-vous en savoir plus à ce sujet ?

Nécessite un SSML

<speak>Très bien. Plus tard à 4 heures, il y a l'entraînement TensorFlow distribué <break time="250ms"/>. <break time="750ms"/>Vous voulez en savoir plus ?</speak>

Utilisateur

Non

E/S

Très bien. Comme c'est tout pour le machine learning et l'intelligence artificielle aujourd'hui, voulez-vous choisir un autre sujet ?

Nécessite un SSML

<speak>OK. Puisque c'est la dernière session aujourd'hui sur le machine learning et l'intelligence artificielle<break time="250ms"/>, voulez-vous choisir un autre sujet ?</speak>

Utilisateur

Ouais

E/S

Les autres sujets abordés aujourd'hui sont : l'identité, Nest, Android et Play, l'Open Source, l'Assistant et Firebase. L'un de ces titres me plaît-il ?

Nécessite un SSML

<speak>Parmi les autres sujets abordés aujourd'hui, citons <break time="250ms"/>identity,<break time="300ms"/>Nest,<break time="300ms"/>Android et Play,<break time="300ms"/>open source,<break time="300ms"/>Assistant,<break time="300ms"/>et Firebase.<break time="750ms"/>Que pensez-vous de cette solution ?</s>

Utilisateur

Assistant

E/S

À 11h, voici 10 astuces pour créer de meilleures actions. Puis à 14h, il y a un créateur de persona. À quoi ressemble votre produit ? Voulez-vous en savoir plus sur l'un de ces éléments ?

Nécessite un SSML

<speak>Pour 11h, voici <break time="250ms"/>10 conseils pour créer de meilleures actions. <break time="750ms"/>Puis à 14h, il y a <break time="250ms"/>Créer un persona: à quoi ressemble votre produit ? <break time="1s"/> Voulez-vous en savoir plus sur l'un de ces thèmes ?</speak>

Utilisateur

Oui, la seconde

E/S

C'est une excellente session ! Voici la description. Qu'est-ce qu'un persona ? Comment peut-il renforcer l'identité de votre produit ? Découvrez des outils, obtenez des conseils et voyez comment des personas bien conçus peuvent transformer les interfaces à commande vocale et booster l'engagement des utilisateurs. Maintenant, voulez-vous que je répète ce message, que vous ajoutiez à votre planning ou qu'il vous indique comment y aller ?

Les descriptions de sessions sont longues et ne peuvent pas être entendues. Pensez à le modifier.

Nécessite un SSML

<speak>C'est une excellente session ! Voici la description. <break time="250ms"/>Qu'est-ce qu'un persona ? Comment peut-il renforcer l'identité de votre produit ? Découvrez des outils, obtenez des conseils et voyez comment des personas bien conçus peuvent transformer les interfaces à commande vocale et booster l'engagement des utilisateurs. <break time="1s"/>Maintenant, voulez-vous que je répète, <break time="250ms"/>ajoutez-le à votre programme, <break time="250ms"/>ou comment vous y rendre ?</speak>

Utilisateur

Ajouter à mon planning

E/S

Pour ce faire, vous devez associer cette action I/O 2018 à votre compte Google. Souhaitez-vous le faire maintenant ?

Utilisateur

Non merci

Si oui, des instructions spécifiques sont nécessaires pour aider l'utilisateur à associer son compte

E/S

Aucun problème. Voulez-vous obtenir un itinéraire ou d'autres sessions ?

Utilisateur

Comment on y va ?

E/S

La session "Créer un persona: quels sont les sons de votre produit" se trouve <describe with monuments> à partir de 14h ? Voulez-vous que je répète ?

Besoin d'itinéraire pour tous les lieux

Utilisateur

Non

E/S

D'accord. Y a-t-il autre chose que je puisse faire pour vous aider ?

Utilisateur

Non

E/S

OK. Profitez bien de la conférence I/O !

Nécessite un SSML

<speak><prosody rate="fast">OK. Profitez de cette offre d'E/S !</prosody></speak>

Assistant

<signal sonore>

Pour en savoir plus sur la rédaction d'exemples de boîtes de dialogue, consultez cet article de blog en deux parties qui explique comment nous avons conçu et créé l'action I/O 18.

Flux généraux pour les débutants

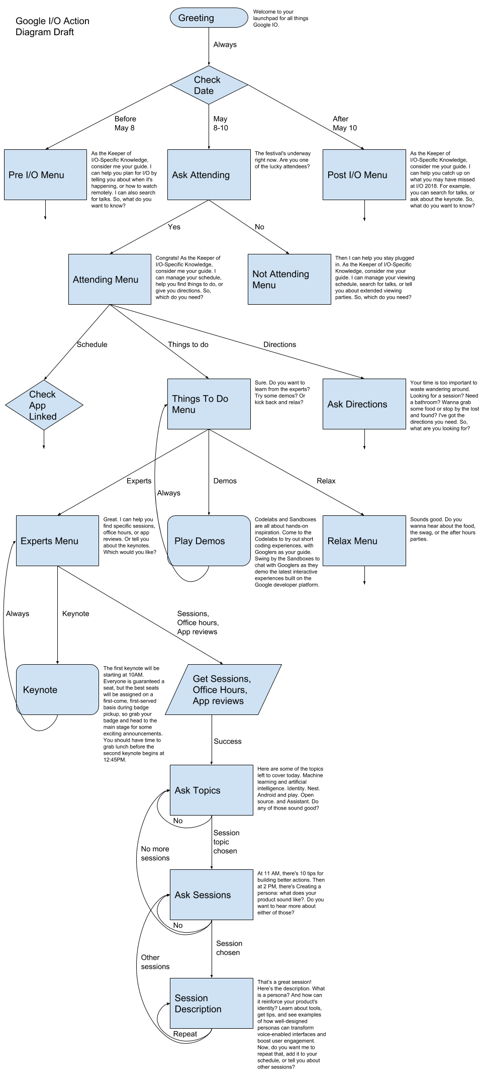
Une fois que vous avez quelques exemples de boîtes de dialogue, vous pouvez extraire le flux et la logique de la conversation. Cela permet de structurer votre interface de conversation. Vous pouvez commencer par dessiner vos flux généraux sur un tableau blanc ou sur du papier avant de créer quelque chose de plus officiel à l'aide d'un outil de diagramme tel que Google Drawings.

Considérez votre flux général comme la carte indiquant comment les utilisateurs parcourent votre action.

Les utilisateurs ne sauront pas automatiquement ce qu'ils peuvent demander lorsqu'ils commenceront à s'adresser à votre action. Vous devez donc leur proposer des étapes à suivre, avec des panneaux de signalisation. Pour cela, créez des menus et des arborescences qui guident les utilisateurs vers chaque étape de votre action.

Cependant, ne laissez pas la technologie compréhensible utiliser la magie du langage naturel : elle s'en trouve affectée, ce qui permet aux utilisateurs de demander ce qu'ils veulent, quand ils le veulent (tant qu'ils le savent).

Notez que cette procédure n'affiche que la fonctionnalité décrite dans l'exemple de boîte de dialogue ci-dessus. Plusieurs "flèches vers nulle part" ne sont pas entièrement spécifiées dans cet exemple. (créé à l'aide de Google Drawings).

Si vous ne l'avez pas déjà fait, lisez cet article de blog pour découvrir en détail comment nous avons développé notre conception.

Image d&#39;un organigramme. Tous les chemins d&#39;accès commencent par la branche &quot;Message d&#39;accueil&quot;, selon qu&#39;ils se trouvent avant, pendant ou après les E/S. S&#39;il a lieu pendant la conférence I/O, le chemin est réparti selon que l&#39;utilisateur participe ou non. Une série de menus complètent l&#39;expérience utilisateur.