寫入範例對話方塊

現在,您已清楚瞭解通訊對象 (您的人物使用者) 以及郵件內容 (金鑰用途),然後撰寫對話方塊。

為何要寫入範例對話方塊

對話方塊範例是讓 Google 上打造優質「動作」的關鍵:這類對話方塊會提供您快速設計的低功耗感,以呈現您設計的互動方式。還能傳達使用者實際體驗的流程,無需將程式碼標記、複雜流程圖、辨識文法問題等技術性因素納入考量。

透過撰寫範例對話方塊,您可以隨意進行實驗並評估各種設計策略,例如宣傳新功能提高曝光度,或是如何「確認」使用者的要求 (例如是否使用隱含確認、明確確認,或是完全沒有確認訊息)?


從語音對話開始

開始時,建議只將重點放在口語交談,也就是「Google Home」等沒有螢幕的裝置。如果能集中在同一處,則使用簡單提示並不容易。當你像手機等其他裝置一樣,這些元素會逐漸從語音提示改為顯示提示、方塊和影像內容。


高階設計策略

經驗豐富的對話設計人員對高階設計的設計略有不同,使用的策略也可能因關鍵用途而異。不過,它們最後都有 2 個高階設計交付項目:1) 一組對話方塊範例,以及 2) 對話流程圖。

部分設計人員偏好先編寫範例對話方塊,有些則偏好繪製高階流程。設計人員經常在這兩種工具之間切換。無論採用哪種做法,他們都會善用人類對話內容,並深入瞭解透過使用者研究的最佳做法。

以對話的方式撰寫對話。輸入語音提示來記錄這些文字時,很容易就會滑入電子郵件/寫作。透過文字轉語音 (TTS) 功能朗讀各個語音提示內容,並構思出更複雜的對話內容,避免犯錯。即使你選擇錄製人物角色語音,這麼做也能確保在語音發音時快速取得對方的聲音。

以下各節將逐步說明初學者設計的方法。


新手對話方塊範例

請觀看這部影片,瞭解什麼是對話方塊,以及如何在 60 秒內編寫對話方塊
寫出對話方塊最簡單的方法,就是將自己的專業知識當成生命週期溝通。即使使用者無法清楚闡述基礎用語,也不一定能闡明基礎語言概念,因此觀眾通常可以確定當下的聲音是正確的。此外,因此角色對話是建立初始草稿並反覆改進漸進式草稿最簡單的方法。

Google 對話設計推廣部門主管 Cathy Pearl

步驟 1 將重點放在一個使用者人物角色和一個主要用途
步驟 2

尋找一位合作夥伴並展開角色扮演遊戲,其中一人假裝自己是一名使用者,另一人假裝自己是系統人物角色。錄製對話。

如果你沒有合作夥伴,就必須在兩個角色之間切換。

步驟 3 轉錄對話內容。這是範例對話方塊的第一個草稿。
步驟 4 在對話方塊中,說出使用者行數,然後在文字轉語音 (TTS) 中轉譯各個系統人物角色的線條。如果 TTS 沒有問題,請重新編寫或使用語音合成標記語言 (SSML) 來變更效能。
步驟 5 針對不同的使用者角色和主要用途,重複執行步驟 1 到 4。

使用者人物角色:Anna 27 是一名使用者體驗設計師和素描藝術家,致力於打造引人入勝的使用者體驗,協助使用者在生活中完成生活。

使用者情境:Anna 目前正在 I/O 大會

使用者目標:她想瞭解當日剩餘工作階段的相關資訊。

主要用途:瀏覽工作階段、瀏覽路線,以及連結到行動應用程式

系統人物角色:I/O 專屬知識的「通知者」是 Google 開發人員專業人士,她深信科技的力量。他們是一位經驗豐富的網路專家,他們會負責在 StackOverflow 回答問題、為大型品牌建構應用程式,以及協助 Google 執行 makewithcode.com。他們參加了過去 7 年的 I/O,並擔任開發人員社群的信任成員。身為 I/O 的發言人,他們非常重視這項責任,但是他們還是樂於繼續做工作。

 

喇叭 使用者語音 / 語音提示 附註
使用者

Ok Google,與 Google I/O 大會交談

Google 助理

好的,我是「Google I/O 大會」<earcon>

I/O

歡迎使用 Google One I/O 大會啟動的啟動器。節慶活動進行中!你是否幸運?

使用簡明扼要的問候語。

將與會者和非參與者分開的體驗,因為選項不同 (例如方向與直播)。

使用者

萬歲

記住使用者的回答 (在後續互動時不要再詢問)

I/O

恭喜!身為 I/O 專屬知識的幕後團隊,我認為您的指引我可以管理行程、尋找待辦事項或提供路線指引。請問你需要什麼?

說明人物角色,並提供此操作的例子

使用者

尋找觀光景點

I/O

不會,您想向專家學習嗎?要試玩一些示範嗎?還是坐下來放鬆心情?

透過分組選項減少認知負載:

專家 = 主題演講

(僅限第 1 天)、工作階段、諮詢時間、應用程式評論

示範 = 程式碼研究室、沙箱

收回 = 食物、贈品,非營業時間

使用者

向專家學習

I/O

麻煩了!我可以向你分享主題演講。協助你瀏覽工作階段。你也可以提供特定的諮詢時間和應用程式評論。您偏好哪一個?

使用者

瀏覽工作階段

I/O

今天的主題涵蓋以下幾個主題:機器學習和人工智慧、身分識別、Nest、Android 和 Google Play、開放原始碼和 Google 助理。你有絕佳意見嗎?

不要讓使用者無時想用所有可能的主題,而是專注於當下/當下發生的事情。一次最多只提供 6 個清單,讓清單可以管理。

需要 SSML

<speak>今天的主題涵蓋了以下幾個主題:<break time="300ms"/> 機器學習和人工智慧、<break time="300ms"/> 身分、<break time="300ms"/> Nest、<break time="300ms"/> Android 和 <break time="300ms"/><break time="750ms"/>請問兩者都一致嗎?</speak>

使用者

是的,AI

I/O

AI 冒險是下午 1 點,那就是藝術、科學和機器學習工具。到了 2:30 的部分,則可以使用 AutoML:建構自訂模型,完全不需要模型程式碼。請問你想瞭解更多最新資訊嗎?

這些標題過長,因此難以接受。使用靜音來說明標題的開始和結尾。一次最多提供 2 次。

需要 SSML

<speak>下午 1 點有 <break time="250ms"/>AI 冒險:藝術、科學和機器學習工具。<break time="750ms"/>代表下午 2:30 了 <break time="250ms"/>AutoML:無需自訂模型程式碼。<break time="1s"/> 想瞭解更多資訊嗎?</speak>

標題必須經過審查及編輯,才能在 TTS 中適當顯示,例如:「AutoML」這個字詞的發音為單一字詞。

使用者

I/O

好的。不久之後,我們會進行 Distributed TensorFlow 訓練。請問你想瞭解更多相關資訊嗎?

需要 SSML

<speak>好的。到了 4 月底,會有 <break time="250ms"/> 的 TensorFlow 訓練訓練。<break time="750msms 您是否想進一步瞭解相關資訊?</speak>

使用者

不可以

I/O

好的。以上是機器學習和人工智慧的參考資料,請問你想選擇其他主題嗎?

需要 SSML

<speak>好的。這是今天的機器學習和人工智慧課程,今天要再來一次嗎?</speak>

使用者

萬歲

I/O

其他主題包括身分、Nest、Android 和 Google Play、開放原始碼、Google 助理和 Firebase。以下任一都沒問題

需要 SSML

<speak>其他主題包括 <break time="250ms"/>Identity、<break time="300ms"/>Nest、<break time="300ms"/>Android 和 Play、<break time="300ms"/>開放原始碼、<break time="300ms"/>Google 助理、<break time="300ms"/> 和 Firebase。<break time="750ms"/>有沒有什麼感覺?</p>

使用者

Google 助理

I/O

早上 11 點,則有 10 個訣竅,可協助你建立更有效的行動。下午 2 點時,我們會建立人物角色:產品配音。請問你想瞭解更多最新資訊嗎?

需要 SSML

<speak>在早上 11 點,有 <break time="250ms"/>10 秘訣可幫助你建立更有效的行動。<break time="750ms"/>接下來下午 2 點 <break time="250ms"/> 建立人物角色:您的產品性質為何?<break time="1s"/> 想瞭解更多資訊嗎?</speak>

使用者

好的,第二個

I/O

太棒了!以下是相關說明。什麼是人物角色?要如何加強產品識別?瞭解相關工具、取得提示及查看範例,瞭解他們設計好的人物角色如何翻轉支援語音的介面,並提高使用者參與度。好的,請問要重聽一次、將內容加入時間表,或是告訴我該如何前往那裡?

課程說明過長,請勿傾聽。建議您進行編輯。

需要 SSML

<speak>這堂課程非常棒!以下是相關說明。<break time="250ms"/> 什麼是人物角色?要如何加強產品識別?瞭解相關工具、取得提示及查看範例,瞭解他們設計好的人物角色如何翻轉支援語音的介面,並提高使用者參與度。<break time="1s"/>有需要可以重複一次,<break time="250 毫秒 - 將時間加入時間表,<break time="250 ms"/>或詢問如何前往目的地?</speak>

使用者

加入我的時間表

I/O

如果要這麼做,你必須先將這個「2018 年 I/O 大會」連結至你的 Google 帳戶要立即更新嗎?

使用者

不,謝謝

如果是,請提供具體的操作說明,協助使用者連結帳戶

I/O

別擔心,請問你要規劃路線或是聆聽其他場次的相關資訊嗎?

使用者

該怎麼到那裡?

I/O

這個課程的「建立人物角色」一節:在什麼產品中,你的產品可能是「<描述地標>」,例如「產品相關的地標」。你要再聽一次嗎?

所有地點都需要路線

使用者

不可以

I/O

好的,請問還有其他問題需要我協助嗎?

使用者

不可以

I/O

好的歡迎使用 I/O!

需要 SSML

<speak><prosody rate="fast">確定。祝你使用 IO!</prosody></speak>

Google 助理

<來電者>

如需進一步瞭解如何編寫範例對話方塊,請參閱這篇兩部分網誌文章,詳細說明 Google 如何設計建構 I/O 18 動作。

新手適用的高階流程

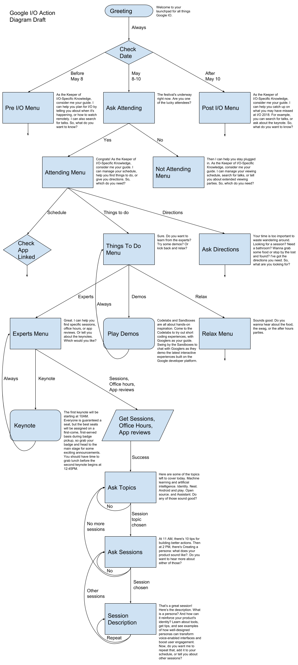
建立數個對話方塊對話方塊後,您可以摘錄對話的流程和邏輯。提供對話介面的結構。建議您先使用白板或紙張設計概略的流程,再使用 Google 繪圖等流程圖建立正式規則。

請將整體流程視為使用者如何瀏覽動作。

使用者開始理解動作時,不會自動知道可以採取哪些動作,因此您需要在路徑中加上路徑指示,引導他們進行追蹤。建立選單和樹狀結構的結構,可引導使用者完成動作的每個部分。

不過,別讓這種觀念透過強大的自然語言理解 (NLU) 技術,讓使用者只要有需求,就能隨時要求。

請注意,此流程只會顯示上述範例對話方塊中包含的功能。這個範例有多個 {0/} 的箭頭,因此無法在此說明中完整指定。(使用 Google 繪圖建立)。

如果您尚未閱讀這篇網誌文章,詳細瞭解我們如何設計設計。

流程圖的圖片。所有路徑的開頭都是 Greeting,然後以 I/O 之前、中或後來說做為分支。如果處於 I/O 大會,路徑就會根據使用者是否參加。接著,我們提供了一系列的選單,這些選單可進一步確保使用者體驗。