เขียนกล่องโต้ตอบตัวอย่าง

ตอนนี้คุณเห็นภาพที่ชัดเจนว่าใครกําลังสื่อสาร (ลักษณะตัวตนและผู้ใช้) และสิ่งที่บุคคลเหล่านั้นสื่อสาร (กรณีการใช้งานสําคัญ) ก็ถึงเวลาเขียนกล่องโต้ตอบแล้ว

ทําไมต้องเขียนกล่องโต้ตอบตัวอย่าง

กล่องโต้ตอบตัวอย่างคือวิธีการหลักในการสร้าง Actions on Google ที่ยอดเยี่ยม ซึ่งจะให้ความรู้สึกที่มี "การตอบสนองด้วยเสียงและความรู้สึก" อย่างรวดเร็วของการโต้ตอบที่คุณกําลังออกแบบ ซึ่งบอกถึงขั้นตอนจริงที่ผู้ใช้จะได้รับ โดยไม่มีการรบกวนจากรูปแบบโค้ด แผนภาพขั้นตอนที่ซับซ้อน ปัญหาการจดจําไวยากรณ์ ฯลฯ

เมื่อเขียนกล่องโต้ตอบตัวอย่าง คุณจะทําการทดสอบและประเมินกลยุทธ์การออกแบบต่างๆ ได้แบบไม่เป็นทางการ เช่น วิธีโปรโมตการค้นพบได้ของฟีเจอร์ใหม่ หรือวิธียืนยันคําขอของผู้ใช้ (เช่น คุณควรใช้การยืนยันโดยนัย การยืนยันที่ชัดแจ้ง หรือไม่ได้รับการยืนยันเลย)


เริ่มต้นด้วยการสนทนาที่พูด

เมื่อเริ่มต้น เราขอแนะนําให้มุ่งความสนใจไปที่การสนทนาที่พูดออกมา ซึ่งก็คือการออกแบบอุปกรณ์ที่ไม่มีหน้าจออย่าง Google Home นั่นเอง การดําเนินการอย่างถูกต้องจะเป็นไปอย่างง่ายดายหากข้อมูลทุกอย่างรวมอยู่ในที่เดียว นั่นคือการพูดออกเสียง ขณะที่คุณขยายไปยังอุปกรณ์อื่นๆ เช่น โทรศัพท์มือถือ ชิ้นส่วนต่างๆ จะย้ายออกจากข้อความแจ้งซึ่งแสดงขึ้น และข้อความแจ้งที่แสดงขึ้น ชิป และภาพต่างๆ


กลยุทธ์การออกแบบระดับสูง

นักออกแบบการสนทนาที่มีประสบการณ์ต่างก็มีแนวทางในการออกแบบระดับสูงที่แตกต่างกันเล็กน้อย และกลยุทธ์ที่ใช้อาจแตกต่างกันไปตามกรณีการใช้งานที่สําคัญ อย่างไรก็ตาม ข้อความเหล่านี้จะต้องได้รับผลลัพธ์เป็นผลลัพธ์ระดับสูง 2 แบบ ได้แก่ 1) ชุดตัวอย่างกล่องโต้ตอบ และ 2) แผนภาพของการสนทนา

นักออกแบบบางคนอาจเลือกที่จะเริ่มด้วยการเขียนกล่องโต้ตอบตัวอย่าง ส่วนนักออกแบบบางรายอาจเริ่มต้นด้วยการวาดขั้นตอนระดับสูง บ่อยครั้งที่นักออกแบบสลับใช้ 2 สิ่งนี้สลับกัน แต่ไม่ว่าจะใช้วิธีไหน พวกเขาก็จะใช้ประโยชน์จากความรู้เชิงลึกเกี่ยวกับการสนทนาโดยมนุษย์และแนวทางปฏิบัติแนะนําที่ขับเคลื่อนโดยผู้ใช้เพื่อสนทนากับเทคโนโลยี

การเขียนสําหรับการสนทนาต้องอาศัยการฝึกฝน ขณะพิมพ์ข้อความเตือนเพื่อจัดทําเอกสาร คุณสามารถพิมพ์สไตล์การเขียนอีเมลหรือเรียงความได้ง่ายๆ หลีกเลี่ยงข้อผิดพลาดนี้โดยฟังเสียงพูดแต่ละคําขอในรูปแบบการอ่านออกเสียงข้อความ (TTS) และจินตนาการบทสนทนา คุณควรทําเช่นนี้แม้จะเลือกบันทึกเสียงสําหรับตัวตนก็ตาม เพื่อที่คุณจะได้ฟังความคิดเห็นคร่าวๆ ว่าเสียงเส้นเป็นอย่างไร

หัวข้อต่อไปนี้จะอธิบายคําแนะนําเบื้องต้นเกี่ยวกับการออกแบบระดับสูงสําหรับผู้เริ่มต้น


ตัวอย่างกล่องโต้ตอบสําหรับผู้เริ่มต้น

ดูวิดีโอนี้เพื่อเรียนรู้ว่ากล่องโต้ตอบตัวอย่างคืออะไร และวิธีเขียนกล่องโต้ตอบได้ใน 60 วินาที
วิธีที่ง่ายที่สุดในการเริ่มเขียนบทโต้ตอบคือ การกําหนดระดับความเชี่ยวชาญของคุณเองในฐานะผู้สื่อสารตลอดชีวิต โดยทั่วไปแล้ว ผู้คนจะรู้ได้ทันทีว่ามีสิ่งใดที่ถูกหรือผิด แม้ว่าจะอธิบายหลักการสําคัญของภาษานั้นๆ ไม่ได้ก็ตาม แต่เหตุผลที่ทําให้บทสนทนานี้เป็นแบบเข้าใจได้ง่ายที่สุดคือวิธีที่ง่ายที่สุดในการสร้างฉบับร่างเริ่มต้นและทําซ้ําในฉบับร่างต่อเนื่องกัน

Cathy Pearl หัวหน้าฝ่ายออกแบบการสนทนาของ Google

ขั้นตอนที่ 1 มุ่งเน้นที่ลักษณะตัวตนของผู้ใช้และกรณีการใช้งานคีย์ 1 รายการ
ขั้นตอนที่ 2

ให้ค้นหาคู่และสวมบทบาทการสนทนา โดยคนหนึ่งแอบอ้างว่าเป็นผู้ใช้ และอีกคนหนึ่งสวมบทบาทเป็นตัวตนของระบบ บันทึกการสนทนา

แต่หากไม่มีพาร์ทเนอร์ คุณจะต้องสลับระหว่างบทบาททั้งสอง

ขั้นตอนที่ 3 ถอดเสียงการสนทนา นี่คือฉบับร่างแรกของกล่องโต้ตอบตัวอย่าง
ขั้นตอนที่ 4 ผ่านกล่องโต้ตอบ โดยพูดบรรทัดของผู้ใช้และเล่นแต่ละบรรทัดลักษณะตัวตนในการอ่านออกเสียงข้อความ (TTS) เพื่อให้ระบบแสดงผล หาก TTS ฟังไม่ค่อยดี โปรดเขียนใหม่หรือใช้ภาษามาร์กอัปสังเคราะห์เสียงพูด (SSML) เพื่อเปลี่ยนประสิทธิภาพ
ขั้นตอนที่ 5 ทําซ้ําขั้นตอนที่ 1-4 ด้วยลักษณะตัวตนของผู้ใช้และกรณีการใช้งานที่สําคัญ

ลักษณะตัวตนของผู้ใช้: Anna อายุ 27 ปี เป็นนักออกแบบและสเก็ตช์ร่างประสบการณ์ของผู้ใช้ และเป็นผู้ที่หลงใหลในการสร้างประสบการณ์ของผู้ใช้ที่น่ามีส่วนร่วมและช่วยให้ผู้ใช้ทําสิ่งต่างๆ ในชีวิตของตนเอง

บริบทของผู้ใช้: Anna อยู่ที่ I/O ในขณะนี้

เป้าหมายของผู้ใช้: เธอต้องการข้อมูลเกี่ยวกับเซสชันที่เหลือในวันนั้น

กรณีการใช้งานที่สําคัญ: เซสชันการเรียกดู การหาทาง และการลิงก์กับแอปบนอุปกรณ์เคลื่อนที่

ลักษณะตัวตนของระบบ: ผู้ดูแลความรู้เฉพาะด้าน I/O คือผู้เชี่ยวชาญด้านนักพัฒนาซอฟต์แวร์ Google ที่เชื่อมั่นในความสําคัญของเทคโนโลยี พวกเขาเป็นเครือข่ายที่มีทักษะ พวกเขาใช้เวลาตอบคําถามเกี่ยวกับ StackOverflow การสร้างแอปสําหรับแบรนด์ใหญ่ และช่วยให้ Google ผลิตMadewithcode.com บริษัทได้เข้าทํางาน I/O ในช่วง 7 ปีที่ผ่านมาและเป็นสมาชิกที่เชื่อถือได้ของชุมชนนักพัฒนาซอฟต์แวร์ ในฐานะโฆษกของ I/O พวกเขามีหน้าที่รับผิดชอบในเรื่องนี้อย่างจริงจัง แต่แน่นอนว่าพวกเขาจะยังคงสนุกกับเรื่องนี้อยู่

 

ลำโพง พูดออกเสียงของผู้ใช้ / คําพูด หมายเหตุ
ผู้ใช้

Ok Google พูดกับ Google I/O

ผู้ช่วย

ได้เลย นี่คือ Google I/O นะ <earcon>

I/O

ยินดีต้อนรับสู่ Launchpad ของคุณสําหรับทุกสิ่งที่เกี่ยวข้องกับ Google I/O เทศกาลกําลังดําเนินอยู่ในขณะนี้ คุณเป็นหนึ่งในผู้โชคดีใช่ไหม

ใช้คําทักทายที่สั้นและสว่าง

แยกประสบการณ์การใช้งานตามผู้เข้าร่วมและผู้ที่ไม่ใช่ผู้เข้าร่วม เนื่องจากตัวเลือกต่างๆ จะมีความเกี่ยวข้องกัน (เช่น เส้นทางหรือสตรีมแบบสด)

ผู้ใช้

เย้

จําคําตอบของผู้ใช้ (อย่าถามในการโต้ตอบครั้งต่อๆ ไป)

I/O

ยินดีด้วย ในฐานะผู้รักษาความรู้ที่มีเฉพาะ I/O ลองพิจารณาคําแนะนําของคุณ ฉันสามารถจัดการกําหนดการ ช่วยคุณหาสิ่งที่ต้องทํา หรือแนะนําเส้นทางได้ ตกลงเอาอันไหนดี

แนะนําลักษณะตัวตนและยกตัวอย่างว่าการกระทํานี้ทําอะไรได้บ้าง

ผู้ใช้

ค้นหากิจกรรมน่าสนใจ

I/O

แน่นอน คุณต้องการเรียนรู้จากผู้เชี่ยวชาญหรือไม่ ลองดูการสาธิตไหม หรือเอนหลังแล้วผ่อนคลาย

ลดการรับรู้โดยใช้ตัวเลือกการจัดกลุ่ม:

ผู้เชี่ยวชาญ = คําปราศรัยสําคัญ

(วันที่ 1 เท่านั้น) เซสชัน เวลาทําการ รีวิวแอป

ตัวอย่าง = codelabs, sandboxs

ผ่อนคลาย = อาหาร ของชําร่วย

ผู้ใช้

เรียนรู้จากผู้เชี่ยวชาญ

I/O

เยี่ยมเลย ฉันบอกเกี่ยวกับประเด็นสําคัญได้ ช่วยเรียกดูเซสชัน หรือแนะนําเวลาทําการและรีวิวแอปแบบเจาะจง เอาแบบไหนดี

ผู้ใช้

เรียกดูเซสชัน

I/O

หัวข้อที่ควรกล่าวถึงในปัจจุบันได้แก่ แมชชีนเลิร์นนิงและปัญญาประดิษฐ์ (AI), ข้อมูลระบุตัวตน, Nest, Android และ Play, โอเพนซอร์ส และ Assistant มีเสียงที่ฟังแล้วดีไหม

แทนที่จะเน้นหัวข้อที่เป็นไปได้ทั้งหมดตลอดทั้งวันมากเกินไป ให้เน้นไปที่สิ่งที่เกิดขึ้นในตอนนี้/เร็วๆ นี้ ทําให้จัดการรายชื่อทั้งหมดได้ด้วยการมอบข้อเสนอครั้งละไม่เกิน 6 รายการเท่านั้น

ต้องการ SSML

<speak>หัวข้อที่เหลือในวันนี้ได้แก่ <break time="300ms"/> แมชชีนเลิร์นนิงและปัญญาประดิษฐ์ <break time="300ms"/> <break time="300ms"/> Nest, <break time="300ms"/> Android และ Play, <break time="300ms"/> โอเพนซอร์ส, <break time="300ms"/>, โอเพนซอร์ส, <break time="300ms"/> และ Android Assistant <break time="750ms"/> เสียงเหล่านี้ดีไหม</speak>

ผู้ใช้

ใช่ AI

I/O

เวลา 13.00 น. มี AI Adventures ได้แก่ ศิลปะ วิทยาศาสตร์ และเครื่องมือของแมชชีนเลิร์นนิง และในเวลา 2:30 น. จะมี AutoML: สร้างโมเดลที่กําหนดเอง โดยไม่จําเป็นต้องใช้รหัสโมเดล อยากฟังเรื่องไหนมากกว่ากันคะ

ชื่อเหล่านี้ยาวและไม่จําเป็นต้องเขียน ปิดเสียงเพื่อระบุจุดเริ่มต้นและจุดสิ้นสุดของชื่อ เสนอได้สูงสุดครั้งละ 2 รายการ

ต้องการ SSML

<speak>เวลา 13.00 น. มี <break time="250ms"/>AI Adventures: ศิลปะ วิทยาศาสตร์ และเครื่องมือของแมชชีนเลิร์นนิง<break time="750ms"/> เวลา 14.30 น. มี <break time="250ms"/>AutoML: สร้างโมเดลที่กําหนดเอง ไม่จําเป็นต้องใช้รหัสโมเดล <break time="1s"/>คุณต้องการฟังข้อมูลเพิ่มเติมเรื่องใดหัวข้อหนึ่งเหล่านี้หรือไม่</speak>

เนื้อหาต้องได้รับการตรวจสอบและแก้ไขเพื่อให้แสดงผลได้อย่างเหมาะสมใน TTS เช่น "AutoML" อ่านออกเสียงเป็นคําเดี่ยว

ผู้ใช้

ไม่เอา

I/O

ขออภัย หลังจากนั้นได้เวลา 4 โมงเย็น มีการฝึก TensorFlow แบบกระจายตัว อยากฟังรายละเอียดมากกว่านี้ไหม

ต้องการ SSML

<speak>เอาล่ะ หลังจากนั้น เวลา 4 น. มีการฝึกอบรม <break time="250ms"/>แบบกระจาย TensorFlow <break time="750ms"/>คุณต้องการฟังข้อมูลเพิ่มเติมหรือไม่</speak>

ผู้ใช้

ไม่ได้

I/O

โอเค รับทราบ ทั้งหมดนี้คือการเรียนรู้ของเครื่องและปัญญาประดิษฐ์ในปัจจุบัน คุณอยากเลือกหัวข้ออื่นไหม

ต้องการ SSML

<speak>ตกลง เนื่องจากวันนี้เป็นเซสชันสุดท้ายของแมชชีนเลิร์นนิงและปัญญาประดิษฐ์<break time="250ms"/> คุณต้องการเลือกหัวข้ออื่นไหม</speak>

ผู้ใช้

เย้

I/O

หัวข้ออื่นๆ ในปัจจุบัน ได้แก่ ข้อมูลประจําตัว, Nest, Android และการเล่น, โอเพนซอร์ส, Assistant และ Firebase ฟังดูดีใช่ไหม

ต้องการ SSML

<speak>หัวข้ออื่นๆ ในวันนี้ ได้แก่ <break time="250ms"/>identity,<break time="300ms"/>Nest,<break time="300ms"/>Android and play,<break time="300ms"/>โอเพนซอร์ส,<break time="300ms"/>Assistant,<break time="300ms"/>และ Firebase<break time="750ms"/>พูดถูกหรือไม่</speak>

ผู้ใช้

Assistant

I/O

เวลา 11 น. มีเคล็ดลับ 10 ข้อในการสร้างการกระทําที่ดีขึ้น จากนั้น ในเวลา 14.00 น. จะมีการสร้างลักษณะตัวตน เช่น ผลิตภัณฑ์ของคุณมีลักษณะอย่างไร อยากฟังเรื่องไหนมากกว่ากันคะ

ต้องการ SSML

<speak>เวลา 11 น. มี <break time="250ms"/>10 เคล็ดลับสําหรับการสร้างการกระทําที่ดียิ่งขึ้น <break time="750ms"/>จากนั้นเวลา 14.00 น. จะมี <break time="250ms"/>การสร้างลักษณะตัวตน: ผลิตภัณฑ์ของคุณมีลักษณะอย่างไร <break time="1s"/>คุณต้องการฟังข้อมูลเพิ่มเติมเรื่องใดหัวข้อหนึ่งเหล่านี้หรือไม่</speak>

ผู้ใช้

อันที่ 2

I/O

นี่เป็นเซสชันที่ดีมาก คําอธิบายมีดังนี้ ลักษณะตัวตนคืออะไร และจะช่วยส่งเสริมเอกลักษณ์ของผลิตภัณฑ์ได้อย่างไร เรียนรู้เกี่ยวกับเครื่องมือ รับเคล็ดลับ และดูตัวอย่างว่าลักษณะตัวตนที่ได้รับการออกแบบเป็นอย่างดีสามารถนําไปสู่อินเทอร์เฟซที่เปิดใช้งานด้วยเสียงและกระตุ้นการมีส่วนร่วมของผู้ใช้ได้อย่างไร จะให้ฉันทวนให้ฟัง เพิ่มกําหนดการ หรือบอกวิธีไปรับที่นั่นไหมคะ

คําอธิบายเซสชันมีความยาวแต่ไม่มีการเขียน โปรดพิจารณาแก้ไข

ต้องการ SSML

<speak>เซสชันนี้ดีมาก! คําอธิบายมีดังนี้ <break time="250ms"/>ลักษณะตัวตนคืออะไร และจะช่วยส่งเสริมเอกลักษณ์ของผลิตภัณฑ์ได้อย่างไร เรียนรู้เกี่ยวกับเครื่องมือ รับเคล็ดลับ และดูตัวอย่างว่าลักษณะตัวตนที่ได้รับการออกแบบเป็นอย่างดีสามารถนําไปสู่อินเทอร์เฟซที่เปิดใช้งานด้วยเสียงและกระตุ้นการมีส่วนร่วมของผู้ใช้ได้อย่างไร <break time="1s"/>ตอนนี้อยากให้ฉันพูดอีกทีไหม <break time="250ms"/>เพิ่มเลยในกําหนดการของคุณ <break time="250ms"/>หรือบอกวิธีเดินทางให้ไหม</speak>

ผู้ใช้

เพิ่มลงในกําหนดการของฉัน

I/O

คุณต้องลิงก์การดําเนินการ I/O 2018 กับบัญชี Google ก่อน ต้องการเพิ่มเลยไหม

ผู้ใช้

ไม่เป็นไร

หากใช่ ต้องการคําแนะนําเฉพาะเจาะจงที่ช่วยให้ผู้ใช้ลิงก์บัญชีของตนได้

I/O

ก็ไม่มีปัญหา คุณอยากฟังเส้นทาง หรือฟังเซสชันอื่นๆ คะ

ผู้ใช้

ผมจะไปที่นั่นได้ยังไง

I/O

เซสชันการสร้างลักษณะตัวตน: ผลิตภัณฑ์ของคุณมีลักษณะอย่างไร <อธิบายด้วยจุดสังเกต> เริ่มต้นเวลา 14.00 น. อยากฟังอีกทีไหม

ต้องการเส้นทางสําหรับทุกสถานที่

ผู้ใช้

ไม่ได้

I/O

ได้เลย มีอะไรให้ช่วยอีกไหมตอนนี้

ผู้ใช้

ไม่ได้

I/O

ตกลง สนุกกับ I/O

ต้องการ SSML

<speak><prosody rate="fast">ตกลง ขอให้สนุกกับ IO!</prosody></speak>

ผู้ช่วย

<earcon>

ดูข้อมูลเชิงลึกเพิ่มเติมเกี่ยวกับการเขียนกล่องโต้ตอบตัวอย่างได้จากบล็อกโพสต์ 2 ส่วนนี้แสดงรายละเอียดเกี่ยวกับวิธีที่เราออกแบบและสร้างการดําเนินการ I/O 18

การใช้งานระดับสูงสําหรับผู้เริ่มต้น

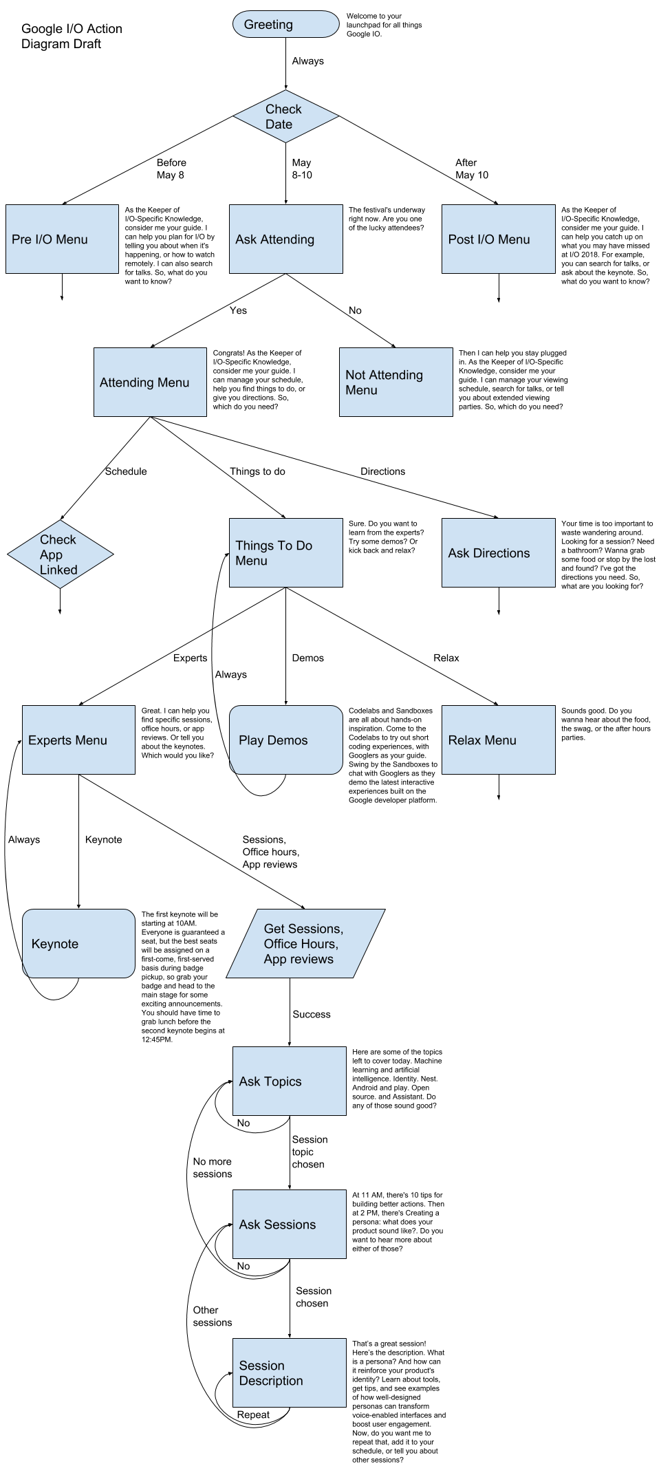
เมื่อมีกล่องโต้ตอบตัวอย่าง 2-3 รายการ คุณอาจอ่านโฟลว์และตรรกะของการสนทนาได้ ซึ่งจะให้โครงสร้างของอินเทอร์เฟซการสนทนาของคุณ คุณอาจต้องการเริ่มจากร่างขั้นตอนระดับสูงบนไวท์บอร์ดหรือกระดาษก่อนเขียนองค์ประกอบที่เป็นทางการมากขึ้นโดยใช้เครื่องมือโฟลว์ชาร์ต เช่น Google วาดเขียน

ให้คิดว่ากระบวนการระดับสูงของคุณคือแผนที่แสดงวิธีที่ผู้ใช้ไปยังส่วนต่างๆ ของการกระทํา

ผู้ใช้จะไม่ทราบโดยอัตโนมัติว่าสามารถขออะไรได้เมื่อเริ่มพูดการดําเนินการของคุณ คุณจึงต้องให้เส้นทางแก่พวกเขาเพื่อปฏิบัติตาม และมีป้ายข้อความตลอดทาง ด้วยการสร้างเมนูและโครงสร้างแบบต้นไม้ที่จะนําผู้ใช้ไปยังทุกส่วนของการทํางาน

แต่อย่าปล่อยให้สิ่งนี้มาอาศัยความวิเศษของเทคโนโลยีภาษาธรรมชาติธรรมชาติ (NLU) ซึ่งจะทําให้ผู้ใช้ถามถึงสิ่งที่พวกเขาต้องการได้ทุกเมื่อที่ต้องการ (ตราบใดที่พวกเขายังรู้อยู่)

โปรดทราบว่าขั้นตอนนี้จะแสดงเฉพาะฟังก์ชันการทํางานที่กล่าวถึงในกล่องโต้ตอบตัวอย่างข้างต้น ใน "มีลูกศรไปที่นี่หลายที่" ซึ่งไม่ได้ระบุอย่างครบถ้วนในตัวอย่างนี้ (สร้างโดยใช้ Google วาดเขียน)

หากยังไม่ได้อ่าน โปรดอ่านบล็อกโพสต์นี้เพื่อให้ทราบข้อมูลโดยละเอียดเกี่ยวกับวิธีที่เราออกแบบ

รูปภาพโฟลว์ชาร์ต เส้นทางทั้งหมดเริ่มต้นด้วยคําทักทายก่อน แล้วจึงแตกแขนงขึ้นอยู่กับว่ากิจกรรมอยู่ก่อน ระหว่าง หรือหลังกิจกรรม I/O หากอยู่ใน I/O เส้นทางจะแยกอีกครั้งตามการดูของผู้ใช้ จากนั้น ชุดเมนูต่างๆ จะช่วยพัฒนาประสบการณ์ของผู้ใช้ให้ดีขึ้นไปอีก