Escrever diálogos de amostra
Por que criar caixas de diálogo de amostra
As caixas de diálogo de exemplo são a chave para criar ótimas Actions on Google. Elas dão a você uma noção rápida e de baixa fidelidade do "som e sensação" da interação que você está criando. Eles transmitem o fluxo que o usuário realmente experimentará, sem as distrações técnicas de notação de código, diagramas de fluxo complexos, problemas de reconhecimento gramatical etc.
Ao escrever caixas de diálogo de exemplo, é possível experimentar e avaliar informalmente diferentes estratégias de design, como promover a descoberta de novos recursos ou confirmar a solicitação de um usuário (por exemplo, você deve usar uma confirmação implícita, uma confirmação explícita ou nenhuma confirmação?).
Comece com uma conversa falada
Ao começar, recomendamos que você se concentre apenas na conversa, ou seja, no design para um dispositivo sem tela, como o Google Home. É mais fácil acertar o fluxo se tudo estiver em um só lugar: as solicitações faladas. Conforme você se expande para outros dispositivos, como celulares, as partes sairão das instruções faladas e passarão a exibir solicitações, ícones e recursos visuais.
Estratégias de design de alto nível
Todos os designers de conversação experientes têm abordagens um pouco diferentes para projetos de alto nível, e as estratégias que usam podem variar de acordo com os principais casos de uso. No entanto, todos eles terminam com dois materiais de design de alto nível: 1) um conjunto de caixas de diálogo de amostra e 2) um diagrama do fluxo da conversa.
Alguns designers preferem começar escrevendo caixas de diálogo de exemplo, enquanto outros preferem começar desenhando fluxos de alto nível. Muitas vezes, os designers estão alternando entre essas duas opções. Não importa a abordagem adotada, eles estão aproveitando um profundo conhecimento sobre conversa humana e práticas recomendadas baseadas em pesquisas dos usuários para conversas com tecnologia.
Escrever para a conversa é uma prática. Ao digitar solicitações faladas para documentá-las, pode ser fácil entrar no estilo de escrita de um e-mail ou ensaio. Evite essa armadilha ouvindo cada solicitação de fala na conversão de texto em voz (TTS) e imaginando a conversa. Você deve fazer isso mesmo que tenha optado por gravar uma voz para seu perfil, para receber um rápido feedback sobre como será o som das falas.
As seções a seguir oferecem uma introdução a uma abordagem para design de alto nível.
Exemplos de caixas de diálogo para iniciantes
Cathy Pearl, chefe de divulgação do design de conversação no Google
Siga estas etapas para criar caixas de diálogo de amostra para seu recurso
| Etapa 1 | Foque em um perfil de usuário e um caso de uso importante. |
| Etapa 2 |
Encontre um parceiro e faça a encenação da conversa, com uma pessoa fingindo ser o usuário e a outra fingindo ser a pessoa do sistema. Grave a conversa. Se você não tiver um parceiro, terá que alternar entre as duas funções. |
| Etapa 3 | Transcreva a conversa. Este é o primeiro rascunho da caixa de diálogo de amostra. |
| Etapa 4 | Percorra a caixa de diálogo, dizendo as linhas do usuário e reproduzindo cada uma das linhas do perfil do usuário na conversão de texto em voz (TTS) em que ela será renderizada. Se o TTS não estiver bom, reescreva-o ou use a Linguagem de marcação de síntese de fala (SSML, na sigla em inglês) para alterar o desempenho. |
| Etapa 5 | Repita as etapas de 1 a 4 com perfis de usuário diferentes e os principais casos de uso. |
Veja um exemplo de um rascunho de diálogo antecipado da ação do Google I/O
Perfil de usuário: Anna, de 27 anos, é uma designer de UX e uma artista de esquetes apaixonada por criar experiências envolventes que ajudam os usuários a realizar tarefas.
Contexto do usuário: Ana está no I/O
Metas do usuário: ela quer informações sobre as sessões restantes do dia.
Principais casos de uso: procurar sessões, orientações e links para o app para dispositivos móveis.
Perfil do sistema: o responsável pelo conhecimento específico da I/O é um especialista do Google Developers que acredita no poder da tecnologia. Um experiente profissional de rede, ele dedica seu tempo para responder a perguntas sobre o StackOverflow, criar aplicativos para grandes marcas e ajudar o Google a executar o makewithcode.com. Frequentou o I/O nos últimos sete anos e é um membro de confiança da comunidade de desenvolvedores. Como um porta-voz da I/O, eles levam essa responsabilidade muito a sério, mas, é claro, ainda vão se divertir fazendo isso.
| Alto-falante | Enunciado do usuário / solicitação falada | Observações |
|---|---|---|
| User |
Ok Google, fale com o Google I/O |
|
| Assistente |
Certo, aqui está o Google I/O. <earcon> |
|
| E/S |
Bem-vindo à sua plataforma de lançamentos do Google I/O. O festival está em andamento no momento. Você é um dos convidados da sorte? |
Faça uma saudação curta e leve. Dividir a experiência por participantes e não participantes, porque as diferentes opções serão relevantes (por exemplo, rotas x transmissão ao vivo). |
| User |
Isso mesmo |
Lembrar a resposta do usuário (não perguntar novamente nas interações subsequentes) |
| E/S |
Parabéns! Eu sou o guardião do conhecimento específico da I/O. Eu posso gerenciar sua programação, ajudar você a encontrar atividades ou sugerir rotas. Do que você precisa? |
Apresente o perfil e dê exemplos do que essa ação pode fazer |
| User |
Veja coisas legais para fazer |
|
| E/S |
Claro. Você quer aprender com os especialistas? Quer fazer algumas demonstrações? Ou relaxa e relaxa? |
Reduza a carga cognitiva agrupando as opções: Experts = Palestra de abertura (somente no primeiro dia), sessões, horário comercial, avaliações do app demonstrações = codelabs, sandboxes relaxamento = comida, brindes, após o horário comercial |
| User |
Aprenda com os especialistas |
|
| E/S |
Ótimo. Posso falar sobre a palestra principal. Ajudar a procurar sessões. Ou recomende horários de trabalho específicos e avaliações de apps. Qual você quer?" |
|
| User |
Procurar sessões |
|
| E/S |
Veja alguns tópicos que ainda podem ser abordados: machine learning e inteligência artificial, identidade, Nest, Android e Play, código aberto e Google Assistente. Alguma dessas opções é boa? |
Em vez de sobrecarregar o usuário com todos os tópicos possíveis em todos os dias, concentre-se no que está acontecendo agora/em breve. Mantenha a lista gerenciável, oferecendo no máximo seis por vez. Precisa de SSML <speak>Veja alguns tópicos que ainda podem ser abordados hoje: <break time="300ms"/> aprendizado de máquina e inteligência artificial, <break time="300ms"/> identidade, <break time="300ms"/> Nest, <break time="300ms"/> Android e Play, <break time="300ms"/> <break time="300ms"/> e Assistente. <break time="750ms"/> Algum deles é bom?</speak> |
| User |
Sim, IA |
|
| E/S |
Às 13h, você participará do AI Adventures: arte, ciência e ferramentas de machine learning. Depois, às 14h30, temos o AutoML: criar um modelo personalizado, sem precisar de código. Quer saber mais sobre algum deles? |
Esses títulos são longos e não podem ser ouvidos. Use silêncio para indicar o início e o fim dos títulos. No máximo duas ofertas por vez. Precisa de SSML <speak>Às 13h, temos <break time="250ms"/>AI Adventures: arte, ciência e ferramentas de machine learning.<break time="750ms"/> Depois, às 14h30, temos <break time="250ms"/>AutoML: crie um modelo personalizado sem precisar de código. <break time="1s"/>Quer saber mais sobre algum deles?</speak> Os títulos precisam ser revisados e editados para serem renderizados corretamente no TTS. Por exemplo, "AutoML" é pronunciado como uma única palavra. |
| User |
Não |
|
| E/S |
Tudo bemTtsSentenceEnd end_punctuation='.' Mais tarde, temos o treinamento Distributed TensorFlow. Quer saber mais? |
Precisa de SSML <speak>Tudo bem. Mais tarde às 4h, temos o <break time="250ms"/>treinamento distribuído do TensorFlow. <break time="750ms"/>Deseja saber mais a respeito?</speak> |
| User |
Não |
|
| E/S |
Está bem então. Já que isso é apenas para aprendizado de máquina e inteligência artificial, você quer escolher outro assunto? |
Precisa de SSML <speak>Ok. Como esta é a última sessão de hoje sobre machine learning e inteligência artificial<break time="250ms"/>, você quer escolher outro assunto?</speak> |
| User |
Isso mesmo |
|
| E/S |
Outros tópicos atuais incluem identidade, Nest, Android e Google Play, código aberto, Assistente e Firebase. Faça uma dessas opções |
Precisa de SSML <speak>Hoje, outros tópicos incluem <break time="250ms"/>identity,<break time="300ms"/>Nest,<break time="300ms"/>Android and play,<break time="300ms"/>código aberto,<break time="300ms"/>Assistente,<break time="300ms"/>e Firebase.<break time="750ms"/>Isso é bom?</spe> |
| User |
Assistente |
|
| E/S |
Às 11h, há 10 dicas para criar ações melhores. Então, às 14h, temos "Como criar um perfil: como é seu produto?". Quer saber mais sobre algum deles? |
Precisa de SSML <speak>Às 11h há <break time="250ms"/>10 dicas para criar ações melhores. <break time="750ms"/>Em seguida, às 14h00, temos <break time="250ms"/>Criando um perfil: como é o seu produto?. <break time="1s"/>Quer saber mais sobre algum deles?</speak> |
| User |
A segunda |
|
| E/S |
Que sessão ótima! Aqui está a descrição. O que é um perfil? E como ele pode reforçar a identidade do seu produto? Aprenda sobre ferramentas, receba dicas e veja exemplos de como perfis bem projetados podem transformar interfaces ativadas por voz e aumentar o engajamento do usuário. Quer que eu repita isso, adicione à sua programação ou diga como chegar lá? |
As descrições das sessões são longas e não podem ser ouvidas. Considere a possibilidade de editar. Precisa de SSML <speak>Esta é uma ótima sessão! Aqui está a descrição. <break time="250ms"/>O que é um perfil? E como ele pode reforçar a identidade do seu produto? Aprenda sobre ferramentas, receba dicas e veja exemplos de como perfis bem projetados podem transformar interfaces ativadas por voz e aumentar o engajamento do usuário. <break time="1s"/>Agora você quer que eu repita, <break time="250ms"/>adicione à sua programação <break time="250ms"/>ou diga como chegar lá?</speak> |
| User |
Adicionar à minha programação |
|
| E/S |
Para fazer isso, você precisa vincular essa ação do I/O 2018 à sua Conta do Google. Quer fazer isso agora? |
|
| User |
Agora não |
Em caso afirmativo, você precisará de instruções específicas para ajudar o usuário a vincular a conta dele. |
| E/S |
Sem problema. Você quer ver rotas ou ouvir sobre outras sessões? |
|
| User |
Como faço para chegar lá? |
|
| E/S |
A sessão "Como criar um perfil: qual é a aparência do seu produto? está localizada <descrever com pontos de referência>. Ela começa às 14h". Quer ouvir essa pergunta novamente? |
Precisa de rotas para todos os locais |
| User |
Não |
|
| E/S |
Certo, em que mais posso ajudar você agora? |
|
| User |
Não |
|
| E/S |
Ok. Aproveite o I/O! |
Precisa de SSML <speak><prosody rate="fast">OK. Aproveite o pedido de veiculação.</prosody></speak> |
| Assistente |
<earcon> |
Para mais informações sobre como criar caixas de diálogo de amostra, confira esta postagem de blog de duas partes que detalha como projetamos e criamos a ação do I/O 18.
Fluxos de alto nível para iniciantes
Bons designs equilibram a necessidade de caminhos do usuário claramente definidos com o desejo do usuário de atalhos diretamente para o que eles querem.
Pense no seu fluxo de alto nível como o mapa para os usuários navegarem pela sua ação.
Os usuários não saberão automaticamente o que podem pedir quando começarem a falar com sua ação. Portanto, você precisa fornecer a eles caminhos a serem seguidos com sinais ao longo do caminho. Para isso, crie menus e estruturas em árvore que direcionem os usuários a todas as partes da sua ação.
No entanto, não deixe que isso atrapalhe a magia da tecnologia de processamento de linguagem natural (PLN, na sigla em inglês). Ela permite que os usuários perguntem o que quiserem a qualquer momento, desde que saibam que ele está lá.
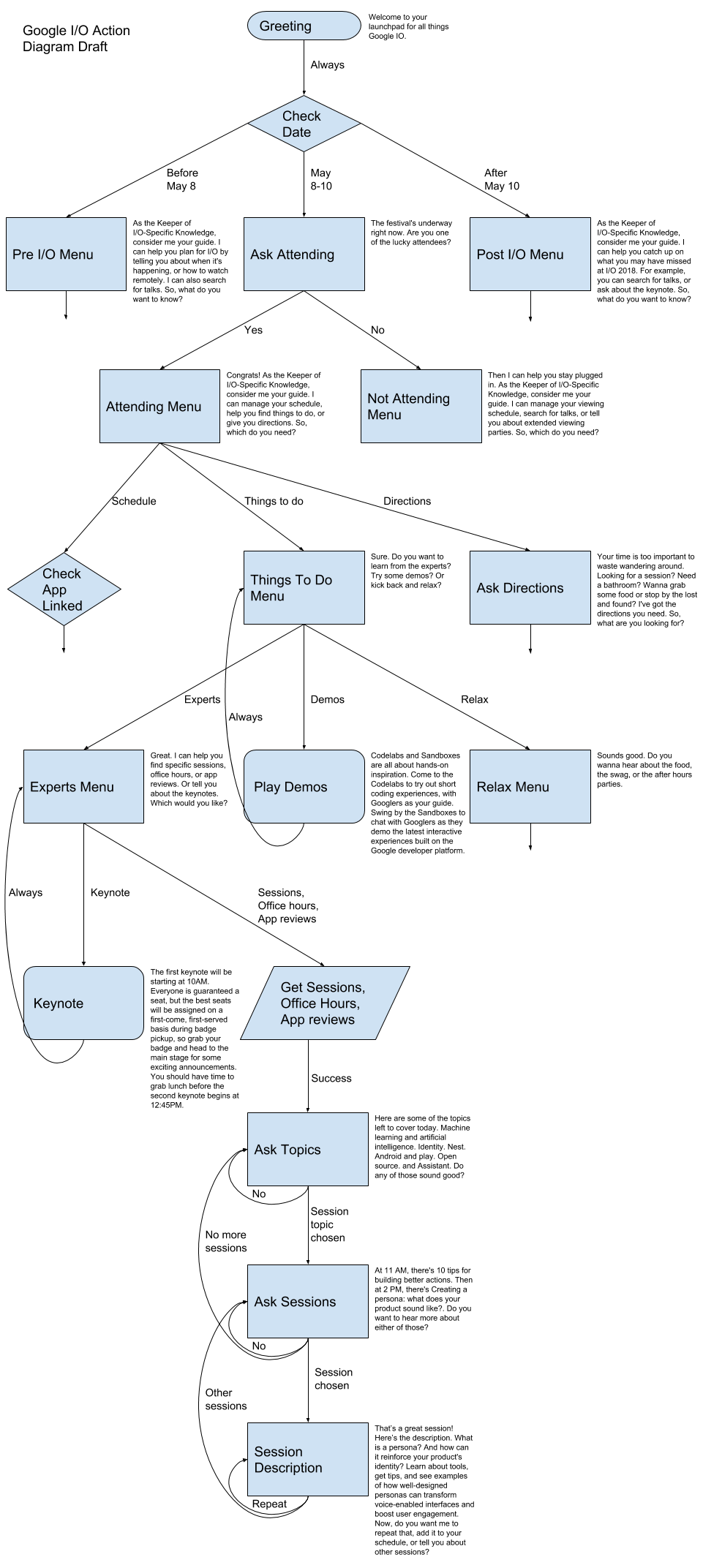
Veja um exemplo de um rascunho antecipado da Ação do Google I/O
Esse fluxo mostra apenas a funcionalidade abordada na caixa de diálogo de amostra acima. Há várias "setas para nenhum lugar" que não estão totalmente especificadas neste exemplo. Criado com o Desenhos Google.
Se você ainda não fez isso, leia esta postagem do blog para uma conta detalhada de como desenvolvemos nosso design.