Scrivere finestre di dialogo di esempio

Ora che hai un quadro chiaro di chi sta comunicando (la tua persona e i tuoi utenti) e cosa sta comunicando (i tuoi casi d'uso principali), è il momento di scrivere la finestra di dialogo.

Perché scrivere finestre di dialogo di esempio

Le finestre di dialogo di esempio sono la chiave per creare azioni fantastiche su Google; ti danno un'idea rapida e a bassa fedeltà dell'audio e della sensazione dell'interazione che stai progettando. Comunicano il flusso che l'utente vedrà effettivamente, senza le distrazioni tecniche della notazione del codice, diagrammi di flusso complessi, problemi grammaticali di riconoscimento e così via.

Quando scrivi finestre di dialogo di esempio, puoi sperimentare in modo informale e valutare diverse strategie di progettazione, ad esempio per promuovere la rilevabilità di nuove funzionalità o per confermare la richiesta di un utente (ad esempio, se dovresti utilizzare una conferma implicita, una conferma esplicita o nessuna conferma).


Inizia con una conversazione vocale

Quando inizi, ti consigliamo di concentrarti solo sulla conversazione vocale, vale a dire la progettazione per un dispositivo senza schermo come Google Home. Organizzare il flusso è più facile se si trovano tutti in un unico posto, ovvero i messaggi vocali. A mano a mano che utilizzi altri dispositivi, come i telefoni cellulari, gli elementi vengono spostati fuori dalle richieste vocali e non vengono più visualizzati nelle schede, nei chip e nelle immagini dei display.


Strategie di progettazione di alto livello

I designer di conversazioni esperti hanno approcci leggermente diversi alla progettazione di alto livello e le strategie utilizzate possono variare a seconda dei casi d'uso principali. Tuttavia, terminano tutti con due deliverable di alto livello: 1) una serie di dialoghi di esempio e 2) un diagramma del flusso delle conversazioni.

Alcuni designer preferiscono iniziare scrivendo finestre di dialogo di esempio, mentre altri preferiscono iniziare tracciando flussi di alto livello. Spesso i designer passano da uno di questi due all'altro, indipendentemente dall'approccio che scelgono, sfruttano una profonda conoscenza delle conversazioni umane e delle best practice basate sulla ricerca per gli utenti per le conversazioni con la tecnologia.

Scrivere per una conversazione richiede pratica. Quando si scrivono messaggi vocali per documentarli, può essere facile inserirli in un'email o in un tema. Evitate questo problema ascoltando ogni richiesta vocale nella sintesi vocale (TTS) e immaginando la conversazione. Devi farlo anche se hai scelto di registrare una voce per il tuo utente tipo, in modo da poter ricevere un feedback rapido sul suono delle linee quando viene pronunciato.

Le sezioni che seguono offrono ai principianti un semplice approccio alla progettazione generale.


Finestre di dialogo di esempio per principianti

Guarda questo video per scoprire cos'è una finestra di dialogo di esempio e come scriverne una in 60 secondi
Il modo più semplice per iniziare a scrivere finestre di dialogo è canalizzare la tua esperienza come comunicatore permanente. In genere, le persone riescono a capire quando qualcosa sembra corretto o sbagliato, anche se non sono in grado di articolare i principi linguistici sottostanti il motivo per cui sembra così; per questo motivo, il gioco di ruolo è il modo più semplice per creare la bozza iniziale ed eseguire l'iterazione delle bozze successive.

Cathy Pearl, Head of Conversation Design Outreach presso Google

Passaggio 1 Concentrarsi su un utente tipo e su un caso d'uso della chiave.
Passaggio 2

Trova un partner e un gioco di ruolo: una persona finge di essere l'utente e l'altra è l'utente tipo del sistema. Registra la conversazione.

Se non hai un partner, devi passare da un ruolo all'altro.

Passaggio 3 Trascrivi la conversazione. Questa è la prima bozza della finestra di dialogo di esempio.
passaggio 4 Spostati nella finestra di dialogo, dicendo le righe dell'utente e riproducendo ciascuna delle righe dell'utente tipo nella sintesi vocale (TTS) in cui verrà visualizzato. Se la sintesi vocale non va bene, riscrivila o utilizza il SSML (Speech Synthesis Markup Language) per modificarne le prestazioni.
passaggio 5 Ripeti i passaggi da 1 a 4 utilizzando utenti tipo e casi d'uso delle chiavi diversi.

Utente tipo: Anna, 27 anni, è una disegnatrice e schizzista dell'esperienza utente con la passione di creare esperienze utente coinvolgenti che le aiutino a svolgere le proprie attività.

Contesto dell'utente: Anna è attualmente alla conferenza I/O.

Obiettivi utente: vuole informazioni sulle sessioni rimanenti della giornata.

Casi d'uso principali: sessioni di navigazione, indicazioni di percorso e collegamento all'app mobile

Utente tipo di sistema: il proprietario delle conoscenze specifiche per I/O è un esperto di sviluppatori Google che crede fermamente nella potenza della tecnologia. Esperto di rete, trascorre il suo tempo a rispondere alle domande su StackOverflow, a creare app per i grandi brand e ad aiutare Google a eseguire madewithcode.com. Hanno partecipato a I/O da ultimi 7 anni e sono un membro fidato della community di sviluppatori. In qualità di portavoce di I/O, questa responsabilità è molto importante per noi, ma ovviamente ci divertiremo ancora.

 

Altoparlante Pronuncia da parte dell'utente / promemoria vocale Note
Utente

Hey Google, parla con Google I/O

Assistente

Bene, ecco Google I/O. <earcon>

I/O

Ti diamo il benvenuto nella tua piattaforma di lancio per tutto ciò che riguarda Google I/O. Il festival è in corso in questo momento. Sei uno dei fortunati partecipanti?

Mantieni i saluti brevi e luminosi.

Suddividi l'esperienza per partecipanti e non partecipanti, in quanto saranno pertinenti le varie opzioni (ad es. indicazioni stradali e live streaming).

Utente

Sì!

Ricorda la risposta dell'utente (non fare più domande nelle interazioni successive)

I/O

Congratulazioni. In qualità di guardiano delle conoscenze specifiche per I/O, considerami la tua guida. Posso gestire il tuo programma, aiutarti a trovare cose da fare o darti indicazioni. Allora, di cosa hai bisogno?

Presenta l'utente tipo e fornisci esempi di ciò che può fare questa azione

Utente

Trovare cose da fare

I/O

Certo. Vuoi imparare dagli esperti? Vuoi provare alcune demo? Vuoi rilassarti?

Riduci il carico cognitivo raggruppando le opzioni:

esperti = discorso di apertura

(solo per il giorno 1), sessioni, orario di ricevimento, revisioni delle app

demo = codelab, sandbox

relax = cibo, gadget, dopo le ore

Utente

Impara dagli esperti

I/O

Ottimo. Posso parlarti del discorso di apertura. Aiutarti a sfogliare le sessioni. In alternativa, puoi consigliare orari di ricevimento specifici e revisioni delle app. Quale preferisci?

Utente

Sfoglia sessioni

I/O

Ecco alcuni degli argomenti ancora discussi oggi: machine learning e intelligenza artificiale, identità, Nest, Android e Play, open source e assistente. Va bene uno di questi?

Invece di sommergere l'utente con tutti i possibili argomenti in tutte le giornate, concentrati su ciò che sta accadendo ora/a breve. Mantieni l'elenco gestibile offrendo solo un massimo di 6 alla volta.

Richiede SSML

<speak>Ecco alcuni argomenti da trattare oggi, <break time="300ms;"> Machine learning e intelligenza artificiale, <break time="300ms;"> identità, <break time="300ms]+ Nest, <break time="300ms;"> Android e Play, <break time="300ms]+ open source, <break time="300ms]+ e assistente. <break time="750ms]+ Alcuni di questi sono positivi?</speak>

Utente

Sì, AI

I/O

Alle 13, ci sono Avventure AI: arte, scienza e strumenti di machine learning. Quindi, alle 02:30, passa ad AutoML: crea un modello personalizzato senza bisogno di un codice modello. Vuoi saperne di più su uno di questi?

Questi titoli sono lunghi e non sono scritti per essere ascoltati. Utilizza Silenzio per indicare l'inizio e la fine dei titoli. Offri al massimo 2 alla volta.

Richiede SSML

<speak>Alle 13:00, c'è <break time="250ms"/>AI Adventures: arte, scienza e strumenti del machine learning.<break time="750ms]+ Alle 14:30 c'è <break time="250ms]+Auto: crea un modello personalizzato, senza codice di modello richiesto. <break time="1s]+Vuoi saperne di più su uno di questi?</speak>

I titoli devono essere esaminati e modificati per essere visualizzati correttamente in TTS, ad esempio "AutoML" è pronunciato come una singola parola.

Utente

Dio

I/O

Perfetto. Più avanti, c'è il corso Distributed TensorFlow. Vuoi saperne di più?

Richiede SSML

<speak>Ok. Più avanti, 4, c'è l'addestramento TensorFlow <break time="250ms}}. <break time="750ms]+Vuoi saperne di più?</speak>

Utente

No

I/O

Va bene. Poiché oggi è tutto dedicato al machine learning e all'intelligenza artificiale, vuoi scegliere un altro argomento?

Richiede SSML

<speak>OK. Poiché è l'ultima sessione di oggi sul machine learning e sull'intelligenza artificiale<break time="250ms;">, vuoi scegliere un altro argomento?</speak>

Utente

Sì!

I/O

Altri argomenti oggi includono identità, Nest, Android e Google Play, open source, l'assistente e Firebase. Va bene uno di quei suoni

Richiede SSML

<speak>Altri argomenti oggi includono <break time="250ms;">identità,<break time="300ms]+Nest,<break time="300ms]+Android e il gioco,<break time="300ms]+open source,<break time="300ms]+Assistente,<break time="300ms;">e Firebase.<break time="750ms;">Qualcuno di questi suoni è positivo?</

Utente

Assistente

I/O

Alle 11:00, ci sono 10 suggerimenti per creare azioni migliori. Alle 14, c'è la creazione di un utente tipo: com'è il prodotto? Vuoi saperne di più su uno di questi?

Richiede SSML

<speak>Alle 11:00, ci sono <break time="250ms]+10 consigli per creare azioni migliori. <break time="750ms;">Quindi alle 14:00, c'è <break time="250ms]+Creazione di un utente tipo: com'è il tuo prodotto?. <break time="1s]+Vuoi saperne di più su uno di questi?</speak>

Utente

Sì, il secondo

I/O

Ottima sessione! Ecco la descrizione. Che cos'è un utente tipo? E come può rafforzare l'identità del tuo prodotto? Scopri gli strumenti, ricevi suggerimenti ed esempi su come gli utenti tipo ben progettati possono trasformare le interfacce compatibili con i comandi vocali e aumentare il coinvolgimento degli utenti. Ora vuoi che lo ripeta, aggiungilo ai tuoi impegni o come fare?

Le descrizioni delle sessioni sono lunghe e non sono scritte per sentirle. Valuta la possibilità di apportare modifiche.

Richiede SSML

<speak>È una sessione fantastica. Ecco la descrizione. <break time="250ms;">Che cos'è un utente tipo? E come può rafforzare l'identità del tuo prodotto? Scopri gli strumenti, ricevi suggerimenti ed esempi su come gli utenti tipo ben progettati possono trasformare le interfacce compatibili con i comandi vocali e aumentare il coinvolgimento degli utenti. <break time="1s]+Ora vuoi che lo ripeta, <break time="250ms;">aggiungilo al tuo programma, <break time="250ms]+" dirti come arrivare?</speak>

Utente

Aggiungilo al mio programma

I/O

Per farlo, dovrai collegare questa azione I/O 2018 al tuo Account Google. Vuoi farlo adesso?

Utente

No, grazie

In caso affermativo, hai bisogno di istruzioni specifiche per aiutare l'utente a collegare il proprio account

I/O

Nessun problema. Vuoi ricevere indicazioni stradali o conoscere altre sessioni?

Utente

Come ci arrivo?

I/O

La sessione Creare un utente tipo: com'è il tuo prodotto? si trova <describe with Landmark>. Inizia alle 14:00. Vuoi riaverlo?

Ho bisogno di indicazioni stradali per tutte le sedi

Utente

No

I/O

Ok, posso aiutarti con qualcos'altro in questo momento?

Utente

No

I/O

OK. Buon I/O!

Richiede SSML

<speak><prosody rate="fast">OK. Buon divertimento con IO!</prosody></speak>

Assistente

<earcon>

Per ulteriori informazioni su come scrivere finestre di dialogo di esempio, consulta questo post del blog in due parti che descrive in dettaglio come abbiamo progettato e creato l'azione I/O 18.

Flussi di alto livello per principianti

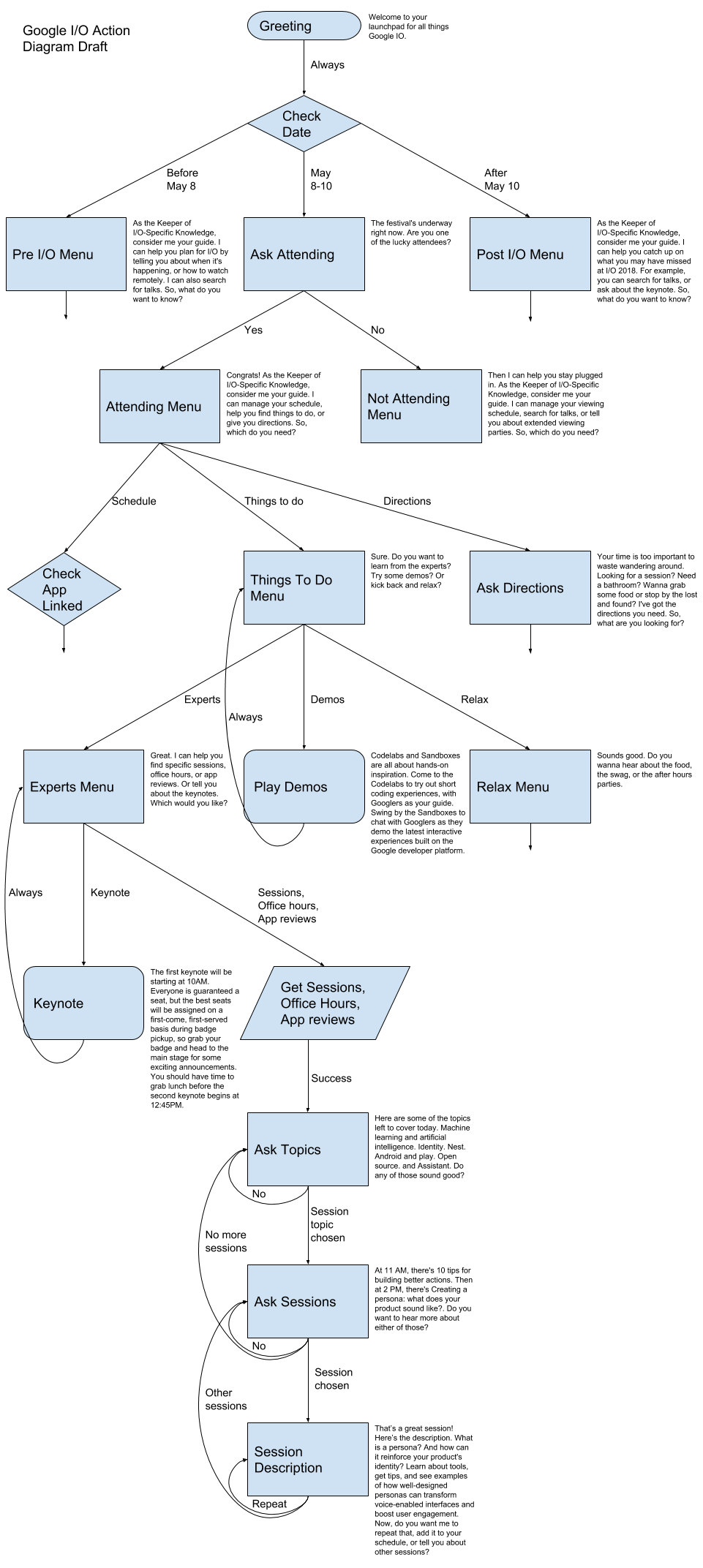
Una volta visualizzate alcune finestre di dialogo di esempio, puoi astrarre il flusso e la logica della conversazione. Questo fornisce la struttura della tua interfaccia di conversazione. Puoi iniziare a disegnare i flussi di alto livello su una lavagna o su carta prima di creare qualcosa di più formale utilizzando uno strumento per diagrammi di flusso come Disegni Google.

Pensa al tuo flusso di alto livello come alla mappa su come gli utenti navigano nella tua azione.

Gli utenti non potranno sapere automaticamente cosa possono chiedere quando iniziano a parlare alla tua azione, quindi devi fornire loro dei percorsi da seguire e dei cartelli lungo il percorso. A questo scopo, crea menu e strutture ad albero che indirizzino gli utenti in ogni parte dell'azione.

Tuttavia, non lasciarti sfuggire questa possibilità per sfruttare la magia della tecnologia di comprensione del linguaggio naturale (NLU), che consente agli utenti di chiedere ciò che vogliono, ogni volta che lo vogliono (purché sappiano che è presente).

Tieni presente che questa procedura mostra solo la funzionalità illustrata nella finestra di dialogo di esempio. In questo esempio sono presenti più "frecce per il nulla". Creato con Disegni Google.

Se non l'hai già fatto, leggi questo post del blog per un account dettagliato su come abbiamo migliorato il nostro design.

Immagine di un diagramma di flusso. Tutti i percorsi iniziano con il messaggio di saluto, quindi con il ramo a seconda che si tratti di prima, durante o dopo l&#39;I/O. Se avviene durante l&#39;I/O, il percorso si ripete nuovamente in base al fatto che l&#39;utente stia partecipando o meno. Poi c&#39;è una serie di menu che amplificano ulteriormente l&#39;esperienza utente.