Setelah Anda memiliki gambaran yang jelas tentang siapa yang berkomunikasi (persona Anda dan pengguna) serta apa yang mereka komunikasikan (kasus penggunaan utama Anda), sekarang saatnya menulis dialog.

Mengapa menulis contoh dialog

Contoh dialog adalah kunci untuk membuat Actions on Google yang hebat; contohnya, dialog akan memberi Anda gambaran yang cepat dan akurat tentang "suara dan nuansa" interaksi yang Anda desain. Tata letak ini menyampaikan alur yang akan dialami pengguna, tanpa gangguan teknis notasi kode, diagram alur kompleks, masalah pengenalan tata bahasa, dll.

Dengan menulis contoh dialog, Anda dapat secara informal bereksperimen dengan dan mengevaluasi berbagai strategi desain, seperti cara mempromosikan visibilitas fitur baru atau cara mengonfirmasi permintaan pengguna (misalnya: apakah Anda harus menggunakan konfirmasi implisit, konfirmasi eksplisit, atau tanpa konfirmasi sama sekali?).


Mulai dengan percakapan lisan

Saat memulai, sebaiknya Anda hanya berfokus pada percakapan lisan—yakni, merancang untuk perangkat tanpa layar seperti Google Home. Alurnya lebih mudah jika semuanya berada di satu tempat, yaitu perintah lisan. Saat Anda melakukan ekspansi ke perangkat lain seperti ponsel, potongan akan keluar dari perintah lisan dan masuk ke tampilan layar, chip, dan visual.


Strategi desain tingkat tinggi

Desainer percakapan yang berpengalaman memiliki pendekatan yang sedikit berbeda untuk desain tingkat tinggi, dan strategi yang mereka gunakan dapat bervariasi tergantung pada kasus penggunaan utama. Namun, semuanya memiliki 2 hasil desain tingkat tinggi: 1) rangkaian dialog contoh, dan 2) diagram alur percakapan.

Beberapa desainer lebih suka memulai dengan menulis contoh dialog, sementara yang lain lebih suka memulai dengan menggambar alur tingkat tinggi. Sering kali, desainer beralih di antara keduanya saat melakukan pendekatan. Apa pun pendekatan yang mereka ambil, mereka memanfaatkan pengetahuan mendalam tentang percakapan manusia dan praktik terbaik berbasis riset pengguna untuk percakapan dengan teknologi.

Menulis untuk percakapan membutuhkan latihan. Saat mengetik perintah lisan untuk mendokumentasikannya, Anda dapat dengan mudah beralih ke gaya penulisan untuk email atau esai. Hindari kesulitan ini dengan mendengarkan setiap perintah lisan dalam text-to-speech (TTS) dan membayangkan percakapan. Anda harus melakukan ini meskipun Anda memilih untuk merekam suara bagi persona Anda, sehingga Anda bisa mendapatkan masukan cepat tentang bagaimana suara baris terdengar saat diucapkan.

Bagian berikut menunjukkan panduan pemula untuk satu pendekatan terhadap desain tingkat tinggi.


Contoh dialog untuk pemula

Tonton video ini untuk mempelajari contoh dialog dan cara menulisnya, dalam 60 detik
Cara termudah untuk mulai menulis dialog adalah menyalurkan keahlian Anda sebagai komunikator seumur hidup. Orang-orang biasanya dapat memberi tahu saat ada sesuatu yang benar atau salah, meskipun mereka tidak dapat mengartikulasikan prinsip-prinsip linguistik yang mendasarinya mengapa hal itu terdengar seperti itu; oleh karena itu, bermain peran dialog adalah cara termudah untuk membuat draf awal dan melakukan iterasi pada draf berikutnya.

Cathy Pearl, Head of Conversation Design Outreach di Google

Langkah 1 Fokuskan pada satu persona pengguna dan satu kasus penggunaan utama.
Langkah 2

Cari partner dan lakukan percakapan peran, dengan satu orang berpura-pura menjadi pengguna dan orang lain berpura-pura sebagai persona sistem. Rekam percakapan.

Jika tidak memiliki partner, Anda harus beralih antara bermain kedua peran tersebut.

Langkah 3 Transkripsikan percakapan. Ini adalah draf pertama dari dialog contoh Anda.
Langkah 4 Ikuti dialognya, dengan mengucapkan baris pengguna dan memutar setiap baris persona sistem di text-to-speech (TTS) yang akan dirender. Jika TTS tidak terdengar bagus, tulis ulang atau gunakan Speech Synintesis Markup Language (SSML) untuk mengubah performanya.
Langkah 5 Ulangi langkah 1-4 dengan persona pengguna dan kasus penggunaan utama yang berbeda.

Persona pengguna: Anna, 27, adalah desainer UX dan seniman sketsa dengan semangat untuk menciptakan pengalaman pengguna yang menarik yang membantu pengguna menyelesaikan berbagai hal dalam kehidupan mereka.

Konteks pengguna: Anna saat ini di I/O

Sasaran pengguna: Dia ingin informasi tentang sesi yang tersisa di hari tersebut.

Kasus penggunaan utama: sesi penjelajahan, pencarian rute, dan penautan ke aplikasi seluler

Persona sistem: Penjaga Pengetahuan Khusus I/O adalah Pakar Developer Google yang sangat yakin dengan kecanggihan teknologi. Sebagai jaringan yang terampil, dia menghabiskan waktu menjawab pertanyaan di StackOverflow, membangun aplikasi untuk brand besar, dan membantu Google menjalankan Madewithcode.com. Mereka telah mengikuti I/O selama 7 tahun terakhir dan menjadi anggota tepercaya dari komunitas developer. Sebagai juru bicara I/O, mereka melaksanakan tanggung jawab ini dengan sangat serius. Namun, tentu saja mereka akan senang sekali melakukannya.

 

Speaker Perintah pengguna / Ucapan lisan Catatan
Pengguna

Ok Google, bicara dengan Google I/O

Asisten

Oke, ini dia Google I/O. <earcon>

I/O

Selamat datang di Launchpad Anda untuk segala hal yang berkaitan dengan Google I/O. Festival sedang berlangsung saat ini. Apakah Anda salah satu tamu yang beruntung?

Terus beri salam singkat dan ringan.

Memisahkan pengalaman berdasarkan tamu dan non-orang lain karena opsi yang berbeda akan relevan (mis., rute vs. live stream).

Pengguna

Yes

Ingat jawaban pengguna (jangan tanya lagi tentang interaksi berikutnya)

I/O

Selamat! Sebagai Penjaga Pengetahuan Khusus I/O, pertimbangkan saya sebagai pemandu Anda. Saya bisa mengelola jadwal, membantu Anda menemukan rekomendasi aktivitas, atau memberi Anda rute. Jadi, mana yang Anda perlukan?

Perkenalkan persona & berikan contoh hal yang dapat dilakukan Action ini

Pengguna

Menemukan rekomendasi aktivitas

I/O

Tentu saja tidak. Apakah Anda ingin belajar dari para ahlinya? Coba beberapa demo? Atau bersantai dulu dan santai?

Kurangi beban kognitif dengan mengelompokkan opsi:

ahli = keynote

(hanya hari ke-1), sesi, waktu konsultasi, ulasan aplikasi

demo = codelab, sandbox

bersantai = makanan, swag, setelah jam kerja

Pengguna

Belajar dari ahlinya

I/O

Bagus. Saya dapat menyampaikan keynote. Membantu Anda menelusuri sesi. Atau merekomendasikan waktu konsultasi dan ulasan aplikasi tertentu. Pilih yang mana?

Pengguna

Jelajahi sesi

I/O

Berikut beberapa topik yang akan dibahas hari ini: machine learning dan kecerdasan buatan, identitas, Nest, Android dan Play, open source, dan Asisten. Bagaimana?

Daripada membuat pengguna kewalahan dengan semua topik yang mungkin muncul setiap hari, fokuslah pada hal yang terjadi saat ini/segera. Buat daftar tetap bisa dikelola dengan hanya menawarkan maksimum 6 daftar sekaligus.

Memerlukan SSML

<speak>Berikut beberapa topik yang masih akan dibahas hari ini, <break time="300ms"/> Machine learning dan kecerdasan buatan, <break time="300ms"/> identitas, <break time="300ms"/> Nest, <break time="300ms"/> Android dan Play, <break time="300 md; open source, <break time="300 md.{/2} <break time="750ms"/> Apakah ada yang berhasil?</speak>

Pengguna

Ya, AI

I/O

Pukul 13.00, ada AI Adventures: seni, sains, dan alat machine learning. Kemudian pada pukul 2.30, akan ada AutoML: membuat model kustom, tanpa memerlukan kode model. Mau tahu lebih lanjut tentang salah satunya?

Judul ini panjang dan tidak ditulis untuk didengar. Gunakan tombol senyap untuk menunjukkan awal dan akhir judul. Hanya menawarkan maksimal 2 sekaligus.

Memerlukan SSML

<speak>Pada pukul 13.00, ada <break time="250ms"/>AI Adventures: seni, sains, dan alat machine learning.<break time="750ms"/> Kemudian pada pukul 14.30, ada <break time="250ms;"AutoML: buat model kustom tanpa memerlukan kode model. <break time="1s].[Ingin mendengar selengkapnya tentang salah satunya?</speak>

Judul harus ditinjau dan diedit agar dapat dirender dengan tepat di TTS, misalnya, "AutoML" diucapkan sebagai satu kata.

Pengguna

Nggak

I/O

Oke. Kemudian pukul 4, ada pelatihan TensorFlow Terdistribusi. Mau tahu lebih lanjut?

Memerlukan SSML

<speak>Baiklah. Nanti pukul 4, ada <break time="250ms"/>Pelatihan TensorFlow terdistribusi. <break time="750ms"/>Ingin mendengarkan selengkapnya?</speak>

Pengguna

Tidak

I/O

Oke kalau begitu. Karena semua itu adalah untuk machine learning dan kecerdasan buatan saat ini, apakah Anda ingin memilih topik lain?

Memerlukan SSML

<speak>Oke. Karena itu adalah sesi terakhir hari ini tentang machine learning dan kecerdasan buatan<break time="250ms"/>, apakah Anda ingin memilih topik lain?</speak>

Pengguna

Yes

I/O

Topik lainnya saat ini mencakup identitas, Nest, Android dan Play, open source, Asisten, serta Firebase. Apa ada yang tertarik?

Memerlukan SSML

<speak>Topik lain hari ini mencakup <break time="250ms"/>identity,<break time="300ms"/>Nest,<break time="300ms"/>Android dan mainkan,<break time="300ms"/>open source,<break time="300ms"/>Asisten,<break time="300ms"/>dan Firebase.<break time="750ms;"Apakah Anda tertarik?</speak>

Pengguna

Asisten

I/O

Pukul 11.00, ada 10 tips untuk membangun tindakan yang lebih baik. Lalu pada pukul 14.00, ada Persona: seperti apa produk Anda? Mau tahu lebih lanjut tentang salah satunya?

Memerlukan SSML

<speak>Pukul 11.00, ada <break time="250ms"/>10 tips untuk membuat tindakan yang lebih baik. <break time="750ms"/>Kemudian pada pukul 14.00, ada <break time="250ms"/>Membuat persona: seperti apa produk Anda?. <break time="1s].[Ingin mendengar selengkapnya tentang salah satunya?</speak>

Pengguna

Ya, yang kedua

I/O

Sesi yang bagus! Berikut deskripsinya. Apa itu persona? Dan bagaimana atribut ini dapat memperkuat identitas produk Anda? Pelajari alat, dapatkan tips, dan lihat contoh bagaimana persona yang didesain dengan baik dapat mengubah antarmuka yang aktif menggunakan suara dan meningkatkan interaksi pengguna. Sekarang, mau saya ulangi, tambahkan ke jadwal, atau beri tahu cara menuju ke sana?

Deskripsi sesi terlalu panjang dan tidak ditulis untuk didengar. Pertimbangkan untuk mengedit.

Memerlukan SSML

<speak>Sesi yang bagus! Berikut deskripsinya. <break time="250ms;"Apa itu persona? Dan bagaimana atribut ini dapat memperkuat identitas produk Anda? Pelajari alat, dapatkan tips, dan lihat contoh bagaimana persona yang didesain dengan baik dapat mengubah antarmuka yang aktif menggunakan suara dan meningkatkan interaksi pengguna. <break time="1s"/>Sekarang, mau saya ulangi, <break time="250ms"/>tambahkan ke jadwal, <break time="250ms"/>atau beri tahu cara menuju ke sana?</speak>

Pengguna

Tambahkan ke jadwal saya

I/O

Untuk melakukannya, Anda harus menautkan Tindakan I/O 2018 ini ke Akun Google Anda. Ingin melakukannya sekarang?

Pengguna

Lain kali

Jika ya, diperlukan petunjuk khusus untuk membantu pengguna menautkan akunnya

I/O

Tidak masalah. Sekarang, Anda mau lihat rute atau dengar sesi lainnya?

Pengguna

Bagaimana saya bisa ke sana?

I/O

Sesi Pembuatan persona: seperti apa produk Anda? terletak <jelaskan dengan tempat terkenal>. Dimulai pukul 14.00. Mau dengar lagi?

Perlu rute untuk semua lokasi

Pengguna

Tidak

I/O

Oke, ada lagi yang bisa saya bantu?

Pengguna

Tidak

I/O

OK. Nikmati I/O!

Memerlukan SSML

<speak><prosody rate="fast">Oke. Nikmati IO!</prosody></speak>

Asisten

<earcon>

Untuk insight lebih lanjut tentang menulis contoh dialog, lihat postingan blog dua bagian ini yang menjelaskan cara kami mendesain dan membuat I/O 18 Action.

Alur tingkat tinggi untuk pemula

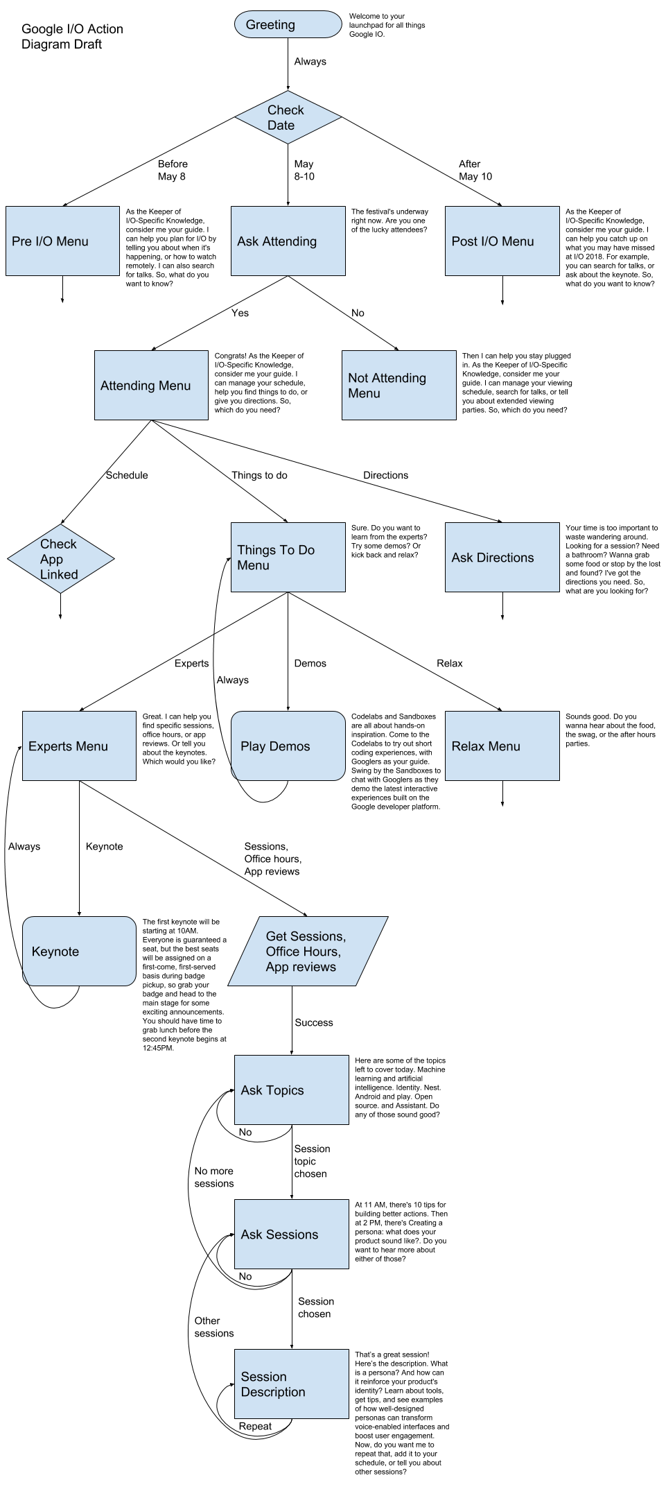
Setelah memiliki beberapa contoh dialog, Anda dapat memisahkan alur dan logika percakapan. Fitur ini menyediakan struktur antarmuka percakapan Anda. Anda dapat memulai dengan membuat sketsa alur tingkat tinggi di papan tulis virtual atau kertas sebelum membuat sesuatu yang lebih formal menggunakan alat diagram alir seperti Google Gambar.

Bayangkan alur tingkat tinggi Anda sebagai peta tentang cara pengguna menjelajahi Action Anda.

Pengguna tidak otomatis tahu apa yang dapat mereka minta saat mulai berbicara dengan Action Anda, jadi Anda perlu memberi mereka jalur untuk diikuti, dengan papan petunjuk di sepanjang perjalanan. Lakukan hal ini dengan membuat menu dan struktur pohon yang memandu pengguna ke setiap bagian dari Action Anda.

Namun, jangan biarkan hal ini menghalangi pemanfaatan teknologi pemahaman bahasa (NLU) alami, yang memungkinkan pengguna menanyakan apa yang mereka inginkan, kapan pun mereka menginginkannya (selama mereka tahu fitur tersebut tersedia).

Perlu diperhatikan bahwa alur ini hanya menampilkan fungsi yang tercakup dalam contoh dialog di atas. Ada beberapa “panah yang tidak mengarah ke mana pun” yang tidak ditentukan secara lengkap dalam contoh ini. (Dibuat menggunakan Google Gambar.)

Jika Anda belum melakukannya, baca postingan blog ini untuk akun mendetail tentang cara kami menyempurnakan desain.

Gambar diagram alir. Semua jalur diawali dengan Salam, lalu cabangnya bergantung pada sebelum, selama, atau setelah I/O. Jika selama I/O, jalur akan terbagi lagi berdasarkan apakah pengguna hadir atau tidak. Selanjutnya, ada serangkaian menu yang selanjutnya mencabangkan pengalaman pengguna.