Page Summary
-
Google has created "Canonical Concept" datasets that offer various benefits like controlling data visualization and reducing data entry.
-
These datasets include entity, geo, geo.us, quantity, time, and unit, each with documentation and XML links provided in the table.
-
Linking to these datasets allows for consistent data representation and enhanced visualization capabilities within the platform.
-
While most canonical concepts are visualizable, some are not yet supported in the Public Data Explorer, with further details available in the FAQ.
-
A concept relationship graph provides an overview of the documented canonical concepts and their relationships, accessible for individual concept exploration.
As mentioned in the Developer Guide, datasets can reference concepts defined in other datasets. Google, in particular, has created a set of "Canonical Concept" datasets that are useful in a wide variety of cases. Among other benefits, linking to these allows one to:
- Control how data are visualized (e.g., colors, units, etc.)
- Specify data annotations
- Define time points in a consistent way
- Make concepts mappable
- Reduce data entry when using common geographic concepts (e.g., countries)
These datasets are summarized in the table below:
| Dataset Name | Description | Links |
|---|---|---|
| entity | DSPL entity concepts | Documentation XML |
| geo | World geographic concepts | Documentation XML |
| geo.us | US-specific geographic concepts | Documentation XML |
| quantity | Quantity concepts | Documentation XML |
| time | Time concepts | Documentation XML |
| unit | Unit concepts | Documentation XML |
Follow the documentation links above for more details.
Caution: Some of the canonical concepts documented here are not (yet) visualizable in the the Public Data Explorer. See this FAQ item for more details.
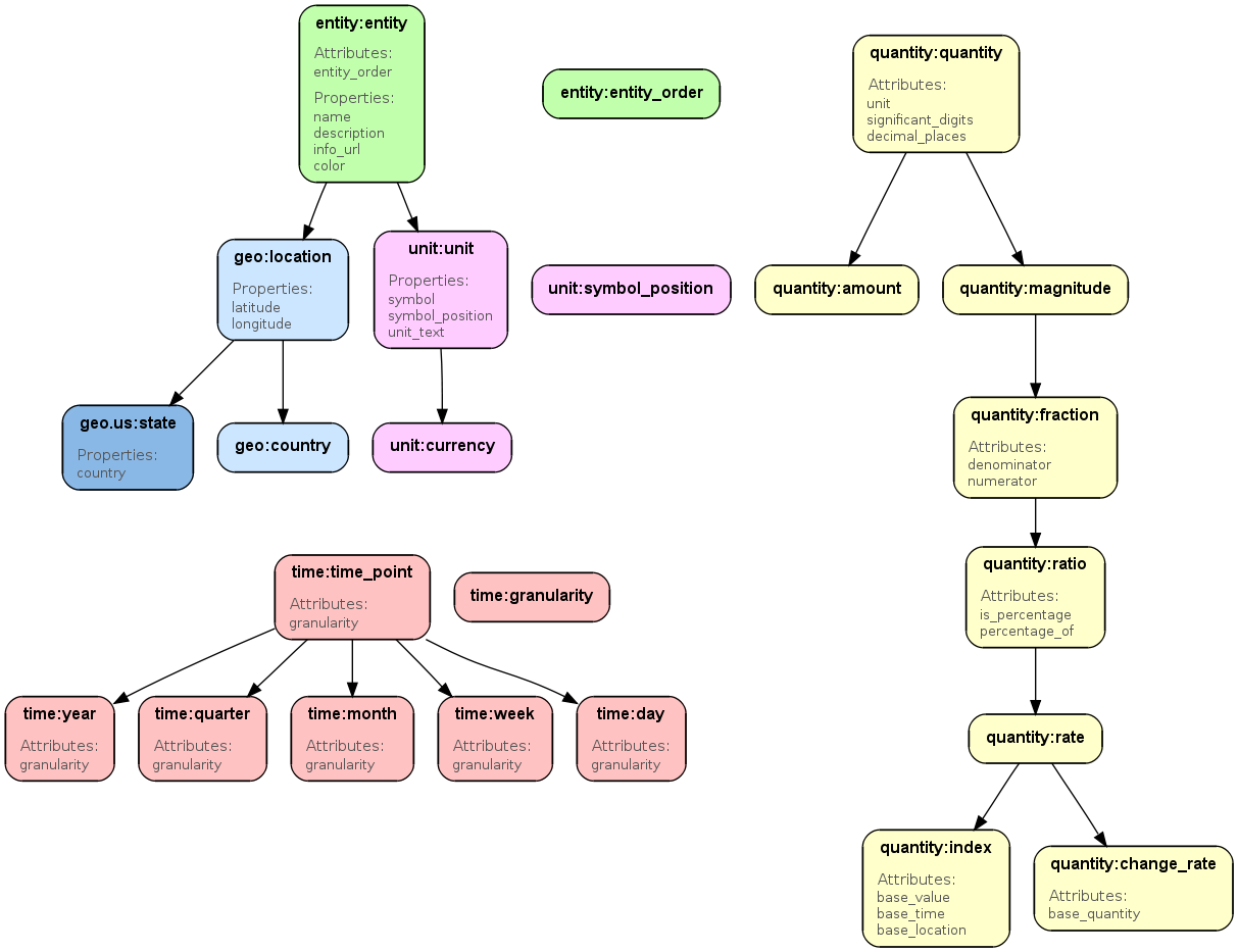
Concept Relationship Graph
The following figure summarizes the documented canonical concepts. Each
node represents a single concept (color-coded by dataset) while the arrows
between concepts show inheritance relationships
(e.g., quantity:count extends
quantity:quantity). Clicking on a node in the figure will take
you to the documentation for the corresponding concept.