Elementy zamówienia mają wiele zasobów nadrzędnych, z których dziedziczą ustawienia i kierowanie. Większość tych zasobów można tworzyć, pobierać i aktualizować za pomocą interfejsu Display & Video 360 API. Na tej stronie opisujemy hierarchię zasobów i podajemy przykłady tworzenia tych zasobów za pomocą interfejsu Display & Video 360 API.
Hierarchia zasobów

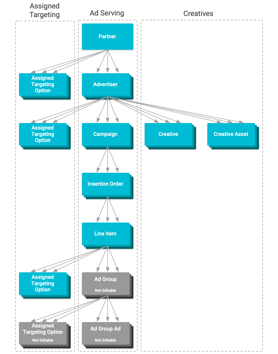
W Display & Video 360 istnieje hierarchia zasobów, których ustawienia wpływają na wyświetlanie reklam. Każdy zasób ma inne zastosowanie w wyświetlaniu reklam. Zacznij od najniższego poziomu hierarchii:
- Elementy zamówienia to zasoby, które określają, jakie reklamy są wyświetlane, kiedy i komu.
- Elementy zamówienia typu YouTube i sieć partnerów wideo Google mają też zasoby podrzędne Grupy reklam i Reklamy. Zapewniają one dodatkowy poziom kierowania w ramach budżetu jednego elementu zamówienia. Elementów zamówienia typu YouTube i sieć partnerów wideo Google, grup reklam, reklam i ich kierowania nie można edytować za pomocą interfejsu API.
- Zamówienia reklamowe zawierają wiele elementów zamówienia. Określają one domyślne wartości ustawień elementów zamówienia, które nie są obecne.
- Kampanie zawierają wiele zamówień reklamowych. Nie wymuszają ustawień w swoich zamówieniach reklamowych. Ich ustawienia służą jako ramy, w których można mierzyć postępy i skuteczność wyświetlanych w ich ramach reklam.
- Reklamodawcy mają wiele kampanii reklamowych. Wymuszają one stosowanie kierowania pod kątem bezpieczeństwa marki i innych ustawień ogólnych w przypadku reklam wyświetlanych w ich ramach. Są też właścicielami obiektów kreacji używanych w reklamach wyświetlanych w ramach tego konta i zapewniają dostęp do zasobów używanych na potrzeby kierowania.
- Partnerzy są właścicielami wielu reklamodawców. Wymuszają one na tych reklamodawcach dodatkowe ustawienia kierowania związane z bezpieczeństwem marki i inne ustawienia. Zapewniają też dostęp do zasobów używanych w aktywnościach związanych z kierowaniem i aktywności Floodlight używanych do śledzenia konwersji. Nie można edytować partnerów za pomocą interfejsu API.
Dziedziczenie
Elementy zamówienia dziedziczą wiele ustawień i dostępów z zasobów nadrzędnych. Podczas zarządzania elementami zamówienia i wyświetlaniem reklam należy wziąć pod uwagę te odziedziczone cechy:
- Dostępne kreacje i aktywności Floodlight: elementy zamówienia mają dostęp tylko do zasobów należących do ich partnerów lub reklamodawców nadrzędnych. Kreacje są tworzone w ramach reklamodawców, a aktywności Floodlight należą do partnerów.
Zasoby przypisane do pól zasobów
LineItem,creativeIdsiconversionCountingmuszą mieć tego samego reklamodawcę i partnera nadrzędnego. - Dostępne jednostki, na które można kierować reklamy: w kierowaniu używane są zasoby takie jak kanały i połączone listy odbiorców. Elementy zamówienia można kierować tylko za pomocą zasobów dostępnych dla partnera lub reklamodawcy nadrzędnego.
- Kierowanie z uwzględnieniem bezpieczeństwa marki: elementy zamówienia dziedziczą kierowanie ustawione na poziomie partnera i reklamodawcy. Odziedziczonego kierowania nie można usunąć. Istniejące kierowanie można rozpoznać po polu
inheritanceprzypisanym do opcji kierowania. Wpływa ono na to, jakie dodatkowe kierowanie można zastosować.
Utwórz zasoby
Wszystkimi tymi zasobami można zarządzać za pomocą interfejsu Display & Video 360 API. Oto przykłady kodu pokazujące, jak utworzyć każdy z tych zasobów za pomocą udostępnionych bibliotek klienta.
Tworzenie reklamodawcy
Oto przykład tworzenia reklamodawcy:
Java
// Create an advertiser object. Advertiser advertiser = new Advertiser(); advertiser.setPartnerId(partner-id); advertiser.setDisplayName(display-name); advertiser.setEntityStatus("ENTITY_STATUS_ACTIVE"); // Create and set the advertiser general configuration. AdvertiserGeneralConfig advertiserGeneralConfig = new AdvertiserGeneralConfig(); advertiserGeneralConfig.setDomainUrl(domain-url); advertiserGeneralConfig.setCurrencyCode("USD"); advertiser.setGeneralConfig(advertiserGeneralConfig); // Create the ad server configuration structure. AdvertiserAdServerConfig advertiserAdServerConfig = new AdvertiserAdServerConfig(); // Create and add the third party only configuration to the ad server // configuration. advertiserAdServerConfig.setThirdPartyOnlyConfig(new ThirdPartyOnlyConfig()); // Set the ad server configuration. advertiser.setAdServerConfig(advertiserAdServerConfig); // Create and set the creative configuration. advertiser.setCreativeConfig(new AdvertiserCreativeConfig()); // Create and set the billing configuration. AdvertiserBillingConfig advertiserBillingConfig = new AdvertiserBillingConfig(); advertiserBillingConfig.setBillingProfileId(billing-profile-id); advertiser.setBillingConfig(advertiserBillingConfig); // Declare whether or not the line items under the advertiser will serve EU // political ads. advertiser.setContainsEuPoliticalAds(eu-political-advertising-status); // Configure the create request. Advertisers.Create request = service.advertisers().create(advertiser); // Create the advertiser. Advertiser response = request.execute(); // Display the new advertiser. System.out.printf("Advertiser %s was created.", response.getName());
Python
# Create an advertiser object. advertiser_obj = { 'partnerId': partner-id, 'displayName': display-name, 'entityStatus': "ENTITY_STATUS_ACTIVE", 'generalConfig': { 'domainUrl' : domain-url, 'currencyCode' : 'USD' }, 'adServerConfig': { 'thirdPartyOnlyConfig' : {} }, 'creativeConfig': {}, 'billingConfig': { 'billingProfileId': billing-profile-id }, 'containsEuPoliticalAds': eu-political-advertising-status } # Create the advertiser. advertiser = service.advertisers().create( body=advertiser_obj ).execute() # Display the new advertiser. print("Advertiser %s was created." % advertiser["name"])
PHP
// Create an advertiser object. $advertiser = new Google_Service_DisplayVideo_Advertiser(); $advertiser->setPartnerId(partner-id); $advertiser->setDisplayName(display-name); $advertiser->setEntityStatus('ENTITY_STATUS_ACTIVE'); // Create and set the advertiser general configuration. $generalConfig = new Google_Service_DisplayVideo_AdvertiserGeneralConfig(); $generalConfig->setDomainUrl(domain-url); $generalConfig->setCurrencyCode('USD'); $advertiser->setGeneralConfig($generalConfig); // Create the ad server configuration structure. $adServerConfig = new Google_Service_DisplayVideo_AdvertiserAdServerConfig(); // Create and add the third party only configuration to the ad server // configuration. $adServerConfig->setThirdPartyOnlyConfig( new Google_Service_DisplayVideo_ThirdPartyOnlyConfig() ); // Set the ad server configuration. $advertiser->setAdServerConfig($adServerConfig); // Create and set the creative configuration. $advertiser->setCreativeConfig( new Google_Service_DisplayVideo_AdvertiserCreativeConfig() ); // Create and set the billing configuration. $billingConfig = new Google_Service_DisplayVideo_AdvertiserBillingConfig(); $billingConfig->setBillingProfileId(billing-profile-id); $advertiser->setBillingConfig($billingConfig); // Declare whether or not the line items under the advertiser will serve EU // political ads. $advertiser->setContainsEuPoliticalAds(eu-political-advertising-status); // Call the API, creating the advertiser. $result = $this->service->advertisers->create($advertiser); printf('Advertiser %s was created.\n', $result['name']);
Tworzenie kampanii
Oto przykład tworzenia kampanii:
Java
// Create a campaign object. Campaign campaign = new Campaign(); campaign.setDisplayName(display-name); campaign.setEntityStatus("ENTITY_STATUS_PAUSED"); // Create a campaign goal object. CampaignGoal campaignGoal = new CampaignGoal(); campaignGoal.setCampaignGoalType("CAMPAIGN_GOAL_TYPE_BRAND_AWARENESS"); // Create and add a performance goal to the campaign goal object. PerformanceGoal performanceGoal = new PerformanceGoal(); performanceGoal.setPerformanceGoalType("PERFORMANCE_GOAL_TYPE_CPC"); performanceGoal.setPerformanceGoalAmountMicros(1000000L); campaignGoal.setPerformanceGoal(performanceGoal); // Set the campaign goal. campaign.setCampaignGoal(campaignGoal); // Create a campaign flight object. // This object details the planned spend and duration of the campaign. CampaignFlight campaignFlight = new CampaignFlight(); campaignFlight.setPlannedSpendAmountMicros(1000000L); // Create the date range for the campaign flight. DateRange dateRange = new DateRange(); // Set the start date to one week from now and the end date to two weeks // from now. Calendar calendarStartDate = Calendar.getInstance().add(Calendar.DATE, 7); Calendar calendarEndDate = Calendar.getInstance().add(Calendar.DATE, 14); dateRange.setStartDate( new Date() .setYear(calendarStartDate.get(Calendar.YEAR)) .setMonth(calendarStartDate.get(Calendar.MONTH)) .setDay(calendarStartDate.get(Calendar.DAY_OF_MONTH))); dateRange.setEndDate( new Date() .setYear(calendarEndDate.get(Calendar.YEAR)) .setMonth(calendarEndDate.get(Calendar.MONTH)) .setDay(calendarEndDate.get(Calendar.DAY_OF_MONTH))); // Add the planned date range to the campaign flight object. campaignFlight.setPlannedDates(dateRange); // Set the campaign flight. campaign.setCampaignFlight(campaignFlight); // Create and set the frequency cap. FrequencyCap frequencyCap = new FrequencyCap(); frequencyCap.setMaxImpressions(10); frequencyCap.setTimeUnit("TIME_UNIT_DAYS"); frequencyCap.setTimeUnitCount(1); campaign.setFrequencyCap(frequencyCap); // Configure the create request. Campaigns.Create request = service.advertisers().campaigns() .create(advertiser-id, campaign); // Create the campaign. Campaign response = request.execute(); // Display the new campaign. System.out.printf("Campaign %s was created.", response.getName());
Python
# Create a future campaign flight start and end dates. startDate = date.today() + timedelta(days=7) endDate = date.today() + timedelta(days=14) # Create a campaign object. campaign_obj = { 'displayName': display-name, 'entityStatus': 'ENTITY_STATUS_PAUSED', 'campaignGoal': { 'campaignGoalType' : 'CAMPAIGN_GOAL_TYPE_BRAND_AWARENESS', 'performanceGoal': { 'performanceGoalType': 'PERFORMANCE_GOAL_TYPE_CPC', 'performanceGoalAmountMicros': 1000000 } }, 'campaignFlight': { 'plannedSpendAmountMicros': 1000000, 'plannedDates': { 'startDate': { 'year': startDate.year, 'month': startDate.month, 'day': startDate.day }, 'endDate': { 'year': endDate.year, 'month': endDate.month, 'day': endDate.day } } }, 'frequencyCap': { 'maxImpressions': 10, 'timeUnit': 'TIME_UNIT_DAYS', 'timeUnitCount': 1 } } # Create the campaign. campaign = service.advertisers().campaigns().create( advertiserId=advertiser-id, body=campaign_obj ).execute() # Display the new campaign. print("Campaign %s was created." % campaign["name"])
PHP
// Create a campaign object. $campaign = new Google_Service_DisplayVideo_Campaign(); $campaign->setDisplayName(display-name); $campaign->setEntityStatus('ENTITY_STATUS_ACTIVE'); // Create a campaign goal object. $campaignGoal = new Google_Service_DisplayVideo_CampaignGoal(); $campaignGoal->setCampaignGoalType( 'CAMPAIGN_GOAL_TYPE_BRAND_AWARENESS' ); // Create and add a performance goal to the campaign goal object. $performanceGoal = new Google_Service_DisplayVideo_PerformanceGoal(); $performanceGoal->setPerformanceGoalType('PERFORMANCE_GOAL_TYPE_CPC'); $performanceGoal->setPerformanceGoalAmountMicros(1000000); // Set the campaign goal. $campaignGoal->setPerformanceGoal($performanceGoal); $campaign->setCampaignGoal($campaignGoal); // Create a campaign flight object. // This object details the planned spend and duration of the campaign. $campaignFlight = new Google_Service_DisplayVideo_CampaignFlight(); $campaignFlight->setPlannedSpendAmountMicros(1000000); // Create a date range object for the flight. $dateRange = new Google_Service_DisplayVideo_DateRange(); // Create and assign a start date one week from now. $startDateTime = new DateTime('today + 7 days'); $startDate = new Google_Service_DisplayVideo_Date(); $startDate->setYear($startDateTime->format('Y')); $startDate->setMonth($startDateTime->format('n')); $startDate->setDay($startDateTime->format('j')); $dateRange->setStartDate($startDate); // Create and assign an end date two weeks from now. $endDateTime = new DateTime('today + 14 days'); $endDate = new Google_Service_DisplayVideo_Date(); $endDate->setYear($endDateTime->format('Y')); $endDate->setMonth($endDateTime->format('n')); $endDate->setDay($endDateTime->format('j')); $dateRange->setendDate($endDate); // Assign date range to flight. $campaignFlight->setPlannedDates($dateRange); // Assign flight to campaign. $campaign->setCampaignFlight($campaignFlight); // Create and set the frequency cap. $frequencyCap = new Google_Service_DisplayVideo_FrequencyCap(); $frequencyCap->setMaxImpressions(10); $frequencyCap->setTimeUnit('TIME_UNIT_DAYS'); $frequencyCap->setTimeUnitCount(1); $campaign->setFrequencyCap($frequencyCap); // Call the API, creating the campaign under the given advertiser. $result = $this->service->advertisers_campaigns->create( advertiser-id, $campaign ); // Display the new campaign. printf('Campaign %s was created.\n', $result['name']);
Tworzenie zamówienia reklamowego
Oto przykład tworzenia zamówienia reklamowego:
Java
// Create an insertion order object. InsertionOrder insertionOrder = new InsertionOrder(); insertionOrder.setCampaignId(campaign-id); insertionOrder.setDisplayName(display-name); insertionOrder.setEntityStatus("ENTITY_STATUS_DRAFT"); // Create and add the pacing setting. Pacing pacing = new Pacing(); pacing.setPacingPeriod("PACING_PERIOD_DAILY"); pacing.setPacingType("PACING_TYPE_EVEN"); pacing.setDailyMaxMicros(10000L); insertionOrder.setPacing(pacing); // Create and set the frequency cap. FrequencyCap frequencyCap = new FrequencyCap(); frequencyCap.setTimeUnit("TIME_UNIT_DAYS"); frequencyCap.setTimeUnitCount(1); frequencyCap.setMaxImpressions(10); insertionOrder.setFrequencyCap(frequencyCap); // Create and set the key performance indicator (KPI). Kpi kpi = new Kpi(); kpi.setKpiType("KPI_TYPE_CPC"); kpi.setKpiAmountMicros(1000000L); insertionOrder.setKpi(kpi); // Create a budget object. InsertionOrderBudget insertionOrderBudget = new InsertionOrderBudget(); insertionOrderBudget.setBudgetUnit("BUDGET_UNIT_CURRENCY"); // Create a budget segment object. InsertionOrderBudgetSegment insertionOrderBudgetSegment = new InsertionOrderBudgetSegment(); insertionOrderBudgetSegment.setBudgetAmountMicros(100000L); // Create the date range for the budget segment. DateRange dateRange = new DateRange(); // Set the start date to one week from now and the end date to two weeks // from now. Calendar calendarStartDate = Calendar.getInstance().add(Calendar.DATE, 7); Calendar calendarEndDate = Calendar.getInstance().add(Calendar.DATE, 14); dateRange.setStartDate( new Date() .setYear(calendarStartDate.get(Calendar.YEAR)) .setMonth(calendarStartDate.get(Calendar.MONTH)) .setDay(calendarStartDate.get(Calendar.DAY_OF_MONTH))); dateRange.setEndDate( new Date() .setYear(calendarEndDate.get(Calendar.YEAR)) .setMonth(calendarEndDate.get(Calendar.MONTH)) .setDay(calendarEndDate.get(Calendar.DAY_OF_MONTH))); // Add the date range to the budget segment. insertionOrderBudgetSegment.setDateRange(dateRange); // Add budget segment list to the budget. insertionOrderBudget .setBudgetSegments(ImmutableList.of(insertionOrderBudgetSegment)); // Set budget. insertionOrder.setBudget(insertionOrderBudget); // Set optimization objective. insertionOrder.setOptimizationObjective("NO_OBJECTIVE"); // Configure the create request. InsertionOrders.Create request = service.advertisers().insertionOrders() .create(advertiser-id, insertionOrder); // Create the insertion order. InsertionOrder response = request.execute(); // Display the new insertion order. System.out.printf("InsertionOrder %s was created.", response.getName());
Python
# Create a future budget segment start and end dates. startDate = date.today() + timedelta(days=7) endDate = date.today() + timedelta(days=14) # Create an insertion order object. insertion_order_obj = { 'campaignId' : campaign-id, 'displayName': display-name, 'entityStatus': 'ENTITY_STATUS_DRAFT', 'pacing': { 'pacingPeriod': 'PACING_PERIOD_DAILY', 'pacingType': 'PACING_TYPE_EVEN', 'dailyMaxMicros': 10000 }, 'frequencyCap': { 'maxImpressions': 10, 'timeUnit': 'TIME_UNIT_DAYS', 'timeUnitCount': 1 }, 'kpi' : { 'kpiType': 'KPI_TYPE_CPC', 'kpiAmountMicros': 1000000 }, 'budget': { 'budgetUnit': 'BUDGET_UNIT_CURRENCY', 'budgetSegments': [ { 'budgetAmountMicros': 100000, 'dateRange': { 'startDate': { 'year': startDate.year, 'month': startDate.month, 'day': startDate.day }, 'endDate': { 'year': endDate.year, 'month': endDate.month, 'day': endDate.day } } } ] }, 'optimizationObjective': 'NO_OBJECTIVE' } # Create the insertion order. insertionOrder = service.advertisers().insertionOrders().create( advertiserId=advertiser-id, body=insertion_order_obj ).execute() # Display the new insertion order. print("Insertion Order %s was created." % insertionOrder["name"])
PHP
// Create an insertion order object. $insertionOrder = new Google_Service_DisplayVideo_InsertionOrder(); $insertionOrder->setCampaignId(campaign-id); $insertionOrder->setDisplayName(display-name); $insertionOrder->setEntityStatus('ENTITY_STATUS_DRAFT'); // Create and add the pacing setting. $pacing = new Google_Service_DisplayVideo_Pacing(); $pacing->setPacingPeriod('PACING_PERIOD_DAILY'); $pacing->setPacingType('PACING_TYPE_EVEN'); $pacing->setDailyMaxMicros(10000); $insertionOrder->setPacing($pacing); // Create and set the frequency cap. $frequencyCap = new Google_Service_DisplayVideo_FrequencyCap(); $frequencyCap->setMaxImpressions(10); $frequencyCap->setTimeUnit('TIME_UNIT_DAYS'); $frequencyCap->setTimeUnitCount(1); $insertionOrder->setFrequencyCap($frequencyCap); // Create and set the key performance indicator (KPI). $kpi = new Google_Service_DisplayVideo_Kpi(); $kpi->setKpiType('KPI_TYPE_CPC'); $kpi->setKpiAmountMicros(1000000); $insertionOrder->setKpi($kpi); // Create a budget object. $budget = new Google_Service_DisplayVideo_InsertionOrderBudget(); $budget->setBudgetUnit('BUDGET_UNIT_CURRENCY'); // Create a budget segment object. $budgetSegment = new Google_Service_DisplayVideo_InsertionOrderBudgetSegment(); $budgetSegment->setBudgetAmountMicros(100000); // Create a date range object for the budget segment. $dateRange = new Google_Service_DisplayVideo_DateRange(); // Create and assign a start date one week from now. $startDateTime = new DateTime('today + 7 days'); $startDate = new Google_Service_DisplayVideo_Date(); $startDate->setYear($startDateTime->format('Y')); $startDate->setMonth($startDateTime->format('n')); $startDate->setDay($startDateTime->format('j')); $dateRange->setStartDate($startDate); // Create and assign an end date two weeks from now. $endDateTime = new DateTime('today + 14 days'); $endDate = new Google_Service_DisplayVideo_Date(); $endDate->setYear($endDateTime->format('Y')); $endDate->setMonth($endDateTime->format('n')); $endDate->setDay($endDateTime->format('j')); $dateRange->setendDate($endDate); // Assign date range to budget segment. $budgetSegment->setDateRange($dateRange); // Set budget segment. $budget->setBudgetSegments(array($budgetSegment)); // Set budget object. $insertionOrder->setBudget($budget); // Set optimization object. $insertionOrder->setOptimizationObjective('NO_OBJECTIVE'); // Call the API, creating the insertion order under the advertiser and // campaign given. $result = $this->service->advertisers_insertionOrders->create( advertiser-id, $insertionOrder ); printf('Insertion Order %s was created.\n', $result['name']);
Tworzenie elementu zamówienia
Oto przykład tworzenia elementu zamówienia:
Java
// Create a line item object. LineItem lineItem = new LineItem(); lineItem.setInsertionOrderId(insertion-order-id); lineItem.setDisplayName(display-name); lineItem.setLineItemType("LINE_ITEM_TYPE_DISPLAY_DEFAULT"); lineItem.setEntityStatus("ENTITY_STATUS_DRAFT"); // Create and set the line item flight. LineItemFlight lineItemFlight = new LineItemFlight(); lineItemFlight .setFlightDateType("LINE_ITEM_FLIGHT_DATE_TYPE_INHERITED"); lineItem.setFlight(lineItemFlight); // Create and set the line item budget. LineItemBudget lineItemBudget = new LineItemBudget(); lineItemBudget .setBudgetAllocationType("LINE_ITEM_BUDGET_ALLOCATION_TYPE_FIXED"); lineItem.setBudget(lineItemBudget); // Create and set the pacing setting. Pacing pacing = new Pacing(); pacing.setPacingPeriod("PACING_PERIOD_DAILY"); pacing.setPacingType("PACING_TYPE_EVEN"); pacing.setDailyMaxMicros(10000L); lineItem.setPacing(pacing); // Create and set the frequency cap. FrequencyCap frequencyCap = new FrequencyCap(); frequencyCap.setTimeUnit("TIME_UNIT_DAYS"); frequencyCap.setTimeUnitCount(1); frequencyCap.setMaxImpressions(10); lineItem.setFrequencyCap(frequencyCap); // Create and set the partner revenue model. PartnerRevenueModel partnerRevenueModel = new PartnerRevenueModel(); partnerRevenueModel .setMarkupType("PARTNER_REVENUE_MODEL_MARKUP_TYPE_CPM"); partnerRevenueModel.setMarkupAmount(10L); lineItem.setPartnerRevenueModel(partnerRevenueModel); // Set the list of IDs of the creatives associated with the line item. lineItem.setCreativeIds(creative-ids); // Create and set the bidding strategy. BiddingStrategy biddingStrategy = new BiddingStrategy(); biddingStrategy .setFixedBid(new FixedBidStrategy().setBidAmountMicros(100000L)); lineItem.setBidStrategy(biddingStrategy); // Declare whether or not the line item will serve EU political ads. lineItem.setContainsEuPoliticalAds(eu-political-advertising-status); // Configure the create request. LineItems.Create request = service.advertisers().lineItems().create(advertiser-id, lineItem); // Create the line item. LineItem response = request.execute(); // Display the new line item. System.out.printf("LineItem %s was created.", response.getName());
Python
# Create an line item object. line_item_obj = { 'insertionOrderId' : insertion-order-id, 'displayName': display-name, 'lineItemType': 'LINE_ITEM_TYPE_DISPLAY_DEFAULT', 'entityStatus': 'ENTITY_STATUS_DRAFT', 'flight': { 'flightDateType': 'LINE_ITEM_FLIGHT_DATE_TYPE_INHERITED' }, 'budget': { 'budgetAllocationType': 'LINE_ITEM_BUDGET_ALLOCATION_TYPE_FIXED' }, 'pacing': { 'pacingPeriod': 'PACING_PERIOD_DAILY', 'pacingType': 'PACING_TYPE_EVEN', 'dailyMaxMicros': 10000 }, 'frequencyCap': { 'timeUnit': 'TIME_UNIT_DAYS', 'timeUnitCount': 1, 'maxImpressions': 10 }, 'partnerRevenueModel': { 'markupType': 'PARTNER_REVENUE_MODEL_MARKUP_TYPE_CPM', 'markupAmount': 10 }, 'creativeIds': creative-ids, 'bidStrategy': { 'fixedBid': { 'bidAmountMicros': 100000 } }, 'containsEuPoliticalAds': eu-political-advertising-status } # Create the line item. lineItem = service.advertisers().lineItems().create( advertiserId=advertiser-id, body=line_item_obj ).execute() # Display the new line item. print("Line Item %s was created." % lineItem["name"])
PHP
// Create a line item object. $lineItem = new Google_Service_DisplayVideo_LineItem(); $lineItem->setInsertionOrderId(insertion-order-id); $lineItem->setDisplayName(display-name); $lineItem->setLineItemType('LINE_ITEM_TYPE_DISPLAY_DEFAULT'); $lineItem->setEntityStatus('ENTITY_STATUS_DRAFT'); // Create and set the line item flight. $flight = new Google_Service_DisplayVideo_LineItemFlight(); $flight->setFlightDateType('LINE_ITEM_FLIGHT_DATE_TYPE_INHERITED'); $lineItem->setFlight($flight); // Create and set the line item budget. $budget = new Google_Service_DisplayVideo_LineItemBudget(); $budget->setBudgetAllocationType( 'LINE_ITEM_BUDGET_ALLOCATION_TYPE_FIXED' ); $lineItem->setBudget($budget); // Create and set the pacing setting. $pacing = new Google_Service_DisplayVideo_Pacing(); $pacing->setPacingPeriod('PACING_PERIOD_DAILY'); $pacing->setPacingType('PACING_TYPE_EVEN'); $pacing->setDailyMaxMicros(10000); $lineItem->setPacing($pacing); // Create and set the frequency cap. $frequencyCap = new Google_Service_DisplayVideo_FrequencyCap(); $frequencyCap->setMaxImpressions(10); $frequencyCap->setTimeUnit('TIME_UNIT_DAYS'); $frequencyCap->setTimeUnitCount(1); $lineItem->setFrequencyCap($frequencyCap); // Create and set the partner revenue model. $partnerRevenueModel = new Google_Service_DisplayVideo_PartnerRevenueModel(); $partnerRevenueModel->setMarkupType( 'PARTNER_REVENUE_MODEL_MARKUP_TYPE_CPM' ); $partnerRevenueModel->setMarkupAmount(10); $lineItem->setPartnerRevenueModel($partnerRevenueModel); // Set the list of IDs of the creatives associated with the line item. lineItem >setCreativeIds(creative-ids); // Create and set the bidding strategy. $biddingStrategy = new Google_Service_DisplayVideo_BiddingStrategy(); $fixedBidStrategy = new Google_Service_DisplayVideo_FixedBidStrategy(); $fixedBidStrategy->setBidAmountMicros(100000); $biddingStrategy->setFixedBid($fixedBidStrategy); $lineItem->setBidStrategy($biddingStrategy); // Declare whether or not the line item will serve EU political ads. $lineItem->setContainsEuPoliticalAds(eu-political-advertising-status); // Create the line item. $result = $this->service->advertisers_lineItems->create( advertiser-id, $lineItem ); printf('Line Item %s was created.\n', $result['name']);
Duplikowanie elementów zamówienia
Istniejące elementy zamówienia można zduplikować, co spowoduje utworzenie nowego elementu zamówienia z tymi samymi konfiguracjami i ustawieniami kierowania co istniejący element zamówienia utworzony w ramach tego samego zamówienia reklamowego.
Oto przykład duplikowania istniejącego elementu zamówienia:
Java
// Create the duplicate line item request body. DuplicateLineItemRequest requestBody = new DuplicateLineItemRequest(); requestBody.setTargetDisplayName(target-display-name); requestBody.setContainsEuPoliticalAds(eu-political-advertising-status); // Configure the request. LineItems.Duplicate request = service.advertisers().lineItems() .duplicate(advertiser-id, line-item-id, requestBody); // Duplicate the line item. DuplicateLineItemResponse response = request.execute(); // Display the line item ID of the new duplicate line item. System.out.printf("A duplicate line item with the ID %s was created.", response.getDuplicateLineItemId());
Python
# Create the duplicate line item request body. duplicate_request = { 'targetDisplayName': target-display-name, 'containsEuPoliticalAds': eu-political-advertising-status } # Duplicate the line item. response = service.advertisers().lineItems().duplicate( advertiserId=advertiser-id, lineItemId=line-item-id, body=duplicate_request ).execute() # Display the line item ID of the new duplicate line item. print("A duplicate line item with the ID %s was created." % response["duplicateLineItemId"])
PHP
// Create the duplicate line item request body. $requestBody = new Google_Service_DisplayVideo_DuplicateLineItemRequest(); $requestBody->setTargetDisplayName(target-display-name); $requestBody->setContainsEuPoliticalAds(eu-political-advertising-status); // Call the API, duplicating the line item. $response = $service ->advertisers_lineItems ->duplicate( advertiser-id, line-item-id, $requestBody ); // Display the line item ID of the new duplicate line item. printf( 'A duplicate line item with the ID %s was created.', $response->getDuplicateLineItemId() );