Créer des ressources

Les éléments de campagne ont de nombreuses ressources parentes dont ils héritent des paramètres et du ciblage. La plupart de ces ressources peuvent être créées, récupérées et mises à jour à l'aide de l'API Display & Video 360. Cette page décrit la hiérarchie des ressources et fournit des exemples de création de ces ressources à l'aide de l'API Display & Video 360.

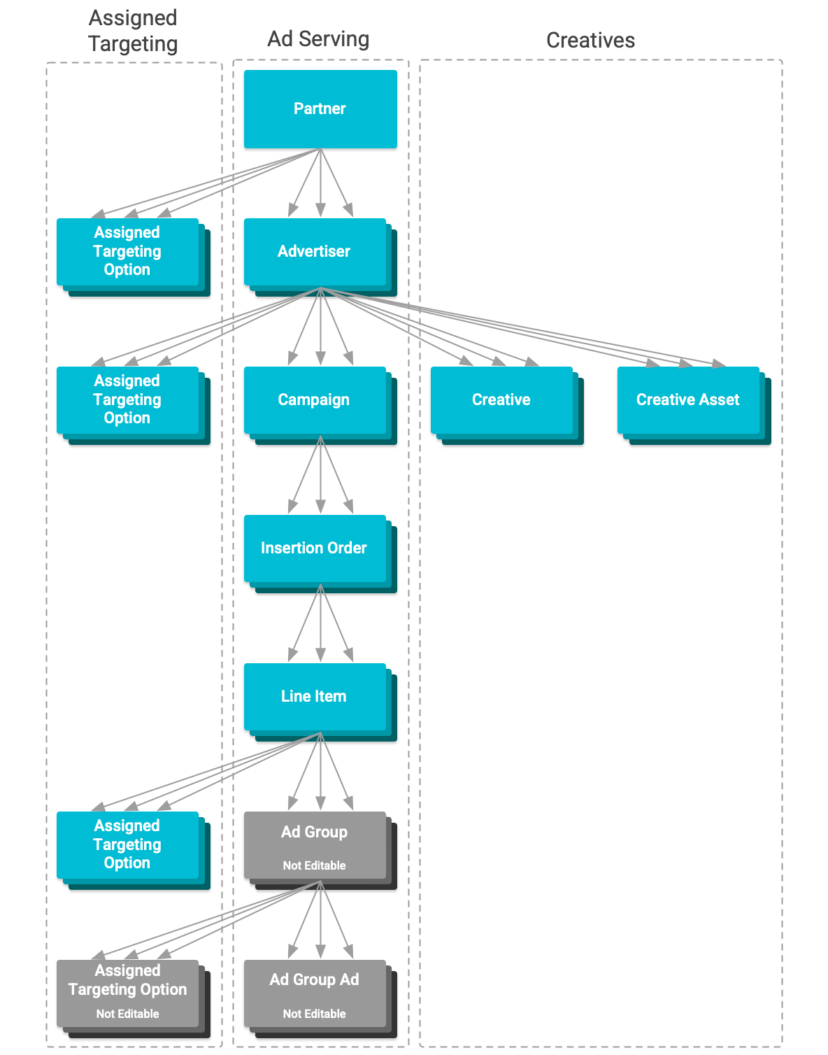
Hiérarchie des ressources

Schéma de la hiérarchie des ressources

Dans Display & Video 360, il existe une hiérarchie de ressources dont les paramètres influent sur la diffusion des annonces. Chaque ressource a un objectif distinct dans la diffusion des annonces. En commençant par le niveau hiérarchique le plus bas :

  • Les éléments de campagne sont des ressources qui contrôlent les annonces diffusées, le moment où elles sont diffusées et les utilisateurs auxquels elles sont diffusées.
    • Les éléments de campagne YouTube et partenaires disposent également de ressources enfants Groupes d'annonces et Annonces. Ils fournissent un niveau de ciblage supplémentaire sous un budget d'élément de campagne unique. Vous ne pouvez pas modifier les éléments de campagne YouTube et partenaires, les groupes d'annonces, les annonces ni leur ciblage à l'aide de l' API.
  • Les ordres d'insertion contiennent plusieurs éléments de campagne. Ils fournissent des valeurs par défaut pour les paramètres d'éléments de campagne manquants.
  • Les campagnes contiennent plusieurs ordres d'insertion. Ils n'appliquent pas les paramètres à leurs ordres d'insertion. Leurs paramètres servent de cadre pour mesurer les progrès et le succès des annonces diffusées sous leur égide.
  • Les annonceurs possèdent plusieurs campagnes publicitaires. Ils appliquent le ciblage axé sur la brand safety et d'autres paramètres généraux aux annonces diffusées sous leur égide. Ils possèdent également les objets de création utilisés dans les annonces diffusées sous leur compte et donnent accès aux ressources utilisées dans le ciblage.
  • Les partenaires possèdent plusieurs annonceurs. Elles appliquent des paramètres de ciblage et d'autres paramètres de brand safety supplémentaires à ces annonceurs. Ils permettent également d'accéder aux ressources utilisées dans le ciblage et aux activités Floodlight utilisées dans le suivi des conversions. Les partenaires ne peuvent pas être modifiés via l'API.

Héritage

Les éléments de campagne héritent de nombreux paramètres et de l'accès de leurs ressources parentes. Lorsque vous gérez des éléments de campagne et la diffusion d'annonces, vous devez tenir compte des qualités héritées suivantes :

  • Créations et activités Floodlight disponibles : les éléments de campagne n'ont accès qu'aux ressources appartenant à leurs partenaires ou annonceurs parents. Les créations sont créées sous les annonceurs, et les activités Floodlight appartiennent aux partenaires. Les ressources attribuées aux champs de ressources LineItem, creativeIds et conversionCounting doivent partager le même annonceur et partenaire parents, respectivement.
  • Entités ciblables accessibles : les ressources telles que les chaînes, les audiences combinées et d'autres sont utilisées dans le ciblage. Les éléments de campagne ne peuvent être ciblés qu'à l'aide de ressources accessibles à leur partenaire ou annonceur parent.
  • Ciblage axé sur la sécurité de la marque : les éléments de campagne héritent du ciblage défini au niveau du partenaire et de l'annonceur. Le ciblage hérité ne peut pas être supprimé. Ce ciblage existant peut être identifié par le champ inheritance d'une option de ciblage attribuée et aura une incidence sur les autres ciblages pouvant être appliqués.

Créer des ressources

Toutes ces ressources peuvent être gérées à l'aide de l'API Display & Video 360. Voici des exemples de code montrant comment créer chacune de ces ressources à l'aide des bibliothèques clientes fournies.

Créer un annonceur

Voici un exemple de création d'un annonceur :

Java

// Create an advertiser object.
Advertiser advertiser = new Advertiser();
advertiser.setPartnerId(partner-id);
advertiser.setDisplayName(display-name);
advertiser.setEntityStatus("ENTITY_STATUS_ACTIVE");

// Create and set the advertiser general configuration.
AdvertiserGeneralConfig advertiserGeneralConfig = new AdvertiserGeneralConfig();
advertiserGeneralConfig.setDomainUrl(domain-url);
advertiserGeneralConfig.setCurrencyCode("USD");
advertiser.setGeneralConfig(advertiserGeneralConfig);

// Create the ad server configuration structure.
AdvertiserAdServerConfig advertiserAdServerConfig = new AdvertiserAdServerConfig();

// Create and add the third party only configuration to the ad server
// configuration.
advertiserAdServerConfig.setThirdPartyOnlyConfig(new ThirdPartyOnlyConfig());

// Set the ad server configuration.
advertiser.setAdServerConfig(advertiserAdServerConfig);

// Create and set the creative configuration.
advertiser.setCreativeConfig(new AdvertiserCreativeConfig());

// Create and set the billing configuration.
AdvertiserBillingConfig advertiserBillingConfig = new AdvertiserBillingConfig();
advertiserBillingConfig.setBillingProfileId(billing-profile-id);
advertiser.setBillingConfig(advertiserBillingConfig);

// Declare whether or not the line items under the advertiser will serve EU
// political ads.
advertiser.setContainsEuPoliticalAds(eu-political-advertising-status);

// Configure the create request.
Advertisers.Create request = service.advertisers().create(advertiser);

// Create the advertiser.
Advertiser response = request.execute();

// Display the new advertiser.
System.out.printf("Advertiser %s was created.", response.getName());

Python

# Create an advertiser object.
advertiser_obj = {
    'partnerId': partner-id,
    'displayName': display-name,
    'entityStatus': "ENTITY_STATUS_ACTIVE",
    'generalConfig': {
        'domainUrl' : domain-url,
        'currencyCode' : 'USD'
    },
    'adServerConfig': {
        'thirdPartyOnlyConfig' : {}
    },
    'creativeConfig': {},
    'billingConfig': {
        'billingProfileId': billing-profile-id
    },
    'containsEuPoliticalAds': eu-political-advertising-status
}

# Create the advertiser.
advertiser = service.advertisers().create(
    body=advertiser_obj
).execute()

# Display the new advertiser.
print("Advertiser %s was created." % advertiser["name"])

PHP

// Create an advertiser object.
$advertiser = new Google_Service_DisplayVideo_Advertiser();
$advertiser->setPartnerId(partner-id);
$advertiser->setDisplayName(display-name);
$advertiser->setEntityStatus('ENTITY_STATUS_ACTIVE');

// Create and set the advertiser general configuration.
$generalConfig =
    new Google_Service_DisplayVideo_AdvertiserGeneralConfig();
$generalConfig->setDomainUrl(domain-url);
$generalConfig->setCurrencyCode('USD');
$advertiser->setGeneralConfig($generalConfig);

// Create the ad server configuration structure.
$adServerConfig =
    new Google_Service_DisplayVideo_AdvertiserAdServerConfig();

// Create and add the third party only configuration to the ad server
// configuration.
$adServerConfig->setThirdPartyOnlyConfig(
    new Google_Service_DisplayVideo_ThirdPartyOnlyConfig()
);

// Set the ad server configuration.
$advertiser->setAdServerConfig($adServerConfig);

// Create and set the creative configuration.
$advertiser->setCreativeConfig(
    new Google_Service_DisplayVideo_AdvertiserCreativeConfig()
);

// Create and set the billing configuration.
$billingConfig = new Google_Service_DisplayVideo_AdvertiserBillingConfig();
$billingConfig->setBillingProfileId(billing-profile-id);
$advertiser->setBillingConfig($billingConfig);

// Declare whether or not the line items under the advertiser will serve EU
// political ads.
$advertiser->setContainsEuPoliticalAds(eu-political-advertising-status);

// Call the API, creating the advertiser.
$result = $this->service->advertisers->create($advertiser);

printf('Advertiser %s was created.\n', $result['name']);

Créer une campagne

Voici un exemple de création de campagne :

Java

// Create a campaign object.
Campaign campaign = new Campaign();
campaign.setDisplayName(display-name);
campaign.setEntityStatus("ENTITY_STATUS_PAUSED");

// Create a campaign goal object.
CampaignGoal campaignGoal = new CampaignGoal();
campaignGoal.setCampaignGoalType("CAMPAIGN_GOAL_TYPE_BRAND_AWARENESS");

// Create and add a performance goal to the campaign goal object.
PerformanceGoal performanceGoal = new PerformanceGoal();
performanceGoal.setPerformanceGoalType("PERFORMANCE_GOAL_TYPE_CPC");
performanceGoal.setPerformanceGoalAmountMicros(1000000L);
campaignGoal.setPerformanceGoal(performanceGoal);

// Set the campaign goal.
campaign.setCampaignGoal(campaignGoal);

// Create a campaign flight object.
// This object details the planned spend and duration of the campaign.
CampaignFlight campaignFlight = new CampaignFlight();
campaignFlight.setPlannedSpendAmountMicros(1000000L);

// Create the date range for the campaign flight.
DateRange dateRange = new DateRange();

// Set the start date to one week from now and the end date to two weeks
// from now.
Calendar calendarStartDate = Calendar.getInstance().add(Calendar.DATE, 7);
Calendar calendarEndDate = Calendar.getInstance().add(Calendar.DATE, 14);
dateRange.setStartDate(
   new Date()
      .setYear(calendarStartDate.get(Calendar.YEAR))
      .setMonth(calendarStartDate.get(Calendar.MONTH))
      .setDay(calendarStartDate.get(Calendar.DAY_OF_MONTH)));
dateRange.setEndDate(
   new Date()
      .setYear(calendarEndDate.get(Calendar.YEAR))
      .setMonth(calendarEndDate.get(Calendar.MONTH))
      .setDay(calendarEndDate.get(Calendar.DAY_OF_MONTH)));

// Add the planned date range to the campaign flight object.
campaignFlight.setPlannedDates(dateRange);

// Set the campaign flight.
campaign.setCampaignFlight(campaignFlight);

// Create and set the frequency cap.
FrequencyCap frequencyCap = new FrequencyCap();
frequencyCap.setMaxImpressions(10);
frequencyCap.setTimeUnit("TIME_UNIT_DAYS");
frequencyCap.setTimeUnitCount(1);
campaign.setFrequencyCap(frequencyCap);

// Configure the create request.
Campaigns.Create request = service.advertisers().campaigns()
   .create(advertiser-id, campaign);

// Create the campaign.
Campaign response = request.execute();

// Display the new campaign.
System.out.printf("Campaign %s was created.", response.getName());

Python

# Create a future campaign flight start and end dates.
startDate = date.today() + timedelta(days=7)
endDate = date.today() + timedelta(days=14)

# Create a campaign object.
campaign_obj = {
    'displayName': display-name,
    'entityStatus': 'ENTITY_STATUS_PAUSED',
    'campaignGoal': {
        'campaignGoalType' : 'CAMPAIGN_GOAL_TYPE_BRAND_AWARENESS',
        'performanceGoal': {
            'performanceGoalType': 'PERFORMANCE_GOAL_TYPE_CPC',
            'performanceGoalAmountMicros': 1000000
        }
    },
    'campaignFlight': {
        'plannedSpendAmountMicros': 1000000,
        'plannedDates': {
            'startDate': {
                'year': startDate.year,
                'month': startDate.month,
                'day': startDate.day
            },
            'endDate': {
                'year': endDate.year,
                'month': endDate.month,
                'day': endDate.day
            }
        }
    },
    'frequencyCap': {
        'maxImpressions': 10,
        'timeUnit': 'TIME_UNIT_DAYS',
        'timeUnitCount': 1
    }
}

# Create the campaign.
campaign = service.advertisers().campaigns().create(
    advertiserId=advertiser-id,
    body=campaign_obj
).execute()

# Display the new campaign.
print("Campaign %s was created." % campaign["name"])

PHP

// Create a campaign object.
$campaign = new Google_Service_DisplayVideo_Campaign();
$campaign->setDisplayName(display-name);
$campaign->setEntityStatus('ENTITY_STATUS_ACTIVE');

// Create a campaign goal object.
$campaignGoal = new Google_Service_DisplayVideo_CampaignGoal();
$campaignGoal->setCampaignGoalType(
    'CAMPAIGN_GOAL_TYPE_BRAND_AWARENESS'
);

// Create and add a performance goal to the campaign goal object.
$performanceGoal = new Google_Service_DisplayVideo_PerformanceGoal();
$performanceGoal->setPerformanceGoalType('PERFORMANCE_GOAL_TYPE_CPC');
$performanceGoal->setPerformanceGoalAmountMicros(1000000);

// Set the campaign goal.
$campaignGoal->setPerformanceGoal($performanceGoal);
$campaign->setCampaignGoal($campaignGoal);

// Create a campaign flight object.
// This object details the planned spend and duration of the campaign.
$campaignFlight = new Google_Service_DisplayVideo_CampaignFlight();
$campaignFlight->setPlannedSpendAmountMicros(1000000);

// Create a date range object for the flight.
$dateRange = new Google_Service_DisplayVideo_DateRange();

// Create and assign a start date one week from now.
$startDateTime = new DateTime('today + 7 days');
$startDate = new Google_Service_DisplayVideo_Date();
$startDate->setYear($startDateTime->format('Y'));
$startDate->setMonth($startDateTime->format('n'));
$startDate->setDay($startDateTime->format('j'));
$dateRange->setStartDate($startDate);

// Create and assign an end date two weeks from now.
$endDateTime = new DateTime('today + 14 days');
$endDate = new Google_Service_DisplayVideo_Date();
$endDate->setYear($endDateTime->format('Y'));
$endDate->setMonth($endDateTime->format('n'));
$endDate->setDay($endDateTime->format('j'));
$dateRange->setendDate($endDate);

// Assign date range to flight.
$campaignFlight->setPlannedDates($dateRange);

// Assign flight to campaign.
$campaign->setCampaignFlight($campaignFlight);

// Create and set the frequency cap.
$frequencyCap = new Google_Service_DisplayVideo_FrequencyCap();
$frequencyCap->setMaxImpressions(10);
$frequencyCap->setTimeUnit('TIME_UNIT_DAYS');
$frequencyCap->setTimeUnitCount(1);
$campaign->setFrequencyCap($frequencyCap);

// Call the API, creating the campaign under the given advertiser.
$result = $this->service->advertisers_campaigns->create(
    advertiser-id,
    $campaign
);

// Display the new campaign.
printf('Campaign %s was created.\n', $result['name']);

Créer un ordre d'insertion

Voici un exemple de création d'un ordre d'insertion :

Java

// Create an insertion order object.
InsertionOrder insertionOrder = new InsertionOrder();
insertionOrder.setCampaignId(campaign-id);
insertionOrder.setDisplayName(display-name);
insertionOrder.setEntityStatus("ENTITY_STATUS_DRAFT");

// Create and add the pacing setting.
Pacing pacing = new Pacing();
pacing.setPacingPeriod("PACING_PERIOD_DAILY");
pacing.setPacingType("PACING_TYPE_EVEN");
pacing.setDailyMaxMicros(10000L);
insertionOrder.setPacing(pacing);

// Create and set the frequency cap.
FrequencyCap frequencyCap = new FrequencyCap();
frequencyCap.setTimeUnit("TIME_UNIT_DAYS");
frequencyCap.setTimeUnitCount(1);
frequencyCap.setMaxImpressions(10);
insertionOrder.setFrequencyCap(frequencyCap);

// Create and set the key performance indicator (KPI).
Kpi kpi = new Kpi();
kpi.setKpiType("KPI_TYPE_CPC");
kpi.setKpiAmountMicros(1000000L);
insertionOrder.setKpi(kpi);

// Create a budget object.
InsertionOrderBudget insertionOrderBudget = new InsertionOrderBudget();
insertionOrderBudget.setBudgetUnit("BUDGET_UNIT_CURRENCY");

// Create a budget segment object.
InsertionOrderBudgetSegment insertionOrderBudgetSegment =
   new InsertionOrderBudgetSegment();
insertionOrderBudgetSegment.setBudgetAmountMicros(100000L);

// Create the date range for the budget segment.
DateRange dateRange = new DateRange();

// Set the start date to one week from now and the end date to two weeks
// from now.
Calendar calendarStartDate = Calendar.getInstance().add(Calendar.DATE, 7);
Calendar calendarEndDate = Calendar.getInstance().add(Calendar.DATE, 14);
dateRange.setStartDate(
   new Date()
      .setYear(calendarStartDate.get(Calendar.YEAR))
      .setMonth(calendarStartDate.get(Calendar.MONTH))
      .setDay(calendarStartDate.get(Calendar.DAY_OF_MONTH)));
dateRange.setEndDate(
   new Date()
      .setYear(calendarEndDate.get(Calendar.YEAR))
      .setMonth(calendarEndDate.get(Calendar.MONTH))
      .setDay(calendarEndDate.get(Calendar.DAY_OF_MONTH)));

// Add the date range to the budget segment.
insertionOrderBudgetSegment.setDateRange(dateRange);

// Add budget segment list to the budget.
insertionOrderBudget
   .setBudgetSegments(ImmutableList.of(insertionOrderBudgetSegment));

// Set budget.
insertionOrder.setBudget(insertionOrderBudget);

// Set optimization objective.
insertionOrder.setOptimizationObjective("NO_OBJECTIVE");

// Configure the create request.
InsertionOrders.Create request =
   service.advertisers().insertionOrders()
       .create(advertiser-id, insertionOrder);

// Create the insertion order.
InsertionOrder response = request.execute();

// Display the new insertion order.
System.out.printf("InsertionOrder %s was created.", response.getName());

Python

# Create a future budget segment start and end dates.
startDate = date.today() + timedelta(days=7)
endDate = date.today() + timedelta(days=14)

# Create an insertion order object.
insertion_order_obj = {
    'campaignId' : campaign-id,
    'displayName': display-name,
    'entityStatus': 'ENTITY_STATUS_DRAFT',
    'pacing': {
        'pacingPeriod': 'PACING_PERIOD_DAILY',
        'pacingType': 'PACING_TYPE_EVEN',
        'dailyMaxMicros': 10000
    },
    'frequencyCap': {
        'maxImpressions': 10,
        'timeUnit': 'TIME_UNIT_DAYS',
        'timeUnitCount': 1
    },
    'kpi' : {
        'kpiType': 'KPI_TYPE_CPC',
        'kpiAmountMicros': 1000000
    },
    'budget': {
        'budgetUnit': 'BUDGET_UNIT_CURRENCY',
        'budgetSegments': [
            {
                'budgetAmountMicros': 100000,
                'dateRange': {
                    'startDate': {
                        'year': startDate.year,
                        'month': startDate.month,
                        'day': startDate.day
                    },
                    'endDate': {
                        'year': endDate.year,
                        'month': endDate.month,
                        'day': endDate.day
                    }
                }
            }
        ]
    },
    'optimizationObjective': 'NO_OBJECTIVE'
}

# Create the insertion order.
insertionOrder = service.advertisers().insertionOrders().create(
    advertiserId=advertiser-id,
    body=insertion_order_obj
).execute()

# Display the new insertion order.
print("Insertion Order %s was created." % insertionOrder["name"])

PHP

// Create an insertion order object.
$insertionOrder = new Google_Service_DisplayVideo_InsertionOrder();
$insertionOrder->setCampaignId(campaign-id);
$insertionOrder->setDisplayName(display-name);
$insertionOrder->setEntityStatus('ENTITY_STATUS_DRAFT');

// Create and add the pacing setting.
$pacing = new Google_Service_DisplayVideo_Pacing();
$pacing->setPacingPeriod('PACING_PERIOD_DAILY');
$pacing->setPacingType('PACING_TYPE_EVEN');
$pacing->setDailyMaxMicros(10000);
$insertionOrder->setPacing($pacing);

// Create and set the frequency cap.
$frequencyCap = new Google_Service_DisplayVideo_FrequencyCap();
$frequencyCap->setMaxImpressions(10);
$frequencyCap->setTimeUnit('TIME_UNIT_DAYS');
$frequencyCap->setTimeUnitCount(1);
$insertionOrder->setFrequencyCap($frequencyCap);

// Create and set the key performance indicator (KPI).
$kpi = new Google_Service_DisplayVideo_Kpi();
$kpi->setKpiType('KPI_TYPE_CPC');
$kpi->setKpiAmountMicros(1000000);
$insertionOrder->setKpi($kpi);

// Create a budget object.
$budget = new Google_Service_DisplayVideo_InsertionOrderBudget();
$budget->setBudgetUnit('BUDGET_UNIT_CURRENCY');

// Create a budget segment object.
$budgetSegment =
    new Google_Service_DisplayVideo_InsertionOrderBudgetSegment();
$budgetSegment->setBudgetAmountMicros(100000);

// Create a date range object for the budget segment.
$dateRange = new Google_Service_DisplayVideo_DateRange();

// Create and assign a start date one week from now.
$startDateTime = new DateTime('today + 7 days');
$startDate = new Google_Service_DisplayVideo_Date();
$startDate->setYear($startDateTime->format('Y'));
$startDate->setMonth($startDateTime->format('n'));
$startDate->setDay($startDateTime->format('j'));
$dateRange->setStartDate($startDate);

// Create and assign an end date two weeks from now.
$endDateTime = new DateTime('today + 14 days');
$endDate = new Google_Service_DisplayVideo_Date();
$endDate->setYear($endDateTime->format('Y'));
$endDate->setMonth($endDateTime->format('n'));
$endDate->setDay($endDateTime->format('j'));
$dateRange->setendDate($endDate);

// Assign date range to budget segment.
$budgetSegment->setDateRange($dateRange);

// Set budget segment.
$budget->setBudgetSegments(array($budgetSegment));

// Set budget object.
$insertionOrder->setBudget($budget);

// Set optimization object.
$insertionOrder->setOptimizationObjective('NO_OBJECTIVE');

// Call the API, creating the insertion order under the advertiser and
// campaign given.
$result = $this->service->advertisers_insertionOrders->create(
    advertiser-id,
    $insertionOrder
);

printf('Insertion Order %s was created.\n', $result['name']);

Créer un élément de campagne

Voici un exemple de création d'un élément de campagne :

Java

// Create a line item object.
LineItem lineItem = new LineItem();
lineItem.setInsertionOrderId(insertion-order-id);
lineItem.setDisplayName(display-name);
lineItem.setLineItemType("LINE_ITEM_TYPE_DISPLAY_DEFAULT");
lineItem.setEntityStatus("ENTITY_STATUS_DRAFT");

// Create and set the line item flight.
LineItemFlight lineItemFlight = new LineItemFlight();
lineItemFlight
   .setFlightDateType("LINE_ITEM_FLIGHT_DATE_TYPE_INHERITED");
lineItem.setFlight(lineItemFlight);

// Create and set the line item budget.
LineItemBudget lineItemBudget = new LineItemBudget();
lineItemBudget
   .setBudgetAllocationType("LINE_ITEM_BUDGET_ALLOCATION_TYPE_FIXED");
lineItem.setBudget(lineItemBudget);

// Create and set the pacing setting.
Pacing pacing = new Pacing();
pacing.setPacingPeriod("PACING_PERIOD_DAILY");
pacing.setPacingType("PACING_TYPE_EVEN");
pacing.setDailyMaxMicros(10000L);
lineItem.setPacing(pacing);

// Create and set the frequency cap.
FrequencyCap frequencyCap = new FrequencyCap();
frequencyCap.setTimeUnit("TIME_UNIT_DAYS");
frequencyCap.setTimeUnitCount(1);
frequencyCap.setMaxImpressions(10);
lineItem.setFrequencyCap(frequencyCap);

// Create and set the partner revenue model.
PartnerRevenueModel partnerRevenueModel = new PartnerRevenueModel();
partnerRevenueModel
   .setMarkupType("PARTNER_REVENUE_MODEL_MARKUP_TYPE_CPM");
partnerRevenueModel.setMarkupAmount(10L);
lineItem.setPartnerRevenueModel(partnerRevenueModel);

// Set the list of IDs of the creatives associated with the line item.
lineItem.setCreativeIds(creative-ids);

// Create and set the bidding strategy.
BiddingStrategy biddingStrategy = new BiddingStrategy();
biddingStrategy
   .setFixedBid(new FixedBidStrategy().setBidAmountMicros(100000L));
lineItem.setBidStrategy(biddingStrategy);

// Declare whether or not the line item will serve EU political ads.
lineItem.setContainsEuPoliticalAds(eu-political-advertising-status);

// Configure the create request.
LineItems.Create request =
   service.advertisers().lineItems().create(advertiser-id, lineItem);

// Create the line item.
LineItem response = request.execute();

// Display the new line item.
System.out.printf("LineItem %s was created.", response.getName());

Python

# Create an line item object.
line_item_obj = {
    'insertionOrderId' : insertion-order-id,
    'displayName': display-name,
    'lineItemType': 'LINE_ITEM_TYPE_DISPLAY_DEFAULT',
    'entityStatus': 'ENTITY_STATUS_DRAFT',
    'flight': {
        'flightDateType': 'LINE_ITEM_FLIGHT_DATE_TYPE_INHERITED'
    },
    'budget': {
        'budgetAllocationType': 'LINE_ITEM_BUDGET_ALLOCATION_TYPE_FIXED'
    },
    'pacing': {
        'pacingPeriod': 'PACING_PERIOD_DAILY',
        'pacingType': 'PACING_TYPE_EVEN',
        'dailyMaxMicros': 10000
    },
    'frequencyCap': {
        'timeUnit': 'TIME_UNIT_DAYS',
        'timeUnitCount': 1,
        'maxImpressions': 10
    },
    'partnerRevenueModel': {
        'markupType': 'PARTNER_REVENUE_MODEL_MARKUP_TYPE_CPM',
        'markupAmount': 10
    },
    'creativeIds': creative-ids,
    'bidStrategy': {
        'fixedBid': {
            'bidAmountMicros': 100000
        }
    },
    'containsEuPoliticalAds': eu-political-advertising-status
}

# Create the line item.
lineItem = service.advertisers().lineItems().create(
    advertiserId=advertiser-id,
    body=line_item_obj
).execute()

# Display the new line item.
print("Line Item %s was created." % lineItem["name"])

PHP

// Create a line item object.
$lineItem = new Google_Service_DisplayVideo_LineItem();
$lineItem->setInsertionOrderId(insertion-order-id);
$lineItem->setDisplayName(display-name);
$lineItem->setLineItemType('LINE_ITEM_TYPE_DISPLAY_DEFAULT');
$lineItem->setEntityStatus('ENTITY_STATUS_DRAFT');

// Create and set the line item flight.
$flight = new Google_Service_DisplayVideo_LineItemFlight();
$flight->setFlightDateType('LINE_ITEM_FLIGHT_DATE_TYPE_INHERITED');
$lineItem->setFlight($flight);

// Create and set the line item budget.
$budget = new Google_Service_DisplayVideo_LineItemBudget();
$budget->setBudgetAllocationType(
    'LINE_ITEM_BUDGET_ALLOCATION_TYPE_FIXED'
);
$lineItem->setBudget($budget);

// Create and set the pacing setting.
$pacing = new Google_Service_DisplayVideo_Pacing();
$pacing->setPacingPeriod('PACING_PERIOD_DAILY');
$pacing->setPacingType('PACING_TYPE_EVEN');
$pacing->setDailyMaxMicros(10000);
$lineItem->setPacing($pacing);

// Create and set the frequency cap.
$frequencyCap = new Google_Service_DisplayVideo_FrequencyCap();
$frequencyCap->setMaxImpressions(10);
$frequencyCap->setTimeUnit('TIME_UNIT_DAYS');
$frequencyCap->setTimeUnitCount(1);
$lineItem->setFrequencyCap($frequencyCap);

// Create and set the partner revenue model.
$partnerRevenueModel =
    new Google_Service_DisplayVideo_PartnerRevenueModel();
$partnerRevenueModel->setMarkupType(
    'PARTNER_REVENUE_MODEL_MARKUP_TYPE_CPM'
);
$partnerRevenueModel->setMarkupAmount(10);
$lineItem->setPartnerRevenueModel($partnerRevenueModel);

// Set the list of IDs of the creatives associated with the line item.
lineItem >setCreativeIds(creative-ids);

// Create and set the bidding strategy.
$biddingStrategy =  new Google_Service_DisplayVideo_BiddingStrategy();
$fixedBidStrategy = new Google_Service_DisplayVideo_FixedBidStrategy();
$fixedBidStrategy->setBidAmountMicros(100000);
$biddingStrategy->setFixedBid($fixedBidStrategy);
$lineItem->setBidStrategy($biddingStrategy);

// Declare whether or not the line item will serve EU political ads.
$lineItem->setContainsEuPoliticalAds(eu-political-advertising-status);

// Create the line item.
$result = $this->service->advertisers_lineItems->create(
    advertiser-id,
    $lineItem
);

printf('Line Item %s was created.\n', $result['name']);

Générer des éléments de campagne par défaut

Les lignes peuvent être générées avec des configurations par défaut déterminées par un LineItemType donné, ainsi que par les configurations existantes de leur ordre d'insertion parent. Contrairement à la création d'éléments de campagne API standards, les éléments de campagne par défaut se voient attribuer le même ciblage que leur ordre d'insertion parent lors de leur génération, comme dans l'UI.

Voici un exemple de génération d'un élément de campagne par défaut :

Java

// Create a default line item generation request.
GenerateDefaultLineItemRequest defaultLineItemRequest =
    new GenerateDefaultLineItemRequest();
defaultLineItemRequest.setInsertionOrderId(insertion-order-id);
defaultLineItemRequest.setDisplayName(display-name);
defaultLineItemRequest.setLineItemType("LINE_ITEM_TYPE_DISPLAY_DEFAULT");
defaultLineItemRequest.setContainsEuPoliticalAds(eu-political-advertising-status);

// Configure the request.
LineItems.GenerateDefault request =
    service
        .advertisers()
        .lineItems()
        .generateDefault(advertiser-id, defaultLineItemRequest);

// Generate the default line item.
LineItem response = request.execute();

// Display the new line item.
System.out.printf("LineItem %s was created.", response.getName());

Python

# Create a default line item generation request.
default_li_request = {
    'insertionOrderId' : insertion-order-id,
    'displayName': display-name,
    'lineItemType': 'LINE_ITEM_TYPE_DISPLAY_DEFAULT',
    'containsEuPoliticalAds': eu-political-advertising-status
}

# Generate the default line item.
line_item = service.advertisers().lineItems().generateDefault(
    advertiserId=advertiser-id,
    body=default_li_request
).execute()

# Display the new line item.
print("Line Item %s was created." % lineItem["name"])

PHP

// Create a default line item generation request.
$defaultLineItemRequest =
    new Google_Service_DisplayVideo_GenerateDefaultLineItemRequest();
$defaultLineItemRequest->setInsertionOrderId(insertion-order-id);
$defaultLineItemRequest->setDisplayName(display-name);
$defaultLineItemRequest->setLineItemType('LINE_ITEM_TYPE_DISPLAY_DEFAULT');
$defaultLineItemRequest->setContainsEuPoliticalAds(eu-political-advertising-status);

// Generate the default line item.
$result = $this->service->advertisers_lineItems->generateDefault(
    advertiser-id,
    $defaultLineItemRequest
);

// Display the new line item.
printf('Line Item %s was created.\n', $result['name']);

Dupliquer des éléments de campagne

Vous pouvez dupliquer des éléments de campagne existants. Un nouvel élément de campagne est alors créé avec les mêmes configurations et paramètres de ciblage que l'élément de campagne existant, sous le même ordre d'insertion.

Voici un exemple de duplication d'un élément de campagne existant :

Java

// Create the duplicate line item request body.
DuplicateLineItemRequest requestBody = new DuplicateLineItemRequest();
requestBody.setTargetDisplayName(target-display-name);
requestBody.setContainsEuPoliticalAds(eu-political-advertising-status);

// Configure the request.
LineItems.Duplicate request = service.advertisers().lineItems()
    .duplicate(advertiser-id, line-item-id, requestBody);

// Duplicate the line item.
DuplicateLineItemResponse response = request.execute();

// Display the line item ID of the new duplicate line item.
System.out.printf("A duplicate line item with the ID %s was created.",
    response.getDuplicateLineItemId());

Python

# Create the duplicate line item request body.
duplicate_request = {
    'targetDisplayName': target-display-name,
    'containsEuPoliticalAds': eu-political-advertising-status
}

# Duplicate the line item.
response = service.advertisers().lineItems().duplicate(
    advertiserId=advertiser-id,
    lineItemId=line-item-id,
    body=duplicate_request
).execute()

# Display the line item ID of the new duplicate line item.
print("A duplicate line item with the ID %s was created."
      % response["duplicateLineItemId"])

PHP

// Create the duplicate line item request body.
$requestBody = new Google_Service_DisplayVideo_DuplicateLineItemRequest();
$requestBody->setTargetDisplayName(target-display-name);
$requestBody->setContainsEuPoliticalAds(eu-political-advertising-status);

// Call the API, duplicating the line item.
$response = $service
    ->advertisers_lineItems
    ->duplicate(
        advertiser-id,
        line-item-id,
        $requestBody
    );

// Display the line item ID of the new duplicate line item.
printf(
    'A duplicate line item with the ID %s was created.',
    $response->getDuplicateLineItemId()
);