موارد خط دارای منابع والد متعددی هستند که تنظیمات و هدف گذاری را از آنها به ارث می برند. بیشتر این منابع را می توان با استفاده از Display & Video 360 API ایجاد، بازیابی و به روز کرد. این صفحه سلسله مراتب منابع را توصیف می کند و مثال هایی از نحوه ایجاد این منابع با استفاده از Display & Video 360 API ارائه می دهد.
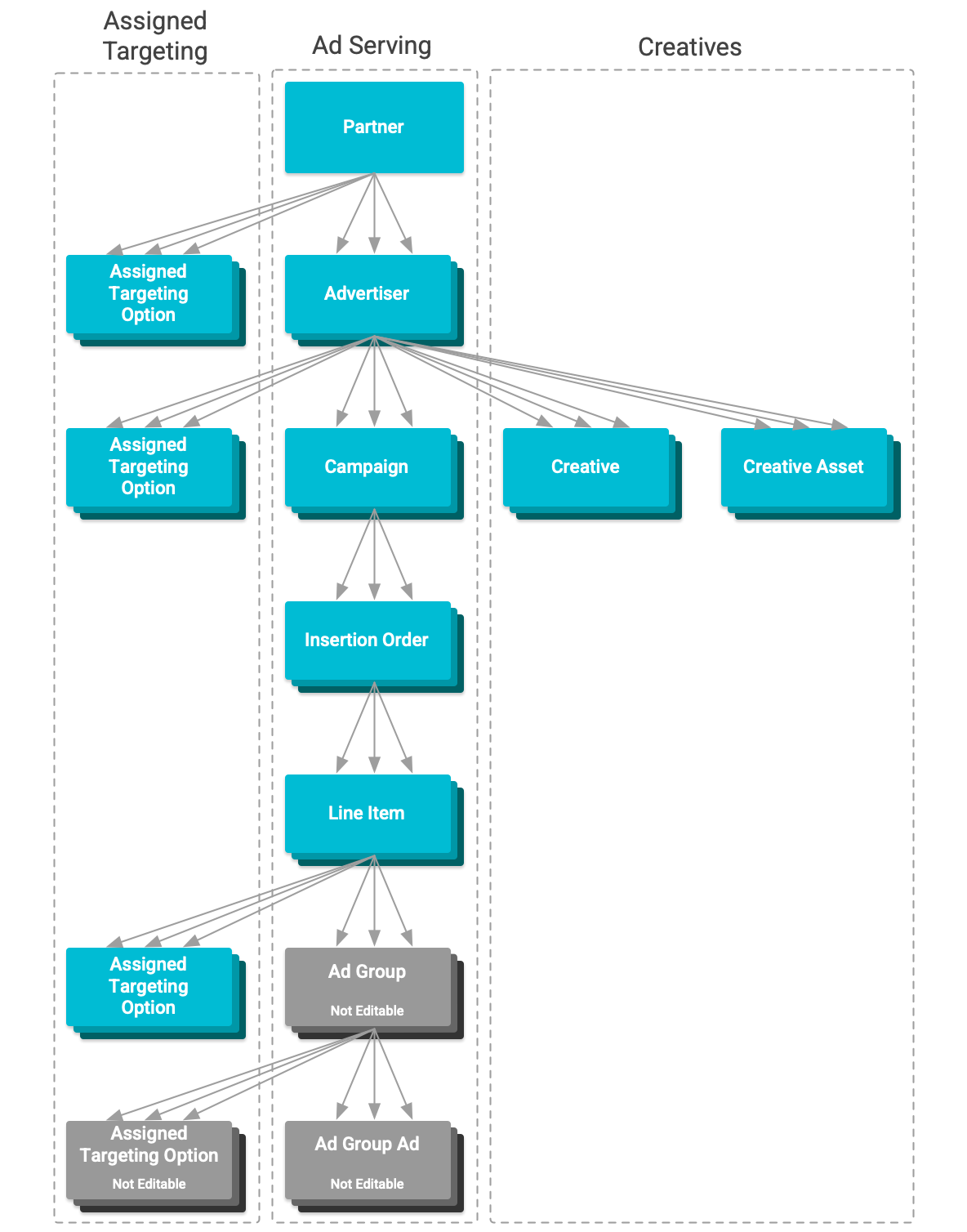
سلسله مراتب منابع
در Display & Video 360، سلسله مراتبی از منابع وجود دارد که تنظیمات آنها در ارائه تبلیغات نقش دارد. هر منبع هدف مشخصی در ارائه تبلیغات دارد. شروع از پایین ترین سطح سلسله مراتبی:
- موارد خط منابعی هستند که کنترل میکنند کدام آگهیها ارائه میشوند، چه زمانی ارائه میشوند و به چه کسانی ارائه میشوند.
- موارد خط YouTube & Partners همچنین دارای منابع فرزند گروههای آگهی و Ads هستند. آنها سطح اضافی هدف گذاری را تحت بودجه یک قلم خطی ارائه می کنند. موارد خط YouTube & Partners ، گروههای تبلیغاتی، تبلیغات و هدفگیری آنها با استفاده از API قابل ویرایش نیستند.
- سفارشهای درج شامل چندین مورد خطی هستند. آنها مقادیر پیش فرض را برای تنظیمات آیتم خطی که وجود ندارد ارائه می کنند.
- کمپین ها حاوی چندین دستور درج هستند. آنها تنظیمات را در دستورات درج خود اعمال نمی کنند. تنظیمات آنها بهعنوان چارچوبی عمل میکند که با آن میتوان پیشرفت و موفقیت آگهیهای ارائهشده تحت آنها را اندازهگیری کرد.
- تبلیغ کنندگان دارای چندین کمپین تبلیغاتی هستند. آنها هدف گذاری ایمنی نام تجاری و سایر تنظیمات کلی را در تبلیغات ارائه شده تحت آنها اعمال می کنند. آنها همچنین مالک اشیاء خلاق مورد استفاده در تبلیغات ارائه شده در آن هستند و دسترسی به منابع مورد استفاده در هدف گذاری را فراهم می کنند.
- شرکا دارای چندین تبلیغ هستند. آنها هدف گذاری ایمنی برند و سایر تنظیمات را بر روی آن تبلیغ کنندگان اعمال می کنند. آنها همچنین دسترسی به منابع مورد استفاده در هدف گیری و فعالیت های نورافکن مورد استفاده در ردیابی تبدیل را فراهم می کنند. شرکا را نمی توان از طریق API ویرایش کرد.
ارث
موارد خطی تنظیمات و دسترسی های متعددی را از منابع اصلی خود به ارث می برند. هنگام مدیریت موارد خط و ارائه آگهی، ویژگیهای موروثی که باید در نظر گرفته شوند عبارتند از:
- خلاقیتهای موجود و فعالیتهای نورافکن: موارد خط فقط به منابعی دسترسی دارند که متعلق به شرکای والدین یا تبلیغکنندگان آنها هستند. خلاقیتها زیر نظر تبلیغکنندگان ایجاد میشوند و فعالیتهای نورافکن متعلق به شرکا هستند. منابع اختصاص داده شده به فیلدهای منبع
LineItem
creativeIds
وconversionCounting
باید به ترتیب تبلیغ کننده و شریک اصلی یکسانی داشته باشند. - موجودیتهای قابل هدف قابل دسترسی: منابعی مانند کانالها ، مخاطبان ترکیبی و سایر موارد در هدفیابی استفاده میشوند. موارد خط را فقط میتوان با استفاده از منابعی که برای شریک اصلی یا تبلیغکننده آن در دسترس است هدفگیری کرد.
- هدف گذاری ایمنی نام تجاری: موارد خطی، هدف گذاری را در سطح شریک و تبلیغ کننده به ارث می برند. هدف گذاری ارثی قابل حذف نیست. این هدف گذاری موجود را می توان با فیلد
inheritance
یک گزینه هدف گذاری اختصاص داده شده شناسایی کرد و بر روی هدف گذاری بعدی که می توان اعمال کرد تأثیر می گذارد.
ایجاد منابع
همه این منابع را می توان با استفاده از Display & Video 360 API مدیریت کرد. در اینجا نمونه های کدی از نحوه ایجاد هر یک از این منابع با استفاده از کتابخانه های مشتری ارائه شده آورده شده است.
یک تبلیغ کننده ایجاد کنید
در اینجا مثالی از نحوه ایجاد یک تبلیغ کننده آورده شده است:
جاوا
// Create an advertiser object. Advertiser advertiser = new Advertiser(); advertiser.setPartnerId(partner-id); advertiser.setDisplayName(display-name); advertiser.setEntityStatus("ENTITY_STATUS_ACTIVE"); // Create and set the advertiser general configuration. AdvertiserGeneralConfig advertiserGeneralConfig = new AdvertiserGeneralConfig(); advertiserGeneralConfig.setDomainUrl(domain-url); advertiserGeneralConfig.setCurrencyCode("USD"); advertiser.setGeneralConfig(advertiserGeneralConfig); // Create the ad server configuration structure. AdvertiserAdServerConfig advertiserAdServerConfig = new AdvertiserAdServerConfig(); // Create and add the third party only configuration to the ad server // configuration. advertiserAdServerConfig.setThirdPartyOnlyConfig(new ThirdPartyOnlyConfig()); // Set the ad server configuration. advertiser.setAdServerConfig(advertiserAdServerConfig); // Create and set the creative configuration. advertiser.setCreativeConfig(new AdvertiserCreativeConfig()); // Create and set the billing configuration. AdvertiserBillingConfig advertiserBillingConfig = new AdvertiserBillingConfig(); advertiserBillingConfig.setBillingProfileId(billing-profile-id); advertiser.setBillingConfig(advertiserBillingConfig); // Declare whether or not the line items under the advertiser will serve EU // political ads. advertiser.setContainsEuPoliticalAds(eu-political-advertising-status); // Configure the create request. Advertisers.Create request = service.advertisers().create(advertiser); // Create the advertiser. Advertiser response = request.execute(); // Display the new advertiser. System.out.printf("Advertiser %s was created.", response.getName());
پایتون
# Create an advertiser object. advertiser_obj = { 'partnerId': partner-id, 'displayName': display-name, 'entityStatus': "ENTITY_STATUS_ACTIVE", 'generalConfig': { 'domainUrl' : domain-url, 'currencyCode' : 'USD' }, 'adServerConfig': { 'thirdPartyOnlyConfig' : {} }, 'creativeConfig': {}, 'billingConfig': { 'billingProfileId': billing-profile-id }, 'containsEuPoliticalAds': eu-political-advertising-status } # Create the advertiser. advertiser = service.advertisers().create( body=advertiser_obj ).execute() # Display the new advertiser. print("Advertiser %s was created." % advertiser["name"])
PHP
// Create an advertiser object. $advertiser = new Google_Service_DisplayVideo_Advertiser(); $advertiser->setPartnerId(partner-id); $advertiser->setDisplayName(display-name); $advertiser->setEntityStatus('ENTITY_STATUS_ACTIVE'); // Create and set the advertiser general configuration. $generalConfig = new Google_Service_DisplayVideo_AdvertiserGeneralConfig(); $generalConfig->setDomainUrl(domain-url); $generalConfig->setCurrencyCode('USD'); $advertiser->setGeneralConfig($generalConfig); // Create the ad server configuration structure. $adServerConfig = new Google_Service_DisplayVideo_AdvertiserAdServerConfig(); // Create and add the third party only configuration to the ad server // configuration. $adServerConfig->setThirdPartyOnlyConfig( new Google_Service_DisplayVideo_ThirdPartyOnlyConfig() ); // Set the ad server configuration. $advertiser->setAdServerConfig($adServerConfig); // Create and set the creative configuration. $advertiser->setCreativeConfig( new Google_Service_DisplayVideo_AdvertiserCreativeConfig() ); // Create and set the billing configuration. $billingConfig = new Google_Service_DisplayVideo_AdvertiserBillingConfig(); $billingConfig->setBillingProfileId(billing-profile-id); $advertiser->setBillingConfig($billingConfig); // Declare whether or not the line items under the advertiser will serve EU // political ads. $advertiser->setContainsEuPoliticalAds(eu-political-advertising-status); // Call the API, creating the advertiser. $result = $this->service->advertisers->create($advertiser); printf('Advertiser %s was created.\n', $result['name']);
یک کمپین ایجاد کنید
در اینجا مثالی از نحوه ایجاد یک کمپین آورده شده است:
جاوا
// Create a campaign object. Campaign campaign = new Campaign(); campaign.setDisplayName(display-name); campaign.setEntityStatus("ENTITY_STATUS_PAUSED"); // Create a campaign goal object. CampaignGoal campaignGoal = new CampaignGoal(); campaignGoal.setCampaignGoalType("CAMPAIGN_GOAL_TYPE_BRAND_AWARENESS"); // Create and add a performance goal to the campaign goal object. PerformanceGoal performanceGoal = new PerformanceGoal(); performanceGoal.setPerformanceGoalType("PERFORMANCE_GOAL_TYPE_CPC"); performanceGoal.setPerformanceGoalAmountMicros(1000000L); campaignGoal.setPerformanceGoal(performanceGoal); // Set the campaign goal. campaign.setCampaignGoal(campaignGoal); // Create a campaign flight object. // This object details the planned spend and duration of the campaign. CampaignFlight campaignFlight = new CampaignFlight(); campaignFlight.setPlannedSpendAmountMicros(1000000L); // Create the date range for the campaign flight. DateRange dateRange = new DateRange(); // Set the start date to one week from now and the end date to two weeks // from now. Calendar calendarStartDate = Calendar.getInstance().add(Calendar.DATE, 7); Calendar calendarEndDate = Calendar.getInstance().add(Calendar.DATE, 14); dateRange.setStartDate( new Date() .setYear(calendarStartDate.get(Calendar.YEAR)) .setMonth(calendarStartDate.get(Calendar.MONTH)) .setDay(calendarStartDate.get(Calendar.DAY_OF_MONTH))); dateRange.setEndDate( new Date() .setYear(calendarEndDate.get(Calendar.YEAR)) .setMonth(calendarEndDate.get(Calendar.MONTH)) .setDay(calendarEndDate.get(Calendar.DAY_OF_MONTH))); // Add the planned date range to the campaign flight object. campaignFlight.setPlannedDates(dateRange); // Set the campaign flight. campaign.setCampaignFlight(campaignFlight); // Create and set the frequency cap. FrequencyCap frequencyCap = new FrequencyCap(); frequencyCap.setMaxImpressions(10); frequencyCap.setTimeUnit("TIME_UNIT_DAYS"); frequencyCap.setTimeUnitCount(1); campaign.setFrequencyCap(frequencyCap); // Configure the create request. Campaigns.Create request = service.advertisers().campaigns() .create(advertiser-id, campaign); // Create the campaign. Campaign response = request.execute(); // Display the new campaign. System.out.printf("Campaign %s was created.", response.getName());
پایتون
# Create a future campaign flight start and end dates. startDate = date.today() + timedelta(days=7) endDate = date.today() + timedelta(days=14) # Create a campaign object. campaign_obj = { 'displayName': display-name, 'entityStatus': 'ENTITY_STATUS_PAUSED', 'campaignGoal': { 'campaignGoalType' : 'CAMPAIGN_GOAL_TYPE_BRAND_AWARENESS', 'performanceGoal': { 'performanceGoalType': 'PERFORMANCE_GOAL_TYPE_CPC', 'performanceGoalAmountMicros': 1000000 } }, 'campaignFlight': { 'plannedSpendAmountMicros': 1000000, 'plannedDates': { 'startDate': { 'year': startDate.year, 'month': startDate.month, 'day': startDate.day }, 'endDate': { 'year': endDate.year, 'month': endDate.month, 'day': endDate.day } } }, 'frequencyCap': { 'maxImpressions': 10, 'timeUnit': 'TIME_UNIT_DAYS', 'timeUnitCount': 1 } } # Create the campaign. campaign = service.advertisers().campaigns().create( advertiserId=advertiser-id, body=campaign_obj ).execute() # Display the new campaign. print("Campaign %s was created." % campaign["name"])
PHP
// Create a campaign object. $campaign = new Google_Service_DisplayVideo_Campaign(); $campaign->setDisplayName(display-name); $campaign->setEntityStatus('ENTITY_STATUS_ACTIVE'); // Create a campaign goal object. $campaignGoal = new Google_Service_DisplayVideo_CampaignGoal(); $campaignGoal->setCampaignGoalType( 'CAMPAIGN_GOAL_TYPE_BRAND_AWARENESS' ); // Create and add a performance goal to the campaign goal object. $performanceGoal = new Google_Service_DisplayVideo_PerformanceGoal(); $performanceGoal->setPerformanceGoalType('PERFORMANCE_GOAL_TYPE_CPC'); $performanceGoal->setPerformanceGoalAmountMicros(1000000); // Set the campaign goal. $campaignGoal->setPerformanceGoal($performanceGoal); $campaign->setCampaignGoal($campaignGoal); // Create a campaign flight object. // This object details the planned spend and duration of the campaign. $campaignFlight = new Google_Service_DisplayVideo_CampaignFlight(); $campaignFlight->setPlannedSpendAmountMicros(1000000); // Create a date range object for the flight. $dateRange = new Google_Service_DisplayVideo_DateRange(); // Create and assign a start date one week from now. $startDateTime = new DateTime('today + 7 days'); $startDate = new Google_Service_DisplayVideo_Date(); $startDate->setYear($startDateTime->format('Y')); $startDate->setMonth($startDateTime->format('n')); $startDate->setDay($startDateTime->format('j')); $dateRange->setStartDate($startDate); // Create and assign an end date two weeks from now. $endDateTime = new DateTime('today + 14 days'); $endDate = new Google_Service_DisplayVideo_Date(); $endDate->setYear($endDateTime->format('Y')); $endDate->setMonth($endDateTime->format('n')); $endDate->setDay($endDateTime->format('j')); $dateRange->setendDate($endDate); // Assign date range to flight. $campaignFlight->setPlannedDates($dateRange); // Assign flight to campaign. $campaign->setCampaignFlight($campaignFlight); // Create and set the frequency cap. $frequencyCap = new Google_Service_DisplayVideo_FrequencyCap(); $frequencyCap->setMaxImpressions(10); $frequencyCap->setTimeUnit('TIME_UNIT_DAYS'); $frequencyCap->setTimeUnitCount(1); $campaign->setFrequencyCap($frequencyCap); // Call the API, creating the campaign under the given advertiser. $result = $this->service->advertisers_campaigns->create( advertiser-id, $campaign ); // Display the new campaign. printf('Campaign %s was created.\n', $result['name']);
یک سفارش درج ایجاد کنید
در اینجا مثالی از نحوه ایجاد یک سفارش درج آورده شده است:
جاوا
// Create an insertion order object. InsertionOrder insertionOrder = new InsertionOrder(); insertionOrder.setCampaignId(campaign-id); insertionOrder.setDisplayName(display-name); insertionOrder.setEntityStatus("ENTITY_STATUS_DRAFT"); // Create and add the pacing setting. Pacing pacing = new Pacing(); pacing.setPacingPeriod("PACING_PERIOD_DAILY"); pacing.setPacingType("PACING_TYPE_EVEN"); pacing.setDailyMaxMicros(10000L); insertionOrder.setPacing(pacing); // Create and set the frequency cap. FrequencyCap frequencyCap = new FrequencyCap(); frequencyCap.setTimeUnit("TIME_UNIT_DAYS"); frequencyCap.setTimeUnitCount(1); frequencyCap.setMaxImpressions(10); insertionOrder.setFrequencyCap(frequencyCap); // Create and set the key performance indicator (KPI). Kpi kpi = new Kpi(); kpi.setKpiType("KPI_TYPE_CPC"); kpi.setKpiAmountMicros(1000000L); insertionOrder.setKpi(kpi); // Create a budget object. InsertionOrderBudget insertionOrderBudget = new InsertionOrderBudget(); insertionOrderBudget.setBudgetUnit("BUDGET_UNIT_CURRENCY"); // Create a budget segment object. InsertionOrderBudgetSegment insertionOrderBudgetSegment = new InsertionOrderBudgetSegment(); insertionOrderBudgetSegment.setBudgetAmountMicros(100000L); // Create the date range for the budget segment. DateRange dateRange = new DateRange(); // Set the start date to one week from now and the end date to two weeks // from now. Calendar calendarStartDate = Calendar.getInstance().add(Calendar.DATE, 7); Calendar calendarEndDate = Calendar.getInstance().add(Calendar.DATE, 14); dateRange.setStartDate( new Date() .setYear(calendarStartDate.get(Calendar.YEAR)) .setMonth(calendarStartDate.get(Calendar.MONTH)) .setDay(calendarStartDate.get(Calendar.DAY_OF_MONTH))); dateRange.setEndDate( new Date() .setYear(calendarEndDate.get(Calendar.YEAR)) .setMonth(calendarEndDate.get(Calendar.MONTH)) .setDay(calendarEndDate.get(Calendar.DAY_OF_MONTH))); // Add the date range to the budget segment. insertionOrderBudgetSegment.setDateRange(dateRange); // Add budget segment list to the budget. insertionOrderBudget .setBudgetSegments(ImmutableList.of(insertionOrderBudgetSegment)); // Set budget. insertionOrder.setBudget(insertionOrderBudget); // Set optimization objective. insertionOrder.setOptimizationObjective("NO_OBJECTIVE"); // Configure the create request. InsertionOrders.Create request = service.advertisers().insertionOrders() .create(advertiser-id, insertionOrder); // Create the insertion order. InsertionOrder response = request.execute(); // Display the new insertion order. System.out.printf("InsertionOrder %s was created.", response.getName());
پایتون
# Create a future budget segment start and end dates. startDate = date.today() + timedelta(days=7) endDate = date.today() + timedelta(days=14) # Create an insertion order object. insertion_order_obj = { 'campaignId' : campaign-id, 'displayName': display-name, 'entityStatus': 'ENTITY_STATUS_DRAFT', 'pacing': { 'pacingPeriod': 'PACING_PERIOD_DAILY', 'pacingType': 'PACING_TYPE_EVEN', 'dailyMaxMicros': 10000 }, 'frequencyCap': { 'maxImpressions': 10, 'timeUnit': 'TIME_UNIT_DAYS', 'timeUnitCount': 1 }, 'kpi' : { 'kpiType': 'KPI_TYPE_CPC', 'kpiAmountMicros': 1000000 }, 'budget': { 'budgetUnit': 'BUDGET_UNIT_CURRENCY', 'budgetSegments': [ { 'budgetAmountMicros': 100000, 'dateRange': { 'startDate': { 'year': startDate.year, 'month': startDate.month, 'day': startDate.day }, 'endDate': { 'year': endDate.year, 'month': endDate.month, 'day': endDate.day } } } ] }, 'optimizationObjective': 'NO_OBJECTIVE' } # Create the insertion order. insertionOrder = service.advertisers().insertionOrders().create( advertiserId=advertiser-id, body=insertion_order_obj ).execute() # Display the new insertion order. print("Insertion Order %s was created." % insertionOrder["name"])
PHP
// Create an insertion order object. $insertionOrder = new Google_Service_DisplayVideo_InsertionOrder(); $insertionOrder->setCampaignId(campaign-id); $insertionOrder->setDisplayName(display-name); $insertionOrder->setEntityStatus('ENTITY_STATUS_DRAFT'); // Create and add the pacing setting. $pacing = new Google_Service_DisplayVideo_Pacing(); $pacing->setPacingPeriod('PACING_PERIOD_DAILY'); $pacing->setPacingType('PACING_TYPE_EVEN'); $pacing->setDailyMaxMicros(10000); $insertionOrder->setPacing($pacing); // Create and set the frequency cap. $frequencyCap = new Google_Service_DisplayVideo_FrequencyCap(); $frequencyCap->setMaxImpressions(10); $frequencyCap->setTimeUnit('TIME_UNIT_DAYS'); $frequencyCap->setTimeUnitCount(1); $insertionOrder->setFrequencyCap($frequencyCap); // Create and set the key performance indicator (KPI). $kpi = new Google_Service_DisplayVideo_Kpi(); $kpi->setKpiType('KPI_TYPE_CPC'); $kpi->setKpiAmountMicros(1000000); $insertionOrder->setKpi($kpi); // Create a budget object. $budget = new Google_Service_DisplayVideo_InsertionOrderBudget(); $budget->setBudgetUnit('BUDGET_UNIT_CURRENCY'); // Create a budget segment object. $budgetSegment = new Google_Service_DisplayVideo_InsertionOrderBudgetSegment(); $budgetSegment->setBudgetAmountMicros(100000); // Create a date range object for the budget segment. $dateRange = new Google_Service_DisplayVideo_DateRange(); // Create and assign a start date one week from now. $startDateTime = new DateTime('today + 7 days'); $startDate = new Google_Service_DisplayVideo_Date(); $startDate->setYear($startDateTime->format('Y')); $startDate->setMonth($startDateTime->format('n')); $startDate->setDay($startDateTime->format('j')); $dateRange->setStartDate($startDate); // Create and assign an end date two weeks from now. $endDateTime = new DateTime('today + 14 days'); $endDate = new Google_Service_DisplayVideo_Date(); $endDate->setYear($endDateTime->format('Y')); $endDate->setMonth($endDateTime->format('n')); $endDate->setDay($endDateTime->format('j')); $dateRange->setendDate($endDate); // Assign date range to budget segment. $budgetSegment->setDateRange($dateRange); // Set budget segment. $budget->setBudgetSegments(array($budgetSegment)); // Set budget object. $insertionOrder->setBudget($budget); // Set optimization object. $insertionOrder->setOptimizationObjective('NO_OBJECTIVE'); // Call the API, creating the insertion order under the advertiser and // campaign given. $result = $this->service->advertisers_insertionOrders->create( advertiser-id, $insertionOrder ); printf('Insertion Order %s was created.\n', $result['name']);
یک آیتم خط ایجاد کنید
در اینجا مثالی از نحوه ایجاد یک آیتم خط آورده شده است :
جاوا
// Create a line item object. LineItem lineItem = new LineItem(); lineItem.setInsertionOrderId(insertion-order-id); lineItem.setDisplayName(display-name); lineItem.setLineItemType("LINE_ITEM_TYPE_DISPLAY_DEFAULT"); lineItem.setEntityStatus("ENTITY_STATUS_DRAFT"); // Create and set the line item flight. LineItemFlight lineItemFlight = new LineItemFlight(); lineItemFlight .setFlightDateType("LINE_ITEM_FLIGHT_DATE_TYPE_INHERITED"); lineItem.setFlight(lineItemFlight); // Create and set the line item budget. LineItemBudget lineItemBudget = new LineItemBudget(); lineItemBudget .setBudgetAllocationType("LINE_ITEM_BUDGET_ALLOCATION_TYPE_FIXED"); lineItem.setBudget(lineItemBudget); // Create and set the pacing setting. Pacing pacing = new Pacing(); pacing.setPacingPeriod("PACING_PERIOD_DAILY"); pacing.setPacingType("PACING_TYPE_EVEN"); pacing.setDailyMaxMicros(10000L); lineItem.setPacing(pacing); // Create and set the frequency cap. FrequencyCap frequencyCap = new FrequencyCap(); frequencyCap.setTimeUnit("TIME_UNIT_DAYS"); frequencyCap.setTimeUnitCount(1); frequencyCap.setMaxImpressions(10); lineItem.setFrequencyCap(frequencyCap); // Create and set the partner revenue model. PartnerRevenueModel partnerRevenueModel = new PartnerRevenueModel(); partnerRevenueModel .setMarkupType("PARTNER_REVENUE_MODEL_MARKUP_TYPE_CPM"); partnerRevenueModel.setMarkupAmount(10L); lineItem.setPartnerRevenueModel(partnerRevenueModel); // Set the list of IDs of the creatives associated with the line item. lineItem.setCreativeIds(creative-ids); // Create and set the bidding strategy. BiddingStrategy biddingStrategy = new BiddingStrategy(); biddingStrategy .setFixedBid(new FixedBidStrategy().setBidAmountMicros(100000L)); lineItem.setBidStrategy(biddingStrategy); // Declare whether or not the line item will serve EU political ads. lineItem.setContainsEuPoliticalAds(eu-political-advertising-status); // Configure the create request. LineItems.Create request = service.advertisers().lineItems().create(advertiser-id, lineItem); // Create the line item. LineItem response = request.execute(); // Display the new line item. System.out.printf("LineItem %s was created.", response.getName());
پایتون
# Create an line item object. line_item_obj = { 'insertionOrderId' : insertion-order-id, 'displayName': display-name, 'lineItemType': 'LINE_ITEM_TYPE_DISPLAY_DEFAULT', 'entityStatus': 'ENTITY_STATUS_DRAFT', 'flight': { 'flightDateType': 'LINE_ITEM_FLIGHT_DATE_TYPE_INHERITED' }, 'budget': { 'budgetAllocationType': 'LINE_ITEM_BUDGET_ALLOCATION_TYPE_FIXED' }, 'pacing': { 'pacingPeriod': 'PACING_PERIOD_DAILY', 'pacingType': 'PACING_TYPE_EVEN', 'dailyMaxMicros': 10000 }, 'frequencyCap': { 'timeUnit': 'TIME_UNIT_DAYS', 'timeUnitCount': 1, 'maxImpressions': 10 }, 'partnerRevenueModel': { 'markupType': 'PARTNER_REVENUE_MODEL_MARKUP_TYPE_CPM', 'markupAmount': 10 }, 'creativeIds': creative-ids, 'bidStrategy': { 'fixedBid': { 'bidAmountMicros': 100000 } }, 'containsEuPoliticalAds': eu-political-advertising-status } # Create the line item. lineItem = service.advertisers().lineItems().create( advertiserId=advertiser-id, body=line_item_obj ).execute() # Display the new line item. print("Line Item %s was created." % lineItem["name"])
PHP
// Create a line item object. $lineItem = new Google_Service_DisplayVideo_LineItem(); $lineItem->setInsertionOrderId(insertion-order-id); $lineItem->setDisplayName(display-name); $lineItem->setLineItemType('LINE_ITEM_TYPE_DISPLAY_DEFAULT'); $lineItem->setEntityStatus('ENTITY_STATUS_DRAFT'); // Create and set the line item flight. $flight = new Google_Service_DisplayVideo_LineItemFlight(); $flight->setFlightDateType('LINE_ITEM_FLIGHT_DATE_TYPE_INHERITED'); $lineItem->setFlight($flight); // Create and set the line item budget. $budget = new Google_Service_DisplayVideo_LineItemBudget(); $budget->setBudgetAllocationType( 'LINE_ITEM_BUDGET_ALLOCATION_TYPE_FIXED' ); $lineItem->setBudget($budget); // Create and set the pacing setting. $pacing = new Google_Service_DisplayVideo_Pacing(); $pacing->setPacingPeriod('PACING_PERIOD_DAILY'); $pacing->setPacingType('PACING_TYPE_EVEN'); $pacing->setDailyMaxMicros(10000); $lineItem->setPacing($pacing); // Create and set the frequency cap. $frequencyCap = new Google_Service_DisplayVideo_FrequencyCap(); $frequencyCap->setMaxImpressions(10); $frequencyCap->setTimeUnit('TIME_UNIT_DAYS'); $frequencyCap->setTimeUnitCount(1); $lineItem->setFrequencyCap($frequencyCap); // Create and set the partner revenue model. $partnerRevenueModel = new Google_Service_DisplayVideo_PartnerRevenueModel(); $partnerRevenueModel->setMarkupType( 'PARTNER_REVENUE_MODEL_MARKUP_TYPE_CPM' ); $partnerRevenueModel->setMarkupAmount(10); $lineItem->setPartnerRevenueModel($partnerRevenueModel); // Set the list of IDs of the creatives associated with the line item. lineItem >setCreativeIds(creative-ids); // Create and set the bidding strategy. $biddingStrategy = new Google_Service_DisplayVideo_BiddingStrategy(); $fixedBidStrategy = new Google_Service_DisplayVideo_FixedBidStrategy(); $fixedBidStrategy->setBidAmountMicros(100000); $biddingStrategy->setFixedBid($fixedBidStrategy); $lineItem->setBidStrategy($biddingStrategy); // Declare whether or not the line item will serve EU political ads. $lineItem->setContainsEuPoliticalAds(eu-political-advertising-status); // Create the line item. $result = $this->service->advertisers_lineItems->create( advertiser-id, $lineItem ); printf('Line Item %s was created.\n', $result['name']);
موارد خط پیشفرض را ایجاد کنید
آیتم های خط را می توان با پیکربندی های پیش فرض تعیین شده توسط یک LineItemType
معین و همچنین پیکربندی های موجود ترتیب درج والد آنها ایجاد کرد. برخلاف ایجاد آیتم خط API استاندارد، موارد خط پیشفرض به همان هدفی که ترتیب درج والد آنها ایجاد میشود، اختصاص داده میشود، مشابه آنچه در UI اتفاق میافتد.
در اینجا مثالی از نحوه ایجاد یک آیتم خط پیش فرض آورده شده است:
جاوا
// Create a default line item generation request. GenerateDefaultLineItemRequest defaultLineItemRequest = new GenerateDefaultLineItemRequest(); defaultLineItemRequest.setInsertionOrderId(insertion-order-id); defaultLineItemRequest.setDisplayName(display-name); defaultLineItemRequest.setLineItemType("LINE_ITEM_TYPE_DISPLAY_DEFAULT"); defaultLineItemRequest.setContainsEuPoliticalAds(eu-political-advertising-status); // Configure the request. LineItems.GenerateDefault request = service .advertisers() .lineItems() .generateDefault(advertiser-id, defaultLineItemRequest); // Generate the default line item. LineItem response = request.execute(); // Display the new line item. System.out.printf("LineItem %s was created.", response.getName());
پایتون
# Create a default line item generation request. default_li_request = { 'insertionOrderId' : insertion-order-id, 'displayName': display-name, 'lineItemType': 'LINE_ITEM_TYPE_DISPLAY_DEFAULT', 'containsEuPoliticalAds': eu-political-advertising-status } # Generate the default line item. line_item = service.advertisers().lineItems().generateDefault( advertiserId=advertiser-id, body=default_li_request ).execute() # Display the new line item. print("Line Item %s was created." % lineItem["name"])
PHP
// Create a default line item generation request. $defaultLineItemRequest = new Google_Service_DisplayVideo_GenerateDefaultLineItemRequest(); $defaultLineItemRequest->setInsertionOrderId(insertion-order-id); $defaultLineItemRequest->setDisplayName(display-name); $defaultLineItemRequest->setLineItemType('LINE_ITEM_TYPE_DISPLAY_DEFAULT'); $defaultLineItemRequest->setContainsEuPoliticalAds(eu-political-advertising-status); // Generate the default line item. $result = $this->service->advertisers_lineItems->generateDefault( advertiser-id, $defaultLineItemRequest ); // Display the new line item. printf('Line Item %s was created.\n', $result['name']);
موارد خط تکراری
موارد خط موجود را میتوان تکرار کرد و در نتیجه یک آیتم خط جدید با همان پیکربندیها و تنظیمات هدفیابی بهعنوان مورد خط موجود ایجاد شده با همان ترتیب درج ایجاد میشود.
در اینجا مثالی از نحوه کپی کردن یک آیتم خط موجود آورده شده است:
جاوا
// Create the duplicate line item request body. DuplicateLineItemRequest requestBody = new DuplicateLineItemRequest(); requestBody.setTargetDisplayName(target-display-name); requestBody.setContainsEuPoliticalAds(eu-political-advertising-status); // Configure the request. LineItems.Duplicate request = service.advertisers().lineItems() .duplicate(advertiser-id, line-item-id, requestBody); // Duplicate the line item. DuplicateLineItemResponse response = request.execute(); // Display the line item ID of the new duplicate line item. System.out.printf("A duplicate line item with the ID %s was created.", response.getDuplicateLineItemId());
پایتون
# Create the duplicate line item request body. duplicate_request = { 'targetDisplayName': target-display-name, 'containsEuPoliticalAds': eu-political-advertising-status } # Duplicate the line item. response = service.advertisers().lineItems().duplicate( advertiserId=advertiser-id, lineItemId=line-item-id, body=duplicate_request ).execute() # Display the line item ID of the new duplicate line item. print("A duplicate line item with the ID %s was created." % response["duplicateLineItemId"])
PHP
// Create the duplicate line item request body. $requestBody = new Google_Service_DisplayVideo_DuplicateLineItemRequest(); $requestBody->setTargetDisplayName(target-display-name); $requestBody->setContainsEuPoliticalAds(eu-political-advertising-status); // Call the API, duplicating the line item. $response = $service ->advertisers_lineItems ->duplicate( advertiser-id, line-item-id, $requestBody ); // Display the line item ID of the new duplicate line item. printf( 'A duplicate line item with the ID %s was created.', $response->getDuplicateLineItemId() );