Ressourcen erstellen

Werbebuchungen haben zahlreiche übergeordnete Ressourcen, von denen sie Einstellungen und Targeting übernehmen. Die meisten dieser Ressourcen können mit der Display & Video 360 API erstellt, abgerufen und aktualisiert werden. Auf dieser Seite wird die Ressourcenhierarchie beschrieben und es werden Beispiele dafür gegeben, wie Sie diese Ressourcen mit der Display & Video 360 API erstellen.

Ressourcenhierarchie

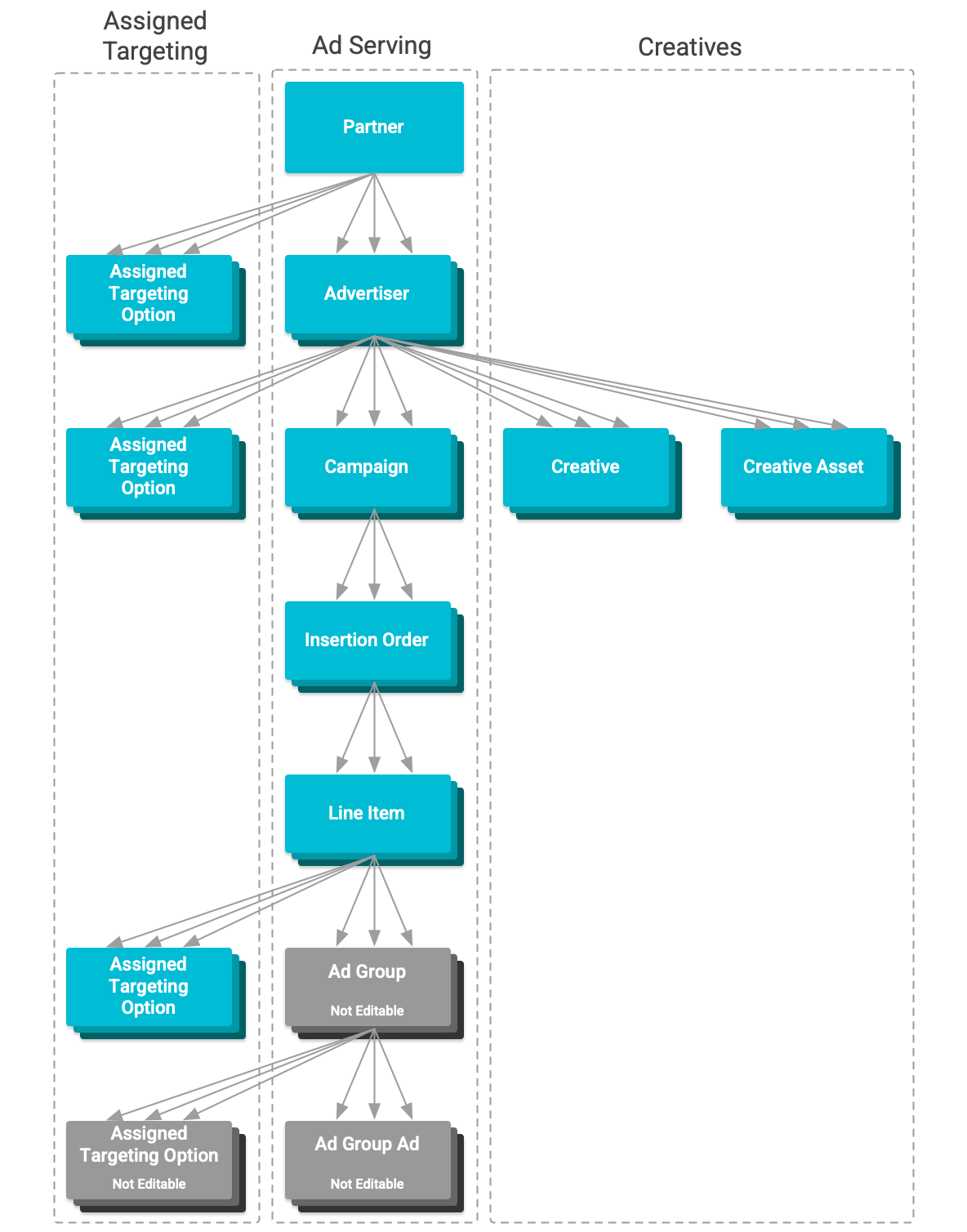
Diagramm der Ressourcenhierarchie

In Display & Video 360 gibt es eine Hierarchie von Ressourcen, deren Einstellungen in die Anzeigenauslieferung einfließen. Jede Ressource hat einen bestimmten Zweck bei der Auslieferung von Anzeigen. Beginnend mit der niedrigsten Hierarchieebene:

  • Werbebuchungen sind Ressourcen, mit denen gesteuert wird, welche Anzeigen wann und für wen ausgeliefert werden.
    • „YouTube und Partner“-Werbebuchungen haben auch untergeordnete Ressourcen für Anzeigengruppen und Anzeigen. Sie bieten die zusätzliche Ausrichtungsebene unter einem einzigen Werbebuchungsbudget. „YouTube und Partner“-Werbebuchungen , Anzeigengruppen, Anzeigen und das zugehörige Targeting können nicht über die API bearbeitet werden.
  • Anzeigenaufträge enthalten mehrere Werbebuchungen. Sie enthalten Standardwerte für fehlende Einstellungen für Werbebuchungen.
  • Kampagnen enthalten mehrere Anzeigenaufträge. Sie erzwingen keine Einstellungen für ihre Anzeigenaufträge. Die Einstellungen dienen als Rahmen, anhand dessen der Fortschritt und Erfolg der Anzeigen gemessen werden, die unter ihnen ausgeliefert werden.
  • Werbetreibende haben mehrere Werbekampagnen. Sie erzwingen das Targeting für Markensicherheit und andere allgemeine Einstellungen für Anzeigen, die unter ihnen ausgeliefert werden. Sie sind auch Inhaber der Creative-Objekte, die in den Anzeigen verwendet werden, die unter dem Konto ausgeliefert werden, und bieten Zugriff auf Ressourcen, die für das Targeting verwendet werden.
  • Partner sind Inhaber mehrerer Werbetreibender. Sie erzwingen weitere Einstellungen für die Markensicherheit und andere Einstellungen für diese Werbetreibenden. Außerdem ermöglichen sie den Zugriff auf Ressourcen, die für das Targeting verwendet werden, und auf Floodlight-Aktivitäten, die für das Conversion-Tracking verwendet werden. Partner können nicht über die API bearbeitet werden.

Übernahme

Werbebuchungen übernehmen zahlreiche Einstellungen und Zugriffsrechte von ihren übergeordneten Ressourcen. Bei der Verwaltung von Werbebuchungen und der Anzeigenauslieferung sind unter anderem folgende geerbte Eigenschaften zu berücksichtigen:

  • Verfügbare Creatives und Floodlight-Aktivitäten:Auf Ressourcen kann nur über Werbebuchungen zugegriffen werden, die den übergeordneten Partnern oder Werbetreibenden gehören. Creatives werden unter Werbetreibenden erstellt und Floodlight-Aktivitäten gehören Partnern. Ressourcen, die den Ressourcenfeldern LineItem creativeIds und conversionCounting zugewiesen sind, müssen denselben übergeordneten Werbetreibenden bzw. Partner haben.
  • Zugängliche targetierbare Einheiten:Ressourcen wie Kanäle und kombinierte Zielgruppen werden für das Targeting verwendet. Werbebuchungen können nur auf Ressourcen ausgerichtet werden, auf die der übergeordnete Partner oder Werbetreibende Zugriff hat.
  • Targeting mit Markensicherheit:Werbebuchungen übernehmen das Targeting, das auf Partner- und Werbetreibendenebene festgelegt wurde. Geerbtes Targeting kann nicht entfernt werden. Diese vorhandene Ausrichtung kann anhand des Felds inheritance der zugewiesenen Ausrichtungsoption ermittelt werden. Sie wirkt sich darauf aus, welche weiteren Ausrichtungen angewendet werden können.

Ressourcen erstellen

Alle diese Ressourcen lassen sich mit der Display & Video 360 API verwalten. Im Folgenden finden Sie Codebeispiele zum Erstellen der einzelnen Ressourcen mit den bereitgestellten Clientbibliotheken.

Werbetreibende erstellen

Hier ein Beispiel für das Erstellen eines Werbetreibenden:

Java

// Create an advertiser object.
Advertiser advertiser = new Advertiser();
advertiser.setPartnerId(partner-id);
advertiser.setDisplayName(display-name);
advertiser.setEntityStatus("ENTITY_STATUS_ACTIVE");

// Create and set the advertiser general configuration.
AdvertiserGeneralConfig advertiserGeneralConfig = new AdvertiserGeneralConfig();
advertiserGeneralConfig.setDomainUrl(domain-url);
advertiserGeneralConfig.setCurrencyCode("USD");
advertiser.setGeneralConfig(advertiserGeneralConfig);

// Create the ad server configuration structure.
AdvertiserAdServerConfig advertiserAdServerConfig = new AdvertiserAdServerConfig();

// Create and add the third party only configuration to the ad server
// configuration.
advertiserAdServerConfig.setThirdPartyOnlyConfig(new ThirdPartyOnlyConfig());

// Set the ad server configuration.
advertiser.setAdServerConfig(advertiserAdServerConfig);

// Create and set the creative configuration.
advertiser.setCreativeConfig(new AdvertiserCreativeConfig());

// Create and set the billing configuration.
AdvertiserBillingConfig advertiserBillingConfig = new AdvertiserBillingConfig();
advertiserBillingConfig.setBillingProfileId(billing-profile-id);
advertiser.setBillingConfig(advertiserBillingConfig);

// Declare whether or not the line items under the advertiser will serve EU
// political ads.
advertiser.setContainsEuPoliticalAds(eu-political-advertising-status);

// Configure the create request.
Advertisers.Create request = service.advertisers().create(advertiser);

// Create the advertiser.
Advertiser response = request.execute();

// Display the new advertiser.
System.out.printf("Advertiser %s was created.", response.getName());

Python

# Create an advertiser object.
advertiser_obj = {
    'partnerId': partner-id,
    'displayName': display-name,
    'entityStatus': "ENTITY_STATUS_ACTIVE",
    'generalConfig': {
        'domainUrl' : domain-url,
        'currencyCode' : 'USD'
    },
    'adServerConfig': {
        'thirdPartyOnlyConfig' : {}
    },
    'creativeConfig': {},
    'billingConfig': {
        'billingProfileId': billing-profile-id
    },
    'containsEuPoliticalAds': eu-political-advertising-status
}

# Create the advertiser.
advertiser = service.advertisers().create(
    body=advertiser_obj
).execute()

# Display the new advertiser.
print("Advertiser %s was created." % advertiser["name"])

PHP

// Create an advertiser object.
$advertiser = new Google_Service_DisplayVideo_Advertiser();
$advertiser->setPartnerId(partner-id);
$advertiser->setDisplayName(display-name);
$advertiser->setEntityStatus('ENTITY_STATUS_ACTIVE');

// Create and set the advertiser general configuration.
$generalConfig =
    new Google_Service_DisplayVideo_AdvertiserGeneralConfig();
$generalConfig->setDomainUrl(domain-url);
$generalConfig->setCurrencyCode('USD');
$advertiser->setGeneralConfig($generalConfig);

// Create the ad server configuration structure.
$adServerConfig =
    new Google_Service_DisplayVideo_AdvertiserAdServerConfig();

// Create and add the third party only configuration to the ad server
// configuration.
$adServerConfig->setThirdPartyOnlyConfig(
    new Google_Service_DisplayVideo_ThirdPartyOnlyConfig()
);

// Set the ad server configuration.
$advertiser->setAdServerConfig($adServerConfig);

// Create and set the creative configuration.
$advertiser->setCreativeConfig(
    new Google_Service_DisplayVideo_AdvertiserCreativeConfig()
);

// Create and set the billing configuration.
$billingConfig = new Google_Service_DisplayVideo_AdvertiserBillingConfig();
$billingConfig->setBillingProfileId(billing-profile-id);
$advertiser->setBillingConfig($billingConfig);

// Declare whether or not the line items under the advertiser will serve EU
// political ads.
$advertiser->setContainsEuPoliticalAds(eu-political-advertising-status);

// Call the API, creating the advertiser.
$result = $this->service->advertisers->create($advertiser);

printf('Advertiser %s was created.\n', $result['name']);

Kampagne erstellen

Hier ein Beispiel für das Erstellen einer Kampagne:

Java

// Create a campaign object.
Campaign campaign = new Campaign();
campaign.setDisplayName(display-name);
campaign.setEntityStatus("ENTITY_STATUS_PAUSED");

// Create a campaign goal object.
CampaignGoal campaignGoal = new CampaignGoal();
campaignGoal.setCampaignGoalType("CAMPAIGN_GOAL_TYPE_BRAND_AWARENESS");

// Create and add a performance goal to the campaign goal object.
PerformanceGoal performanceGoal = new PerformanceGoal();
performanceGoal.setPerformanceGoalType("PERFORMANCE_GOAL_TYPE_CPC");
performanceGoal.setPerformanceGoalAmountMicros(1000000L);
campaignGoal.setPerformanceGoal(performanceGoal);

// Set the campaign goal.
campaign.setCampaignGoal(campaignGoal);

// Create a campaign flight object.
// This object details the planned spend and duration of the campaign.
CampaignFlight campaignFlight = new CampaignFlight();
campaignFlight.setPlannedSpendAmountMicros(1000000L);

// Create the date range for the campaign flight.
DateRange dateRange = new DateRange();

// Set the start date to one week from now and the end date to two weeks
// from now.
Calendar calendarStartDate = Calendar.getInstance().add(Calendar.DATE, 7);
Calendar calendarEndDate = Calendar.getInstance().add(Calendar.DATE, 14);
dateRange.setStartDate(
   new Date()
      .setYear(calendarStartDate.get(Calendar.YEAR))
      .setMonth(calendarStartDate.get(Calendar.MONTH))
      .setDay(calendarStartDate.get(Calendar.DAY_OF_MONTH)));
dateRange.setEndDate(
   new Date()
      .setYear(calendarEndDate.get(Calendar.YEAR))
      .setMonth(calendarEndDate.get(Calendar.MONTH))
      .setDay(calendarEndDate.get(Calendar.DAY_OF_MONTH)));

// Add the planned date range to the campaign flight object.
campaignFlight.setPlannedDates(dateRange);

// Set the campaign flight.
campaign.setCampaignFlight(campaignFlight);

// Create and set the frequency cap.
FrequencyCap frequencyCap = new FrequencyCap();
frequencyCap.setMaxImpressions(10);
frequencyCap.setTimeUnit("TIME_UNIT_DAYS");
frequencyCap.setTimeUnitCount(1);
campaign.setFrequencyCap(frequencyCap);

// Configure the create request.
Campaigns.Create request = service.advertisers().campaigns()
   .create(advertiser-id, campaign);

// Create the campaign.
Campaign response = request.execute();

// Display the new campaign.
System.out.printf("Campaign %s was created.", response.getName());

Python

# Create a future campaign flight start and end dates.
startDate = date.today() + timedelta(days=7)
endDate = date.today() + timedelta(days=14)

# Create a campaign object.
campaign_obj = {
    'displayName': display-name,
    'entityStatus': 'ENTITY_STATUS_PAUSED',
    'campaignGoal': {
        'campaignGoalType' : 'CAMPAIGN_GOAL_TYPE_BRAND_AWARENESS',
        'performanceGoal': {
            'performanceGoalType': 'PERFORMANCE_GOAL_TYPE_CPC',
            'performanceGoalAmountMicros': 1000000
        }
    },
    'campaignFlight': {
        'plannedSpendAmountMicros': 1000000,
        'plannedDates': {
            'startDate': {
                'year': startDate.year,
                'month': startDate.month,
                'day': startDate.day
            },
            'endDate': {
                'year': endDate.year,
                'month': endDate.month,
                'day': endDate.day
            }
        }
    },
    'frequencyCap': {
        'maxImpressions': 10,
        'timeUnit': 'TIME_UNIT_DAYS',
        'timeUnitCount': 1
    }
}

# Create the campaign.
campaign = service.advertisers().campaigns().create(
    advertiserId=advertiser-id,
    body=campaign_obj
).execute()

# Display the new campaign.
print("Campaign %s was created." % campaign["name"])

PHP

// Create a campaign object.
$campaign = new Google_Service_DisplayVideo_Campaign();
$campaign->setDisplayName(display-name);
$campaign->setEntityStatus('ENTITY_STATUS_ACTIVE');

// Create a campaign goal object.
$campaignGoal = new Google_Service_DisplayVideo_CampaignGoal();
$campaignGoal->setCampaignGoalType(
    'CAMPAIGN_GOAL_TYPE_BRAND_AWARENESS'
);

// Create and add a performance goal to the campaign goal object.
$performanceGoal = new Google_Service_DisplayVideo_PerformanceGoal();
$performanceGoal->setPerformanceGoalType('PERFORMANCE_GOAL_TYPE_CPC');
$performanceGoal->setPerformanceGoalAmountMicros(1000000);

// Set the campaign goal.
$campaignGoal->setPerformanceGoal($performanceGoal);
$campaign->setCampaignGoal($campaignGoal);

// Create a campaign flight object.
// This object details the planned spend and duration of the campaign.
$campaignFlight = new Google_Service_DisplayVideo_CampaignFlight();
$campaignFlight->setPlannedSpendAmountMicros(1000000);

// Create a date range object for the flight.
$dateRange = new Google_Service_DisplayVideo_DateRange();

// Create and assign a start date one week from now.
$startDateTime = new DateTime('today + 7 days');
$startDate = new Google_Service_DisplayVideo_Date();
$startDate->setYear($startDateTime->format('Y'));
$startDate->setMonth($startDateTime->format('n'));
$startDate->setDay($startDateTime->format('j'));
$dateRange->setStartDate($startDate);

// Create and assign an end date two weeks from now.
$endDateTime = new DateTime('today + 14 days');
$endDate = new Google_Service_DisplayVideo_Date();
$endDate->setYear($endDateTime->format('Y'));
$endDate->setMonth($endDateTime->format('n'));
$endDate->setDay($endDateTime->format('j'));
$dateRange->setendDate($endDate);

// Assign date range to flight.
$campaignFlight->setPlannedDates($dateRange);

// Assign flight to campaign.
$campaign->setCampaignFlight($campaignFlight);

// Create and set the frequency cap.
$frequencyCap = new Google_Service_DisplayVideo_FrequencyCap();
$frequencyCap->setMaxImpressions(10);
$frequencyCap->setTimeUnit('TIME_UNIT_DAYS');
$frequencyCap->setTimeUnitCount(1);
$campaign->setFrequencyCap($frequencyCap);

// Call the API, creating the campaign under the given advertiser.
$result = $this->service->advertisers_campaigns->create(
    advertiser-id,
    $campaign
);

// Display the new campaign.
printf('Campaign %s was created.\n', $result['name']);

Anzeigenauftrag erstellen

Hier finden Sie ein Beispiel für das Erstellen eines Anzeigenauftrags:

Java

// Create an insertion order object.
InsertionOrder insertionOrder = new InsertionOrder();
insertionOrder.setCampaignId(campaign-id);
insertionOrder.setDisplayName(display-name);
insertionOrder.setEntityStatus("ENTITY_STATUS_DRAFT");

// Create and add the pacing setting.
Pacing pacing = new Pacing();
pacing.setPacingPeriod("PACING_PERIOD_DAILY");
pacing.setPacingType("PACING_TYPE_EVEN");
pacing.setDailyMaxMicros(10000L);
insertionOrder.setPacing(pacing);

// Create and set the frequency cap.
FrequencyCap frequencyCap = new FrequencyCap();
frequencyCap.setTimeUnit("TIME_UNIT_DAYS");
frequencyCap.setTimeUnitCount(1);
frequencyCap.setMaxImpressions(10);
insertionOrder.setFrequencyCap(frequencyCap);

// Create and set the key performance indicator (KPI).
Kpi kpi = new Kpi();
kpi.setKpiType("KPI_TYPE_CPC");
kpi.setKpiAmountMicros(1000000L);
insertionOrder.setKpi(kpi);

// Create a budget object.
InsertionOrderBudget insertionOrderBudget = new InsertionOrderBudget();
insertionOrderBudget.setBudgetUnit("BUDGET_UNIT_CURRENCY");

// Create a budget segment object.
InsertionOrderBudgetSegment insertionOrderBudgetSegment =
   new InsertionOrderBudgetSegment();
insertionOrderBudgetSegment.setBudgetAmountMicros(100000L);

// Create the date range for the budget segment.
DateRange dateRange = new DateRange();

// Set the start date to one week from now and the end date to two weeks
// from now.
Calendar calendarStartDate = Calendar.getInstance().add(Calendar.DATE, 7);
Calendar calendarEndDate = Calendar.getInstance().add(Calendar.DATE, 14);
dateRange.setStartDate(
   new Date()
      .setYear(calendarStartDate.get(Calendar.YEAR))
      .setMonth(calendarStartDate.get(Calendar.MONTH))
      .setDay(calendarStartDate.get(Calendar.DAY_OF_MONTH)));
dateRange.setEndDate(
   new Date()
      .setYear(calendarEndDate.get(Calendar.YEAR))
      .setMonth(calendarEndDate.get(Calendar.MONTH))
      .setDay(calendarEndDate.get(Calendar.DAY_OF_MONTH)));

// Add the date range to the budget segment.
insertionOrderBudgetSegment.setDateRange(dateRange);

// Add budget segment list to the budget.
insertionOrderBudget
   .setBudgetSegments(ImmutableList.of(insertionOrderBudgetSegment));

// Set budget.
insertionOrder.setBudget(insertionOrderBudget);

// Set optimization objective.
insertionOrder.setOptimizationObjective("NO_OBJECTIVE");

// Configure the create request.
InsertionOrders.Create request =
   service.advertisers().insertionOrders()
       .create(advertiser-id, insertionOrder);

// Create the insertion order.
InsertionOrder response = request.execute();

// Display the new insertion order.
System.out.printf("InsertionOrder %s was created.", response.getName());

Python

# Create a future budget segment start and end dates.
startDate = date.today() + timedelta(days=7)
endDate = date.today() + timedelta(days=14)

# Create an insertion order object.
insertion_order_obj = {
    'campaignId' : campaign-id,
    'displayName': display-name,
    'entityStatus': 'ENTITY_STATUS_DRAFT',
    'pacing': {
        'pacingPeriod': 'PACING_PERIOD_DAILY',
        'pacingType': 'PACING_TYPE_EVEN',
        'dailyMaxMicros': 10000
    },
    'frequencyCap': {
        'maxImpressions': 10,
        'timeUnit': 'TIME_UNIT_DAYS',
        'timeUnitCount': 1
    },
    'kpi' : {
        'kpiType': 'KPI_TYPE_CPC',
        'kpiAmountMicros': 1000000
    },
    'budget': {
        'budgetUnit': 'BUDGET_UNIT_CURRENCY',
        'budgetSegments': [
            {
                'budgetAmountMicros': 100000,
                'dateRange': {
                    'startDate': {
                        'year': startDate.year,
                        'month': startDate.month,
                        'day': startDate.day
                    },
                    'endDate': {
                        'year': endDate.year,
                        'month': endDate.month,
                        'day': endDate.day
                    }
                }
            }
        ]
    },
    'optimizationObjective': 'NO_OBJECTIVE'
}

# Create the insertion order.
insertionOrder = service.advertisers().insertionOrders().create(
    advertiserId=advertiser-id,
    body=insertion_order_obj
).execute()

# Display the new insertion order.
print("Insertion Order %s was created." % insertionOrder["name"])

PHP

// Create an insertion order object.
$insertionOrder = new Google_Service_DisplayVideo_InsertionOrder();
$insertionOrder->setCampaignId(campaign-id);
$insertionOrder->setDisplayName(display-name);
$insertionOrder->setEntityStatus('ENTITY_STATUS_DRAFT');

// Create and add the pacing setting.
$pacing = new Google_Service_DisplayVideo_Pacing();
$pacing->setPacingPeriod('PACING_PERIOD_DAILY');
$pacing->setPacingType('PACING_TYPE_EVEN');
$pacing->setDailyMaxMicros(10000);
$insertionOrder->setPacing($pacing);

// Create and set the frequency cap.
$frequencyCap = new Google_Service_DisplayVideo_FrequencyCap();
$frequencyCap->setMaxImpressions(10);
$frequencyCap->setTimeUnit('TIME_UNIT_DAYS');
$frequencyCap->setTimeUnitCount(1);
$insertionOrder->setFrequencyCap($frequencyCap);

// Create and set the key performance indicator (KPI).
$kpi = new Google_Service_DisplayVideo_Kpi();
$kpi->setKpiType('KPI_TYPE_CPC');
$kpi->setKpiAmountMicros(1000000);
$insertionOrder->setKpi($kpi);

// Create a budget object.
$budget = new Google_Service_DisplayVideo_InsertionOrderBudget();
$budget->setBudgetUnit('BUDGET_UNIT_CURRENCY');

// Create a budget segment object.
$budgetSegment =
    new Google_Service_DisplayVideo_InsertionOrderBudgetSegment();
$budgetSegment->setBudgetAmountMicros(100000);

// Create a date range object for the budget segment.
$dateRange = new Google_Service_DisplayVideo_DateRange();

// Create and assign a start date one week from now.
$startDateTime = new DateTime('today + 7 days');
$startDate = new Google_Service_DisplayVideo_Date();
$startDate->setYear($startDateTime->format('Y'));
$startDate->setMonth($startDateTime->format('n'));
$startDate->setDay($startDateTime->format('j'));
$dateRange->setStartDate($startDate);

// Create and assign an end date two weeks from now.
$endDateTime = new DateTime('today + 14 days');
$endDate = new Google_Service_DisplayVideo_Date();
$endDate->setYear($endDateTime->format('Y'));
$endDate->setMonth($endDateTime->format('n'));
$endDate->setDay($endDateTime->format('j'));
$dateRange->setendDate($endDate);

// Assign date range to budget segment.
$budgetSegment->setDateRange($dateRange);

// Set budget segment.
$budget->setBudgetSegments(array($budgetSegment));

// Set budget object.
$insertionOrder->setBudget($budget);

// Set optimization object.
$insertionOrder->setOptimizationObjective('NO_OBJECTIVE');

// Call the API, creating the insertion order under the advertiser and
// campaign given.
$result = $this->service->advertisers_insertionOrders->create(
    advertiser-id,
    $insertionOrder
);

printf('Insertion Order %s was created.\n', $result['name']);

Werbebuchung erstellen

Hier ein Beispiel für das Erstellen einer Werbebuchung:

Java

// Create a line item object.
LineItem lineItem = new LineItem();
lineItem.setInsertionOrderId(insertion-order-id);
lineItem.setDisplayName(display-name);
lineItem.setLineItemType("LINE_ITEM_TYPE_DISPLAY_DEFAULT");
lineItem.setEntityStatus("ENTITY_STATUS_DRAFT");

// Create and set the line item flight.
LineItemFlight lineItemFlight = new LineItemFlight();
lineItemFlight
   .setFlightDateType("LINE_ITEM_FLIGHT_DATE_TYPE_INHERITED");
lineItem.setFlight(lineItemFlight);

// Create and set the line item budget.
LineItemBudget lineItemBudget = new LineItemBudget();
lineItemBudget
   .setBudgetAllocationType("LINE_ITEM_BUDGET_ALLOCATION_TYPE_FIXED");
lineItem.setBudget(lineItemBudget);

// Create and set the pacing setting.
Pacing pacing = new Pacing();
pacing.setPacingPeriod("PACING_PERIOD_DAILY");
pacing.setPacingType("PACING_TYPE_EVEN");
pacing.setDailyMaxMicros(10000L);
lineItem.setPacing(pacing);

// Create and set the frequency cap.
FrequencyCap frequencyCap = new FrequencyCap();
frequencyCap.setTimeUnit("TIME_UNIT_DAYS");
frequencyCap.setTimeUnitCount(1);
frequencyCap.setMaxImpressions(10);
lineItem.setFrequencyCap(frequencyCap);

// Create and set the partner revenue model.
PartnerRevenueModel partnerRevenueModel = new PartnerRevenueModel();
partnerRevenueModel
   .setMarkupType("PARTNER_REVENUE_MODEL_MARKUP_TYPE_CPM");
partnerRevenueModel.setMarkupAmount(10L);
lineItem.setPartnerRevenueModel(partnerRevenueModel);

// Set the list of IDs of the creatives associated with the line item.
lineItem.setCreativeIds(creative-ids);

// Create and set the bidding strategy.
BiddingStrategy biddingStrategy = new BiddingStrategy();
biddingStrategy
   .setFixedBid(new FixedBidStrategy().setBidAmountMicros(100000L));
lineItem.setBidStrategy(biddingStrategy);

// Declare whether or not the line item will serve EU political ads.
lineItem.setContainsEuPoliticalAds(eu-political-advertising-status);

// Configure the create request.
LineItems.Create request =
   service.advertisers().lineItems().create(advertiser-id, lineItem);

// Create the line item.
LineItem response = request.execute();

// Display the new line item.
System.out.printf("LineItem %s was created.", response.getName());

Python

# Create an line item object.
line_item_obj = {
    'insertionOrderId' : insertion-order-id,
    'displayName': display-name,
    'lineItemType': 'LINE_ITEM_TYPE_DISPLAY_DEFAULT',
    'entityStatus': 'ENTITY_STATUS_DRAFT',
    'flight': {
        'flightDateType': 'LINE_ITEM_FLIGHT_DATE_TYPE_INHERITED'
    },
    'budget': {
        'budgetAllocationType': 'LINE_ITEM_BUDGET_ALLOCATION_TYPE_FIXED'
    },
    'pacing': {
        'pacingPeriod': 'PACING_PERIOD_DAILY',
        'pacingType': 'PACING_TYPE_EVEN',
        'dailyMaxMicros': 10000
    },
    'frequencyCap': {
        'timeUnit': 'TIME_UNIT_DAYS',
        'timeUnitCount': 1,
        'maxImpressions': 10
    },
    'partnerRevenueModel': {
        'markupType': 'PARTNER_REVENUE_MODEL_MARKUP_TYPE_CPM',
        'markupAmount': 10
    },
    'creativeIds': creative-ids,
    'bidStrategy': {
        'fixedBid': {
            'bidAmountMicros': 100000
        }
    },
    'containsEuPoliticalAds': eu-political-advertising-status
}

# Create the line item.
lineItem = service.advertisers().lineItems().create(
    advertiserId=advertiser-id,
    body=line_item_obj
).execute()

# Display the new line item.
print("Line Item %s was created." % lineItem["name"])

PHP

// Create a line item object.
$lineItem = new Google_Service_DisplayVideo_LineItem();
$lineItem->setInsertionOrderId(insertion-order-id);
$lineItem->setDisplayName(display-name);
$lineItem->setLineItemType('LINE_ITEM_TYPE_DISPLAY_DEFAULT');
$lineItem->setEntityStatus('ENTITY_STATUS_DRAFT');

// Create and set the line item flight.
$flight = new Google_Service_DisplayVideo_LineItemFlight();
$flight->setFlightDateType('LINE_ITEM_FLIGHT_DATE_TYPE_INHERITED');
$lineItem->setFlight($flight);

// Create and set the line item budget.
$budget = new Google_Service_DisplayVideo_LineItemBudget();
$budget->setBudgetAllocationType(
    'LINE_ITEM_BUDGET_ALLOCATION_TYPE_FIXED'
);
$lineItem->setBudget($budget);

// Create and set the pacing setting.
$pacing = new Google_Service_DisplayVideo_Pacing();
$pacing->setPacingPeriod('PACING_PERIOD_DAILY');
$pacing->setPacingType('PACING_TYPE_EVEN');
$pacing->setDailyMaxMicros(10000);
$lineItem->setPacing($pacing);

// Create and set the frequency cap.
$frequencyCap = new Google_Service_DisplayVideo_FrequencyCap();
$frequencyCap->setMaxImpressions(10);
$frequencyCap->setTimeUnit('TIME_UNIT_DAYS');
$frequencyCap->setTimeUnitCount(1);
$lineItem->setFrequencyCap($frequencyCap);

// Create and set the partner revenue model.
$partnerRevenueModel =
    new Google_Service_DisplayVideo_PartnerRevenueModel();
$partnerRevenueModel->setMarkupType(
    'PARTNER_REVENUE_MODEL_MARKUP_TYPE_CPM'
);
$partnerRevenueModel->setMarkupAmount(10);
$lineItem->setPartnerRevenueModel($partnerRevenueModel);

// Set the list of IDs of the creatives associated with the line item.
lineItem >setCreativeIds(creative-ids);

// Create and set the bidding strategy.
$biddingStrategy =  new Google_Service_DisplayVideo_BiddingStrategy();
$fixedBidStrategy = new Google_Service_DisplayVideo_FixedBidStrategy();
$fixedBidStrategy->setBidAmountMicros(100000);
$biddingStrategy->setFixedBid($fixedBidStrategy);
$lineItem->setBidStrategy($biddingStrategy);

// Declare whether or not the line item will serve EU political ads.
$lineItem->setContainsEuPoliticalAds(eu-political-advertising-status);

// Create the line item.
$result = $this->service->advertisers_lineItems->create(
    advertiser-id,
    $lineItem
);

printf('Line Item %s was created.\n', $result['name']);

Standardwerbebuchungen erstellen

Werbebuchungspositionen können mit Standardkonfigurationen generiert werden, die durch ein bestimmtes LineItemType sowie die vorhandenen Konfigurationen der übergeordneten Einfügereihenfolge bestimmt werden. Im Gegensatz zur Erstellung von Standard-API-Werbebuchungen wird Standardwerbebuchungen bei der Generierung dasselbe Targeting wie der übergeordneten Einfügereihenfolge zugewiesen. Das ist ähnlich wie in der Benutzeroberfläche.

Hier ein Beispiel für das Generieren einer Standard-Werbebuchung:

Java

// Create a default line item generation request.
GenerateDefaultLineItemRequest defaultLineItemRequest =
    new GenerateDefaultLineItemRequest();
defaultLineItemRequest.setInsertionOrderId(insertion-order-id);
defaultLineItemRequest.setDisplayName(display-name);
defaultLineItemRequest.setLineItemType("LINE_ITEM_TYPE_DISPLAY_DEFAULT");
defaultLineItemRequest.setContainsEuPoliticalAds(eu-political-advertising-status);

// Configure the request.
LineItems.GenerateDefault request =
    service
        .advertisers()
        .lineItems()
        .generateDefault(advertiser-id, defaultLineItemRequest);

// Generate the default line item.
LineItem response = request.execute();

// Display the new line item.
System.out.printf("LineItem %s was created.", response.getName());

Python

# Create a default line item generation request.
default_li_request = {
    'insertionOrderId' : insertion-order-id,
    'displayName': display-name,
    'lineItemType': 'LINE_ITEM_TYPE_DISPLAY_DEFAULT',
    'containsEuPoliticalAds': eu-political-advertising-status
}

# Generate the default line item.
line_item = service.advertisers().lineItems().generateDefault(
    advertiserId=advertiser-id,
    body=default_li_request
).execute()

# Display the new line item.
print("Line Item %s was created." % lineItem["name"])

PHP

// Create a default line item generation request.
$defaultLineItemRequest =
    new Google_Service_DisplayVideo_GenerateDefaultLineItemRequest();
$defaultLineItemRequest->setInsertionOrderId(insertion-order-id);
$defaultLineItemRequest->setDisplayName(display-name);
$defaultLineItemRequest->setLineItemType('LINE_ITEM_TYPE_DISPLAY_DEFAULT');
$defaultLineItemRequest->setContainsEuPoliticalAds(eu-political-advertising-status);

// Generate the default line item.
$result = $this->service->advertisers_lineItems->generateDefault(
    advertiser-id,
    $defaultLineItemRequest
);

// Display the new line item.
printf('Line Item %s was created.\n', $result['name']);

Werbebuchungen duplizieren

Vorhandene Werbebuchungen können dupliziert werden. Dadurch wird unter demselben Anzeigenauftrag eine neue Werbebuchung mit denselben Konfigurationen und Targeting-Einstellungen wie die vorhandene Werbebuchung erstellt.

So duplizieren Sie eine vorhandene Werbebuchung:

Java

// Create the duplicate line item request body.
DuplicateLineItemRequest requestBody = new DuplicateLineItemRequest();
requestBody.setTargetDisplayName(target-display-name);
requestBody.setContainsEuPoliticalAds(eu-political-advertising-status);

// Configure the request.
LineItems.Duplicate request = service.advertisers().lineItems()
    .duplicate(advertiser-id, line-item-id, requestBody);

// Duplicate the line item.
DuplicateLineItemResponse response = request.execute();

// Display the line item ID of the new duplicate line item.
System.out.printf("A duplicate line item with the ID %s was created.",
    response.getDuplicateLineItemId());

Python

# Create the duplicate line item request body.
duplicate_request = {
    'targetDisplayName': target-display-name,
    'containsEuPoliticalAds': eu-political-advertising-status
}

# Duplicate the line item.
response = service.advertisers().lineItems().duplicate(
    advertiserId=advertiser-id,
    lineItemId=line-item-id,
    body=duplicate_request
).execute()

# Display the line item ID of the new duplicate line item.
print("A duplicate line item with the ID %s was created."
      % response["duplicateLineItemId"])

PHP

// Create the duplicate line item request body.
$requestBody = new Google_Service_DisplayVideo_DuplicateLineItemRequest();
$requestBody->setTargetDisplayName(target-display-name);
$requestBody->setContainsEuPoliticalAds(eu-political-advertising-status);

// Call the API, duplicating the line item.
$response = $service
    ->advertisers_lineItems
    ->duplicate(
        advertiser-id,
        line-item-id,
        $requestBody
    );

// Display the line item ID of the new duplicate line item.
printf(
    'A duplicate line item with the ID %s was created.',
    $response->getDuplicateLineItemId()
);