כפי שצוין במדריך למפתחים, מערכי נתונים יכולים להתייחס למושגים שהוגדרו במערכי נתונים אחרים. באופן ספציפי, Google יצרה קבוצת מערכי נתונים של 'קונספט קנוני' (Canonical Concept) לשימוש במגוון רחב של מקרים. בין היתרונות הנוספים, קישור לחשבונות האלה מאפשר:
- שליטה בתצוגה החזותית של נתונים (למשל, צבעים, יחידות וכו')
- ציון הערות לגבי נתונים
- הגדרת נקודות זמן באופן עקבי
- להפוך מושגים לניתנים למיפוי
- הפחיתו את הזנת הנתונים בזמן השימוש במושגים גיאוגרפיים נפוצים (למשל, מדינות)
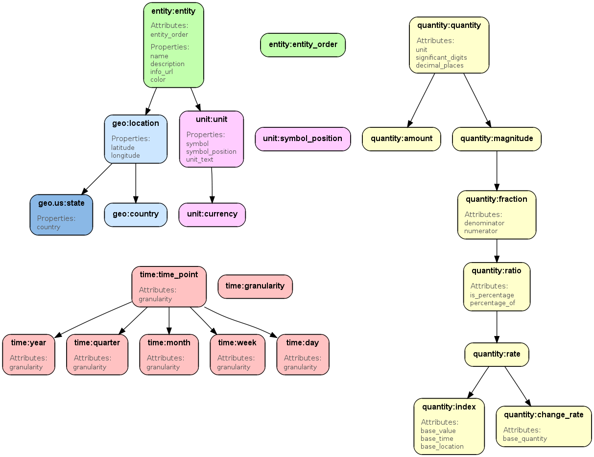
בטבלה שלמטה מוצג סיכום של מערכי הנתונים האלה:
| שם מערך הנתונים | תיאור | קישורים |
|---|---|---|
| ישות | מושגי ישויות ב-DSPL | מסמכי תיעוד XML |
| geo | מושגים גיאוגרפיים עולמיים | מסמכי תיעוד XML |
| geo.us | מושגים גיאוגרפיים ספציפיים לארה"ב | מסמכי תיעוד XML |
| quantity | מושגי כמויות | מסמכי תיעוד XML |
| שעה | מושגי זמן | מסמכי תיעוד XML |
| יחידה | מושגי יחידות | מסמכי תיעוד XML |
פרטים נוספים זמינים בקישורים למסמכי התיעוד שלמעלה.
זהירות: חלק מהמושגים הקנוניים המתועדים כאן לא מוצגים (עדיין) ב-Public Data Explorer. לפרטים נוספים אפשר לעיין בפריט השאלות הנפוצות הזה.
תרשים קשרי הקונספט
האיור הבא מסכם את המושגים הקנוניים המתועדים. כל צומת מייצג קונספט אחד (הצבע מקודד לפי מערך נתונים), בעוד שהחיצים בין המושגים מייצגים יחסי ירושה (למשל, quantity:count מתאר את quantity:quantity). לחיצה על צומת באיור תעביר אותך לתיעוד של הקונספט המתאים.