Tipos de distribuciones a priori predeterminadas para las variables de tratamiento

Meridian ofrece varias formas de parametrizar el efecto causal de cada variable de tratamiento en el KPI. Nos referimos a cada opción como una parametrización del modelo diferente. En la inferencia bayesiana, se debe establecer una distribución a priori en los parámetros del modelo. Por lo tanto, la parametrización del modelo determina a qué se aplica precisamente la distribución a priori que se está configurando.

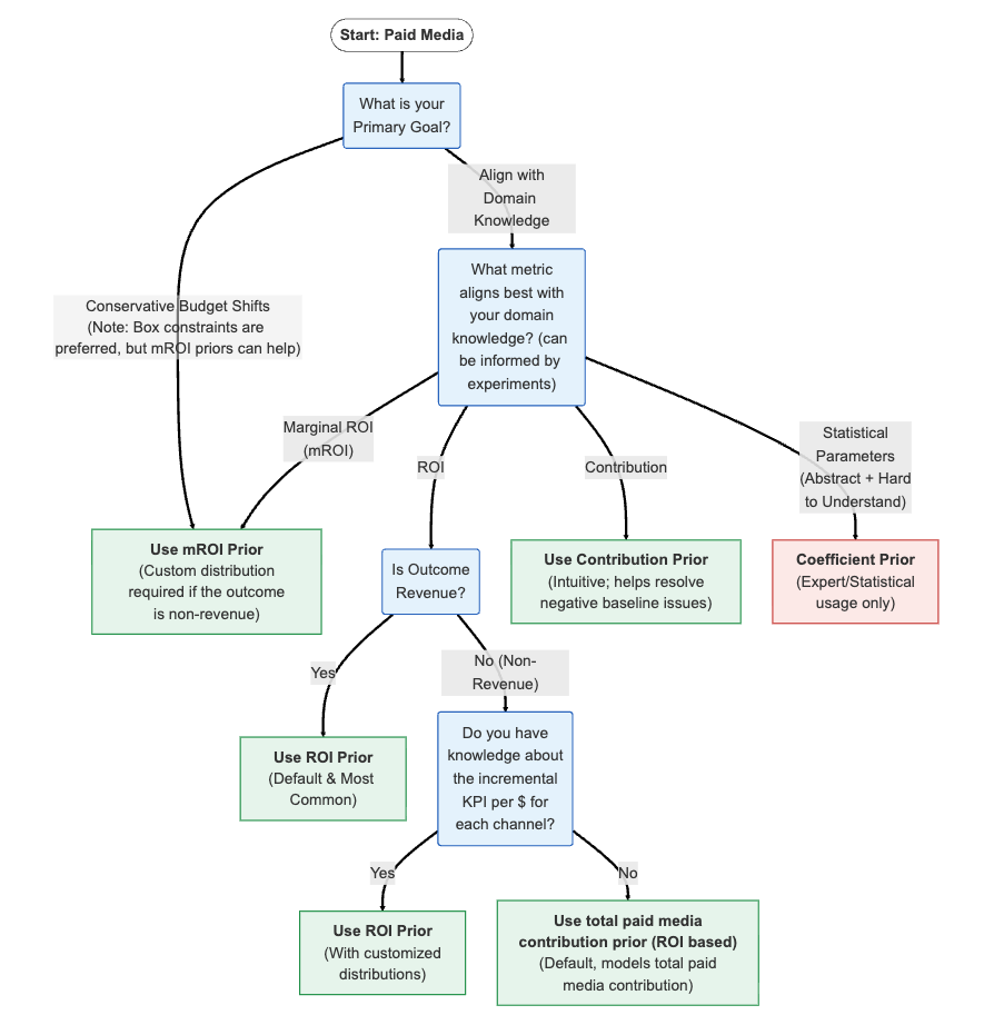
Se puede especificar el tipo de distribución a priori para cada tipo de tratamiento. ModelSpec contiene los argumentos media_prior_type, rf_prior_type, organic_media_prior_type, organic_rf_prior_type y non_media_treatments_prior_type, que te permiten especificar si se coloca una distribución a priori en el ROI, el mROI, la contribución o la media del coeficiente. (Las distribuciones a priori del ROI y el mROI solo están disponibles para los medios pagados).

El objeto PriorDistribution tiene un argumento para cada combinación de tipo de tratamiento y tipo de distribución a priori. Para cada tipo de tratamiento, solo se usa el argumento correspondiente al tipo de distribución a priori seleccionado. Los demás se ignoran. Por ejemplo, los argumentos correspondientes a los medios pagados sin datos de alcance y frecuencia son roi_m, mroi_m, contribution_m y beta_m. Si media_prior_type es 'roi', se usa roi_m y se ignoran los demás.

Cada parametrización del modelo tiene una distribución a priori predeterminada diferente. En las siguientes tablas, se resumen las distribuciones a priori predeterminadas de cada parametrización del modelo.

En la siguiente tabla, se ofrece un resumen de la parametrización del modelo y de las distribuciones a priori predeterminadas en relación con el efecto causal de los medios pagados en el KPI. Estas varían según los argumentos media_prior_type y rf_prior_type en ModelSpec. La parametrización del modelo y las distribuciones a priori predeterminadas también dependen de si el resultado son los ingresos. El resultado son los ingresos cuando el KPI corresponde a los ingresos o cuando se pasa revenue_per_kpi a InputData. El resultado no son los ingresos ("no es de ingresos") cuando el KPI no corresponde a los ingresos y no se pasa revenue_per_kpi a InputData. En la tabla, también se incluye una columna que indica el parámetro correspondiente en el contenedor PriorDistribution, que permite personalizar la distribución a priori.

Tipo de modelo Distribución a priori predeterminada
media_prior_type/rf_prior_type Resultado Tipo de distribución a priori Parámetro en PriorDistribution
'roi' (predeterminada) Ingresos ROI roi_m, roi_rf
'roi' (predeterminada) No es de ingresos Contribución total de los medios pagados roi_m, roi_rf
'mroi' Ingresos mROI mroi_m, mroi_rf
'mroi' No es de ingresos No hay una configuración predeterminada, sino que se debe establecer mroi_m, mroi_rf
'contribution' Ingresos Contribución contribution_m, contribution_rf
'contribution' No es de ingresos Contribución contribution_m, contribution_rf
'coefficient' Ingresos Coeficiente beta_m, beta_rf
'coefficient' No es de ingresos Coeficiente beta_m, beta_rf

La distribución que se usa como distribución a priori predeterminada de cada parametrización del modelo se resume en Distribuciones a priori predeterminadas.

Para cada situación que se menciona en la tabla, se debe establecer una distribución a priori personalizada. Para ello, utiliza el parámetro de PriorDistribution adecuado que se indica en la tabla. Al establecer una distribución a priori personalizada, es importante comprender a qué se aplica. Para obtener más información sobre las definiciones de ROI, mROI y contribución, consulta Parametrización del ROI, el mROI y las contribuciones. Para obtener más información sobre la definición de un coeficiente, consulta la especificación del modelo. Consulta Distribución a priori personalizada de la contribución total de los medios pagados para obtener más información al respecto.

Medios orgánicos

La distribución a priori predeterminada para los efectos de tratamiento de las variables de medios orgánicos se especifican por medio de los argumentos organic_media_prior_type y organic_rf_prior_type. Las opciones son 'contribution' y 'coefficient', y 'contribution' es la predeterminada. Si se usan distribuciones a priori de contribución, se especifica una distribución a priori en los parámetros contribution_om y contribution_orf. Si se usan las distribuciones a priori de los coeficientes, se especifica una distribución a priori en los parámetros beta_om y beta_orf.

Tratamientos que no son de medios

La distribución a priori predeterminada para los efectos de tratamiento de las variables que no son de medios se especifican por medio del argumento non_media_treatments_prior_type. Las opciones son 'contribution' y 'coefficient', y 'contribution' es la predeterminada, independientemente de si el resultado son los ingresos. Si se usan las distribuciones a priori de contribución, se especifica una distribución a priori en el parámetro contribution_n. Si se usan las distribuciones a priori de los coeficientes, se especifica una distribución a priori en el parámetro gamma_n.