
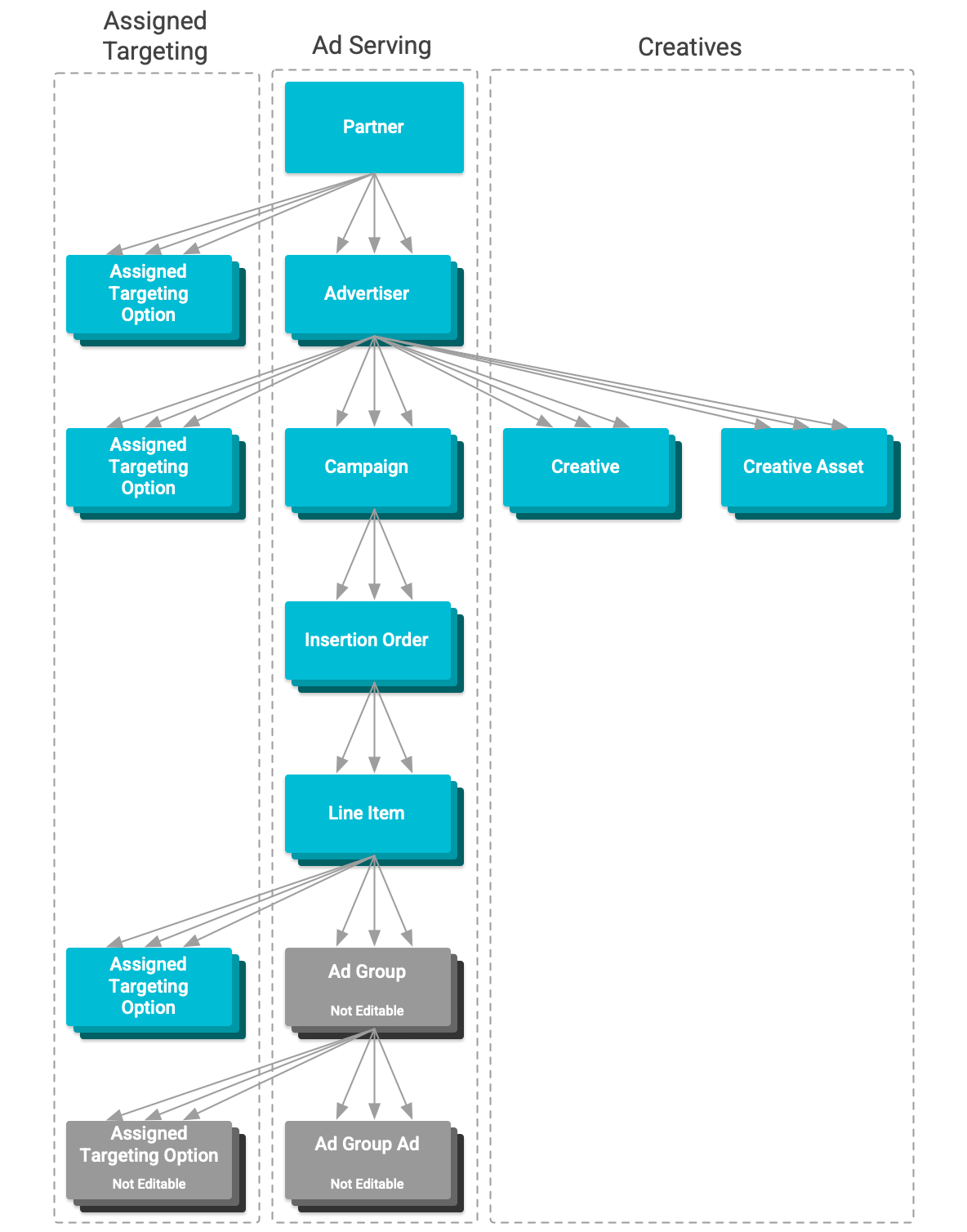
Display & Video 360 ha una gerarchia delle risorse. Ogni tipo di risorsa ha uno scopo e impostazioni che influiscono sulla pubblicazione degli annunci.
Questa tabella elenca ogni tipo di risorsa nella gerarchia dal più alto al più basso.
| Tipi di risorse | |
|---|---|
| Partner | PartnerI partner possiedono più inserzionisti. Applicano un ulteriore targeting per la sicurezza del brand e altre impostazioni a questi inserzionisti. Forniscono inoltre l'accesso alle risorse utilizzate nel targeting e alle attività Floodlight utilizzate nel monitoraggio delle conversioni. I partner e il relativo targeting non possono essere modificati tramite l'API. |
| Inserzionisti | AdvertiserGli inserzionisti sono proprietari di più campagne pubblicitarie. Applicano il targeting per la sicurezza del brand e altre impostazioni generali agli annunci pubblicati al loro interno. Inoltre, sono proprietari degli oggetti creatività utilizzati negli annunci pubblicati al suo interno e forniscono l'accesso alle risorse utilizzate nel targeting. |
| Campagne | CampaignLe campagne contengono più ordini di inserzione. Non applicano le impostazioni ai loro ordini di inserzione. Le loro impostazioni fungono da quadro di riferimento per misurare i progressi e il successo degli annunci pubblicati al loro interno. |
| Ordini di inserzione | InsertionOrderGli ordini di inserzione contengono più elementi pubblicitari. Forniscono valori predefiniti per le impostazioni degli elementi pubblicitari assenti. |
| Elementi pubblicitari | LineItemGli elementi pubblicitari sono risorse che controllano quali annunci vengono pubblicati, quando vengono pubblicati e a chi vengono pubblicati. Gli elementi pubblicitari YouTube e partner e il relativo targeting non possono essere modificati tramite l'API. |
| Gruppi di annunci | AdGroupI gruppi di annunci sono risorse che raggruppano gli annunci YouTube e partner in un elemento pubblicitario in base al formato dell'annuncio. I gruppi di annunci e il relativo targeting non possono essere modificati tramite l'API. |
| Annunci | AdGroupAdGli annunci sono risorse che definiscono un annuncio YouTube e partner pubblicato. Gli annunci non possono essere modificati utilizzando l'API. |