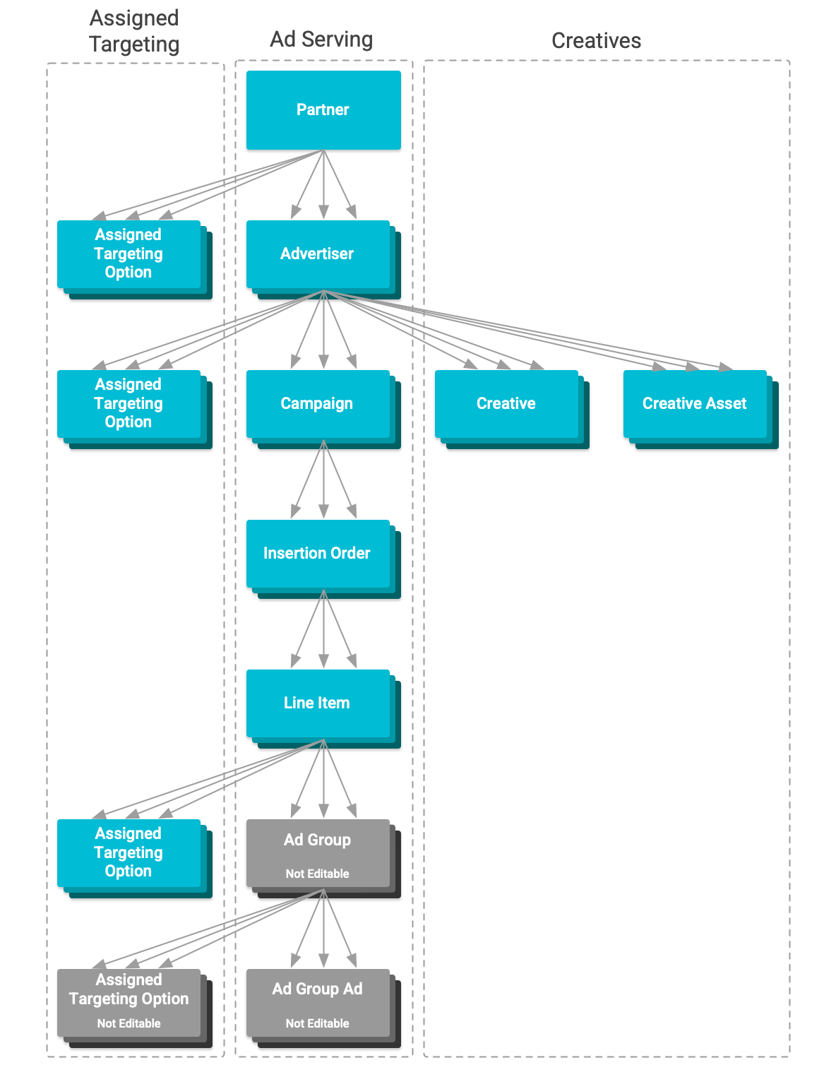
Gerarchia delle risorse

Diagramma della gerarchia delle risorse

Display & Video 360 ha una gerarchia delle risorse. Ogni tipo di risorsa ha uno scopo e impostazioni che influiscono sulla pubblicazione degli annunci.

Questa tabella elenca ogni tipo di risorsa nella gerarchia dal più alto al più basso.

Tipi di risorse
Partner Partner
I partner possiedono più inserzionisti. Applicano un ulteriore targeting per la sicurezza del brand e altre impostazioni a questi inserzionisti. Forniscono inoltre l'accesso alle risorse utilizzate nel targeting e alle attività Floodlight utilizzate nel monitoraggio delle conversioni. I partner e il relativo targeting non possono essere modificati tramite l'API.
Inserzionisti Advertiser
Gli inserzionisti sono proprietari di più campagne pubblicitarie. Applicano il targeting per la sicurezza del brand e altre impostazioni generali agli annunci pubblicati al loro interno. Inoltre, sono proprietari degli oggetti creatività utilizzati negli annunci pubblicati al suo interno e forniscono l'accesso alle risorse utilizzate nel targeting.
Campagne Campaign
Le campagne contengono più ordini di inserzione. Non applicano le impostazioni ai loro ordini di inserzione. Le loro impostazioni fungono da quadro di riferimento per misurare i progressi e il successo degli annunci pubblicati al loro interno.
Ordini di inserzione InsertionOrder
Gli ordini di inserzione contengono più elementi pubblicitari. Forniscono valori predefiniti per le impostazioni degli elementi pubblicitari assenti.
Elementi pubblicitari LineItem
Gli elementi pubblicitari sono risorse che controllano quali annunci vengono pubblicati, quando vengono pubblicati e a chi vengono pubblicati. Gli elementi pubblicitari YouTube e partner e il relativo targeting non possono essere modificati tramite l'API.
Gruppi di annunci AdGroup
I gruppi di annunci sono risorse che raggruppano gli annunci YouTube e partner in un elemento pubblicitario in base al formato dell'annuncio. I gruppi di annunci e il relativo targeting non possono essere modificati tramite l'API.
Annunci AdGroupAd
Gli annunci sono risorse che definiscono un annuncio YouTube e partner pubblicato. Gli annunci non possono essere modificati utilizzando l'API.