Card API được xác định theo các dịch vụ riêng biệt tạo ra nhiều luồng.
| Flow | Nội dung mô tả | Tác động đối với Tài khoản của Khách hàng |
|---|---|---|
| CardVerification | Xác minh liệu thẻ của người dùng có hợp lệ hay không. | Không nội dung nào. |
| FundsTransfer | Chuyển tiền từ tài khoản của người dùng cho một giao dịch mua. | Thông tin về một tin nhắn thu thập về tiền của khách hàng. |
| ReserveCapture | Đặt trước tiền trên tài khoản của người dùng và sau đó có thể thu thập không đồng bộ họ sau này. | Gửi thông điệp kép, đặt trước và nhận lại tiền của khách hàng. |
| Hoàn tiền | Trả lại tiền vào tài khoản của người dùng mà tài khoản của người dùng đã ghi nhận bằng FundsTransfer hoặc ReserveCapture. | Đã hoàn lại tiền cho người dùng. |
CardVerification
Quy trình CardVerify bao gồm một phương thức duy nhất do Nhà tích hợp thanh toán triển khai. VerifyCard được dùng để xác thực thẻ của người dùng. Việc này thường được thực hiện với lệnh uỷ quyền $0 hoặc $1, nhưng không có khoản tiền nào được ghi nhận cho quy trình này.

FundsTransfer
Luồng tiền chuyển bao gồm một phương thức duy nhất do Công cụ tích hợp thanh toán triển khai. Capture dùng để nhận tiền từ tài khoản của người dùng. Phương thức này sẽ kiểm tra đồng bộ số tiền còn trống và ghi nhận số tiền đó.

Chụp trước
Quy trình ReserveCapture bao gồm nhiều phương thức do cả Trình tích hợp thanh toán và Google triển khai. Đây là quy trình thanh toán thông báo kép, trong đó tiền được đặt trước một cách đồng bộ trước, sau đó được thu thập không đồng bộ. Sau khi đã đặt trước tiền, hệ thống có thể ghi lại hoặc huỷ yêu cầu đặt chỗ. Việc thu giữ sẽ bắt đầu quá trình chuyển tiền và yêu cầu huỷ sẽ giải phóng khoản tiền giữ lại trong tiền của người dùng.
Trình tích hợp thanh toán sẽ triển khai các phương thức ReserveFunds (Ngân sách đặt trước), AsynchronousCaptureFundsReservation và AsynchronousCancelFundsReservation, đồng thời Google sẽ triển khai các phương thức CaptureFundsReservationResultNotification và CancelFundsReservationResultNotification
Ghi lại luồng

Huỷ quy trình

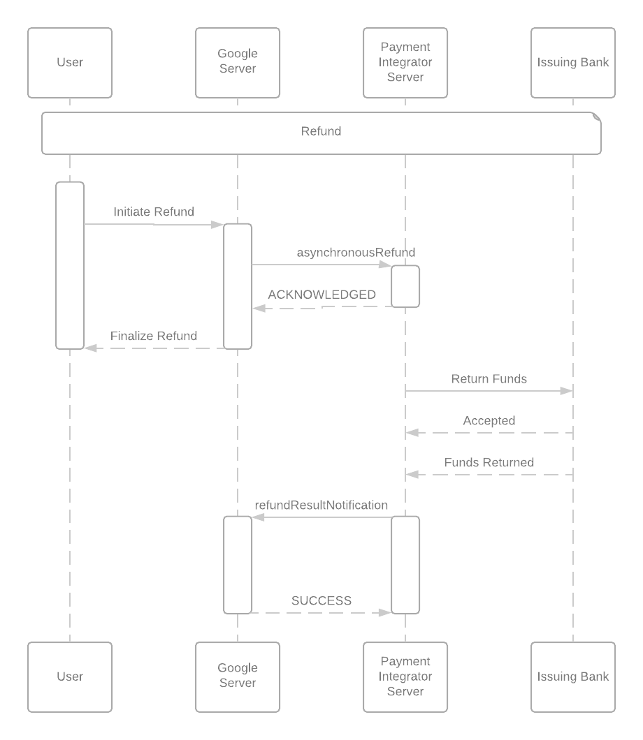
Hoàn tiền
Quy trình hoàn tiền bao gồm một phương thức do Nhà tích hợp thanh toán triển khai và một phương thức do Google triển khai. Mã này dùng để trả lại số tiền đã thu được thông qua các quy trình FundsTransfer hoặc ReserveCapture. Trình tích hợp thanh toán triển khai AsynchronousRefund và Google triển khai RefundResultNotification

Bồi hoàn
Quy trình hoàn tiền vẫn đang trong quá trình phát triển. Khi đã sẵn sàng, bạn có thể tìm thấy tài liệu của tài liệu ở đây.