Card API, çeşitli akışlar oluşturan farklı hizmetler tarafından tanımlanır.
| Akma | Açıklama | Müşterinin Hesabı Üzerindeki Etki |
|---|---|---|
| CardVerification | Bir kullanıcının kartının geçerli olup olmadığını doğrular. | Yok. |
| FundsTransfer | Bir satın alma işlemi için kullanıcının hesabından para transferi yapma. | Müşterinin ödemelerinin tek bir mesajla alınması. |
| ReserveCapture | Kullanıcının hesabında fonlar ayırır ve ardından eşzamansız olarak bu fonları daha sonra ele geçirebilir. | Çift mesaj, rezervasyon ve müşterinin paralarının daha sonra alınması. |
| Geri ödeme | Fon Transferi veya Rezerv Yakalama ile toplanan parayı kullanıcının hesabına iade eder. | Para kullanıcıya iade edildi. |
CardVerification
CardDoğrulama akışı, Ödeme Entegratörü tarafından uygulanan tek bir yöntemden oluşur. VerifyCard kullanıcının kartını doğrulamak için kullanılır. Bu işlem genellikle 0 veya 1 ABD doları tutarında yetkilendirmeyle gerçekleştirilir ancak bu akış için hiçbir zaman para kaydedilmez.

FundsTransfer
Fon Transferi akışı, Ödeme Entegratörü tarafından uygulanan tek bir yöntemden oluşur. Yakalama, bir kullanıcının hesabındaki parayı yakalamak için kullanılır. Bu yöntem, eşzamanlı olarak kullanılabilir fonları kontrol eder ve bu fonları yakalar.

Rezerv Yakalama
Reserve Yakalama akışı, hem Ödeme Entegratörü hem de Google tarafından uygulanan birden fazla yöntemden oluşur. Fonların önce eşzamanlı olarak ayrıldığı ve daha sonra eşzamansız olarak yakalandığı çift mesajlı bir ödeme akışıdır. Para ayrıldıktan sonra rezervasyon alınabilir veya iptal edilebilir. Yakalama, para geçişini başlatır ve iptal işlemi, kullanıcının parasındaki bekletmeyi iptal eder.
Ödeme Entegratörü ReserveFunds, AsynchronousCaptureFundsReservation ve AsynchronousCancelFundsReservation yöntemlerini; Google, CaptureFundsReservationResultNotification ve CancelFundsReservationResultNotification yöntemlerini uygular.
Akışı Yakala

Akışı İptal Et

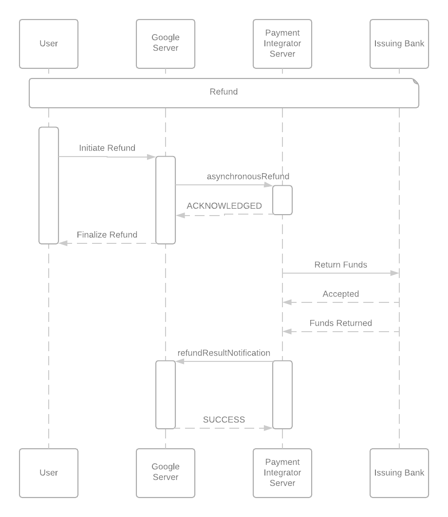
Geri ödeme
Geri ödeme akışı, Ödeme Entegratörü tarafından uygulanan bir yöntem ile Google tarafından uygulanan bir yöntemden oluşur. Fon Transferi veya Rezerv Yakalama akışları yoluyla elde edilen fonları iade etmek için kullanılır. Ödeme Entegratörü, AsynchronousRefund ve Google, RefundResultNotification'ni uygular.

Ters ibraz
Ters ibraz akışı hâlâ geliştirme aşamasındadır. Hazır olduğunda belgelerine bu bölümden ulaşabilirsiniz.