Card API определяется отдельными сервисами, которые создают несколько потоков.
| Поток | Описание | Влияние на учетную запись клиента |
|---|---|---|
| Проверка карты | Проверяет, действительна ли карта пользователя или нет. | Никто. |
| Перевод средств | Перевод средств со счета пользователя на покупку. | Сбор средств клиента в одном сообщении. |
| Резервный захват | Резервирует средства на счете пользователя, а затем асинхронно может захватить их позже. | Двойное сообщение, резервирование и последующий захват средств клиента. |
| Возвращать деньги | Возвращает средства на счет пользователя, полученные с помощью FundsTransfer или ReserveCapture. | Средства возвращены пользователю. |
Проверка карты
Поток CardVerification состоит из одного метода, реализованного интегратором платежей. VerifyCard используется для проверки карты пользователя. Обычно это делается с помощью авторизации в размере 0 или 1 доллара США, но средства для этого потока никогда не захватываются.

Перевод средств
Поток FundsTransfer состоит из одного метода, реализованного интегратором платежей. Capture используется для захвата средств со счета пользователя. Этот метод синхронно проверяет наличие доступных средств и фиксирует эти средства.

Резервный захват
Поток ReserveCapture состоит из нескольких методов, реализованных как платежным интегратором, так и Google. Это поток платежей с двойным сообщением, при котором средства сначала резервируются синхронно, а затем фиксируются асинхронно. После того, как средства зарезервированы, резервирование можно зафиксировать или отменить. Захват инициирует движение денег, а отмена разблокирует средства пользователя.
Интегратор платежей реализует методы ReserveFunds , AsynchronousCaptureFundsReservation и AsynchronousCancelFundsReservation , а Google реализует методы CaptureFundsReservationResultNotification и CancelFundsReservationResultNotification .
Захват потока

Отменить поток

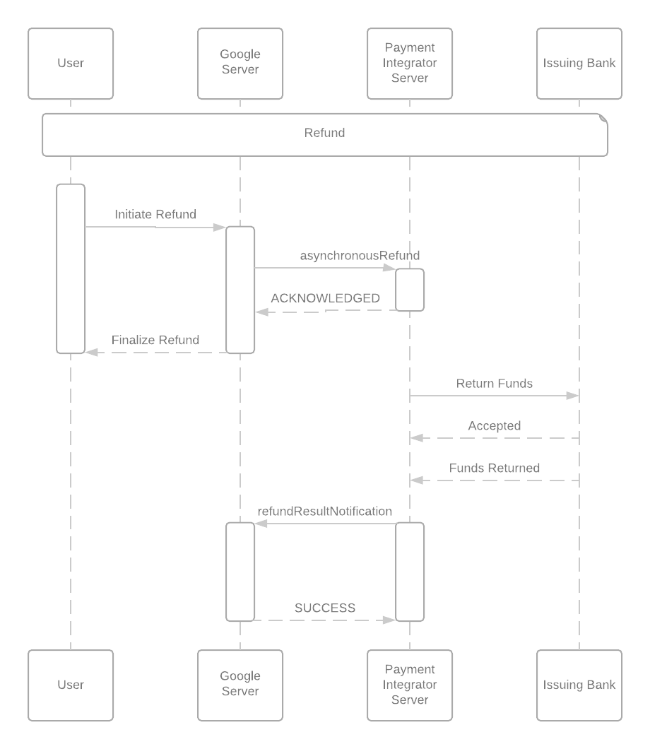
Возвращать деньги
Поток возврата состоит из метода, реализованного Платежным интегратором, и метода, реализованного Google. Он используется для возврата средств, полученных с помощью потоков FundsTransfer или ReserveCapture. Интегратор платежей реализует AsynchronousRefund , а Google реализует RefundResultNotification.

Возвратный платеж
Поток Chargeback все еще находится в разработке. Когда документация будет готова, ее можно будет найти здесь.