A API Card é definida por serviços distintos que criam vários fluxos.
| Fluxo | Descrição | Impacto na conta do cliente |
|---|---|---|
| CardVerification | Verifica se o cartão de um usuário é válido ou não. | Nenhum. |
| FundsTransfer | Transfira fundos da conta de um usuário para uma compra. | Captura de uma única mensagem dos fundos do cliente. |
| ReserveCapture | Reserva fundos na conta de um usuário e pode capturar os fundos de forma assíncrona mais tarde. | Mensagem dupla, reserva e captura subsequente dos fundos do cliente. |
| Reembolso | Retorna fundos para a conta de um usuário que foram capturados por uma FundsTransfer ou por uma ReserveCapture. | Os fundos foram devolvidos ao usuário. |
CardVerification
O fluxo CardVerificação é composto por um único método implementado pelo integrador de pagamentos. VerifyCard é usado para validar o cartão de um usuário. Isso normalmente é feito com uma autorização de US $0 ou US $1, mas nenhum valor é capturado para esse fluxo.

FundsTransfer
O fluxo de FundsTransfer é composto por um único método implementado pelo integrador de pagamentos. Capture é usado para capturar fundos da conta de um usuário. Esse método verifica de maneira síncrona se há fundos disponíveis e captura esses fundos.

Captura de reserva
O fluxo ReserveCapture é composto por vários métodos implementados tanto pelo integrador de pagamentos quanto pelo Google. É um fluxo de pagamento de duas mensagens em que os fundos são reservados de maneira síncrona primeiro e, em seguida, capturados de maneira assíncrona. Depois que os fundos forem reservados, a reserva poderá ser feita ou cancelada. Uma captura inicia o movimento de dinheiro, e um cancelamento libera a retenção dos fundos do usuário.
O integrador de pagamentos implementa os métodos ReserveFunds, AsynchronousCaptureFundsReservation e AsynchronousCancelFundsReservation, e o Google implementa os métodos CaptureFundsReservationResultNotification e CancelFundsReservationResultNotification.
Fluxo de captura

Cancelar fluxo

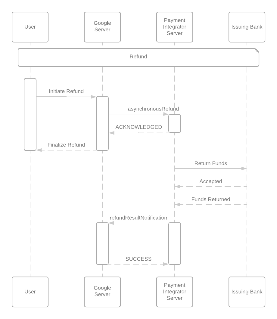
Reembolso
O fluxo de reembolso é composto por um método implementado pelo integrador de pagamentos e outro pelo Google. Ele é usado para retornar fundos que foram capturados pelos fluxos FundsTransfer ou ReserveCapture. O integrador de pagamentos implementa o AsynchronousRefund, e o Google implementa RefundResultNotification.

Estorno
O fluxo de estorno ainda está em desenvolvimento. Quando estiver pronta, a documentação poderá ser encontrada neste local.