Interfejs Card API jest definiowany przez różne usługi, które tworzą kilka przepływów.
| Płynięcie | Opis | Wpływ na konto klienta |
|---|---|---|
| CardVerification | Sprawdza, czy karta użytkownika jest ważna. | Brak. |
| FundsTransfer | Transfer środków z konta użytkownika w związku z zakupem. | Przechwytywanie pojedynczej wiadomości dotyczącej środków klienta. |
| ReserveCapture | Rezerwuje środki na koncie użytkownika, a potem może je asynchronicznie przechwycić. | Podwójny komunikat, rezerwacja i kolejne przechwytywanie środków klienta. |
| Zwrot środków | Zwraca na konto użytkownika środki, które zostały przechwycone przez FundsTransfer lub ReserveCapture. | Środki zostały zwrócone użytkownikowi. |
CardVerification
Proces weryfikacji karty obejmuje jedną metodę wdrażaną przez integratora płatności. VerifyCard to weryfikacja karty użytkownika. Zwykle odbywa się to przy użyciu autoryzacji w wysokości 0 USD lub 1 USD, ale w ramach tego procesu nie są nigdy pobierane żadne środki.

FundsTransfer
Proces transferu środków składa się z jednej metody wdrażanej przez integratora płatności. Przechwytywanie służy do przechwytywania środków z konta użytkownika. Ta metoda synchronicznie sprawdza dostępne środki i przechwytuje je.

Zarezerwuj przechwycenie
Proces ReserveCapture obejmuje wiele metod wdrażanych zarówno przez integratora płatności, jak i przez Google. Płatność jest oparta na podwójnych wiadomościach, w której środki są najpierw rezerwowane synchronicznie, a następnie pobierane asynchronicznie. Po zarezerwowaniu środków rezerwację można przechwycić lub anulować. Przechwytywanie rozpoczyna przepływ środków, a anulowanie powoduje zwolnienie środków użytkownika.
Integrator płatności implementuje metody ReserveFunds, AsynchronousCaptureFundsReservation i AsynchronousCancelFundsReservation, a Google implementuje metody CaptureFundsReservationResultNotification i CancelFundsReservationResultNotification.
Przechwytywanie

Anuluj przepływ

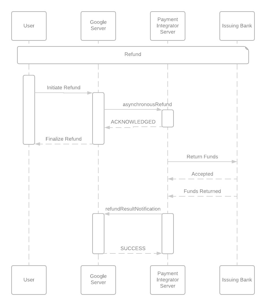
Zwrot środków
Proces zwrotu środków obejmuje metodę zaimplementowaną przez Integratora płatności oraz metodę zaimplementowaną przez Google. Służy do zwrotu środków, które zostały przejęte w ramach transferu środków lub rezerwacji. Integrator płatności wdraża AsynchronousRefund, a Google – RefundResultNotification.

Obciążenie zwrotne
Procedura obciążenia zwrotnego jest wciąż w trakcie opracowywania. Dokumentację, która będzie gotowa, znajdziesz tutaj.